1.08M

SPET Пр11

1.

ЗМІСТОВНИЙ МОДУЛЬ 2. ПЕРЕТВОРЕННЯ
РАДІОСИГНАЛІВ У РАДІОТЕХНІЧНИХ КОЛАХ.
СИГНАЛИ ІЗ ІМПУЛЬСНОЮ МОДУЛЯЦІЄЮ ТА
РАДІОСИГНАЛИ ІЗ ЦИФРОВОЮ МОДУЛЯЦІЄЮ.
ТЕМА 4: ПЕРЕТВОРЕННЯ РАДІОСИГНАЛІВ У
РАДІОТЕХНІЧНИХ КОЛАХ.
ПРАКТИЧНЕ ЗАНЯТТЯ 11
ТЕМА : Аналіз проходження сигналів через
лінійні радіотехнічні кола

2.

НАВЧАЛЬНІ ЦІЛІ ТА РЕЗУЛЬТАТИ
ЗАНЯТТЯ:
1. Закріпити вивчений матеріал щодо понять лінійного
радіотехнічного кола, проходження сигналів через
лінійне радіотехнічне коло.
2. Набути практичних навичок: розрахунку АЧХ
фільтрів, як лінійних радіотехнічних кіл; узгодження
параметрів сигналів із параметрами лінійних
радіотехнічних кіл.

3.

ПИТАННЯ:
1.
Розрахунок АЧХ лінійного радіотехнічного кола.
2. Розрахунок узгоджених парметрів радіосигналу з
АЧХ лінійного радіотехнічного кола.

4.

1. РОЗРАХУНОК АЧХ ЛІНІЙНОГО
РАДІОТЕХНІЧНОГО КОЛА.

5.

Пояснити поняття радіотехнічного кола (РК)?
Окремий об'єкт, що здійснює перетворення сигналів
Пояснити результат перетворення вхідного сигналу
радіотехнічним колом.
U в их K ( j t )U в х
Основні характеристики лінійних кіл в частотній
області?
U вих
1. Коефіцієнт передачі за напругою: K ( j )
U
вх
U вих
2. Опором: Z ( j )
I вх
I вих
3. Коефіцієнт передачі за струмом: Ki( j )
I
вх
I в их
4. Провідністю: Y ( j )
U в х
Призначення фільтрів в радіотехніці та їх
класифікація?

6.

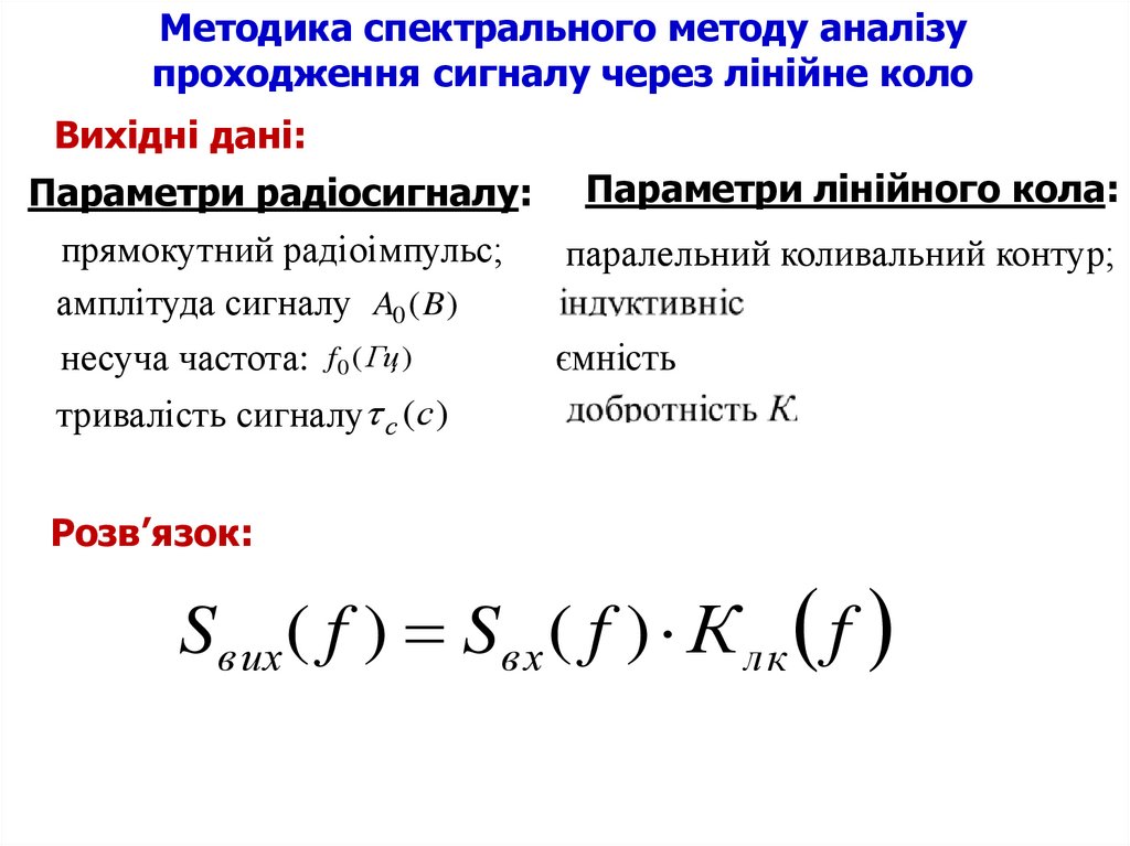
Методика спектрального методу аналізу
проходження сигналу через лінійне коло
Вихідні дані:
Параметри радіосигналу: Параметри лінійного кола:
прямокутний радіоімпульс;
паралельний коливальний контур;
амплітуда сигналу A0 ( B )
несуча частота: f0 ( Гц )
тривалість сигналу с (с )
Розв’язок:
Sвих ( f ) Sвх ( f ) К лк f

7.

1. Побудова АЧС прямокутного одиночного радіоімпульсу
(вхідного сигналу)
Sâõ( f ) SÎÐI ( f )
SÎв t , ìÂ
A0
f 0 1 T0
c i
f c
2
i
sin õ
õ
SÎв f , ìÂñ
A0 i / 2 100%
A0 i
0,21 21%
2
0
f c / 2
f0
f c
f c / 2
f , Ãö

8.

2. Розрахунок АЧХ лінійного кола (смугового фільтра)
К лк f КСФ f
Ê ÑÔ ( f )
Ê0
f ðåç
Q 2 f
1
L C f ðåç
f
Ê 0 коефіцієнт передачі лінійного кола на резонансній частоті;
f ðåç
резонансна частота
1
f ðåç
2 LC

9.

Розрахунок резонансної частоти
f ðåç
1
2 LC
.
Розрахунок АЧХ на резонансній частоті Ê ÑÔ ( f ðåç ) 1
Розрахунок смуги пропускання АЧХ Ï ÑÔ
Розрахунок АЧХ на частоті f2
Ê0
f
Q f 2
1
ðåç
f 2
L C f ðåç
2
3. Побудова АЧС
вихідного сигналу:
S âèõ ( f ) S ÎÐI ( f ) Ê ÑÔ f
Q
.
SÎв f
SÎв f , ìÂñ
Ê ÑÔ ( f 2 )
f ðåç
100%
70,7%
KCÔ f
KCÔ f
1
0,707
f c / 2 Ï CÔ
Sâèõ f
21%
0
f c / 2
f0
f c
f ðåç f c / 2
f , Ãö

10.

Sвх ( f )
К лк f
П СФ
f c
f рез f 0
Часткове узгодження АЧС сигналу із АЧХ фільтра
f рез f 0
ПСФ f c
Sвих ( f )

11.

f c
ПСФ f c
ПСФ
f рез f 0
Повне узгодження АЧС сигналу із АЧХ лінійного кола (фільтра)

12.

2. РОЗРАХУНОК УЗГОДЖЕНИХ
ПАРМЕТРІВ РАДІОСИГНАЛУ З АЧХ
ЛІНІЙНОГО РАДІОТЕХНІЧНОГО КОЛА.

13.

Задача №1
Розрахувати спектр сигналу на виході лінійного
кола, якщо відомі його параметри. Побудувати
графіки АЧХ та АЧС вхідного та вихідного сигналу,
провести аналіз отриманих результатів, зробити
висновки:
Таблиця 1 – Вихідні дані для Задачі №1

14.

Розв’язок задачі №1
1. Розрахунок АЧС ОРІ
A0 i 1 60 10 6
SОРІ f0
30 мкВс
2
2
2
2
fc
0,033МГц
6
і 60 10
A0 i
6
SОРІ fб
0,707 30 10 0,21 6,3 мкВс
2
f min 1 f 0 f c / 2 1 0,016 1,016 МГц
f min 1 f 0 f c / 2 1 0,016 0,984 МГц
SОРІ f min 1 0 В

15.

S OP² f , ìêÂñ
30
21,21
6,3
0
0,968
0,984
1
1,016
1,032 f , ÌÃö

16.

2. Розрахунок та побудова АЧХ СФ
2.1. Розрахунок резонансної частоти та значення АЧХ на
резонансній частоті
1
1
f ðåç
1ÌÃö , Ê ÑÔ ( f ðåç ) 1
6
12
2 LC 2 3,14 30 10 843 10
Ê ÑÔ f
1
0,707
0,21
0
1
f , МГц

17.

2.2. Розрахунок смуги пропускання смугового фільтра
1 10
Ï ÑÔ
0,016 ÌÃö
Q
60
f ðåç
6
Ê ÑÔ f
1
Ï ÑÔ
0,707
0,21
0
0,992
1
1,008
f , ÌÃö

18.

2.3. Розрахунок АЧХ на частотах
1
Ê ÑÔ ( f 2 )
3,14 60
1
1,008
6
12
1
1
,
008
30 10 843 10
1
2
0,707
1
Ê ÑÔ ( f 3 )
3,14 60
1
1,024
6
12
1,024
30 10 843 10 1
1
2
0 ,508
Якісна побудова АЧХ.
Ê ÑÔ f
1
Ï ÑÔ
0,707
0,21
0
0,992
1
1,008
f , ÌÃö

19.

3. Побудова АЧС вихідного сигналу
S âèõ f , ìêÂñ
30
21,21
6,3
0
0,968
0,984
1
1,016
1,032 f , ÌÃö

20.

Графіки АЧС ОРІ на вході та виході СФ та АЧХ СФ
побудовані а програмі Mathcad

21.

2 варіант

22.

Висновки
1. Яким має бути АЧС сигналу відносно АЧХ смугового
фільтра?
Спектр сигналу має бути узгодженим з АЧХ смугового фільтра.
2. Якою має бути смуга пропускання СФ відносно ширини
спектра радіосигналу?
Смуга пропускання СФ має бути більшою за ширину спектра
радіосигналу.
3. Якою має бути центральна частота АЧС сигналу порівняно із
резонасною частотою АЧХ фільтра?
Має співпадати з резонансною частотою.
4. Який фізичний зміст коефіцієнта передачі?
Коефіцієнт передачі визначає втрати в лінійному колі
або його коефіцієнт підсилення.
English     Русский Rules