3.28M

ДПК_практика_аммиак

1.

Первое высшее техническое учебное заведение России
Санкт-Петербургский горный университет императрицы Екатерины II
Практическое занятие
«Синтез аммиака»
Выполнили: Комарова В. М., Морудова А. А., Петрова А. А.
Шифр учебной группы: ТХН-23
г. Санкт-Петербург
2026

2.

Задача №1
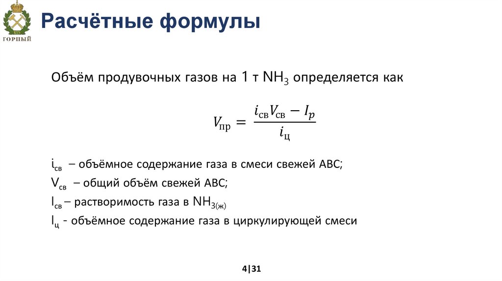
Расход свежей АВС, содержащей 0,2% (об.) CH₄, составляет 2800
м³ на 1 т NH₃. Содержание CH₄ в циркулирующем газе
поддерживается не выше 3% (об.). Температура конденсации NH₃
20 °C, общее давление при конденсации NH₃ 300·10⁵ Па (300 атм).
Определить количество продувочных газов.
2|31

3.

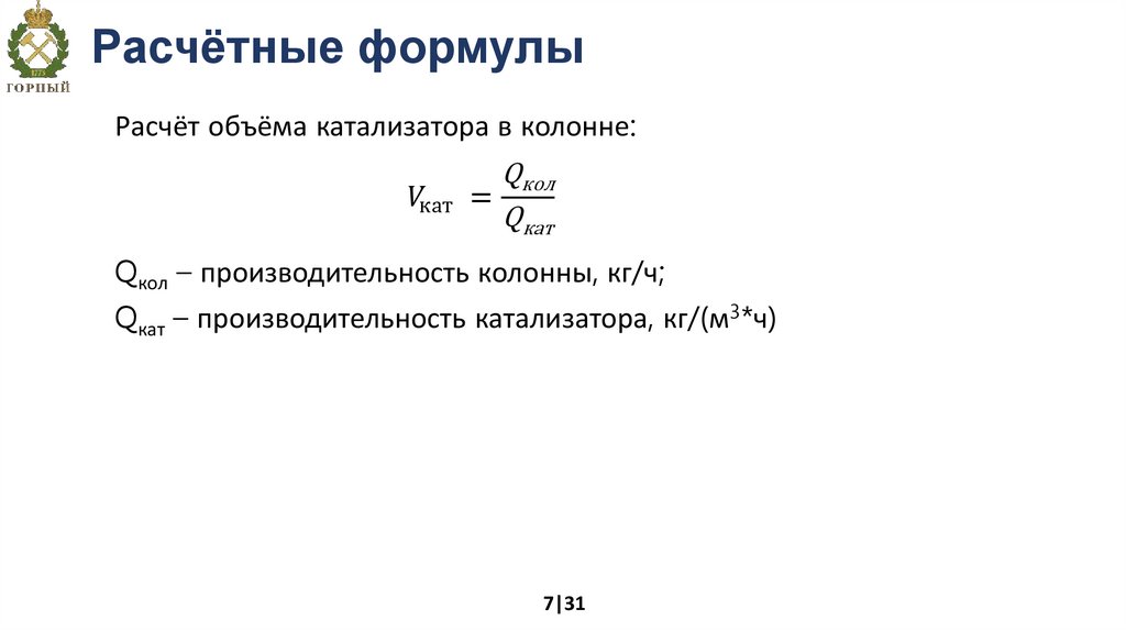
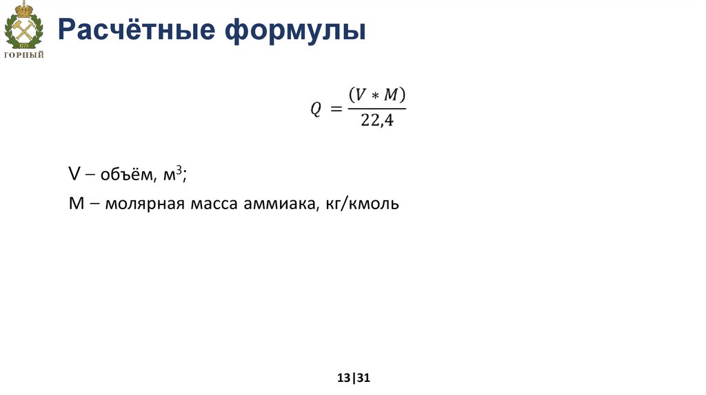
Расчётные формулы
Растворимость СН4 в NH3(ж) определяется как
English     Русский Rules