Best4u
Спасибо за внимание
2.58M

Best4u-archi

1. Best4u

Part #1
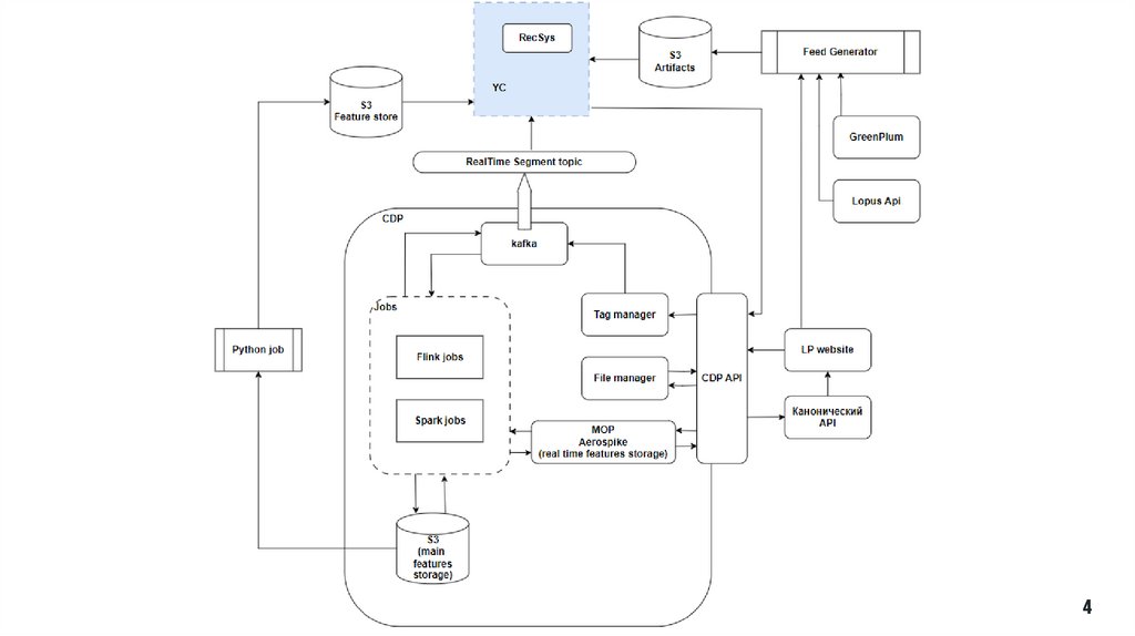
PK Customer knowledge
1

2.

Idea
2

3.

Ideal
3

4.

4

5.

5

6.

6

7.

Tag Manager
7

8.

MOP – Customer Profile
8

9.

9

10.

RecSys
Click stream
Главная
страница
Смена региона
Просмотр
карточки товара
Добавление в
корзину
Просмотр
карточки товара
user_id
event
index
event_id
dttm
value
gid(1)
1
view

8384844
gid(1)




gid(1)
K_1
cart

9563450


gid(m)
K_m
10

11.

RecSys
Interaction Matrix
user_id
Item_1
Item_2

W_11
W_12

gid(1)
W_11

gid(2)


Item_n
m − число уникальны клиентов (сессий)
n − число уникальны семей 3его уровня
W_ij −вес взаимодействия. D wij = 0,1 для первых
версий моделей.

gid(m)
K_m
W_mn
Sequence
user_id
seq_1
gid(1)
[item_1, …, item_k_1]
gid(2)
[item_1, …, item_k_2]
m − число уникальны клиентов (сессий)
K_i − число событий для i-ого клиента

gid(m)
[item_1, …, item_k_m]
11

12.

Recommendations generating
Delivery to client
600 users
Website trigger
< 1s
kafka
consumption
~ 3.5s
Customer
features
enrichment
~ 0s
RealTime
segment topic
~ 100 ms
Own backend
MOP
Customer profile
Canonical API
request
Mini batch
created
A/B splitter
~5s
Models
prediction
MOP request
~3s
Push to CDP
CDP API
Website response
12

13.

13

14.

k8s
14

15.

ВРЕМЯ
ВОПРОСОВ
15

16.

16

17. Спасибо за внимание

СПАСИБО ЗА
ВНИМАНИЕ
English     Русский Rules