Понятие производной
Введение понятия «приращение аргумента» и «приращение функции»
Геометрический и физический смысл производной
Геометрический смысл производной
Физический смысл производной
0.99M
Category: mathematicsmathematics

Производные

1. Понятие производной

1

2. Введение понятия «приращение аргумента» и «приращение функции»

y
B
y
y
y0
0
y
х
A
х0
х
С
х
х
2

3.

3

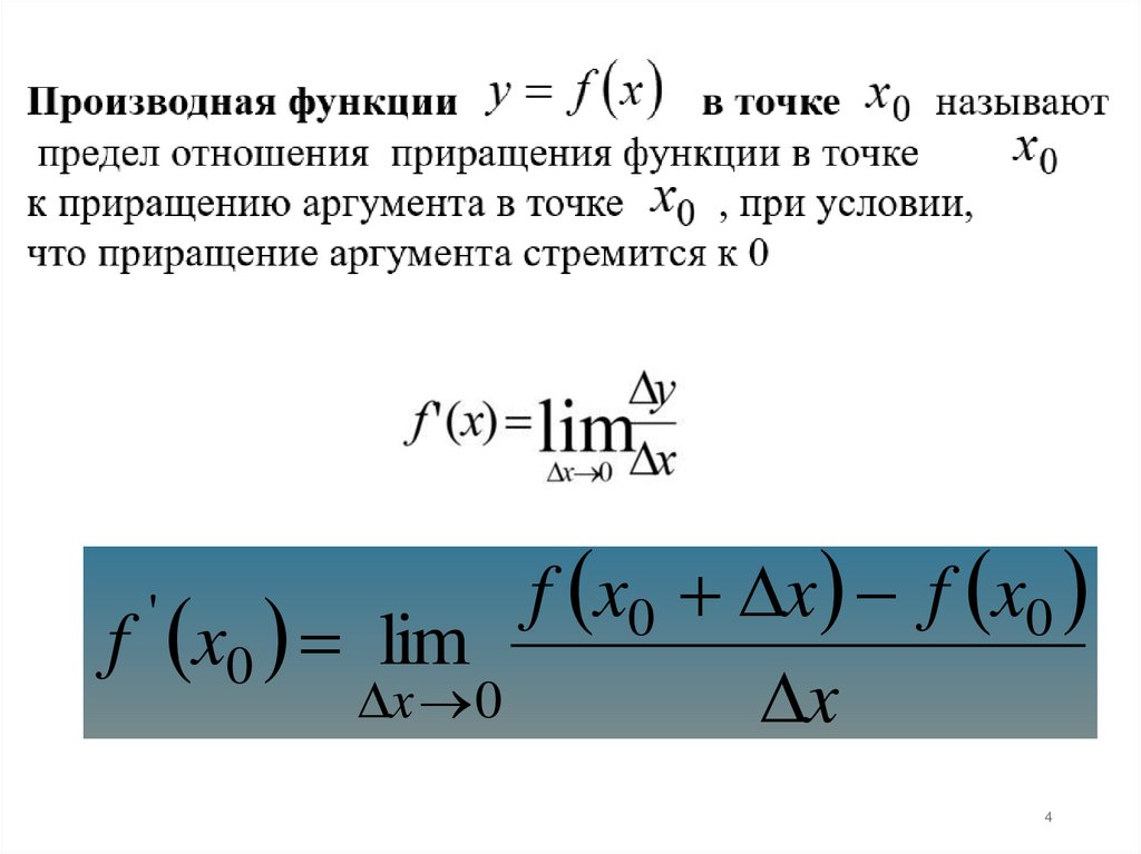
4.

f x0 x f x0
f x0 lim
x 0
x
'
4

5.

Дифференцирование – операция
нахождения производной
Функция дифференцируема в данной
точке, если в этой точке существует её
производная
5

6. Геометрический и физический смысл производной

6

7. Геометрический смысл производной

7

8.

8

9.

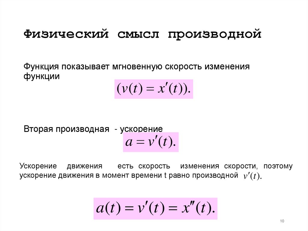
10. Физический смысл производной

Функция показывает мгновенную скорость изменения
функции
(v(t ) x (t )).
Вторая производная - ускорение
a v (t ).
Ускорение движения
есть скорость изменения скорости, поэтому
ускорение движения в момент времени t равно производной v (t ).
a(t ) v (t ) x (t ).
10

11.

Таблица производных
Функция
Производная
f x c,
f x 0
'
c const
f x x
Производная константы
kx b k
'
f ' x k
f x kx b
p
с ' 0
f x p x
'
Производная линейной
функции
p 1
x p x
p '
p 1
Производная степенной
функции

12.

Таблица производных
Функция
f x x
Производная
p
f x p x
'
p 1
1
f x
x
1
f x 2
x
f x x
f x
'
'
1
2 x
x p x
p '
p 1
Производная степенной
функции
'
1
1
2
x
x
x 2 x
'
1

13.

Таблица производных
Функция
Производная
f x a x
f x e
f ' x a x ln a
f x e
'
x
x
f x log a x
1
f x
x ln a
f x ln x
1
f x
x
'
'
a Производная
a ln a
x '
x
показательной функции
e e
x '
x
1
log a x
x ln a
'
Производная
логарифмической
функции
1
ln x
x
'
13

14.

Таблица производных
Функция
Производная
f x sin x
f x cos x
sin x cos x
f x cos x f ' x sin x
cos x sin x
f x tgx
1
f x
cos2 x
1
tgx 2
cos x
f x ctgx
1
f x 2
sin x
1
ctgx 2
sin x
'
'
'
'
'
'
'

15.

Правила дифференцирования
Производная суммы функций
f x g x f x g x
'
'
'
Производная произведения функции на число
c f x c f x
'
'

16.

Правила дифференцирования
Производная произведения функций
f x g x f x g x f x g x
'
'
'
Производная частного функций
f x
f x g x f x g x
2
g x
g x
'
'
'

17.

Правила дифференцирования
Производная сложной функции
f g x f g x g x
'
'
'
Частный случай
f kx b k f kx b
'
'

18.

Найти производную
Пример 1
f x x 2 x 5
2
3

19.

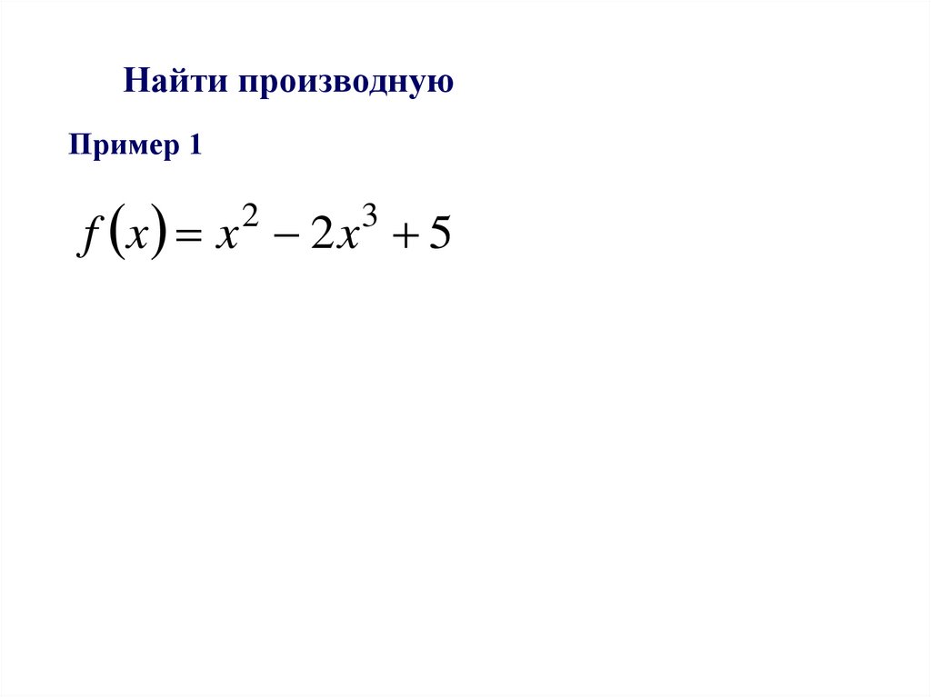
Найти производную
Пример 1
f x x 2 x 5
2
3
2x 5
f x x
'
2 '
3 '
f x 2 x 6 x
'
2
'

20.

Найти производную
Пример 2
5e 3x
x
5 '

21.

Найти производную
Пример 3
x x x 5
2
3
'

22.

Найти производную
Пример 3
x x x 5 x 5x x 5x
2
3
'
5
5 x 10 x 4 x 5
4
3
2
4
'

23.

Найти производную
Пример 4
f x 2 x 3 sin x

24.

Найти производную
Пример 4
f x 2 x 3 sin x
f x 2 x 3 sin x 2 x 3 sin x
'
'
f x 2 sin x 2 x 3 cos x
'
'

25.

Найти производную
Пример 5
'
4x 1
x 2 5x
3

26.

Найти производную
Пример 5
'
4x 1
4
x
1
x
5
x
4
x
1
x
5
x
2
x 2 5x
x 2 5x
3
'
3
2
12 x x 2 5 x 4 x3 1 2 x 5
x 5x
2
2
x 5x
2
2
'
12 x3 60 x 2 8 x 4 20 x3 2 x 5
2
3
8 x 4 8 x3 60 x 2 2 x 5
x 5x
2
2

27.

Найти производную
Пример 5
5x 3
6 '

28.

Найти производную
Пример 6
sin 5 7 x
'

29.

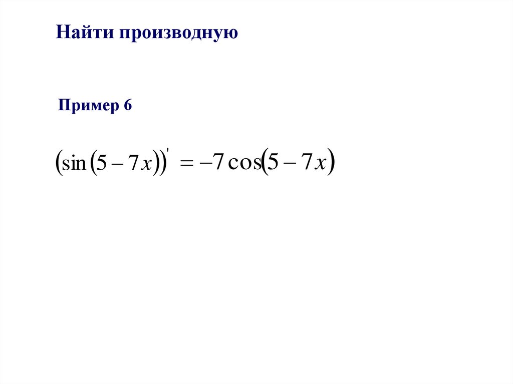
Найти производную
Пример 6
sin 5 7 x 7 cos 5 7 x
'
English     Русский Rules