2.27M

17655227899036_Гидростатика 3 задача (3)

1.

2.

3.

4.

5.

6.

7.

8.

9.

10.

11.

12.

13.

14.

15.

Примеры решения задач по гидростатике.

16.

17.

18.

19.

20.

Вариант
Задание
Значение параметров
b
h
H
1
20
48
70
2
36
40
66
3
60
70
110
72
80
90
24
60
77
18
33
81
7
30
54
80
8
10
46
58
9
40
68
72
10
40
54
84
4
5
6
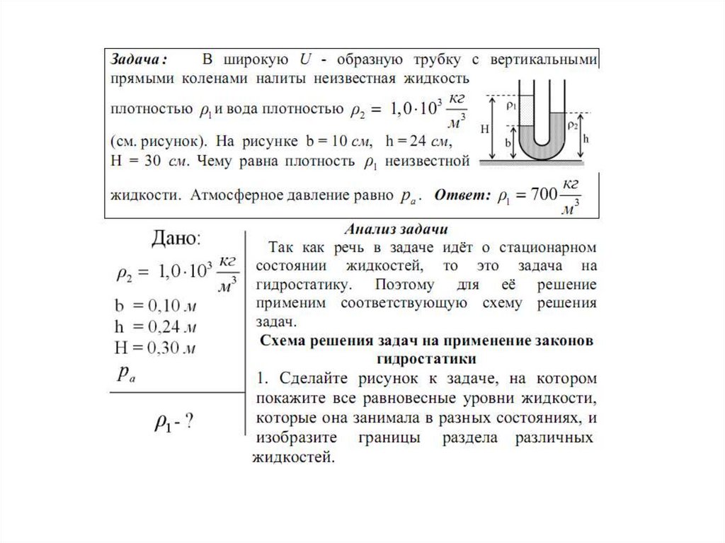
В широкую U - образную трубку с
вертикальными
прямыми коленами налиты неизвестная
жидкость
English     Русский Rules