Урок 9
Домашнее задание к уроку 10 от 03.10.2017
Проверим домашнее задание к уроку 9 от 28.09.2017
1.01M
Category: physicsphysics

Урок 9п

1. Урок 9

Решение задач

2. Домашнее задание к уроку 10 от 03.10.2017

• §9
• описание л. р. №2 в лабораторную тетрадь;
• Тетради для контр. донести!!!!!

3.

ФД-15
Удельная теплоемкость.
Расчет количества теплоты, необходимого для нагревания тела и выделяемого им при
охлаждении. Закон сохранения внутренней энергии и уравнение теплового баланса.

4.

1. Количество теплоты, необходимое для
нагревания тела, зависит от …
2. Формула расчета количества теплоты имеет
вид: …
3.
Удельной
теплоемкостью
вещества
называется
физическая
величина,
показывающая, …
4. Единица удельной теплоемкости вещества …
5. Удельная теплоемкость одного и того же
вещества в разных агрегатных состояниях …
6. В местах, которые расположены близко от
больших водоемов, лето не бывает таким
жарким, как в местах, удаленных от воды,
потому что …
7. Удельная теплоемкость свинца 140 Дж/ (кг ·
0С). Это число показывает, что …
8. При любых процессах, происходящих в
изолированной системе, ее внутренняя
энергия …
9. Количество теплоты, отданное при
теплообмене более горячим телом, …
10. Математически это уравнение записывают
… и называют уравнением …

5.

1. Количество теплоты, необходимое для
… рода вещества, из которого состоит тело, массы
нагревания тела, зависит от …
тела и разности между конечной и начальной
температурой тела.
2. Формула расчета количества теплоты имеет … Q = c · m · ( t кон – t нач ).
вид: …
3.
Удельной
теплоемкостью
вещества
называется
физическая
величина, … какое количество теплоты требуется для
показывающая, …
нагревания 1 кг вещества на 1 0С.
4. Единица удельной теплоемкости вещества …
… Дж/ (кг · 0С).
5. Удельная теплоемкость одного и того же
вещества в разных агрегатных состояниях …
… различна.
6. В местах, которые расположены близко от
больших водоемов, лето не бывает таким
жарким, как в местах, удаленных от воды,
потому что …
7. Удельная теплоемкость свинца 140 Дж/ (кг ·
0С). Это число показывает, что …
8. При любых процессах, происходящих в
изолированной системе, ее внутренняя
энергия …
9. Количество теплоты, отданное при
теплообмене более горячим телом, …
10. Математически это уравнение записывают
… и называют уравнением …
…. вода имеет очень большую удельную
теплоемкость и, нагреваясь, поглощает из воздуха
большое количество теплоты.
… для нагревания 1 кг свинца на 1 0С требуется
количество теплоты, равное 140 Дж.
… остается неизменной.
… равно по модулю количеству
полученному менее горячим телом.
… Q пол = |Q отд|, … теплового баланса.
теплоты,

6. Проверим домашнее задание к уроку 9 от 28.09.2017

• Повторить §§ 8,9;
• З.:№ 4.18, 4.31, 4.44, 4.50;

7.

Найти: t
CИ:
1
медный паяльник
m 200 г
0 ,2 кг
t 2 20 C
Q 30 ,4 кДж 30400
Дж
с 380
кг С
Дж
С
Дж
кг
кг С
Q
t
t1
Q
cm
(t 2 - t1 )
;
cm Q
t1 t 2
Q
cm
t 2 - t1
;
Дж
cm
Q cm t2 t1 ;
Дано:
Решение:
2
30400
t 20
420 ( С)
380 0,2
1
кг
С
Дж
кг
С
Дж
С
Дж
С
С С С
С
Дж кг
Дж кг
Дж кг
кг С
Ответ:

8.

9.

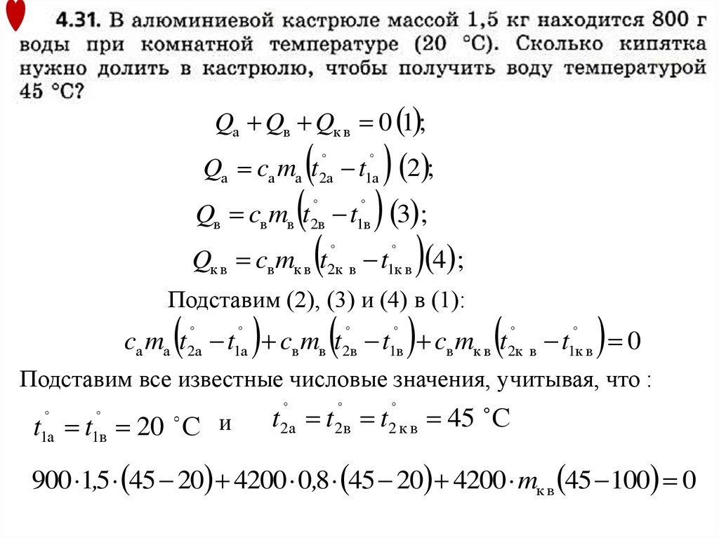
Найти:
Алюминиевая
кастрюля
Было
Стало
Решение:
Вода в
кастрюле
mа 1,5 кг
mв 800 г
20 C
t1в
20 C

t
Дж
са 900
кг С
t 2в
45 C
Дж
св 4200
кг С
Q cm t2 t1 ;
Кипяток
t1к
100
C
в
t 2к
45
C
в
Дж
св 4200
кг С

10.

Было
Алюминиевая
кастрюля
Вода в
кастрюле
Кипяток
Стало


Qк.в
Qа Qв Qк в 0
Алюминиевая
кастрюля
Вода в
кастрюле
Остывший
кипяток

11.

Qа Qв Qк в 0 1 ;
2 ;
Q c m t t 3 ;
Q c m t t 4 ;
Qа cа mа t2а t1а
в
в
в


кв
в
кв
2к в
1к в
Подставим (2), (3) и (4) в (1):
cа mа t2а t1а cв mв t2в t1в cв mк в t2к в t1к в 0
Подставим все известные числовые значения, учитывая, что :
t1а t1в 20 С и
t2а t2в t2 к в 45 С
900 1,5 45 20 4200 0,8 45 20 4200 mк в 45 100 0

12.

900 1,5 45 20 4200 0,8 45 20 4200 mк в 45 100 0
33750 84000 231000 mк в 0
117750 231000 mк в
mк в
117750
231000
mк в 0,5 (к г)
Ответ: mк в 0,5 (к г)
.

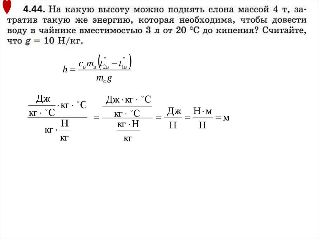
13.

Решение: mв ρвVв mв 3 кг
Qв Eп.с 1 ;
Найти:
Qв cв mв t2в t1в
вода
слон
3
3
Vв 3 л 3 10 м mc 4 т

20 C

100 C
t
t
4000 кг
Дж
св 4200
кг С
Qв Eп.с
2 ;
Eп.с mc gh 3 ;
Подставим (2) и (3) в (1):
cв mв t2в t1в mc gh
cв mв t 2 в t1в
h
mc g
4200 3 100 20
42 3 100 20 25,2 м
h
4000 10
40 10
Ответ:
.

14.

cв mв t 2 в t1в
h
mc g
Дж
Дж кг С
кг С
Дж Н м
кг С
кг
С
м
Н
кг Н
Н
Н
кг
кг
кг

15.

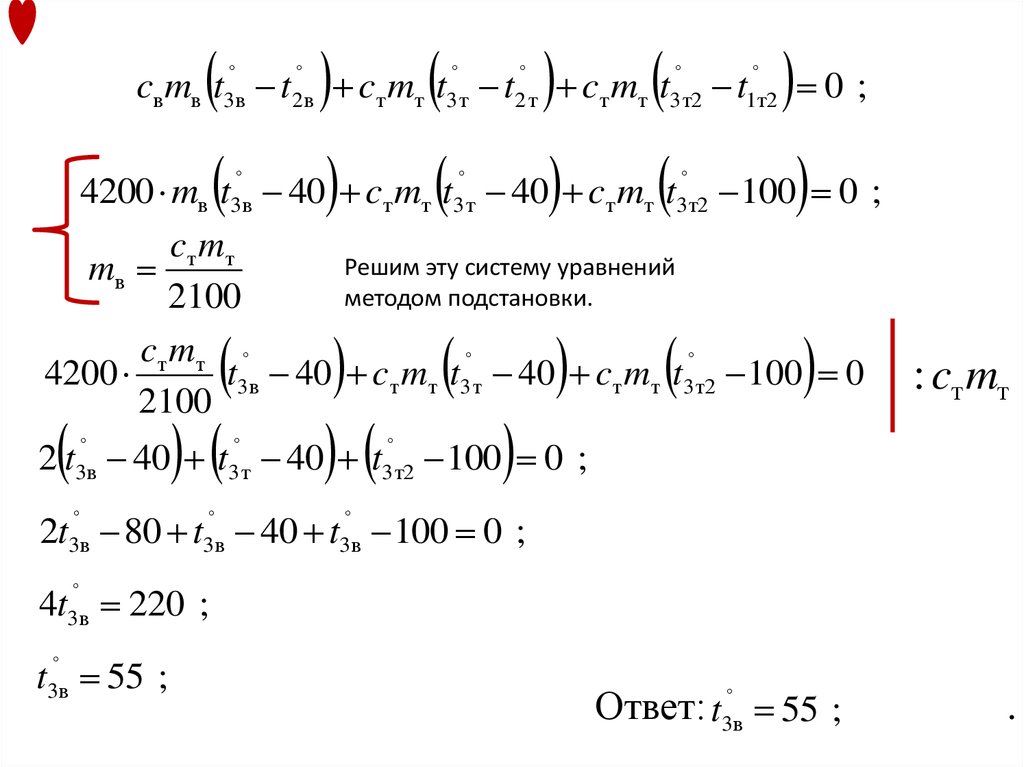
Решение:
Найти:
Вода
Тело 1



100 C

40 C
t
t
ст
t1в
10 C
t 2в
40 C
Дж
св 4200
кг С

t1т 2 100 C
ст
Q cm t2 t1 ;
Тело 2
t 2т
2

16.

Было
Стало
Вода

Тело
т
Qв Qт 0
2 ;
Q
Q c m t t 3 ;
c m t t c m t t 0
4200m 40 10 c m 40 100 0
Вода
Qв cв mв t2в t1в
Тело
т
в
т
т
126000mв cт mт 60 0
в
в
т


т
т


т


126000mв cт mт 60

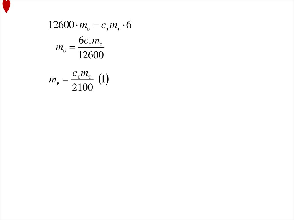
17.

12600 mв cт mт 6
6c т m т

12600
c т mт
1

2100

18.

Qв Qт1 Qт2 0 1
Было
Стало
Вода

Вода
Тело

Тело
Тело

Тело
2 ;
3 ;
Qв cв mв t3в t2в
Qт1 cт mт t3т t2 т
Qт2 cт mт t3т2 t1т2
Подставим (2), (3) и (4) в (1):
cв mв t3в t2в cт mт t3т t2 т cт mт t3т2 t1т2 0 ;
4 ;

19.

cв mв t3в t2в cт mт t3т t2 т cт mт t3т2 t1т2 0 ;
4200 mв t3в 40 cт mт t3т 40 cт mт t3т2 100 0 ;
cт mт
Решим эту систему уравнений

методом подстановки.
2100
cт mт
4200
t3в 40 cт mт t3т 40 cт mт t3 т2 100 0
2100
2 t 40 t


40 t 100 0 ;
: cт mт
3 т2
2t3в 80 t3в 40 t3в 100 0 ;
4t3в 220 ;
t3в 55 ;
Ответ: t3в 55 ;
.

20.

Q=cm (t˚2 - t˚1)
Q
(t - t )
cm
Q
t2
t1
cm
2
1
Q
t
t1
cm
y kx b
1
k
cm
2
с3>с2>c1

21.

Δt
2 способ.
Q1<Q2<Q3
Удельная теплоемкость показывает, какое количество
теплоты поглощается 1 кг данного вещества при нагревании
его на1 °С.
Значит, у того вещества, которому при нагревании на одно и то же
количество градусов потребуется больше тепла, теплоемкость больше.
Q=cm (t˚2 - t˚1)
Δt1= Δ t2= Δ t3
Q3>Q2>Q1
c3>c2>c1
English     Русский Rules