Цель урока: получить понятие о пределе функции в точке и непрерывности функции. Научиться решать примеры нахождения предела
Предел функции в точке.
Решим пример
Одна и та же кривая, три разные функции
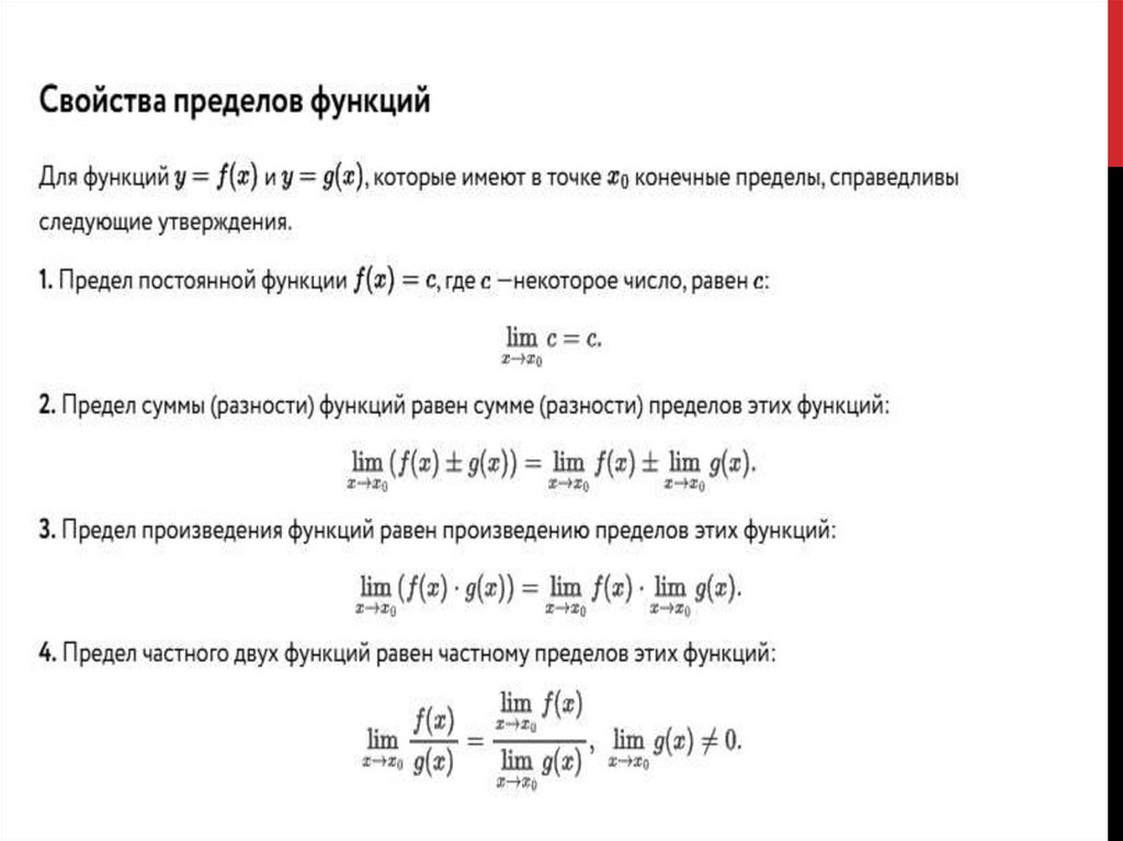
Вычисление пределов
Вычисление пределов
Раскрытие неопределенностей
Раскрытие неопределенностей
Раскрытие неопределенностей
Домашнее задание
6.78M

предел функции_ Гаврилов

1. Цель урока: получить понятие о пределе функции в точке и непрерывности функции. Научиться решать примеры нахождения предела

ЦЕЛЬ УРОКА: ПОЛУЧИТЬ ПОНЯТИЕ О ПРЕДЕЛЕ
ФУНКЦИИ В ТОЧКЕ И НЕПРЕРЫВНОСТИ ФУНКЦИИ.
НАУЧИТЬСЯ РЕШАТЬ ПРИМЕРЫ НАХОЖДЕНИЯ
ПРЕДЕЛА ФУНКЦИИ В ТОЧКЕ.

2. Предел функции в точке.

ПРЕДЕЛ ФУНКЦИИ В
ТОЧКЕ.

3.

4. Решим пример

РЕШИМ ПРИМЕР
English     Русский Rules