Динамика вращательного движения
Вращательное движение -
1-й закон Ньютона для вращательного движения
Основные понятия динамики вращательного движения
Первая ситуация
Вторая ситуация
Третья ситуация
1. Момент силы
Понятие о векторном произведении
Свойства векторного произведения
Свойства векторного произведения
Направление вектора момента силы определяется правилом буравчика
2. Момент импульса материальной точки
Вращательный аналог 2-го закона Ньютона
Момент импульса механической системы
Изменение момента импульса системы
Закон сохранения момента импульса
3. Момент инерции
Момент инерции материальной точки
3.2 Момент инерции системы
3.3. Момент инерции твердого тела
Для однородного тела
Теорема Штейнера
Теорема Штейнера
Связь момента инерции материальной точки и ее момента импульса
Для системы
Основной закон динамики вращательного движения
Основной закон динамики вращательного движения
Динамические аналогии вращательного и поступательного движения
1.30M
Category: physicsphysics

Динамика вращательного движения 2024.ppt

1. Динамика вращательного движения

2. Вращательное движение -

Вращательное движение • Движение, при котором все
точки абсолютно твердого тела
описывают окружности, все
центры которых лежат на одной
прямой, называемой осью
вращения.

3. 1-й закон Ньютона для вращательного движения

• Свободно вращающееся тело
будет сохранять состояние
вращения с постоянной угловой
скоростью, пока на него не
действуют внешние силы,
стремящиеся изменить это
движение.

4. Основные понятия динамики вращательного движения

5. Первая ситуация

F
петля
ручка
Дверное полотно
R1
рама

6. Вторая ситуация

F
R2

7. Третья ситуация

F
R1

8. 1. Момент силы

9. Понятие о векторном произведении

C
B
A

10. Свойства векторного произведения

11. Свойства векторного произведения

12. Направление вектора момента силы определяется правилом буравчика

M
F

13. 2. Момент импульса материальной точки

L
r
V

14. Вращательный аналог 2-го закона Ньютона

15.

16. Момент импульса механической системы

17. Изменение момента импульса системы

18. Закон сохранения момента импульса

• Момент импульса замкнутой
системы не изменяется с
течением времени

19. 3. Момент инерции

3.1. Момент
инерции
материальной
точки
M
r
F

20. Момент инерции материальной точки

21. 3.2 Момент инерции системы

22. 3.3. Момент инерции твердого тела

dm
R

23. Для однородного тела

24.

25. Теорема Штейнера

• Момент инерции Iа относительно
произвольной оси а равен сумме
момента инерции IC относительно
параллельной ей оси с,
проходящей через центр масс
тела и произведения массы тела
на квадрат расстояния между
осями

26. Теорема Штейнера

c
a
c
d

27. Связь момента инерции материальной точки и ее момента импульса

Аналогия

28. Для системы

29. Основной закон динамики вращательного движения

• Изменение момента импульса
LZ I

30.

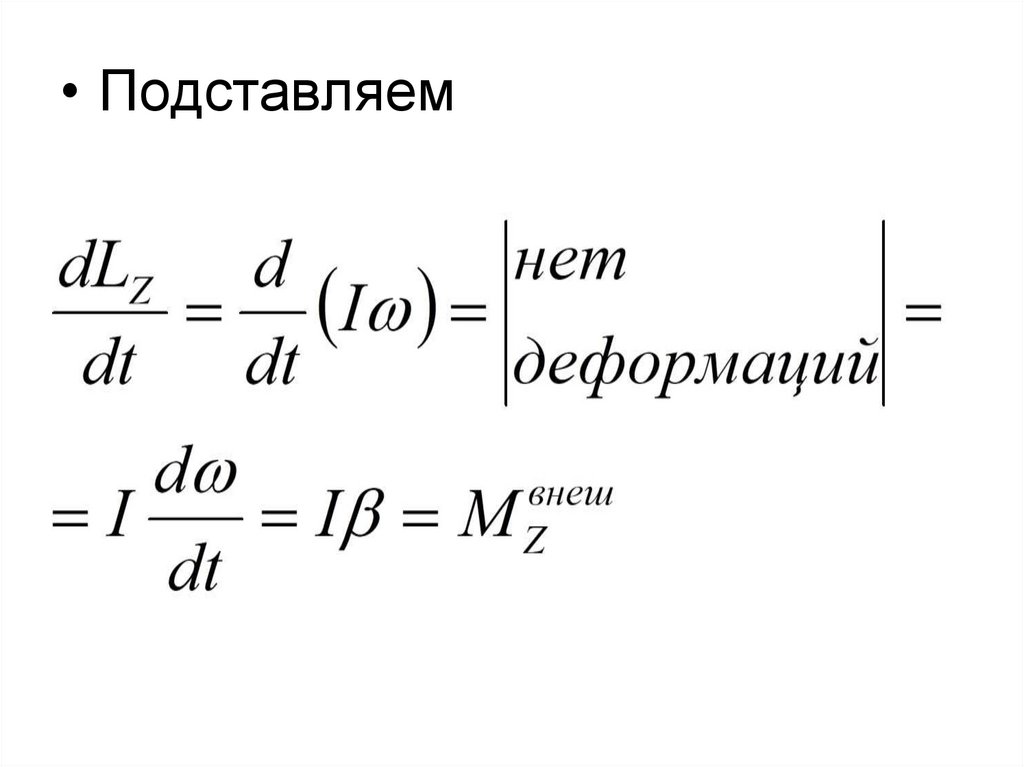
• Подставляем

31. Основной закон динамики вращательного движения

32. Динамические аналогии вращательного и поступательного движения

English     Русский Rules