Тема 2 Электрические цепи постоянного тока (ЦПТ)
1. Электрическая цепь – это устройства, предназначенных для получения, передачи, преобразования и использования электрической
Электрический ток – это направленное движение заряженных частиц.
Сила тока –это расход электричества в единицу времени через сечение цепи.
ЭДС – это величина равная работе, которую совершает источник, перемещая заряд внутри себя и по замкнутой цепи.
Электрическое сопротивление – это величина, характеризующая способность сопротивляться прохождению тока.
Прибор для измерения сопротивления - омметр
Элементы цепи, характеризующиеся сопротивлением, называют резисторами.
Соединения резисторов последовательное параллельное
Законы цепей постоянного тока
Закон Ома для участка цепи:
Закон Ома для полной цепи:
I закон Кирхгофа
II закон Кирхгофа
Закон Джоуля-Ленца
7.54M
Category: physicsphysics

tema_2_tsepi_postoyannogo_toka

1. Тема 2 Электрические цепи постоянного тока (ЦПТ)

1. Основные понятия цпт
2. Законы цпт

2. 1. Электрическая цепь – это устройства, предназначенных для получения, передачи, преобразования и использования электрической

энергии.
Электрическая цепь
включает в себя:
• Источник (генератор,
аккумулятор)
• Потребитель (освещение,
двигатели)
• Передающие,
переключающие и
измерительные
устройства, устройства
защиты.

3. Электрический ток – это направленное движение заряженных частиц.

4. Сила тока –это расход электричества в единицу времени через сечение цепи.

Q
I ( A)
t

5. ЭДС – это величина равная работе, которую совершает источник, перемещая заряд внутри себя и по замкнутой цепи.

Е U 0 U ( В)
• U0 – падение напряжения на самом
источнике
• U – напряжение на зажимах цепи

6. Электрическое сопротивление – это величина, характеризующая способность сопротивляться прохождению тока.

7. Прибор для измерения сопротивления - омметр

8. Элементы цепи, характеризующиеся сопротивлением, называют резисторами.

Сопротивление
зависит от:
• Геометрических
размеров проводника
• Свойств материала
• Температуры

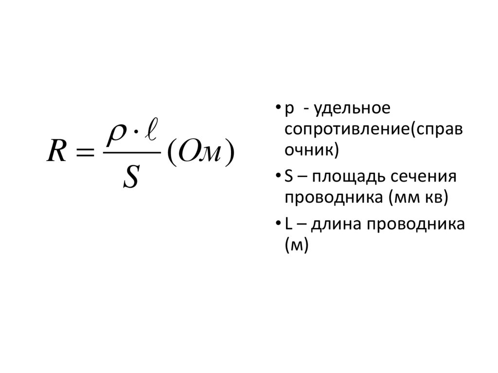
9.

R
S
(Ом )
• р - удельное
сопротивление(справ
очник)
• S – площадь сечения
проводника (мм кв)
• L – длина проводника
(м)

10. Соединения резисторов последовательное параллельное

R1
R1
R2
R2
Rобщ R1 R2
Rобщ
R1 R2
R1 R2

11. Законы цепей постоянного тока

12. Закон Ома для участка цепи:

«Сила тока на
участке цепи прямо
пропорциональна
напряжению этого
участка и обратно
пропорциональна его
сопротивлению.»
U
I
R

13. Закон Ома для полной цепи:

«Сила тока в цепи прямо пропорциональна ЭДС
источника и обратно пропорциональна
полному сопротивлению цепи.»
Е
I
R R0
• Е – ЭДС источника (В)
• R0 – сопротивление
источника (Ом)
• R – сопротивление
потребителя (Ом)

14. I закон Кирхгофа

«Сумма токов входящих в узел равна
сумме токов исходящих из узла.»

15. II закон Кирхгофа

« В замкнутом контуре электрической
цепи сумма ЭДС равна сумме напряжений
на сопротивлениях этого контура.»

16. Закон Джоуля-Ленца

«Количества тепла, выделяемое при
прохождении электрического тока в проводнике,
пропорционально квадрату силы тока,
сопротивлению проводника и времени
прохождения тока.»
Q I R t ( Дж)
2

17.

Мощность источника
РИ Е I (Вт)
Мощность потребителя
РП U I I R ( Вт )
КПД:
Рп
100(%)
Ри
2
English     Русский Rules