АНАЛІТИЧНА ГЕОМЕТРІЯ
1. Пряма на площині 1.1 Загальне рівняння прямої на площині і його дослідження
Дослідження загального рівняння прямої
3. Взаємне розташування прямих на площині
4. Відстань від точки до прямої
2. Площина 1. Загальне рівняння площини і його дослідження
ДОСЛІДЖЕННЯ ЗАГАЛЬНОГО РІВНЯННЯ ПЛОЩИНИ
2. Інші форми запису рівняння площини
3. Взаємне розташування площин
4. Відстань від точки до площини
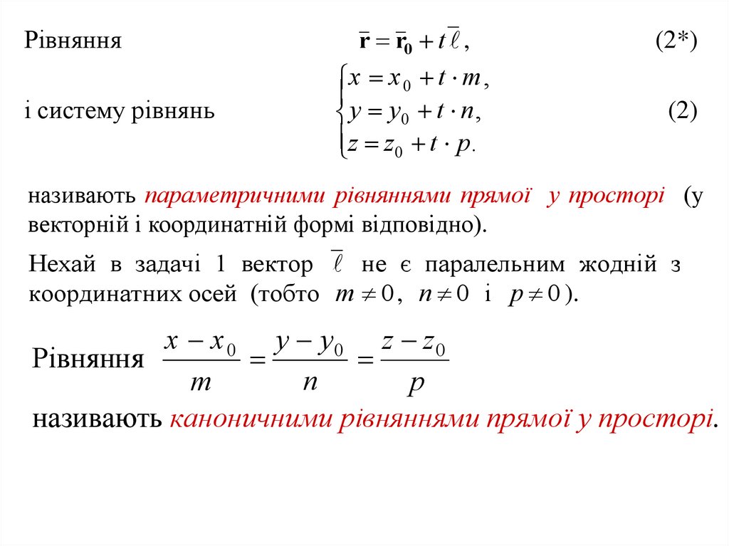
3. Пряма в просторі 1. Рівняння прямої у просторі
2. Перехід від загальних рівнянь прямої до канонічних
3. Взаємне розташування прямих у просторі
4. Взаємне розташування прямих у просторі
5. Взаємне розташування прямої і площини у просторі
1.75M
Category: mathematicsmathematics

КЧ 4-5

1.

НАЦІОНАЛЬНИЙ УНІВЕРСИТЕТ
«Чернігівська політехніка»
Комп'ютерні числення
МОДУЛЬ 2. ВЕКТОРНА АЛГЕБРА І АНАЛІТИЧНА
ГЕОМЕТРІЯ
ЛЕКЦІЯ 4-5. АНАЛІТИЧНА ГЕОМЕТРІЯ
Трунова Олена Василівна
доцент, к.пед.н.
2020

2. АНАЛІТИЧНА ГЕОМЕТРІЯ

1. Пряма на площині
2. Площина
3. Пряма в просторі

3.

Аналітична геометрія - розділ геометрії, в якому найпростіші
лінії і поверхні (прямі, площини, криві і поверхні другого
порядку) досліджуються засобами алгебри.
Лінією на площині називають геометричне місце точок M (x;y),
координати яких задовольняють рівняння
F (x, y) = 0, (1)
де F (x, y) - многочлен степені n.
Поверхнею називають геометричне місце точок M (x;y;z),
координати яких задовольняють рівняння
F (x, y, z) = 0, (2)
де F (x, y, z) - поліном степені n.
Лінією в просторі називають перетин двох поверхонь.
Рівняння (1) і (2) називають загальними рівняннями лінії на
площині і поверхні відповідно. Степінь многочлена F (x, y) (F
(x, y, z)) називають порядком лінії (поверхні).

4. 1. Пряма на площині 1.1 Загальне рівняння прямої на площині і його дослідження

ЗАДАЧА 1. Написати рівняння прямої, що проходить через
точку M0(x0;y0), перпендикулярно вектору N { A, B}
N
M0
r0
O
r
M

5.

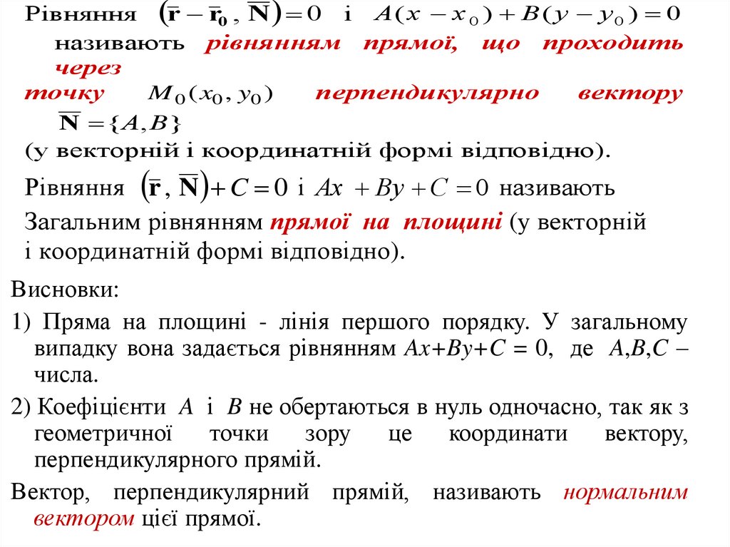
Рівняння r r0 , N 0 і A ( x x 0 ) B ( y y 0 ) 0
називають рівнянням прямої, що проходить
через
M 0 ( x0 , y0 )
точку
перпендикулярно
вектору
N { A, B }
(у векторній і координатній формі відповідно).
Рівняння r , N C 0 і Ax By C 0 називають
Загальним рівнянням прямої на площині (у векторній
і координатній формі відповідно).
Висновки:
1) Пряма на площині - лінія першого порядку. У загальному
випадку вона задається рівнянням Ax+By+C = 0, де A,B,C –
числа.
2) Коефіцієнти A і B не обертаються в нуль одночасно, так як з
геометричної
точки
зору
це координати вектору,
перпендикулярного прямій.
Вектор, перпендикулярний прямій, називають нормальним
вектором цієї прямої.

6. Дослідження загального рівняння прямої

якщо в рівнянні Ax+By+C = 0 всі коефіцієнти A,B і C
відмінні від нуля, то рівняння називають повним;
якщо принаймні один з коефіцієнтів дорівнює нулю –рівняння
називають неповним.
1) нехай загальне рівняння прямої – повне. Тоді його можна
x y
написати у виді
1
(5)
a
b
y
B(0; b)
A(a; 0)
x
Рівняння (5) називають рівнянням прямої у відрізках.

7.

2) нехай в загальному рівнянні прямої коефіцієнти A і B –
ненульові, а C = 0, тобто рівняння прямої має вид
Ax+By = 0.
Така пряма проходить через початок координат O(0;0).
y
O(0; 0)
x

8.

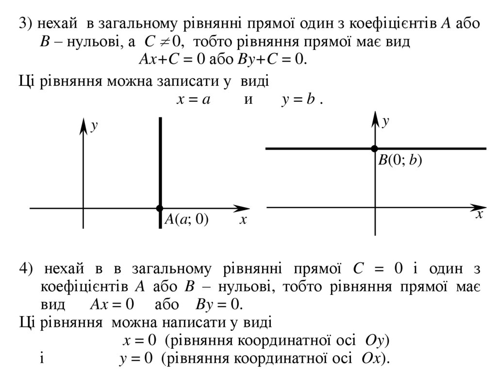
3) нехай в загальному рівнянні прямої один з коефіцієнтів A або
B – нульові, а C 0, тобто рівняння прямої має вид
Ax+C = 0 або By+C = 0.
Ці рівняння можна записати у виді
x=a
и
y=b.
y
y
B(0; b)
A(a; 0)
x
x
4) нехай в в загальному рівнянні прямої C = 0 і один з
коефіцієнтів A або B – нульові, тобто рівняння прямої має
вид
Ax = 0 або By = 0.
Ці рівняння можна написати у виді
x = 0 (рівняння координатної осі Oy)
і
y = 0 (рівняння координатної осі Ox).

9.

Зауваження. Нехай пряма ℓ не проходить через O(0;0).
y
P0
x
O
Позначим:
1) P0(x0;y0) – основа перпендикуляра, опущеного на
початку координат,
2) n {cos , cos } – орт вектору OP 0 .
ℓ з
3) p OP 0 – відстань від початку координат до прямої
Тоді рівняння ℓ можна написати у виді
cosα·x + cosβ·y + C = 0,
де C = – p .
Цей частинний випадок загального рівняння
називається нормальним рівнянням прямої.
прямої

10.

1) Параметричне рівняння прямої
ЗАДАЧА 2. Написати рівняння прямої, що проходить через
точку M0(x0;y0), параллельно вектору {m; n}
Вектор, паралельний прямій, називають
(спрямованим) вектором цієї прямої.
M0
r0
O
направленим
r
M
x x 0 t m ,
Рівняння r r0 t і систему рівнянь
y y t n.
0
називають параметричними рівняннями прямої
(у векторній і координатній формі відповідно).

11.

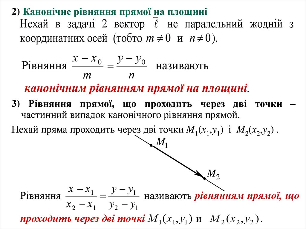
2) Канонічне рівняння прямої на площині
Нехай в задачі 2 вектор не паралельний жодній з
координатних осей (тобто m 0 и n 0 ).
x x 0 y y0
Рівняння
називають
n
m
канонічним рівнянням прямої на площині.
3) Рівняння прямої, що проходить через дві точки –
частинний випадок канонічного рівняння прямой.
Нехай пряма проходить через дві точки M1(x1,y1) і M2(x2,y2) .
M1
M2
x x1
y y1
називають рівнянням прямої, що
x 2 x 1 y 2 y1
проходить через дві точкі M 1 ( x 1, y1 ) и M 2 ( x 2 , y 2 ) .
Рівняння

12.

4) Рівняння прямої з кутовим коефіцієнтом Нехай пряма ℓ не
паралельна осі Ox. Тоді вона перетинається з Ox, утворюючи
при цьому дві пари вертикальних кутів.
y
y
x
x
Кут , що відраховується від осі Ox до прямої ℓ проти
годинникової стрілки, називають кутом нахилу прямої ℓ до
осі Ox.
Число k = tg (якщо воно існує, тобто якщо пряма ℓ не
паралельна осі Oy)
називають кутовим коефіцієнтом
прямої.
Для прямої, що паралельна осі Ox, кут нахилу прямої до осі
Ox вважають рівним нулю. Отже, кутовий коефіцієнт такої
прямої k = tg0 = 0.

13.

Нехай пряма ℓ не паралельна осі Ox і Oy та проходить через
точки M1(x1,y1) і M2(x2,y2) (де x1 < x2). Знайдем кутовий
коефіцієнт цієї прямої.
y
y
M2
M1
M1
K
P
M2
x
x
y2 y1
Отримали: k tg
.
x 2 x1
Рівняння прямої, що проходить через дві точки перепишемо у
y 2 y1
виді:
x x 1
y y1
x 2 x1

14.

Рівняння y – y1 = k·(x – x1) – це рівняння прямої, що проходить
через точку M1(x1,y1) і має кутовий коефіцієнт k.
Перепишемо це рівняння у виді y = kx + b (де b = y1 – kx1). Його
називають рівняння прямої з кутовим коефіцієнтом. З
геометричної точки зору b – відрізок, що відтинається
прямою на осі Oy.
Зауваження. Рівняння прямої з кутовим коефіцієнтом було
отримане у припущенні, що пряма не паралельна осі Ox і Oy.
Для прямої, паралельної Ox загальне рівняння можна
розглядати як рівняння
з кутовим коефіцієнтом.
Действительно, уравнение такой прямой
y = b або y = 0·x + b,
де k = 0 – кутовий коефіцієнт прямої.

15. 3. Взаємне розташування прямих на площині

На площині дві прямі можуть бути:
а) паралельними, б) перетинаються.
Нехай рівняння прямих ℓ1 і ℓ2 мають вид:
ℓ1: A1x + B1y + C1 = 0 или y = k1x + b1
ℓ2: A2x + B2y + C2 = 0 или y = k2x + b2
1) Нехай прямі паралельні:
N1
N2
1
1
2
1
2
2
x

16.

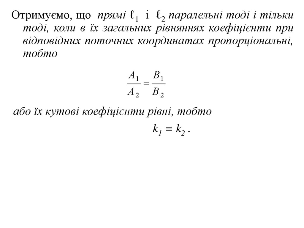
Отримуємо, що прямі ℓ1 і ℓ2 паралельні тоді і тільки
тоді, коли в їх загальних рівняннях коефіцієнти при
відповідних поточних координатах пропорціональні,
тобто
A1
A2
B1
B2
або їх кутові коефіцієнти рівні, тобто
k1 = k2 .

17.

2) Нехай прямі перетинаються
N2
1
1
2
cos 1,2
( N1, N 2 )
N1 N 2
1
2
N1
1
A1A 2 B 1B 2
( A 1 )2 ( B 1 )2 ( A 2 )2 ( B 2 ) 2
де знак плюс береться у тому випадку, коли необхідно знайти
величину гострого кута, а знак мінус – коли необхідно знайти
величину тупого кута.
(N1 , N2 ) A1 A2 B1B 2 0
критерій перпендикулярності прямих, заданих загальними
рівняннями.

18.

2
1
1
1
tg 1,2
2
x
k 2 k1
1 k 2 k1
де знак плюс береться у випадку, коли необхідно знайти
величину гострого кута, а знак мінус – коли необхідно знайти
величину тупого кута.
1
k2
k1
критерій перпендикулярності прямих, що мають кутові
коефіцієнти k1 і k2.

19. 4. Відстань від точки до прямої

ЗАДАЧА 3. Нехай пряма ℓ задана загальним рівнянням
Ax + By + C = 0 ,
M0(x0;y0) – точка, що не належить прямій ℓ.
Знайти відстань точки M0 до прямої ℓ .
M0
N
d
d
M1
( N, M1M 0 )
Ax0 By0 C
N
A2 B 2

20. 2. Площина 1. Загальне рівняння площини і його дослідження

ЗАДАЧА 1. Записати рівняння, площини, що проходить через
точку M0(x0;y0;z0), перпендикулярно вектору N { A, B ,C }
Вектор, перпендикулярний площині, називають нормальним
вектором цієї площини.
N
M0
r0
O
M
r

21.

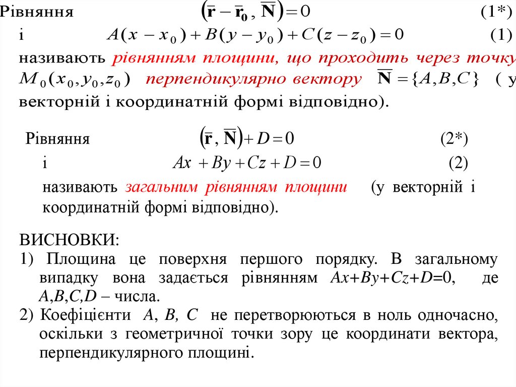
Рівняння
(1*)
r r0 , N 0
A( x x 0 ) B ( y y0 ) C ( z z0 ) 0
і
(1)
називають рівнянням площини, що проходить через точку
M 0 ( x 0 , y 0 , z 0 ) перпендикулярно вектору N { A, B ,C } ( у
векторній і координатній формі відповідно).
Рівняння
r , N D 0
і
Ax By Cz D 0
називають загальним рівнянням площини
координатній формі відповідно).
(2*)
(2)
(у векторній і
ВИСНОВКИ:
1) Площина це поверхня першого порядку. В загальному
випадку вона задається рівнянням Ax+By+Cz+D=0,
де
A,B,C,D – числа.
2) Коефіцієнти A, B, C не перетворюються в ноль одночасно,
оскільки з геометричної точки зору це координати вектора,
перпендикулярного площині.

22. ДОСЛІДЖЕННЯ ЗАГАЛЬНОГО РІВНЯННЯ ПЛОЩИНИ

Якщо в рівнянні Ax+By+Cz+D = 0 всі коефіцієнти A,B,C і D
відмінні від нуля, то рівняння називають повним; якщо
принаймні один із коефіцієнтів дорівнює нулю – неповним.
1) Нехай загальне рівняння площини – повне. Тоді його можна
x y z
записати у виді
a
b
c
1
(3)
З геометричної точки зору a,b і c – відрізки, які відсікає
площина на координатних осях Ox, Oy і Oz відповідно.
Рівняння (3) називається рівнянням площини у відрізках.
z
C ( 0,0, c )
B ( 0, b,0 )
y
x
A (a,0,0 )

23.

2) Нехай в загальному рівнянні площини коефіцієнти A, B і C –
ненульові, а D = 0, тобто рівняння площини має вигляд
Ax+By +Cz = 0.
Така площина проходить через початок координат O(0;0;0).
ℓ1: By+Cz = 0 (перетин з площиною Oyz)
ℓ2: Ax+By = 0 (перетин з площиною Oxy)
z
1
y
O
x
2

24.

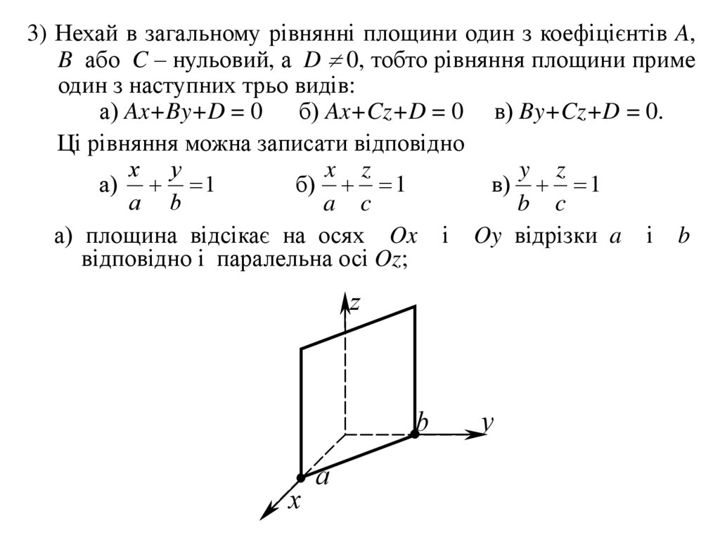
3) Нехай в загальному рівнянні площини один з коефіцієнтів A,
B або C – нульовий, а D 0, тобто рівняння площини приме
один з наступних трьо видів:
а) Ax+By+D = 0 б) Ax+Cz+D = 0 в) By+Cz+D = 0.
Ці рівняння можна записати відповідно
x z
y z
x y
1
1
а)
б)
в) 1
a b
a c
b c
а) площина відсікає на осях Ox і Oy відрізки a і b
відповідно і паралельна осі Oz;
z
b
x
a
y

25.

б) площина відсікає на осях Ox і Oz відрізки a і c відповідно
і паралельна осі Oy;
в) площина відсікає на осях Oy і Oz відрізки b і c відповідно і
паралельна осі Ox.
z
z
c
c
y
a
x
b
y
x
Іншими словами, площина, в рівнянні якої відсутня одна з
координат, паралельна осі відсутньої координати

26.

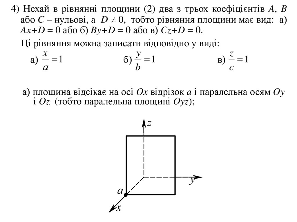
4) Нехай в рівнянні площини (2) два з трьох коефіцієнтів A, B
або C – нульові, а D 0, тобто рівняння площини має вид: а)
Ax+D = 0 або б) By+D = 0 або в) Cz+D = 0.
Ці рівняння можна записати відповідно у виді:
y
z
x
а) 1
б) 1
в) 1
a
b
c
а) площина відсікає на осі Ox відрізок a і паралельна осям Oy
і Oz (тобто паралельна площині Oyz);
z
a
x
y

27.

б) площина відсікає на Oy відрізок b і паралельна осям Ox і Oz
(тобто паралельна площині Oxz);
в) площина відсікає на Oz відрізок c і паралельна осям Ox и Oy
(тобто паралельна площині Oxy).
z
z
c
b
x
y
y
x
Іншими словами, площина в рівнянні якої відсутні дві
координати, паралельна координатній площині, що
проходить через осі відсутніх координат.

28.

5) Нехай в загальному рівнянні площини (2) D = 0 і один із
коефіцієнтів A, B або C теж нульовий, тобто рівняння
площини має вид:
а) Ax+By = 0 або б) Ax+Cz = 0 або в) By+Cz = 0.
Площина проходить через початок координат і вісь
відсутньої координати
z
z
y
x
z
y
y
x
x

29.

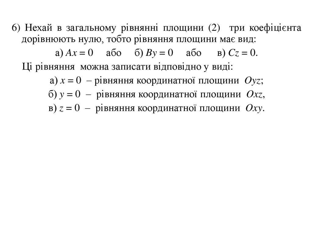
6) Нехай в загальному рівнянні площини (2) три коефіцієнта
дорівнюють нулю, тобто рівняння площини має вид:
а) Ax = 0 або б) By = 0 або
в) Cz = 0.
Ці рівняння можна записати відповідно у виді:
а) x = 0 – рівняння координатної площини Oyz;
б) y = 0 – рівняння координатної площини Oxz,
в) z = 0 – рівняння координатної площини Oxy.

30.

Зауваження. Нехай площина λ не проходить через O(0;0;0).
n
O
P0
Позначимо:
1) P0(x0;y0;z0) – основа перпендикуляра, опущеного на λ з
початку координат,
2) n {cos , cos , cos } – орт вектору OP 0 .
3) p OP 0 – відстань від початку координат до
Тоді рівняння λ можна записати у виді
cosα · x + cosβ · y + cosγ · z + D = 0,
де D = – p .
Цей частинний випадок загального рівняння
називається нормальним рівнянням площини.
площини

31. 2. Інші форми запису рівняння площини

Інші форми запису:
Рівняння площини, що проходить через точку перпендикулярно
вектору (див. рівняння (1) і (1*)).
Рівняння площини у відрізках (див. рівняння (2)).
Рівняння площини, що проходить через точку паралельно двом
неколінеарним векторам.
Рівняння площини, що проходить через три точки.
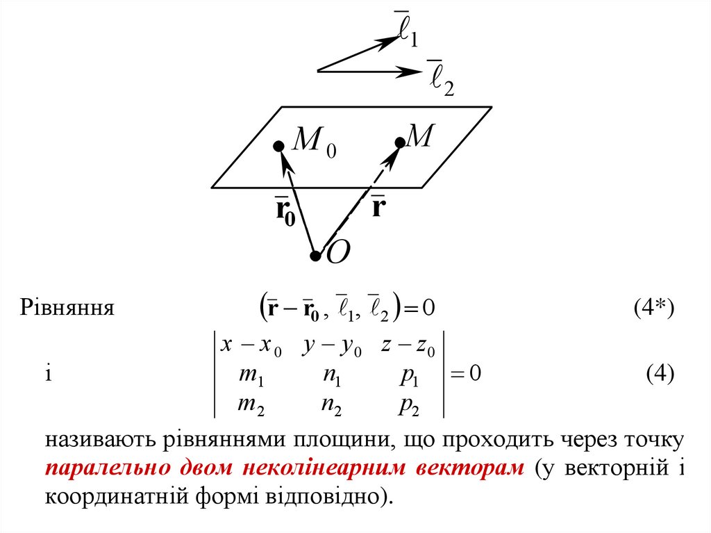
1) Рівняння площини, що проходить через точку паралельно
двом неколінеарним векторам
ЗАДАЧА 2. Записати рівняння площини, що проходить через
точку M0(x0;y0;z0), паралельно неколінеарним векторам
1 {m1; n1; p1} и 2 {m 2 ; n2 ; p2 }

32.

1
2
M
M0
r
r0
O
Рівняння
r r0 , 1, 2 0
(4*)
x x 0 y y0 z z0
m1
n1
p1 0
і
(4)
m2
n2
p2
називають рівняннями площини, що проходить через точку
паралельно двом неколінеарним векторам (у векторній і
координатній формі відповідно).

33.

2) Рівняння площини, що проходить через три точки, що не
лежать на одній прямій – частинний випадок рівняння (4)
Нехай площина проходить через три точки M1(x1;y1;z1),
M2(x2;y2;z2) і M3(x3;y3;z3), що не лежать на одній прямій.
M2
M
M3
M1
Рівняння
r r1 , r2 r1 , r3 r1 0
(5*)
x x 1 y y1 z z1
x 2 x 1 y 2 y1 z2 z1 0
і
(5)
x 3 x 1 y 3 y1 z3 z1
називають рівняння площини, що проходить через
три точки M 1 ( x 1, y1, z1 ) , M 2 ( x 2 , y 2 , z2 ) і M 3 ( x 3 , y 3 , z3 )
(у векторній і координатній формі відповідно).

34. 3. Взаємне розташування площин

У просторі дві площини можуть:
а) бути паралельними, б) перетинатися.
Нехай рівняння площин λ1 і λ2 мають вид:
λ1: A1x + B1y + C1z + D1 = 0
λ2: A2x + B2y + C2z + D2 = 0
Тоді:
N1 { A1; B1; C1} – нормаль до 1 ;
N2 { A2 ; B2 ; C2} – нормаль до 2 ;

35.

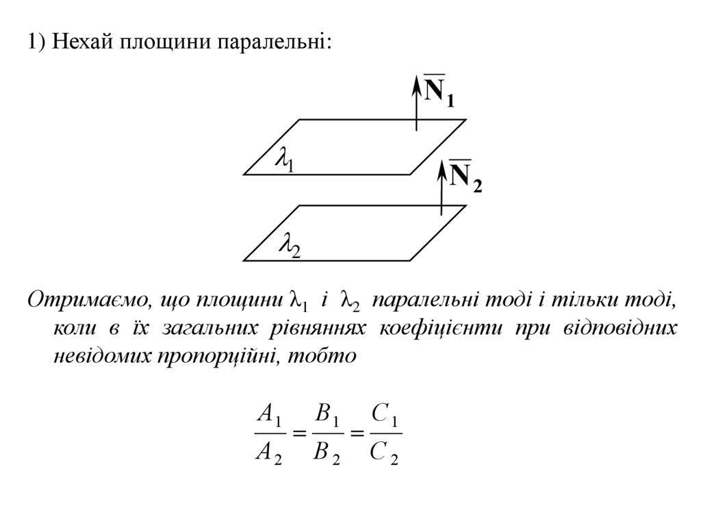
1) Нехай площини паралельні:
N1
1
N2
2
Отримаємо, що площини λ1 і λ2 паралельні тоді і тільки тоді,
коли в їх загальних рівняннях коефіцієнти при відповідних
невідомих пропорційні, тобто
A1
A2
B1
B2
C1
C2

36.

2) Нехай площини перетинаються
N1
1
2
N2
1
cos 1, 2
( N1 , N 2 )
N1 N 2
1
2
1
1
A1 A2 B1B 2 C1C2
( A1 ) 2 ( B1 ) 2 (C1 ) 2 ( A2 ) 2 ( B 2 ) 2 (C2 ) 2
де знак плюс береться у тому випадку, коли необхідно знайти
величину гострого кута, а знак мінус – коли необхідно знайти
величину тупого кута.

37.

Частинний випадок – площини перпендикулярні, тобто
1 2 90
cos 1 cos 2 0
cos 1,2
( N1 , N2 )
N1 N2
0
(N1 , N2 ) A1 A2 B1B 2 C1C2 0
критерій перпендикулярності площин, заданих загальними
рівняннями.

38. 4. Відстань від точки до площини

ЗАДАЧА 3. Нехай площина λ задана загальним рівнянням
Ax + By + Cz + D = 0 ,
M0(x0;y0;z0) – точка, не належить площині λ .
Знайти відстань від точки M0 до площини λ .
M0
N
d
M1
d
( N, M1M 0 )
N
Ax0 By0 Cz0 D
A2 B 2 C 2

39. 3. Пряма в просторі 1. Рівняння прямої у просторі

Нехай A1x+B1y+C1z+D1=0 і A2x+B2y+C2z+D2=0 – рівняння
довільних двох різних площин, що містять пряму ℓ . Тоді
координати довільної точки прямої ℓ задовольняють
одночасно обом рівнянням, тобто є розв'язками системи
A 1x B 1 y C 1z D 1 0 ,
A x B y C z D 0.
2
2
2
2
Систему (1)
просторі.
називають загальними рівняннями прямої
(1)
у

40.

Інші форми запису рівнянь прямої в просторі –
ПАРАМЕТРИЧНІ І КАНОНІЧНІ рівняння.
ЗАДАЧА 1. Записати рівняння прямої в просторі, що проходить
через точку M0(x0;y0;z0) , паралельно вектору
{m; n; p}
Вектор, паралельний прямій у
направляючим вектором цієї прямої.
просторі,
називають
z
M0
r0
O
x
r
M
y

41.

Рівняння
і систему рівнянь
r r0 t ,
x x 0 t m ,
y y0 t n ,
z z 0 t p.
(2*)
(2)
називають параметричними рівняннями прямої у просторі (у
векторній і координатній формі відповідно).
Нехай в задачі 1 вектор не є паралельним жодній з
координатних осей (тобто m 0 , n 0 і p 0 ).
x x 0 y y0 z z0
Рівняння
n
m
p
називають каноничними рівняннями прямої у просторі.

42.

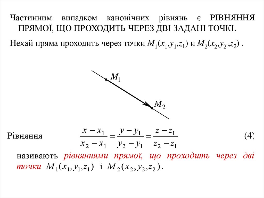
Частинним випадком канонічних рівнянь є РІВНЯННЯ
ПРЯМОЇ, ЩО ПРОХОДИТЬ ЧЕРЕЗ ДВІ ЗАДАНІ ТОЧКІ.
Нехай пряма проходить через точки M1(x1,y1,z1) и M2(x2,y2 ,z2) .
M1
M2
x x1
y y1
z z1
Рівняння
(4)
x 2 x 1 y 2 y1 z2 z1
називають рівняннями прямої, що проходить через дві
точки M 1 ( x 1, y1, z1 ) і M 2 ( x 2 , y 2 , z2 ) .

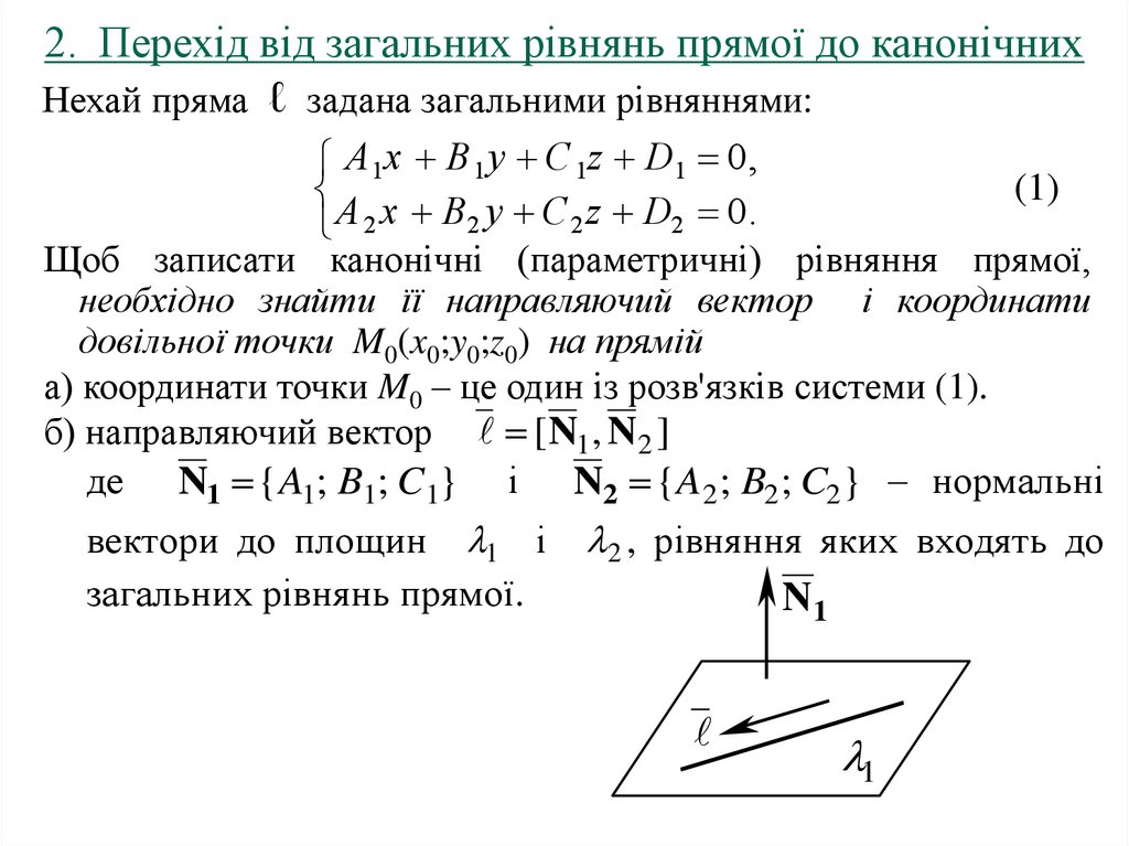
43. 2. Перехід від загальних рівнянь прямої до канонічних

Нехай пряма ℓ задана загальними рівняннями:
A 1x B 1 y C 1z D 1 0 ,
(1)
A x B y C z D 0.
2
2
2
2
Щоб записати канонічні (параметричні) рівняння прямої,
необхідно знайти її направляючий вектор і координати
довільної точки M0(x0;y0;z0) на прямій
а) координати точки M0 – це один із розв'язків системи (1).
б) направляючий вектор [ N1 , N 2 ]
де N1 {A1; B1; C1} і N2 {A2 ; B2 ; C2} – нормальні
вектори до площин 1 і 2 , рівняння яких входять до
загальних рівнянь прямої.
N1
1

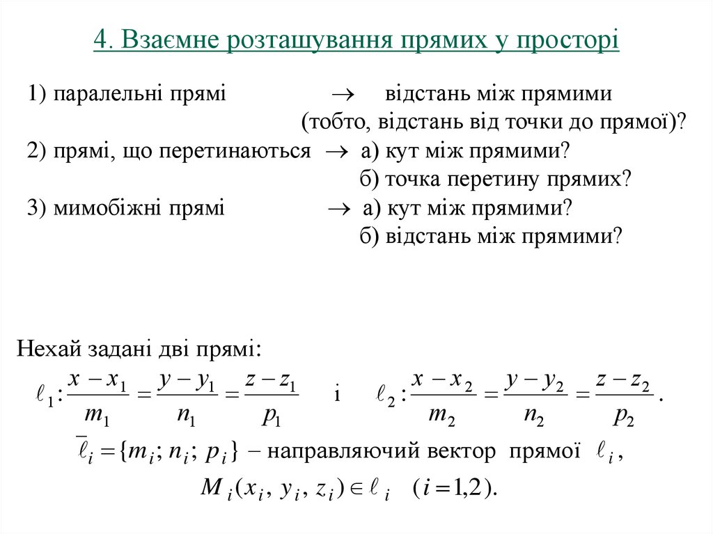
44. 3. Взаємне розташування прямих у просторі

В просторі дві прямі можуть бути:
а) паралельними, б) перетинатися, в) мимобіжними.
Нехай прямі ℓ1 і ℓ2 задані канонічними рівняннями:
x x 1 y y1 z z1
x x 2 y y2 z z2
1 :
, 2 :
.
m1
n1
p1
m2
n2
p2
1) Нехай прямі ℓ1 і ℓ2 паралельні:
1
1
2
2
Оскільки, прямі паралельні, то їх направляючі вектори
1 {m 1; n 1; p1} і 2 {m2 ; n2 ; p2 } колінеарні, тобто
виконується умова:
m 1 n 1 p1
.
(6)
m2 n2
p2

45.

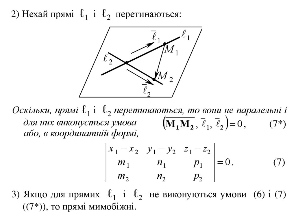
2) Нехай прямі ℓ1 і ℓ2 перетинаються:
1
2
1
M1
M2
2
Оскільки, прямі ℓ1 і ℓ2 перетинаються, то вони не паралельні і
для них виконується умова
M 1M 2 , 1, 2 0 ,
(7*)
або, в координатній формі,
x 1 x 2 y 1 y2 z 1 z2
m1
n1
p1 0 .
m2
n2
p2
(7)
3) Якщо для прямих ℓ1 і ℓ2 не виконуються умови (6) і (7)
((7*)), то прямі мимобіжні.

46. 4. Взаємне розташування прямих у просторі

відстань між прямими
(тобто, відстань від точки до прямої)?
2) прямі, що перетинаються а) кут між прямими?
б) точка перетину прямих?
3) мимобіжні прямі
а) кут між прямими?
б) відстань між прямими?
1) паралельні прямі
Нехай задані дві прямі:
x x 1 y y1 z z1
x x 2 y y2 z z2
1 :
і 2 :
.
m1
n1
p1
m2
n2
p2
i {m i ; n i ; p i } – направляючий вектор прямої i ,
M i ( x i , y i , z i ) i ( i 1,2 ).

47.

ЗАДАЧА 2. Знайти кут між прямими, що перетинаються
(мимобіжні) в просторі.
ОЗНАЧЕННЯ. Кутом між двома мимобіжними прямими ℓ1 і ℓ2
називається кут між прямою ℓ1 і проекцією прямої ℓ2 на
довільну площину, що проходить через пряму ℓ1 .
2
1
2
2
1
1
2
Тобто, кут між мимобіжними прямими – це кут між двома
прямими, що перетинаються, які паралельні даним.
Отримали:
cos 1,2
( 1, 2 )
m 1m 2 n1n 2 p1 p 2
1 2
m 12 n12 p12 m 22 n 22 p22
де знак плюс береться для гострого кута, а знак мінус – для
тупого.

48.

x x0 y y 0 z z 0
Нехай задана пряма :
і M 1 ( x 1, y 1, z 1 ) –
n
m
p
точка, що не належить цій прямій.
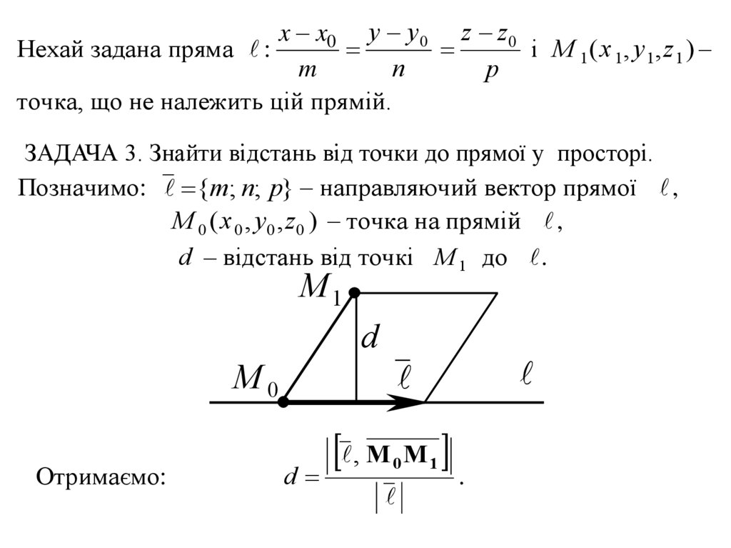
ЗАДАЧА 3. Знайти відстань від точки до прямої у просторі.
Позначимо: {m; n; p} – направляючий вектор прямої ,
M 0 ( x 0 , y 0 , z 0 ) – точка на прямій ,
d – відстань від точкі M 1 до .
M1
d
M0
Отримаємо:
d
, M M
0
1
.

49.

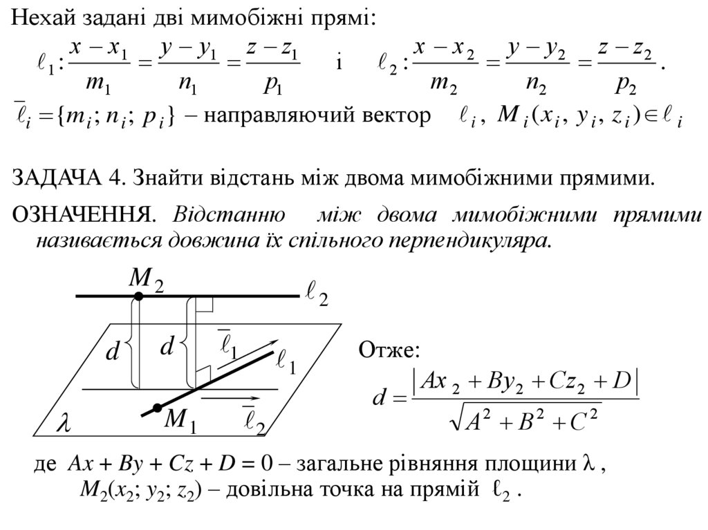
Нехай задані дві мимобіжні прямі:
x x 1 y y1 z z1
x x 2 y y2 z z2
1 :
і 2 :
.
m1
p1
m2
n2
p2
n1
i {m i ; n i ; p i } – направляючий вектор i , M i ( x i , y i , z i ) i
ЗАДАЧА 4. Знайти відстань між двома мимобіжними прямими.
ОЗНАЧЕННЯ. Відстанню між двома мимобіжними прямими
називається довжина їх спільного перпендикуляра.
M2
d
2
d
M1
1
1
2
Отже:
d
Ax 2 By 2 Cz 2 D
A2 B 2 C 2
де Ax + By + Cz + D = 0 – загальне рівняння площини λ ,
M2(x2; y2; z2) – довільна точка на прямій ℓ2 .

50.

M2
2
d
1
1
M1
2
Тоді d – висота піраміди, що опущена з точки M2.
Отже:
1
1, 2 , M1M 2
3 Vпир 3 6 1, 2 , M1M 2
d
1
Sосн
1, 2
1, 2
2

51.

Нехай задані дві прямі, що перетинаються
x x 1 y y1 z z1
x x 2 y y2 z z2
1 :
і 2 :
.
m1
p1
m2
n2
p2
n1
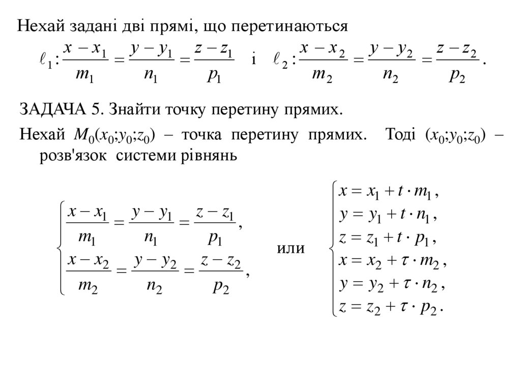
ЗАДАЧА 5. Знайти точку перетину прямих.
Нехай M0(x0;y0;z0) – точка перетину прямих. Тоді (x0;y0;z0) –
розв'язок системи рівнянь
x x1 y y1 z z1
m n p ,
1
1
1
x x
y y2 z z 2
2
,
m2
n2
p2
или
x x1 t m1 ,
y y1 t n1 ,
z z1 t p1 ,
x x m ,
2
2
y y2 n2 ,
z z2 p2 .

52. 5. Взаємне розташування прямої і площини у просторі

Нехай у просторі задані площина λ і пряма ℓ . Вони можуть бути:
1) паралельні;
2) пряма може лежать в площині;
3) пряма і площина можуть перетинатися в одній точці.
x x0 y y 0 z z 0
Нехай : Ax By Cz D 0 і :
.
n
m
p
Тоді N { A; B; C} – нормальний вектор площини,
{m; n; p} – направляючий вектор прямої.

53.

N
N
N
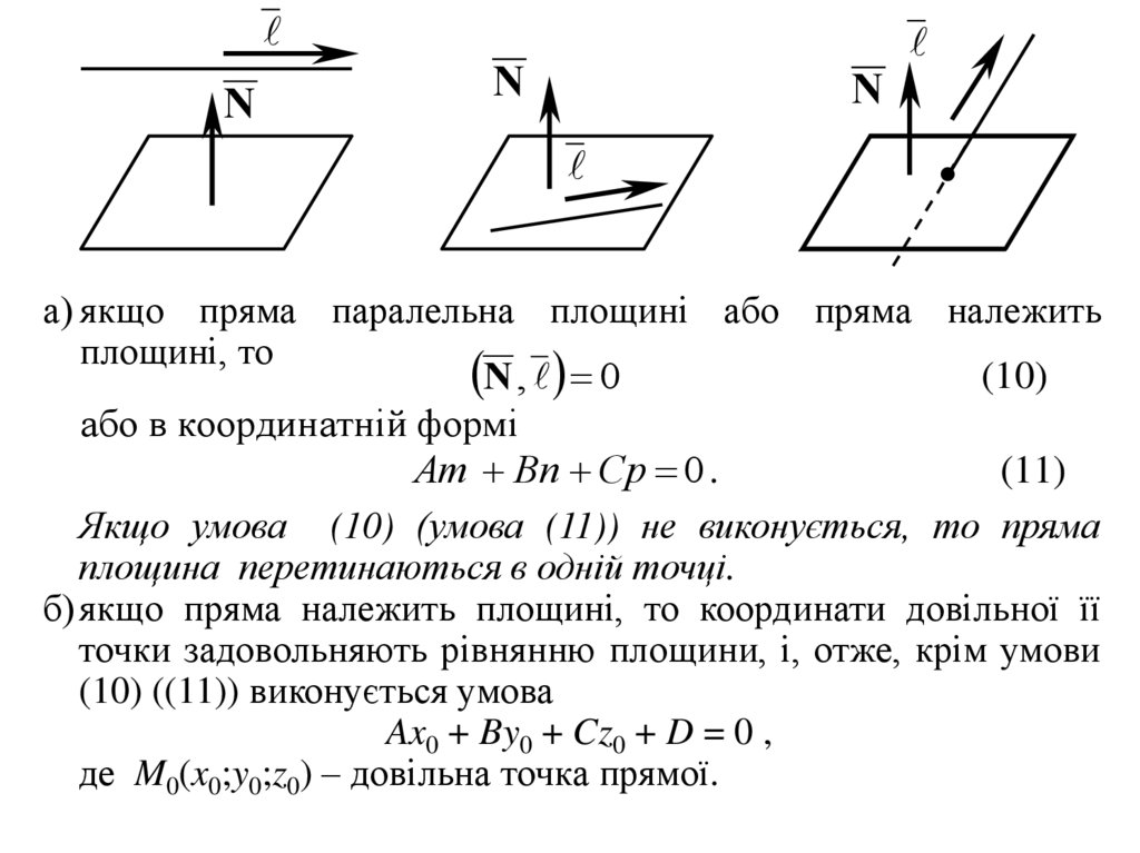
а) якщо пряма паралельна площині або пряма належить
площині, то
(10)
N , 0
або в координатній формі
Am Bn Cp 0 .
(11)
Якщо умова (10) (умова (11)) не виконується, то пряма
площина перетинаються в одній точці.
б) якщо пряма належить площині, то координати довільної її
точки задовольняють рівнянню площини, і, отже, крім умови
(10) ((11)) виконується умова
Ax0 + By0 + Cz0 + D = 0 ,
де M0(x0;y0;z0) – довільна точка прямої.

54.

Частинним випадком перетину прямої і площини в одній точці є
перпендикулярність прямої і площини
N
A B C
У цьому випадку N т.е.
.
m n p

55.

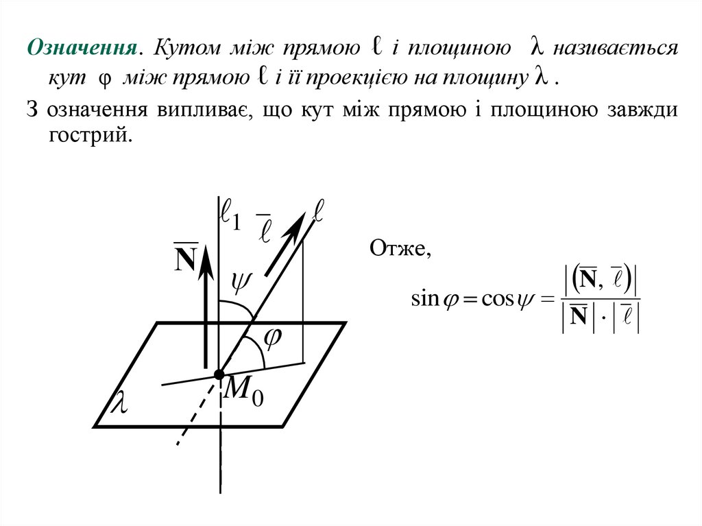
Означення. Кутом між прямою ℓ і площиною λ називається
кут φ між прямою ℓ і її проекцією на площину λ .
З означення випливає, що кут між прямою і площиною завжди
гострий.
1
N
M0
Отже,
sin cos
N,
N
English     Русский Rules