10.3.4 Решение задач.
Упр.29(2)
Задача 3
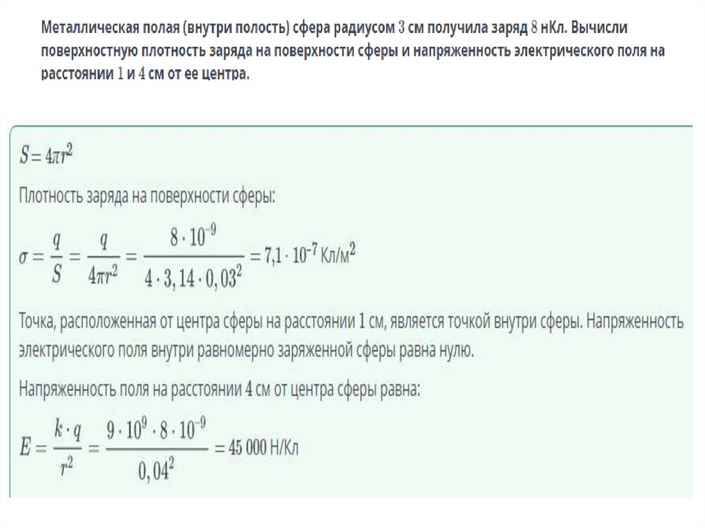
Задача 4
Задача 5
10.3.5 Поток вектора напряжённости электрического поля. Теорема Гаусса.
9.74M
Category: physicsphysics

10.3.3 Поток вектора напряженности.Теорема Гаусса

1. 10.3.4 Решение задач.

• Напряженность электрического
поля.
• Принцип суперпозиции полей.

2.

3.

4.

5. Упр.29(2)

6. Задача 3

7. Задача 4

8. Задача 5

9. 10.3.5 Поток вектора напряжённости электрического поля. Теорема Гаусса.

10.

Карл Фридрих Гаусс (1777-1855) — немецкий
математик, астроном, геодезист и физик. Считается
одним из величайших математиков всех времён,
«королём математиков». Лауреат медали Копли (1838),
иностранный член Шведской (1821) и Российской
(1824) Академий наук, английского Королевского
общества.
Карл Гаусс родился 30 апреля 1777 года в
Брауншвейге(Германия). Еще при жизни он был
удостоен почетного титула «принц математиков». Он
был единственным сыном бедных родителей.
Школьные учителя были так поражены его
математическими и лингвистическими способностями,
что обратились к герцогу Брауншвейгскому с просьбой
о поддержке, и герцог дал деньги на продолжение
обучения в школе и в Геттингенском университете (в
1795-98). Степень доктора Гаусс получил в 1799 в
университете Хельмштедта.

11.

12.

13.

14.

15.

16.

17.

18.

19.

20.

Теорема Гаусса для вектора магнитной индукции.

21.

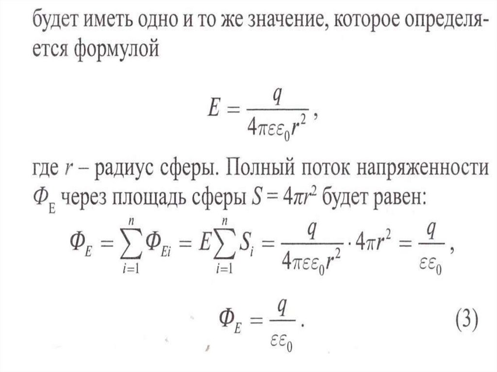
Теорема Гаусса для вектора напряжённости.
ΔΦ = EΔS cos α = EnΔS
Φ - поток вектора
напряженности
электрического поля.

22.

Рассмотрим теперь некоторую произвольную замкнутую поверхность S. Если
разбить эту поверхность на малые площадки ΔSi, определить элементарные потоки
поля через эти малые площадки, а затем их просуммировать, то в результате мы
получим поток Φ вектора через замкнутую поверхность S
В случае замкнутой поверхности всегда выбирается внешняя нормаль.

23.

Определение поля равномерно заряженной плоскости
В этом случае гауссову поверхность S целесообразно
выбрать в виде цилиндра некоторой длины, закрытого
с обоих торцов. Ось цилиндра направлена
перпендикулярно заряженной плоскости, а его торцы
расположены на одинаковом расстоянии от нее. В силу
симметрии поле равномерно заряженной плоскости
должно быть везде направлено по нормали.
Применение теоремы Гаусса дает:
где σ – поверхностная плотность заряда, то есть заряд, приходящийся на единицу
площади.

24.

Используя теорему Гаусса, можно в ряде случаев легко вычислить напряженность
электрического поля вокруг заряженного тела, если заданное распределение
зарядов обладает какой-либо симметрией и общую структуру поля можно заранее
угадать
Задача о вычислении поля тонкостенного полого однородно заряженного длинного
цилиндра радиуса R.
Эта задача имеет осевую симметрию. Из соображений симметрии, электрическое
поле должно быть направлено по радиусу. Поэтому для применения теоремы Гаусса
целесообразно выбрать замкнутую поверхность S в виде соосного цилиндра
некоторого радиуса r и длины l, закрытого с обоих торцов
При r ≥ R весь поток вектора напряженности будет
проходить через боковую поверхность цилиндра,
площадь которой равна 2πrl, так как поток через оба
основания равен нулю.
где τ – заряд единицы длины цилиндра. Отсюда
English     Русский Rules