795.26K

Лекция 10 (1)

1.

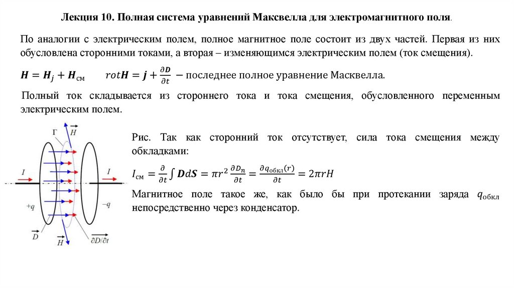
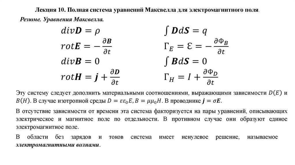
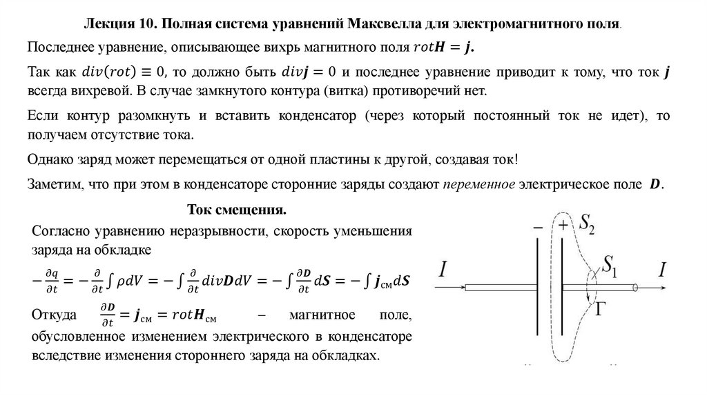
Лекция 10. Полная система уравнений Максвелла для электромагнитного поля.
Повторение. Лекция 9.
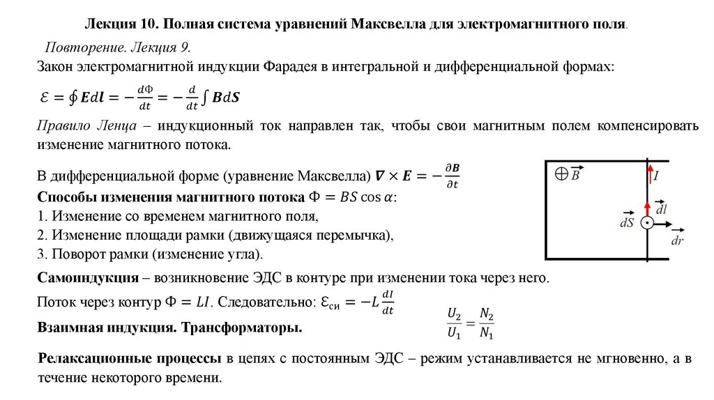
Закон электромагнитной индукции Фарадея в интегральной и дифференциальной формах:
ℰ = ‫ =
English     Русский Rules