Сложное движение твердого тела.
3.58M
Category: physicsphysics

Кинематика_Лекция_7

1. Сложное движение твердого тела.

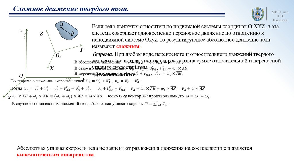
B
z
A
Z
O1
Y
X
O
y
МГТУ им.
Н.Э.
Баумана
Если тело движется относительно подвижной системы координат O1XYZ, а эта
система совершает одновременно переносное движение по отношению к
неподвижной системе Oxyz, то результирующее абсолютное движение тела
называют сложным.
Теорема. При любом виде переносного и относительного движений твердого
тела его абсолютная угловая скорость равна сумме относительной и переносной
угловых скоростей тела.
Доказательство.
x
Абсолютная угловая скорость тела не зависит от разложения движения на составляющие и является
кинематическим инвариантом.

2.

Сложение вращений вокруг пересекающихся осей.
Тело вращается с угловой скоростью r относительно своей оси,
проходящей через точку пересечения с другой осью вращения O.
Относительно второй оси первая ось вращается с угловой скоростью e.
Мгновенная
ось вращения
O
Прямая, вдоль которой расположен вектор абсолютной угловой
скорости, является мгновенной осью вращения.
Скорость произвольной точки М тела:
h
A
O
М
МГТУ им.
Н.Э.
Баумана

3.

Сложение вращений вокруг параллельных осей.
Тогда для положения точки P имеем:
Oe
Or
P
M
МГТУ им.
Н.Э.
Баумана

4.

Сложение вращений вокруг параллельных осей.
Тогда для положения точки P имеем:
P
Or
Oe
M
МГТУ им.
Н.Э.
Баумана

5.

Пара вращений.
МГТУ им.
Н.Э.
Баумана
M
Oe
3
Or
D
B
C
2
P
1
O
Скорости всех точек одинаковы. Результатом пары вращений является
поступательное движение.

6.

Сложение поступательного и вращательного движений.
МГТУ им.
Н.Э.
Баумана
Сложение поступательных движений.
Сложение поступательного и вращательного движений.
1.
Абсолютное движение – плоское.
O
P
M
P

7.

Винтовое движение.
2.
Абсолютное – винтовое движение или кинематический винт.
Параметр винта
Z
Параметр винта – это расстояние, на которое переместится тело при
винтовом движении вдоль оси винта, при повороте на 1 радиан.
h
M
Y
X
Ось винта
МГТУ им.
Н.Э.
Баумана

8.

Общий случай.
3.
Мгновенная
винтовая ось
O
C
Винтовое движение с параметром винта:
English     Русский Rules