Проблема текущей системы
Процесс согласования условий договора. До введение ИИС в систему
Процесс согласования условий договора. После введение ИИС в систему
Процесс согласования условий договора. После окончательного введение ИИС в систему
Сравнительная характеристика сторонних модулей расчета предварительной стоимости грузоперевозки по маршруту
Описание предметной области
Цели и задачи АИС
Дерево целей
Научная новизна
Диаграмма IDEF0 A-2. Планирование грузоперевозок
Информационные технологии управления
Математическое обеспечение
Математическое обеспечение
Логическая модель базы данных
Технологический процесс решения задач ИС
Схема алгоритма решения задачи составления плана грузоперевозки
Схема алгоритма решения задачи расчета предварительной стоимости грузоперевозки по маршруту
Выбор программного обеспечения для реализации поставленных задач
Интерфейс окна «Составление плана грузоперевозок»
Интерфейс окна «Расчет предварительной стоимости перевозки по маршруту»
Результат работы задачи визуализации данных
Заключение
Апробация
Спасибо за внимание
2.92M

21_4297_Шаехов И.М. Презентация

1.

Казанский национальный исследовательский
технический университет им. А.Н. Туполева-КАИ
(КНИТУ-КАИ)
Институт Компьютерных технологий и защиты информации
Кафедра Автоматизированных систем обработки информации и управления
ВЫПУСКНАЯ КВАЛИФИКАЦИОННАЯ РАБОТА
НА ТЕМУ :
«ИНТЕЛЛЕКТУАЛЬНАЯ ИНФОРМАЦИОННАЯ СИСТЕМА
ДОСТАВКИ ГРУЗОВ ПО ДОРОГАМ ОБЩЕГО ПОЛЬЗОВАНИЯ »
Выполнил: студент группы 4297
Шаехов И.М.
Руководитель: к.т.н. доцент каф. АСОИУ
Бикмуллина И.И.
Казань 2021
1

2. Проблема текущей системы

• Компания в данный момент решает такие логистические задачи как
построение плана грузоперевозок и предварительный расчет их
стоимостей в ручном режиме.
• Точную цену грузоперевозки возможно установить только после
загрузки товара в машину грузоперевозчика.
• Компания разрабатывает торговую площадку для торговли
полимерами по всему миру. Соответственно количество запросов на
решение логистических задач возрастет. И не всегда решение
логистической задачи будет вести к оформлению договора купли
продажи. В этих случаях компания потратила средства в пустую.
• Есть 2 пути решения этой проблемы: либо нанять дополнительных
логистов, либо разработать систему, которая будет выполнять часть
логистических задач.
2

3. Процесс согласования условий договора. До введение ИИС в систему

3

4. Процесс согласования условий договора. После введение ИИС в систему

4

5. Процесс согласования условий договора. После окончательного введение ИИС в систему

5

6. Сравнительная характеристика сторонних модулей расчета предварительной стоимости грузоперевозки по маршруту

Возможность
Получение
расчёта
результата расчета
предварительно
сразу после ввода
й стоимости
информации
через интернет
Возможность
перевозить грузы
большого веса
Возможность
рассчитать
стоимость по
нескольким
логистическим
компания
Деловые Линии
+
+-
+
-
Байкал сервис
+
+
+
-
Скиф Карго
-
-
+
-
Калькулятор
доставки
+
+
-
+
ЖелДорЭкспедици
+
+
+
-
Энергия
+
+
-
-
6

7. Описание предметной области

7

8. Цели и задачи АИС

Цель:
Повышение
эффективности
грузоперевозок
за
счет
увеличения
удобства
составления плана грузоперевозок, повышения точности данных и уменьшение
времени реагирования при изменении условий грузоперевозки.
Критерии повышения эффективности грузоперевозок:
• Скорость построение маршрута грузоперевозки,
• Точность расчета предварительной стоимости грузоперевозки,
• Скорость расчета предварительной стоимости грузоперевозки.
Задачи:
• Ведение базы данных;
• Составление плана грузоперевозок;
• Расчет предварительной стоимости грузоперевозки,
• Анализ эффективности работы системы.
• Визуализация данных.
8

9. Дерево целей

9

10. Научная новизна

• Разработан метод планирования комплексных грузоперевозок
большой массы
• Разработан метод предсказания стоимости грузоперевозки на
момент составления договора купли-продажи на основе
стоимости уже произведенных грузоперевозок.
10

11. Диаграмма IDEF0 A-2. Планирование грузоперевозок

11

12. Информационные технологии управления

Диаграмма IDEF3. Составление плана грузоперевозки
Диаграмма IDEF3. Расчет стоимости грузоперевозки по маршруту
12

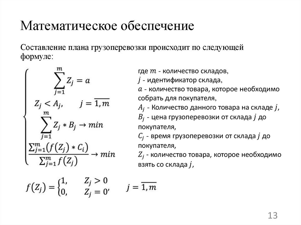
13. Математическое обеспечение

Составление плана грузоперевозки происходит по следующей
формуле:
где
English     Русский Rules