Цифровое представление речевых сигналов. Импульсно-кодовая модуляция (ИКМ)
Импульсно-кодовая модуляция (ИКМ) (PCM - pulse code modulation)
Определение верхней частоты в спектре сигнала
Дискретизация речевого сигнала
Определение количества уровней квантования телефонного сигнала и разрядности кода
Линейное квантование
Структурная схема ИКМ с нелинейным квантованием
Компандирование
Нелинейное квантование
Пример кодирования
Расчет погрешности квантования
Домашнее задание
1.10M
Category: electronicselectronics

ИКМ

1. Цифровое представление речевых сигналов. Импульсно-кодовая модуляция (ИКМ)

2. Импульсно-кодовая модуляция (ИКМ) (PCM - pulse code modulation)

1. Дискретизация сигнала по времени
2. Квантование отсчетов по уровню
3. Кодирование квантованных значений

3.

Umax
D
f в 3, 4 кГц
t
t
Umax
I этап: Дискретизация по времени
Тд
Fд 2 f в 8 кГц
1
1
Тд
125 мкс
Fд 8 103
t
Umax
3
3
3
2
1
2
1
1
1
U
t
(t)
max
U t
II этап: Квантование по уровню
D U max U min
m
U
U
U – шаг квантования
Шум квантования:
U
D
max доп
max
2
2m
III этап: кодирование
SИКМ(t)
t
001 001
011
010
011
011
001
001
010
Число разрядов КК:
n log 2 D log 2 m
3

4. Определение верхней частоты в спектре сигнала

Требования к качеству передачи речи:
Разборчивость (нужно передать основные форманты)
Узнаваемость (нужно передать обертоны)
Разборчивость – объективная количественная мера, характеризующая
способность линейного тракта передачи информации передавать содержащуюся
в речи смысловую информацию в данных конкретных акустических условиях
окружающей среды
Разборчивость:
40...55% - удовлетворительно
55...80% - хорошо свыше 80% - отлично
Параметры речевого сигнала:
Спектр сигнала: от 300 Гц до 3,4 кГц (обеспечивает разборчивость 85-90% отличное качество)
Динамический диапазон: Dк=23..27 дБ

5. Дискретизация речевого сигнала

• Теорема Котельникова: Любой сигнал в спектре которого не
содержится частот выше fв , может быть восстановлен из
последовательности своих мгновенных значений S(kTд)(отсчетов),
если интервал времени между ними ( Тд) не больше, чем 1/2 fв
Частота дискретизации fд – частота следования отсчетов
fд 2 fв
Частота Найквиста – частота, равная половине частоты дискретизации
Запас по частоте Найквиста:


2

6. Определение количества уровней квантования телефонного сигнала и разрядности кода

Количество уровней квантования выбирают исходя из допустимого значения
защищенности (отношение сигнал/шум квантования):
АЗ кв 10 lg
Pc
26
P
Отличное качество 4096 уровней квантования
2n 4096
n log 2 4096 12 разрядов
Большое число разрядов в коде (m=12) при равномерном квантовании
приводит к усложнению аппаратуры и неоправданному увеличению
тактовой частоты.
6

7.

АЦП
Аналоговый
РС
ФНЧ
Fс = 3,4 кГц
Д
Кв
Кодер
ИКМ РС
(цифровой)
Fд = 8 кГц
ЦАП
Аналоговый
восстановле
нный РС
ФНЧ
Fс = 3,4 кГц
Декодер
ИКМ РС
(цифровой)

8.

Недостатки линейного квантования:
Шум квантования не зависит от уровня сигнала
Не учитываются свойства органов слуха человека воспринимать звуки по логарифмическому
закону (громкие звуки воспринимаются «грубо», а тихие более «тонко»)
Низкая защищенность от шумов квантования в области малых амплитуд сигнала
Снижение качества связи
Большое количество шагов квантования (4096 шагов, 12-разрядная КК для передачи
неискаженного речевого сигнала)
Преимущества нелинейного
квантования:
Меньшее количество разрядов КК
при том же качестве связи (для
речевого сигнала 8 разрядов при
числе уровней квантования 256)
Постоянная защищенность от
шумов квантования (не зависящая от
уровня сигнала)
повышение качества связи

9. Линейное квантование

Дано:
Uмах=2,4 В
Umin= - 2,4 В
Uвхi=0,705 В
m=4096
Найти:
i
квi
K K (0)
1. Разрядность КК:
n log 2 m log 2 4096 12
2. Величина шага квантования:
U
U max U min
4,8
1,17 мВ
m
4096
3. Номер уровня квантования:
U вх
0, 705
2048 602,56 2651
3
U 1,17 10
Umax
4096
4095
Umax
4096
4095
K(0)
K(0)
1
0
2048
1
0
- Umax
Если D = 0... Umax
Если D = - Umin... Umax

10.

4. Определение кодовой комбинации
Способ 1:
_2651
2048 211
_ 603
512 29
_ 91
64 26
_ 27
16 24
_ 11
8 23
_ 3
2 21
_ 1
1 20
0
Способ 2:
11
10
9
1
0
1
_2651 2
2650 1325 2
1 1324 662 2
1 662 331 2
0 330 165 2
1 164 82 2
1 82 41 2
0 40 20 2
1 20 10 2
0 10 5 2
8
7
6
5
4
3
2
1
0
0 4 2 2
1 2 1
0 0 1 0 1 1 0 1 1
0
Проверка:
211 29 26 24 23 21 20 2651

11.

4. Определение погрешности квантования
Абсолютная погрешность
кв Uвх U kв
Квантованное значение отсчета
Если D = - Umin... Umax
Ukв K K (0) U (2651 2048) 1,17 10 3 705,51 мВ
кв 0,51 мВ
Если D = 0... Umax
U kв K U
Относительная погрешность квантования
кв
U вх U кв
U вх
0,51 10 3
100%
100 0, 7%
0, 705

12. Структурная схема ИКМ с нелинейным квантованием

Fд = 8 кГц
ФНЧ
Речевой
сигнал
Fс = 3,4 кГц
ФНЧ
Д
Нелинейный 8-битный
квантователь
А( )компрессор
Кв
ИКМ сигнал
(64 кбит/с)
Компандер
А( )экспандер
ЦАП

13. Компандирование

это процесс сжатия сигналов и их восстановления с целью улучшения
отношения сигнал/шум при приёме слабых сигналов
Характеристики компадирования (рекомендация G.711):
1. компадирование по закону «мю» (США, Канада, Японии и некоторые др.)
обеспечивает лучшую передачу слабых сигналов, но уступает закону А по
динамическому диапазону:
U
U
y вых ;
x вх ;
U max
U max
ln( 1 | x |)
y
ln( 1 )
; 0 | x | 1
255 ;
2. компадирование по закону А. (Европа, РФ):
А| x |
1 ln А ; 0 | x | 1/А
y
1 ln( А | x |) ; 1/A | x | 1
1 ln А
A 87,6
Параметры
компрессии
Оба закона учитывают, то , что уровень
слухового ощущения звука пропорционален логарифму раздражающей
силы
13

14. Нелинейное квантование

Принципы компандирования (А=87,6/13)
• Весь динамический диапазон разделяется на 16 сегментов (8 для
положительной и 8 для отрицательной полярностей входного сигнала
• При использовании закона А реально получается 13 сегментов, четыре
сегмента малых амплитуд аппроксимированы в один сегмент.
• Каждый сегмент разделен на 16 шагов
квантования.
• величина шага при переходе от одного
сегмента к другому удваивается, начиная с
центрального.
• Для С 0, С 1, С 2,... С 7 значения шагов
квантования соответственно равны 2, 2, 4,
8, 16, 32, 64, 128 условных единиц.
• Общее число уровней квантования 256
(при защищенности Аз 25 дБ )
• Разрядность кода 8
14

15.

Амплитудная характеристика компрессора (А=87,6/13)
XYZ
ABCD
( полярность)
(номер
сегмента)
(уровень квант.
внутри семента
1
111
0000…1111
Сегмент 6
1
110
0000…1111
Сегмент 5
1
101
0000…1111
Сегмент 4
1
100
0000…1111
Сегмент 3
1
011
0000…1111
Сегмент 2
1
010
0000…1111
Сегмент 1
1
001
0000…1111
Сегмент 0
1
000
0000…1111
P
сегменты
Сегмент 7
2048 у.е
128 у.е
64 у.е 16 уровней
32 у.е
квантования
4096 у.е
16 уровней
квантования
Сегмент С: 2С у.е.
Шаги квантования:
Сегмент 0: 32 у.е/16=2 у.е
Сегмент 1: (64-32)/16 =2 у.е
Сегмент 2: (128-64)/16=4 у.е
Сегмент 3: (256-128)/16=8 у.е
...

16. Пример кодирования

Дано: Uвх=0,705 В;
Umax=2,4 В
Сегмент 7
Сегмент 6
сегменты
Номер сегмента: Uвх/Umax=0,29
сегмент 6
Абсолютное значение отсчета в у.е.( ):
Umax 4096
Сегмент 4
Сегмент 3
Сегмент 2
r
Сегмент 1
Сегмент 0
0.29
U
вх 4096 1203, 2 у.е.
U max
32 2С С log 2
Сегмент 5
1024 у.е.
32
log 2
1203, 2
5, 23 6
32
Верхняя
граница
сегмента
16

17.

остаток r – разность между амплитудой входного сигнала (в условных единицах) и
величиной, соответствующей нижней конечной точке данного сегмента:
, при С 0
r
c
16 2 , при С 1,2,...7
r 1203, 2 16 26 1203, 2 1024 179, 2
Нижняя
граница
сегмента
Номер уровня квантования К отсчёта в сегменте:
r
2 1 при С 0
K
r 1 при С 1, 2...7
2C
K
179, 2
1 1,8 2
6
2
К К+1
0
1
2
3
4
5
6
7
8
9
10
11
12
13
14
15
Шаги квантования
26
U вх
4096
U max
к
Сегмент 6
2048 у.е.
1024 у.е.
r
17

18.

Кодовая комбинация:
XYZ
ABCD
( полярность: «+»)
(номер сегмента: 6)
(уровень квант. внутри семента: 2)
1
110
0010
P
11100010

19. Расчет погрешности квантования

кв
U вх U k
U вх
100%
Абсолютное значение квантованного отсчета в условных единицах на выходе
кодера при законе компрессии А:
Если:
Если:
2C
r K 2
, то:
2
2 K 1 при С 0
к
C
C
16
2
(
K
1)
2
при С 1, 2...7
C
C
2
, то:
2
2 K при С 0
к
C
C
16 2 K 2 при С 1, 2...7
К К+1
Т.к.:
179, 2 2 64 51, 2 32, то:
к 1024 192 1216 у.е.
0
1
2
3
4
5
6
7
8
9
10
11
12
13
14
15
Шаги квантования
26
U вх
4096
U max
1024 у.е.
r
к
Сегмент 6
2048 у.е.
r K 2C

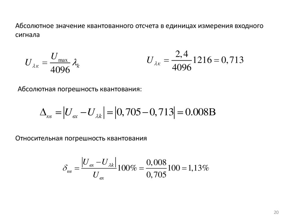
20.

Абсолютное значение квантованного отсчета в единицах измерения входного
сигнала
2, 4
U к
1216 0, 713
4096
U
U к max k
4096
Абсолютная погрешность квантования:
кв Uвх U k 0,705 0,713 0.008В
Относительная погрешность квантования
кв
U вх U k
U вх
100%
0, 008
100 1,13%
0, 705
20

21. Домашнее задание

1
2
3
4
5
6
7
8
9
Umax,В
2,9
1,5
0,7
5,5
3,4
2,8
1,6
4,5
3,8
6
Umin, В
-2,9
-1,5
-0,7
-5,5
-3,4
-2,8
-1,6
-4,5
-3,8
-6
Uвх, В
0,05Umax
0,8Umax
-0,9Umax
0,75Umax
0,12Umax
-0,3Umax
-0,25Umax
0,35Umax
Предпо
следня
я
цифра
0
-0,1Umax
Послед
няя
цифра
Вариант
парамет
р
0,5Umax

зачет
ки
English     Русский Rules