Численное решение уравнений
Способы определения числа корней уравнения
Метод половинного деления (дихотомия)
Свойства дихотомии
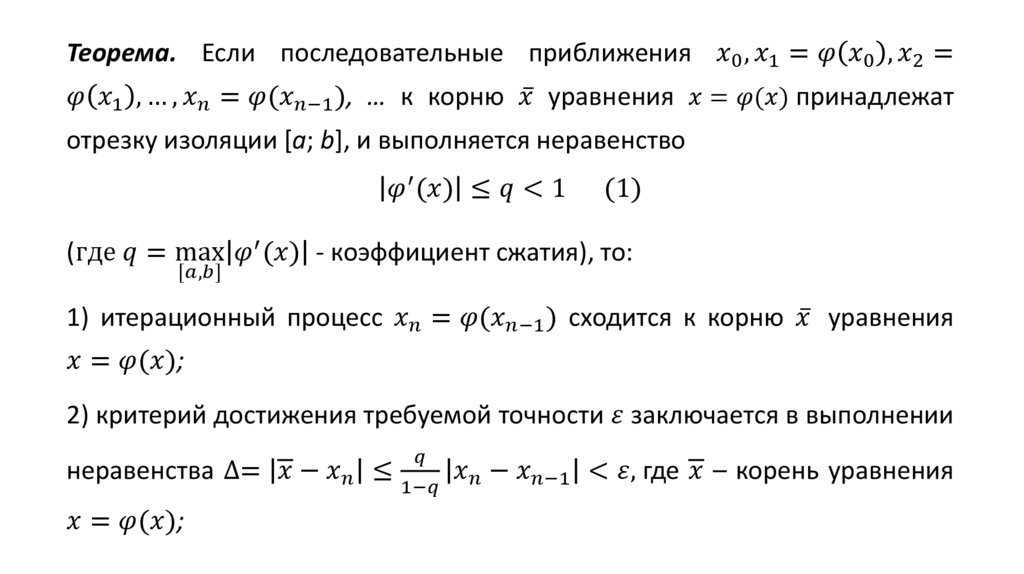
Метод итераций (последовательных приближений)
Варианты приведения исходного уравнения f(x) = 0 к виду x=φ(x), удобному для итераций, и как при этом можно обеспечить
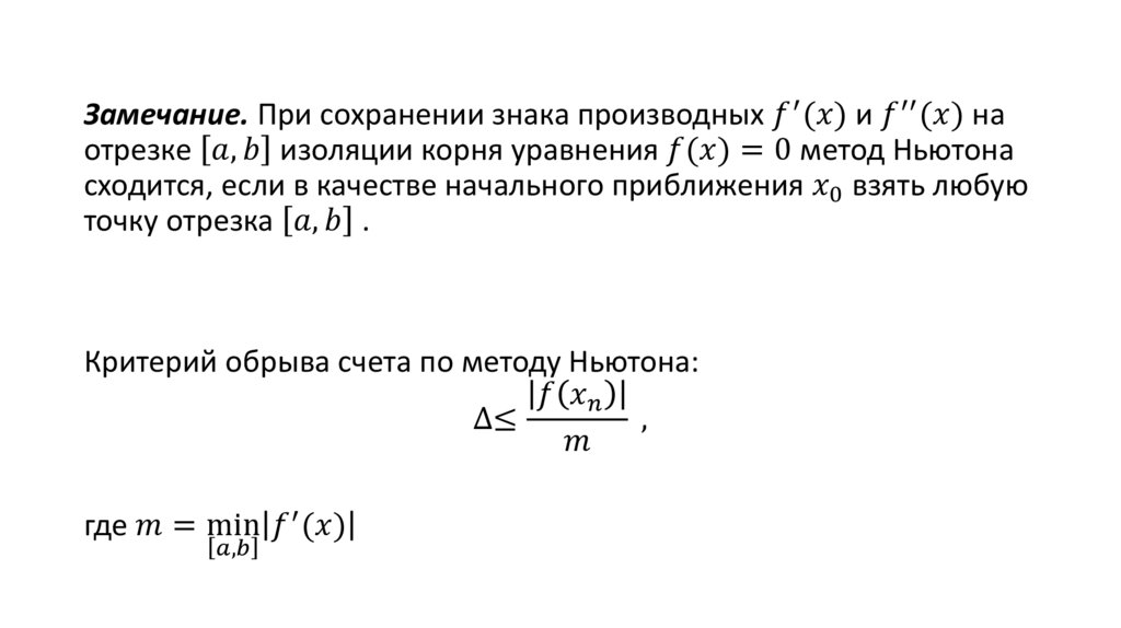
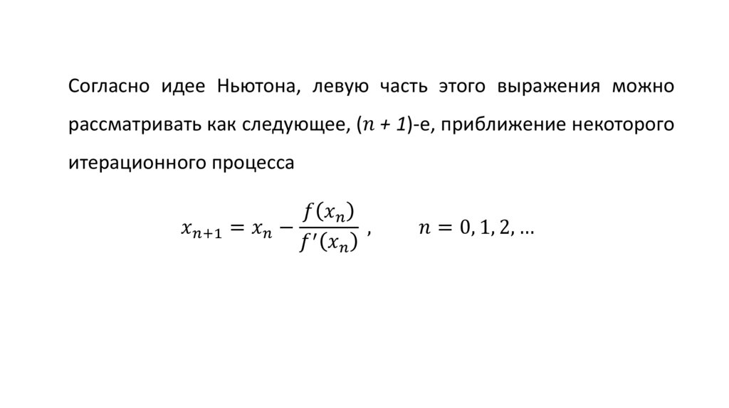
Метод Ньютона
Метод секущих
Метод хорд
1.91M

Численное решение уравнений

1. Численное решение уравнений

2.

Рассмотрим уравнение
English     Русский Rules