Кривые второго порядка
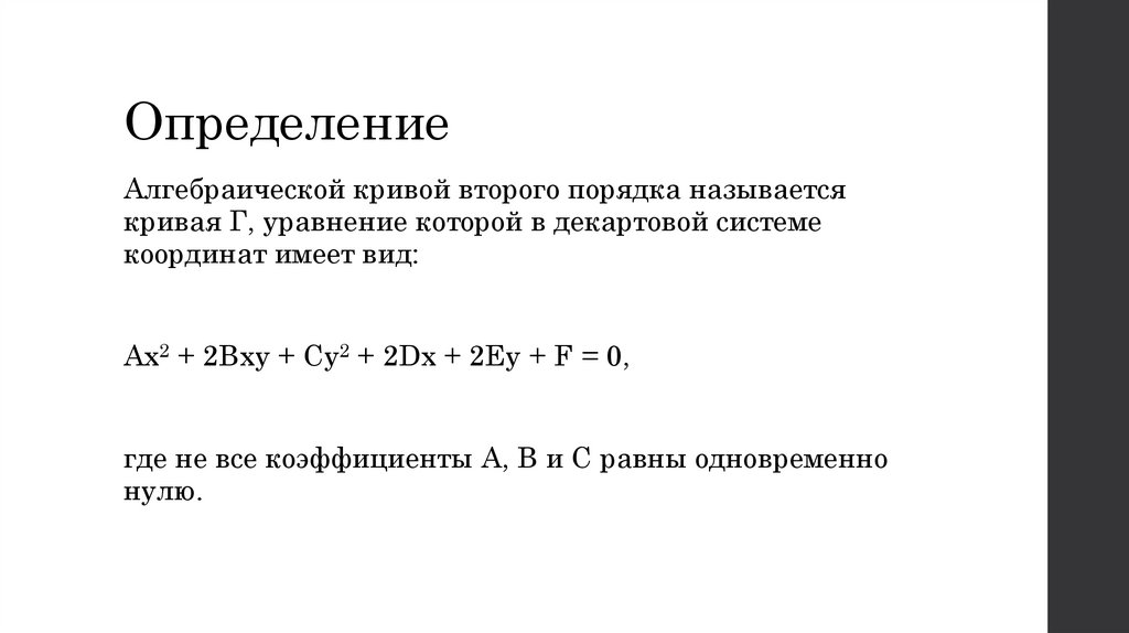
Определение
Виды кривых второго порядка
Уравнение окружности
Виды кривых второго порядка
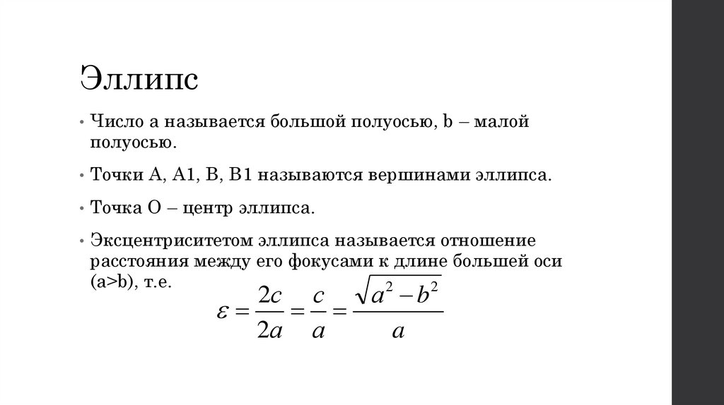
Эллипс
Эллипс
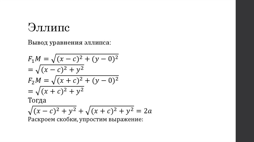
Эллипс
Эллипс
Эллипс
Виды кривых второго порядка
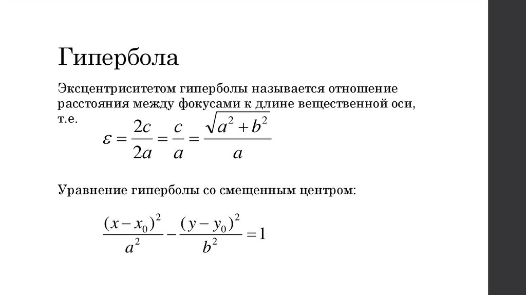
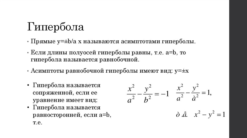
Гипербола
Вывод формулы уравнения гиперболы
Гипербола
Гипербола
Гипербола
Виды кривых второго порядка
Парабола
Парабола
495.29K
Category: mathematicsmathematics

Кривые_второго_порядка_Мельник224ИС

1. Кривые второго порядка

Мельник Ярослава 224ИС

2. Определение

Алгебраической кривой второго порядка называется
кривая Г, уравнение которой в декартовой системе
координат имеет вид:
Аx2 + 2Вxy + Сy2 + 2Dx + 2Еy + F = 0,
где не все коэффициенты А, В и С равны одновременно
нулю.

3. Виды кривых второго порядка

• 1. Окружность
Окружностью называется
геометрическое место точек
плоскости, одинаково
удаленных от одной точки,
называемой центром.
М0 – центр окружности, М0М радиус

4. Уравнение окружности

• Уравнение окружности с центром в точке Мо (x0,y0) и
радиуса R имеет вид: ( x x0 ) 2 ( y y0 ) 2 R 2
• Вывод уравнения окружности
M ( x; y ), M 0 ( x0 ; y0 )
M 0 M ( x x0 ) 2 ( y y0 ) 2
M 0M R
( x x0 ) 2 ( y y0 ) 2 R
( x x0 ) 2 ( y y0 ) 2 R 2

5. Виды кривых второго порядка

• 2. Эллипс
Эллипсом называется геометрическое место точек
плоскости, сумма расстояний от каждой из которых до
двух данных точек той же плоскости, называемых
фокусами, есть величина постоянная и больше
расстояния между фокусами.

6. Эллипс

• F1 и F2 – фокусы,
• F1(-c,0), F2(c,0)
• F1F2 – фокальной расстояние
• |F1F2|=2а
• Пусть М(x;y) – точка на
эллипсе, то MF1=MF2

7. Эллипс

Вывод уравнения эллипса:
English     Русский Rules