21.37M
Category: industryindustry

Диссертация презентация2

1.

Разработка тренажера-имитатора ремонта
магистрального насосного агрегата НМ 7000-210
Выполнил студент гр. ММЭз-23-01
И.А. Деин
Руководитель доцент, к.т.н.
П.А. Кулаков
1

2.

Цель: создание тренажера-имитатора для обучения сотрудников в
кратковременный период осуществлять ремонт магистрального
насосного агрегата, его обслуживание, а также замену рабочего колеса.
Обеспечивая безопасность для реального технологического процесса,
снижения риска ошибок при реальных работах, а также сократить время
и затраты на обучение. Применить при ремонте агрегата метод
регулирования подачи и напора путем замены рабочего колеса на рабочее
колеса с меньшим диаметром. Рассчитать оптимальные характеристики
для достижения энергоэффективности при перекачки нефти.
2

3.

Научная новизна
Научная новизна работы заключается в том была разработана 3D модель в Blender
3D нефтеперекачивающей станции, разработаны отдельные детали магистрального
насосного агрегата НМ 7000 – 210, после чего модель была интегрирована в
кроссплатформенный игровой движок Unity, создана последовательность ремонта на
примере выполнения работ в реальной практике с анализом действий для
максимальной эффективности процесса обучения.
Разработаны сценарии ремонта, пользовательский интерфейс, диалоговые окна и
подсказки. Интегрировано внедрение актуального метода регулирования напора и
подачи путем замены рабочего колеса на обточенный.
Произведен расчет регулирования величины напора и подачи путем обточки
рабочего колеса, а также собраны аналитические данные при использовании данного
метода регулирования на практике.
3

4.

Структура магистрального насосного агрегата НМ 7000-210:
1 – радиально-упорный подшипник; 2 - вал; 3 - корпус; 4 – щелевые
уплотнения; 5 - рабочее колесо; 6 - отвод; 7 – подвод; 8 – разгрузочные
трубы; 9 - торцевые уплотнения; 10 – подшипник скольжения; 11 муфта; 12 – отводные трубы; 13 – разделительная втулка.
4

5.

Конфигурация карты ремонта насосного агрегата НМ 7000 - 210
Слесарно-разборочные работы:
Демонтировать муфту с вала насоса;
Снять крышки карманов утечек;
Отвернуть гайки шпилек крепления крышки упорного подшипника, снять
крышку;
Отвернуть гайки штатных шпилек крепления упорного подшипника к насосу;
Отвернуть гайки шпилек крепления подшипников скольжения;
Снять крышки подшипников скольжения;
Отвернуть гайки крепления фланца подшипников к корпусу насоса, снять
фланец;
Отвернуть гайку крепления подшипника, демонтировать подшипники;
Отвернуть колпачковые гайки по разъему корпуса;
Поднять крышку корпуса насоса;
Произвести демонтаж ротора насоса.
5

6.

Конфигурация карты ремонта насосного агрегата НМ 7000 - 210
Неисправности и алгоритм их поиска:
В тренажере заложены следующие дефекты:
Повреждение упорного подшипника;
Повреждение опорного подшипника;
Повреждение торцевого уплотнения;
Повреждение резьбы на гайке корпуса насоса;
Повреждение ротора насоса и рабочего колеса;
Трещина на крышке насоса.
Предусмотрена замена рабочего колеса для изменения рабочих параметров
оборудования, путем обточки рабочего колеса, предлагается рассчитать
необходимую величину обточки под необходимые выходные параметры насосного
агрегата.
6

7.

Конфигурация карты ремонта насосного агрегата НМ 7000 - 210
Слесарно-сборочные работы

Установить фланцы крепления подшипников к корпусу насоса, закрутить гайки;

Установить нижние вкладыши подшипников скольжения в корпус насоса;

Транспортировать ротор к насосу;

Установить на ротор втулку защитную уплотнительную;

Установить новый комплект торцевых уплотнений;

Установить маслозащиту;

Установить крышку насоса;

Обеспечить равномерную затяжку гаек;

Установить верхние вкладыши опорных подшипников;

Установить упорный подшипник;

Установить крышки подшипников скольжения, крышку упорного подшипника и
закрепить;

Установить и закрепить полумуфту на валу насоса;

Установить крышки карманов утечек.
7

8.

Построение 3D модели тренажера в программе Blender 3D
Модель корпуса насоса НМ 7000-210.
8

9.

Построение 3D модели тренажера в программе Blender 3D
Модель ротора насоса НМ 7000-210.
9

10.

Построение 3D модели тренажера в программе Blender 3D
Модель корпуса насоса НМ 7000-210 с установленным ротором
10

11.

Построение 3D модели тренажера в программе Blender 3D
Итоговая 3D модель насоса НМ 7000-210.
11

12.

Построение тренажера-имитатора ремонта магистрального насосного
агрегата НМ 7000 – 210 в кроссплатформенном игровом движке Unity
Для восприятия в процессе работы тренажера вводится графический интерфейс.
Для ориентации пользователя внутри тренажера вводится мнемосхема, специальная
схема, которая служит инструментов навигации, представляет основное меню
тренажера..
12

13.

Построение тренажера-имитатора ремонта магистрального насосного
агрегата НМ 7000 – 210 в кроссплатформенном игровом движке Unity
Для адаптации пользователя в процессе использования тренажера создана вкладка
руководство пользователя, в ней представлена наглядная информация для
управления тренажером
13

14.

Построение тренажера-имитатора ремонта магистрального насосного
агрегата НМ 7000 – 210 в кроссплатформенном игровом движке Unity
14

15.

Пример работы тренажера на сценарии замены ротора насоса с
обточенным рабочим колесом для регулирования характеристик насоса
15

16.

Пример работы тренажера на сценарии замены ротора насоса с
обточенным рабочим колесом для регулирования характеристик насоса
16

17.

Пример работы тренажера на сценарии замены ротора насоса с
обточенным рабочим колесом для регулирования характеристик насоса
17

18.

Пример работы тренажера на сценарии замены ротора насоса с
обточенным рабочим колесом для регулирования характеристик насоса
18

19.

Пример работы тренажера на сценарии замены ротора насоса с
обточенным рабочим колесом для регулирования характеристик насоса
19

20.

Пример работы тренажера на сценарии замены ротора насоса с
обточенным рабочим колесом для регулирования характеристик насоса
20

21.

Пример работы тренажера на сценарии замены ротора насоса с
обточенным рабочим колесом для регулирования характеристик насоса
21

22.

Пример работы тренажера на сценарии замены ротора насоса с
обточенным рабочим колесом для регулирования характеристик насоса
22

23.

Пример работы тренажера на сценарии замены ротора насоса с
обточенным рабочим колесом для регулирования характеристик насоса
23

24.

Пример работы тренажера на сценарии замены ротора насоса с
обточенным рабочим колесом для регулирования характеристик насоса
24

25.

Пример работы тренажера на сценарии замены ротора насоса с
обточенным рабочим колесом для регулирования характеристик насоса
25

26.

Пример работы тренажера на сценарии замены ротора насоса с
обточенным рабочим колесом для регулирования характеристик насоса
26

27.

Пример работы тренажера на сценарии замены ротора насоса с
обточенным рабочим колесом для регулирования характеристик насоса
27

28.

Пример работы тренажера на сценарии замены ротора насоса с
обточенным рабочим колесом для регулирования характеристик насоса
28

29.

Пример работы тренажера на сценарии замены ротора насоса с
обточенным рабочим колесом для регулирования характеристик насоса
29

30.

Пример работы тренажера на сценарии замены ротора насоса с
обточенным рабочим колесом для регулирования характеристик насоса
30

31.

Пример работы тренажера на сценарии замены ротора насоса с
обточенным рабочим колесом для регулирования характеристик насоса
31

32.

Пример работы тренажера на сценарии замены ротора насоса с
обточенным рабочим колесом для регулирования характеристик насоса
32

33.

Пример работы тренажера на сценарии замены ротора насоса с
обточенным рабочим колесом для регулирования характеристик насоса
33

34.

Пример работы тренажера на сценарии замены ротора насоса с
обточенным рабочим колесом для регулирования характеристик насоса
34

35.

Пример работы тренажера на сценарии замены ротора насоса с
обточенным рабочим колесом для регулирования характеристик насоса
35

36.

Пример работы тренажера на сценарии замены ротора насоса с
обточенным рабочим колесом для регулирования характеристик насоса
36

37.

Пример работы тренажера на сценарии замены ротора насоса с
обточенным рабочим колесом для регулирования характеристик насоса
37

38.

Пример работы тренажера на сценарии замены ротора насоса с
обточенным рабочим колесом для регулирования характеристик насоса
38

39.

Пример работы тренажера на сценарии замены ротора насоса с
обточенным рабочим колесом для регулирования характеристик насоса
39

40.

Пример работы тренажера на сценарии замены ротора насоса с
обточенным рабочим колесом для регулирования характеристик насоса
40

41.

Пример работы тренажера на сценарии замены ротора насоса с
обточенным рабочим колесом для регулирования характеристик насоса
41

42.

Пример работы тренажера на сценарии замены ротора насоса с
обточенным рабочим колесом для регулирования характеристик насоса
42

43.

Пример работы тренажера на сценарии замены ротора насоса с
обточенным рабочим колесом для регулирования характеристик насоса
43

44.

Пример работы тренажера на сценарии замены ротора насоса с
обточенным рабочим колесом для регулирования характеристик насоса
44

45.

Пример работы тренажера на сценарии замены ротора насоса с
обточенным рабочим колесом для регулирования характеристик насоса
45

46.

Пример работы тренажера на сценарии замены ротора насоса с
обточенным рабочим колесом для регулирования характеристик насоса
46

47.

Пример работы тренажера на сценарии замены ротора насоса с
обточенным рабочим колесом для регулирования характеристик насоса
47

48.

Пример работы тренажера на сценарии замены ротора насоса с
обточенным рабочим колесом для регулирования характеристик насоса
48

49.

Пример работы тренажера на сценарии замены ротора насоса с
обточенным рабочим колесом для регулирования характеристик насоса
49

50.

Пример работы тренажера на сценарии замены ротора насоса с
обточенным рабочим колесом для регулирования характеристик насоса
50

51.

Пример работы тренажера на сценарии замены ротора насоса с
обточенным рабочим колесом для регулирования характеристик насоса
51

52.

Пример работы тренажера на сценарии замены ротора насоса с
обточенным рабочим колесом для регулирования характеристик насоса
52

53.

Пример работы тренажера на сценарии замены ротора насоса с
обточенным рабочим колесом для регулирования характеристик насоса
53

54.

Пример работы тренажера на сценарии замены ротора насоса с
обточенным рабочим колесом для регулирования характеристик насоса
54

55.

Пример работы тренажера на сценарии замены ротора насоса с
обточенным рабочим колесом для регулирования характеристик насоса
55

56.

Пример работы тренажера на сценарии замены ротора насоса с
обточенным рабочим колесом для регулирования характеристик насоса
56

57.

Пример работы тренажера на сценарии замены ротора насоса с
обточенным рабочим колесом для регулирования характеристик насоса
57

58.

Пример работы тренажера на сценарии замены ротора насоса с
обточенным рабочим колесом для регулирования характеристик насоса
58

59.

Пример работы тренажера на сценарии замены ротора насоса с
обточенным рабочим колесом для регулирования характеристик насоса
59

60.

Пример работы тренажера на сценарии замены ротора насоса с
обточенным рабочим колесом для регулирования характеристик насоса
60

61.

Расчет обточки рабочего колеса магистрального насосного агрегата МН
7000 -210 для корректировки его характеристик
61

62.

Расчет обточки рабочего колеса магистрального насосного агрегата МН
7000 -210 для корректировки его характеристик
Определим необходимую подачу насоса
Обточка рабочих колес позволяет оперативно корректировать параметры подачи и напора,
повышая общую энергоэффективность, а главное позволяет регулировать режим работы
нефтепровода для проведения ремонта агрегатов, без остановки транспортировки нефти. Перед
проведение обточки требуется точный расчет необходимых изменений диаметра рабочего колеса,
конкретный подбор позволяет на крупных насосах получать значительную экономию энергии.
62

63.

Расчет обточки рабочего колеса магистрального насосного агрегата МН
7000 -210 для корректировки его характеристик
Для обеспечения энергоэффективных технологических режимов перекачки нефти по МН
«Сургут-Полоцк» участок «Пермь-Лазарево», требуется обточка рабочих колес насосов НМ
7000-210 ЛПДС «Пермь» для обеспечения подачи насоса не выше Q=3125 м3/ч, а также
напора насоса не ниже Н=163,8 м.
63

64.

Расчет обточки рабочего колеса магистрального насосного агрегата МН
7000 -210 для корректировки его характеристик
64

65.

Расчет обточки рабочего колеса магистрального насосного агрегата МН
7000 -210 для корректировки его характеристик
65

66.

Расчет обточки рабочего колеса магистрального насосного агрегата МН
7000 -210 для корректировки его характеристик
Исходя из таблицы 1 для данного типа рабочего колеса допускается обточка до 15 %, следовательно рабочее
колеса после обточки подходит под условие допустимой проточки.
Таблица 1 – зависимость допустимой обточки рабочего колеса от коэффициента быстроходности
Допустимая обточка РК в %
от номинального диаметра
Снижение КПД насоса на
каждые 10 % обточки РК,
%
70-125
20 -15
1,0 -1,5
125-175
15 -11
1,5 -2,5
175-230
11 -5
2,5 -3,5
66

67.

Расчет обточки рабочего колеса магистрального насосного агрегата МН
7000 -210 для корректировки его характеристик
67

68.

Расчет обточки рабочего колеса магистрального насосного агрегата МН
7000 -210 для корректировки его характеристик
68

69.

Расчет обточки рабочего колеса магистрального насосного агрегата МН
7000 -210 для корректировки его характеристик
69

70.

Расчет обточки рабочего колеса магистрального насосного агрегата МН
7000 -210 для корректировки его характеристик
Полезная мощность насоса вычисляется по формуле:
70

71.

Расчет обточки рабочего колеса магистрального насосного агрегата МН
7000 -210 для корректировки его характеристик
Определим КПД насоса при обточке до трех различных диаметров:
71

72.

Расчет обточки рабочего колеса магистрального насосного агрегата МН
7000 -210 для корректировки его характеристик
Для выбора оптимального диаметра рабочего колеса рассчитаем разницу КПД до обточки и после:
72

73.

Расчет прочностных характеристик при уменьшении диаметра рабочего колеса
Расчет прочностных характеристик при уменьшении только диаметра рабочего колеса без изменения
геометрии лопаток и толщины, влечет за собой изменение центробежных нагрузок. Гидравлические нагрузки могут
незначительно снизиться. Рассчитаем центробежные напряжения, для этого воспользуемся формулой для
равномерно вращающегося диска постоянной толщины:
73

74.

Расчет прочностных характеристик при уменьшении диаметра рабочего колеса
74

75.

Вывод по результатам расчета прочностных характеристик
Прочность обеспечена с большим запасом после обточки колеса центробежное
напряжение снизилось с 15,9 МПа до 12,5 МПа, то есть на 21,8 %, запас прочности
увеличился, с точки зрения прочности на центробежную нагрузку, уменьшение диаметра
рабочего колеса с 0.45 м до 0.398 м является вполне допустимым и даже ведет к
повышению механической надежности колеса.
75

76.

Эскиз обточки рабочего колеса
76

77.

Проведение полевого эксперимента
После проведения обточки рабочего колеса, рабочее колесо было установлено на магистральный насосный
агрегат НМ 7000 – 210. Агрегат был введен в работу
77

78.

Таблица рабочих параметров насоса после замены рабочего колеса
Обозначение
Наименование
Изменение (дата-время)
Рвх
Р вых
Q
ρ
Давление на входе в насос (Па)
Значение
08-00
08-30
09-00
09-30
938511,3342
938511,3342
938511,3342
938511,3342
2333108,092
2333108,092
2333108,092
2333108,092
3095,14
3095,61
3095,68
3095,95
860,66
860,66
860,66
860,66
Давление на выкиде насоса
(Па)
Подача насоса (м3/час)
Плотность
нефти/нефтепродуктов (кг/м3)
z вx
Уровень установки датчика
давления на входе в насос (м)
150,263
z выx
Уровень установки датчика
давления выходе из насоса (м)
150,263
d вx
Внутренний диаметр
трубопровода входной линии
насоса (м)
0,992
d выx
Внутренний диаметр
трубопровода выходной линии
насоса (м)
0,992
N2
Мощность, передаваемая от
электродвигателя к насосу
(кВт/ч)
1729,80
1729,54
1729,98
1729,86
78

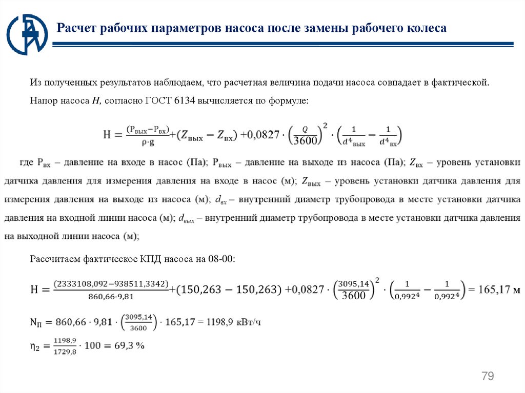
79.

Расчет рабочих параметров насоса после замены рабочего колеса
Из полученных результатов наблюдаем, что расчетная величина подачи насоса совпадает в фактической.
Напор насоса H, согласно ГОСТ 6134 вычисляется по формуле:
Рассчитаем фактическое КПД насоса на 08-00:
79

80.

Таблица рабочих параметров насоса после замены рабочего колеса
В таблице приведены данные расчета для временного интервала с 08-00 до 09-30.
Определение КПД насоса (η2)
H
N2
08-00
08-30
09-00
09-30
Напор насоса (м)
165,17
165,17
165,17
165,17
Полезная мощность насоса (кВт/ч)
1198,9
1199,1
1199,2
1199,3
1729,80
1729,54
1729,98
1729,86
69,3
69,3
69,3
69,3
Мощность, передаваемая от асинхронного
электродвигателя к насосу (кВт/ч)
КПД насоса (%)
80

81.

Вывод
Из полученных данных можно сделать вывод, что при заявленном заводом
изготовителем КПД насоса η2 = 70 %, полученное значение КПД рабочего колеса после
обрезки составил менее 1 %. В свою очередь повышая общую энергоэффективность
системы и снижая финансовые затраты на транспортировку нефти, за счет снижения
потребляемой мощности электродвигателем на 771 кВт/ч.
При обеспечении оптимальной подачи, появляется возможность регулирования
режима работы нефтепровода для выполнения ремонтных работ.
81

82.

Список публикаций
1 Деин И.А., Кулаков П.А. Применение обточки рабочих колес магистральных насосных
агрегатов для регулирования режима работы нефтепровода / Вестник науки – 2025. – № 10.
2 Деин И.А., Кулаков П.А. Применение компьютерный тренажеров для имитации ремонта
оборудования в нефтяной промышленности / Вестник науки – 2025. – № 10.
3 Деин И.А Применение тренажеров-имитаторов для ремонта магистральных насосных
агрегатов / НХТИ в г. Стерлитамак 2025.
82

83.

Спасибо за внимание!
83
English     Русский Rules