ИНТЕРВАЛЬНОЕ ОЦЕНИВАНИЕ ПАРАМЕТРОВ РАСПРЕДЕЛЕНИЯ
Необходимость построения интервальной оценки
Требования к статистике
Доверительный интервал для математического ожидания в предположении, что генеральная дисперсия известна
Пример построения доверительного интервала для математического ожидания в предположении, что генеральная дисперсия известна
Доверительный интервал для математического ожидания при неизвестной генеральной дисперсии
Доверительный интервал для математического ожидания при неизвестной генеральной дисперсии (продолжение)
Пример построения доверительного интервала для математического ожидания в предположении, что генеральная дисперсия неизвестна
Доверительный интервал для генеральной дисперсии
Доверительный интервал для генеральной дисперсии (продолжение)
Пример построения доверительного интервала для генеральной дисперсии
Доверительный интервал для математического ожидания при большом объеме выборки
Доверительный интервал для среднего квадратического отклонения при большом объеме выборки
Доверительный интервал для вероятности
Необходимый объем выборки
Необходимый объем выборки (пример)
569.80K
Category: mathematicsmathematics

2_5321319331324266093

1. ИНТЕРВАЛЬНОЕ ОЦЕНИВАНИЕ ПАРАМЕТРОВ РАСПРЕДЕЛЕНИЯ

2. Необходимость построения интервальной оценки

Точечная оценка ˆ( 1,n ) является приближенной оценкой для параметра
, даже если оценка является несмещенной, состоятельной и эффективной.
Возникает вопрос, какова точность оценки , а точнее нельзя ли
указать интервал ( 1 , 2 ) , который с заранее заданной вероятностью (близкой
к "1") накрывал бы (содержал внутри себя) истинное значение θ или иначе –
указать величину " ", такую, которая с упомянутой вероятностью
гарантировала бы выполнение неравенства .
где - точность выборки или предельная ошибка выборки (максимально
возможная ошибка выборки). Чем меньше , тем точнее оценка.
2

3.

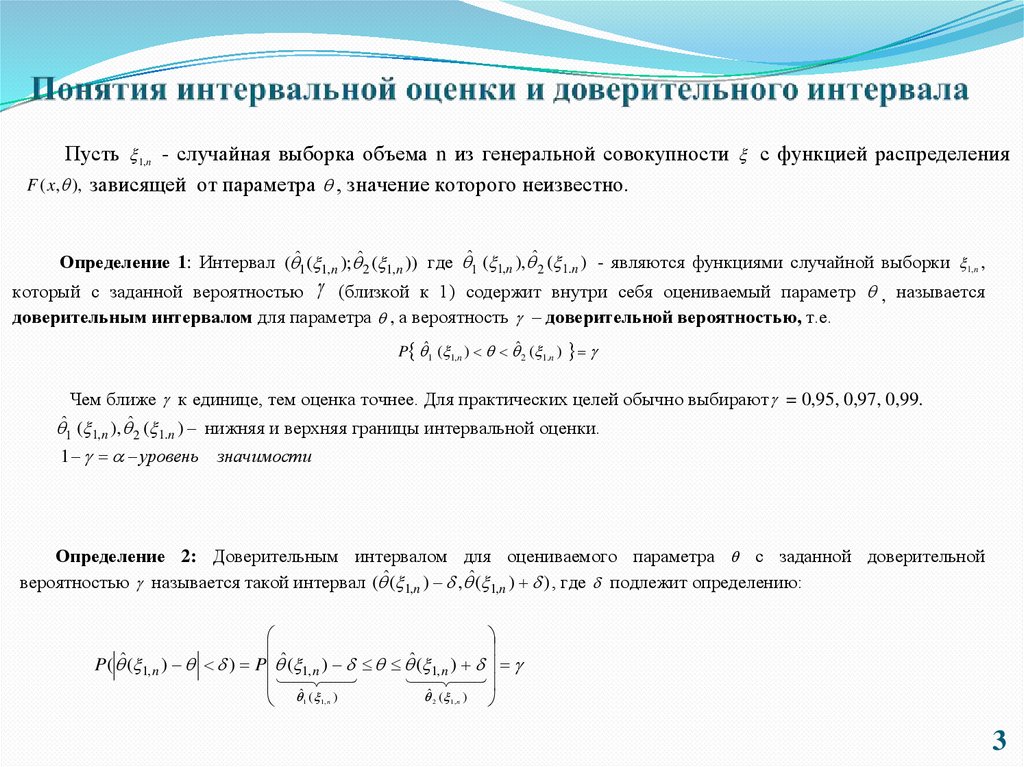
Пусть 1,n - случайная выборка объема n из генеральной совокупности с функцией распределения
F ( x, ), зависящей от параметра , значение которого неизвестно.
Определение 1: Интервал ( ˆ1 ( 1, n ); ˆ2 ( 1, n )) где ˆ1 ( 1,n ), ˆ2 ( 1.n ) - являются функциями случайной выборки 1,n ,
который с заданной вероятностью (близкой к 1) содержит внутри себя оцениваемый параметр , называется
доверительным интервалом для параметра , а вероятность – доверительной вероятностью, т.е.
P ˆ1 ( 1,n ) ˆ2 ( 1.n )
Чем ближе к единице, тем оценка точнее. Для практических целей обычно выбирают = 0,95, 0,97, 0,99.
ˆ ( ), ˆ ( ) нижняя и верхняя границы интервальной оценки.
1
1,n
2
1.n
1 уровень значимости
Определение 2: Доверительным интервалом для оцениваемого параметра θ с заданной доверительной
вероятностью называется такой интервал ( ˆ( 1,n ) , ˆ( 1,n ) ) , где подлежит определению:
P ( ˆ( 1, n ) ) P ˆ( 1, n ) ˆ( 1, n )
ˆ
ˆ ( )
( )
1
1, n
2
1, n
3

4. Требования к статистике

Для построения доверительного интервала строится статистика, исходя из
следующих соображений:
закон распределения этой статистики не должен содержать оцениваемый
параметр;
закон распределения описывается одним из стандартных затабулированных
распределений (стандартным нормальным, Пирсона, Фишера-Снедекора,
Стьюдента);
в выражении самой статистики, удовлетворяющей первым двум условиям,
оцениваемый параметр и его выборочная оценка участвуют в комбинации
ˆ( 1, n )
ˆ
разности ( ( 1, n ) ) или отношения (
).
4

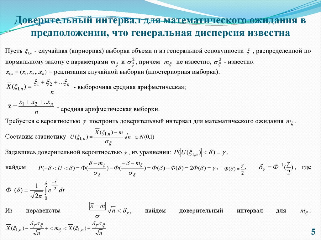
5. Доверительный интервал для математического ожидания в предположении, что генеральная дисперсия известна

Пусть 1,n - случайная (априорная) выборка объема n из генеральной совокупности , распределенной по
нормальному закону с параметрами m и 2 , причем m не известно, 2 - известно.
х1,n ( x1 , x 2 ,..x n ) – реализация случайной выборки (апостериорная выборка).
1 2 ... n
- выборочная средняя арифметическая;
n
x x ..xn
х 1 2
- средняя арифметическая выборки.
n
Требуется с вероятностью построить доверительный интервал для математического ожидания m .
X ( 1,n )
Составим статистику U ( 1, n )
X ( 1, n ) m
n N (0,1)
Задавшись доверительной вероятностью , из уравнения: P( U ( 1,n ) ) ,
найдем
P( U ) Ф(
Ф ( )
Из
1
2 0
n
Ф 1 ( ) , где
2
t 2
e 2 dt
неравенства
X ( 1, n )
m
m
) Ф(
) Ф( ) Ф( ) 2Ф( ) , Ф( ) ,
2
х m
m X ( 1, n )
n ,
найдем
доверительный
интервал
для
m :
n
5

6. Пример построения доверительного интервала для математического ожидания в предположении, что генеральная дисперсия известна

Найдем доверительный интервал для математического ожидания нормально распределенной
случайной величины, если объем выборки п = 49, xB 2,8, σ = 1,4, а доверительная вероятность
γ = 0,9.
Из уравнения Ф( ) 0,9 0,45 найдем Ф 1 (0,45) 1,645
2
2
Из неравенства U ( х1,n ) , найдем доверительный интервал для m :
x
2,8
n
m x
1,645 1,4
m 2,8
49
2,471 < m < 3,129
n
1,645 1,4
49
6

7. Доверительный интервал для математического ожидания при неизвестной генеральной дисперсии

N (m , 2 ) , m и 2 не известны.
По случайной выборке 1,n определены выборочная средняя арифметическая и выборочная дисперсия:
n
X ( 1,n )
1 2 ... n
n
( i X ( 1, n )) 2
S 2 ( 1, n ) i 1
n
По апостериорной выборке определены средняя арифметическая и дисперсия выборки:
n
х
x1 x2 ..xn
n
( xi x ) 2
S 2 i 1
n
Требуется с вероятностью построить доверительный интервал для математического ожидания m
X ( 1, n ) m
U
n 1 St(n 1)
S ( 1, n )
1 2
n
Для СВ t , имеющей закон распределения Стьюдента
2 st ( x), x 0
St( x, )
P( t x), x 0
Отметим основные свойства функции St(x,υ):
St( x) 2 St( x) ;
St( ) 0 ;
St( ) 2 ;
St(0) 1;
1
P( x1 t x2 ) ( St( x1 ) St( x2 ))
2
Строится статистика t
затабулированы
значения
функции
7

8. Доверительный интервал для математического ожидания при неизвестной генеральной дисперсии (продолжение)

Задавшись доверительной вероятностью , найдем: P( t ) ,
P( T ) P( T )
St( ) 1
St ( )
1
1
1
( St ( ) St ( )) (2 St ( ) St ( )) (2 2St ( )) 1 St ( )
2
2
2
1 St( )
St 1 ( )
Р.S.По определению доверительного интервала
P( T ) 1 P(T ) 1 St ( )
P( T ) St ( ) 1
Из неравенства
x( 1, n )
x( 1, n )
x ( 1, n ) m
S ( 1, n )
n 1
Sˆ ( 1, n )
n
S ( 1, n )
n 1 выразим m и получим доверительный интервал:
m x( 1, n )
m x( 1, n )
S ( 1, n )
n 1
Sˆ ( 1, n )
n
8

9. Пример построения доверительного интервала для математического ожидания в предположении, что генеральная дисперсия неизвестна

Пусть объем выборки п = 25, х В = 3, s=1,5.
Найдем доверительный интервал для m при γ = 0,99.
Из таблицы находим, что tγ (п = 24, γ-1 = 0,01) = 2,797.
Тогда 3
2,797 1,5
25 1
m 3
2,797 1,5
25 1
,
2,144< m < 3,856 – доверительный интервал, в который попадает m с
вероятностью 0,99.
9

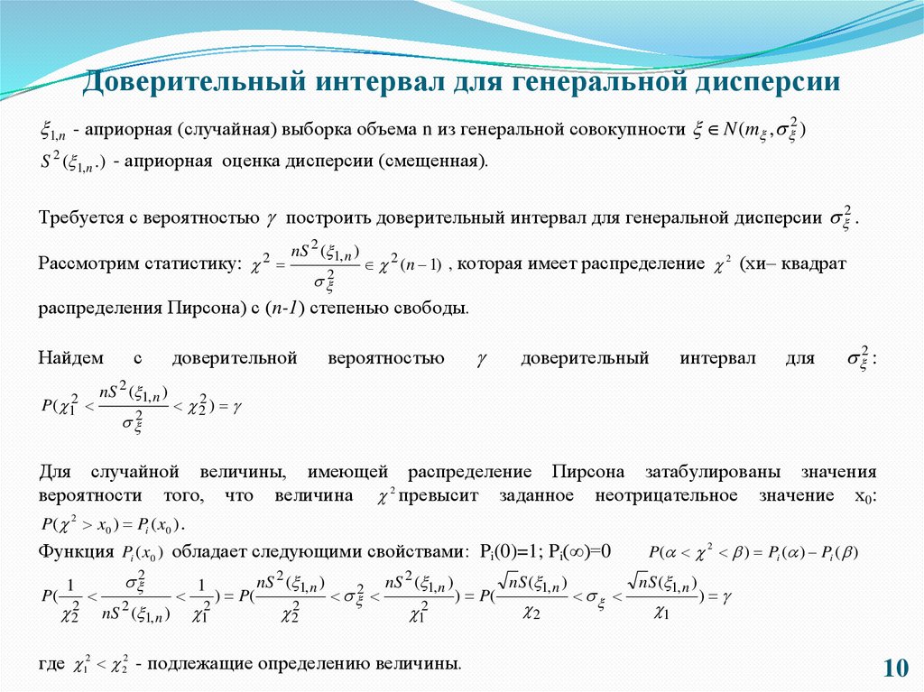
10. Доверительный интервал для генеральной дисперсии

1,n - априорная (случайная) выборка объема n из генеральной совокупности N (m , 2 )
S 2 ( 1,n .) - априорная оценка дисперсии (смещенная).
Требуется с вероятностью построить доверительный интервал для генеральной дисперсии 2 .
Рассмотрим статистику:
2
nS 2 ( 1, n )
2
2 (n 1) , которая имеет распределение 2 (хи– квадрат
распределения Пирсона) с (n-1) степенью свободы.
Найдем
с
доверительной
вероятностью
доверительный
интервал
для
2 :
nS 2 ( 1, n )
2
P( 1
22 )
2
Для случайной величины, имеющей распределение Пирсона затабулированы значения
вероятности того, что величина 2 превысит заданное неотрицательное значение х0:
P( 2 x0 ) Pi ( x0 ) .
P( 2 ) Pi ( ) Pi ( )
Функция Pi ( x0 ) обладает следующими свойствами: Pi(0)=1; Pi(∞)=0
P(
1
22
2
nS 2 ( 1, n )
1
12
) P(
nS 2 ( 1, n )
22
2
nS 2 ( 1, n )
12
) P(
где 12 22 - подлежащие определению величины.
n S ( 1, n )
2
n S ( 1, n )
1
)
10

11. Доверительный интервал для генеральной дисперсии (продолжение)

P( 12 2 22 ) Pi ( 12 ) Pi ( 22 )
1
2
1
Pi ( 12 ) (1 )
2
12 Pi 1 (1
2
; n 1)
1
2
1
Pi ( 22 ) (1 )
2
2
22 Pi 1 ( ; n 1)
2
Определив из этих уравнений 12 и 22 по таблице Пирсона, построим
несимметричные доверительные интервалы:
nS 2 ( 1, n )
nS 2 ( 1, n )
2
Доверительный интервал для дисперсии:
1
1
22 (
)
12 (
)
2
2
Доверительный интервал для среднего квадратического отклонения:
n S ( 1, n )
n S ( 1, n )
1
1
2 (
)
1 (
)
2
2
11

12. Пример построения доверительного интервала для генеральной дисперсии

12

13. Доверительный интервал для математического ожидания при большом объеме выборки

При больших объемах n случайной выборки
U
X ( 1, n ) m
1,n
можно считать, что:
n N (0,1)
независимо от характера распределения генеральной совокупности.
n
n
Доверительный интервал для m будет иметь вид: X ( 1, n ) m X ( 1, n )
где Ф ( х)
1
х
e
2 0
t
2
2
dt
Подставляя вместо неизвестного значения оценку S , получаем нижнюю и
верхнюю
границы
(приближенной)
интервальной
оценки
для
математического ожидания: X ( 1, n )
S ( 1, n )
n
m X ( 1, n )
S ( 1, n )
n
13

14. Доверительный интервал для среднего квадратического отклонения при большом объеме выборки

При n статистика (n>30) U
S ( 1, n )
2n 2n 3 N (0,1) ,
Доверительный интервал для среднеквадратического отклонения :
2n S ( 1, n )
2n 3
2n S ( 1, n )
2n 3
где Ф 1 ( ) , Ф ( )
2
1
2
t
e 2 dt
2
0
14

15. Доверительный интервал для вероятности

Пусть n .
Построим априорную оценку вероятности.
0, P( 1 0) 1 p
1, P( 1 1) p
Пусть 1 – случайная величина – число успехов в первом испытании 1
0, P( 2 0) 1 p
1, P( 2 1) p
2 – случайная величина – число успехов во втором испытании 2

0, P( n 0) 1 p
n – число успехов в n-ом испытании n
1, P( n 1) p
Статистика для нахождения доверительного интервала для вероятности:
Pˆ ( 1,n ) p Pˆ ( 1,n ) p
U
n N (0,1)
pq
pq
n
Pˆ ( х1,n ) p
n
Доверительный интервал для вероятности:
pq
p
m
n
p(1 p) ˆ
P( x1,n ) p
n
m
m
(1 )
n
n Pˆ ( x ) m
1, n
n
n
p(1 p)
n
m
m
(1 )
n
n ,
n
1
Ф 1 ( ) , где Ф ( )
2
2 0
t 2
e 2 dt
15

16. Необходимый объем выборки

Прежде чем образовывать выборочную совокупность, необходимо решить вопрос об ее
объеме.
Вспомним, что доверительный интервал для математического ожидания (при известном )
имеет вид:
x ( 1, n ) m
x ( 1, n ) или x ( 1, n ) x m x ( 1, n ) x
n
n
x
n
- точность оценки неизвестного параметра
Таким образом, если требуется оценить математическое ожидание с наперед заданной
точностью x и надежностью , то минимальный объем выборки, который обеспечит эту
2 2
1
2 S 2
1
(
)
или
(
st
(1 ) ).
n
Ф
(
)
2
2
2
x
x
Аналогичным образом можно получить формулу необходимого объема выборки для оценки
неизвестной генеральной доли:
2 p q
1
где
n
Ф
( )
2
2
x
точность, находят по формуле n
16

17. Необходимый объем выборки (пример)

Фирма решила открыть ювелирный магазин в новом районе города и хотела
бы оценить долю людей, заинтересованных в изделиях магазина. Компания
хотела бы знать оценку генеральной доли с предельной ошибкой 0,1 и
доверительной вероятностью 0,99. Для этого предполагается провести опрос
жителей района. По опыту предыдущих опросов компания может считать,
что генеральная доля колеблется около 0,25. Чему равен необходимый объем
выборки для оценки генеральной доли?
t 2 p q 2,576 0, 25 0,75
n
124, 42
2
2
0,1
0,99
t 1 ( ) 1 (
) 1 (0, 495) 2,576
2
2
Компания должна провести опрос 124 человек, отобранных случайным
образом.
17
English     Русский Rules