5.43M
Category: mechanicsmechanics

1 практич занятие выбор элдвигат

1.

Практические занятия
по прикладной механике

2.

3.

4.

D
F
V
5
Шевронные
колеса
Косозубые
колеса
4
3
1 – электродвигатель;
2 – передача клиноременная;
3 – редуктор;
4 – муфта;
5 – барабан приводной.
2
М
1
Срок службы Х∙103 часов
Приведен в задании
Варианты
1
2
3
4
5
6
7
8
9
10
11
12
Тяговое усилие F, кН
2,8
2,9
2,9
3,0
3,1
3,2
3,3
4,0
4,5
5,2
5,4
5,6
Скорость ленты V, м/с
0,9
1,3
1,7
1,1
0,9
1,6
1,4
1,7
1,5
1,3
1,2
0,8
Диаметр барабана D, мм 300 300 300 275 275 400 325 300 400 300 200 200
Тип муфты
МУВП

5.

1 – электродвигатель;
2 – соединительная
муфта;
3 – редуктор;
4 – цепная передача;
5 – барабан приводной.
1 – электродвигатель;
2 – муфта;
3 – редуктор;
4 – цепная передача;
5 – звездочки тяговые.
Срок службы Х∙103 часов
Приведен в задании
Варианты
Окружное усилие F, кН
Скорость цепи конвейера V, м/с
Шаг цепи t, мм
Число зубьев тяговой звездочки z
Тип муфты
1
2
3
4
5
6
7
8
5,0
5,4
6,0
6,3
7,3
7,5
9,3
10,
12,0 13,2 15,8 20,0
0,7
1,0
1,1
1,0
1,3
0,65
1,0
1,2
0,8
1,0
0,8
0,65
160 125 125 125 160
100
100
125
100
125
125
100
8
6
7
7
6
8
6
6
7
6
8
8
МУВП
9
10
11
12

6.

1 Кинематический расчет привода и выбор
электродвигателя
1.1 Определение потребной мощности привода
Pвых . F v
где F – тяговое усилие, кН
v – скорость ленты барабана, м/с
Рвых. = 5,5·1,1 = 6,05 кВт
1.2 Определение общего коэффициента полезного
действия привода
общ. 1 2 3 4 ...

7.

1 – коэффициент полезного действия, учитывающий
потери в соединительной муфте,
2 – коэффициент полезного действия, учитывающий
потери в зубчатой цилиндрической передаче,
3 – коэффициент полезного действия, учитывающий
потери в подшипниках (одна пара),
4 – коэффициент полезного действия, учитывающий
потери в клиноременной (цепной) передаче.
n – число пар подшипников (n = ?).
Одна пара
подшипников

8.

Рекомендуемые коэффициенты полезного действия
Тип передачи
Зубчатая цилиндрическая передача
0,96…0,98
Коническая зубчатая передача
0,95…0,97
Ременная передача (все типы)
0,94…0,96
Цепная передача
0,92…0,95
Червячная
передача,
при
передаточном числе:
свыше 30
свыше 14…30
свыше 8…14
Муфта соединительная
Подшипники качения (одна пара)
Подшипники скольжения (одна
пара)
0,7…0,8
0,75…0,85
0,8…0,9
0,98
0,99
0,99

9.

По рекомендации принимаем:
1
2
3
4
общ . = 0,98·0,97·0,993·0,95 = 0,88
1.3 Определение частоты вращения приводного
вала
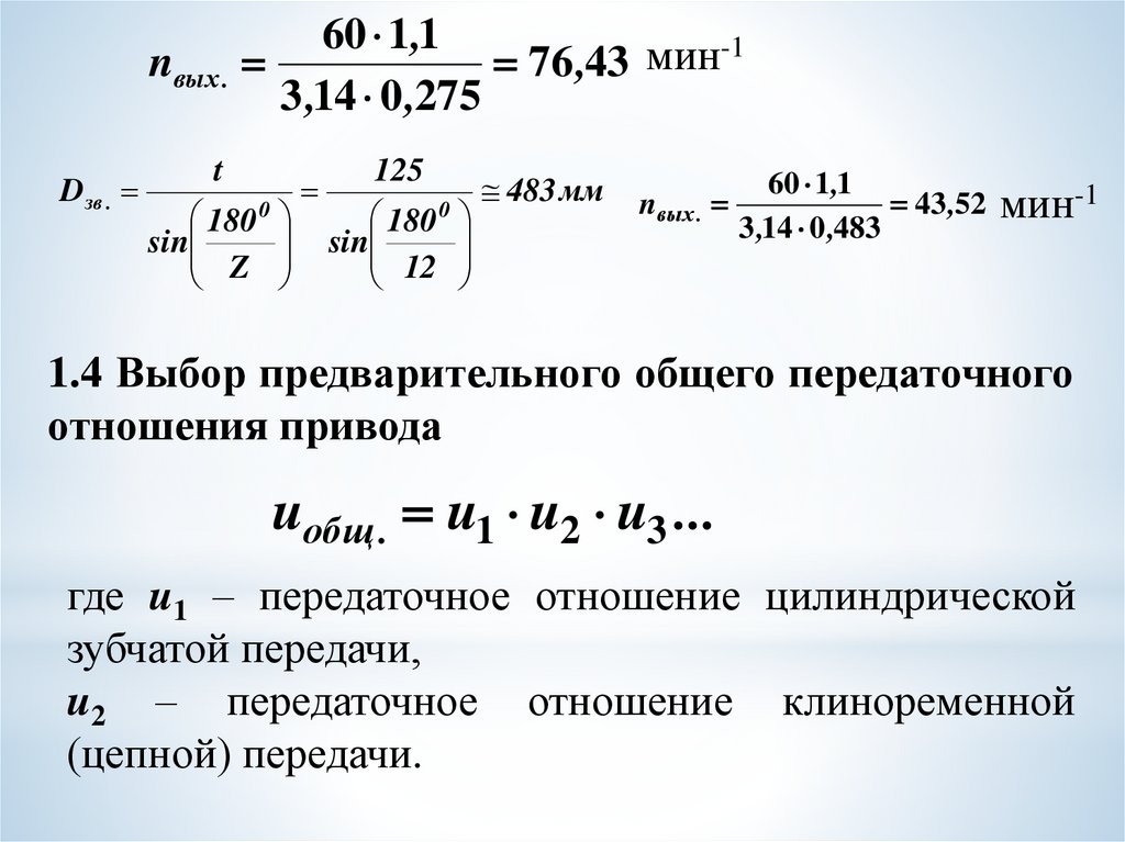
t
60 v
60 v
Dзв .
nвых .
nвых .
1800
sin

Dзв
Z
где t – шаг тяговой звездочки, Z – число зубьев тяговой
Звездочки, Dб , Dзв. - диаметр барабана и делительной
диаметр звездочки, мм.

10.

60 1 ,1
nвых .
76 ,43 мин-1
3 ,14 0 ,275
Dзв .
t
180
sin
Z
0
125
483 мм
0
180
sin
12
nвых .
60 1 ,1
43 ,52 мин-1
3 ,14 0 ,483
1.4 Выбор предварительного общего передаточного
отношения привода
uобщ . u1 u2 u3 ...
где u1 – передаточное отношение цилиндрической
зубчатой передачи,
u2 – передаточное отношение клиноременной
(цепной) передачи.

11.

Рекомендуемые передаточные отношения
Передаточн
Твердость
ое
Вид передачи
зубьев НВ
отношение
или HRC
uрек. uпред.
Зубчатая
2,5…5 6,3
≤ НВ350
цилиндрическая
HRC 40…56 2,5…5 6,3
тихоходная ступень во HRC 56…63
2…4 5,6
всех редукторах (uТ)
Коническая зубчатая ≤ НВ350
1…4 6,3
ступень редуктора
≥HRC 40
1…4 6,3
Червячная
ступень

16…50 80
редуктора
Цепная передача

1,5…4 10
Ременная передача

2…4
8

12.

Принимаем по рекомендации
u1 = 2,5…5,
uобщ . 2 ,5 2...5 4 5...20
u2 = 2…4 (ременная передача),
u2 = 1,5…4 (цепная передача). uобщ . 1 ,5 2...5 4 3 ,75...20
1.5 Определение требуемой частоты вращения
электродвигателя
nтр .эл . nвых . uобщ .
nтр.эл. =76,43·(5…20) ≈ 382…1529 мин-1
1.6
Определение
электродвигателя
требуемой
ртр .эл .
рвых .
общ .
мощности

13.

6 ,05
ртр .эл .
6 ,7 кВт
0 ,88
1.7 Выбор электродвигателя
По рекомендации [1, с.321, таб. 18.36] принимаем
(таблица расположена на следующем слайде)
электродвигатель марки ……….,
Pэл =7,5 кВт,
nэл = 970 мин-1.
Рекомендации:
• мощность двигателя должна быть больше требуемой мощности,
• Частота вращения двигателя должна быть приблизительно равна
среднему значению требуемой частоты вращения
(382 + 1529)/2 =955 об/мин

14.

Расчетная
частота
вращения
Марка
двигателя

15.

1.8 Уточнение общего передаточного отношения
привода
nэл .
uобщ .
nвых .
970
uобщ .
12 ,69
76 ,43
Принимаем u2 = 2,6 тогда
uобщ . 12 ,69
u1
4 ,88
u2
2 ,6
Рекомендации:
Передаточное отношение ременной (цепной) u2 должно быть
приблизительно в 2 раза меньше, чем передаточное отношение
редуктора (зубчатой передачи) u1

16.

1.9 Определение крутящих моментов на валах
привода
Т3= Твых – вращающий момент на валу привода,
Т2 – вращающий момент на тихоходном (ведомом)
валу редуктора,
Т1 – вращающий момент на быстроходном (ведущем)
валу редуктора.

17.

Параметр
Последовательность соединения
элементов привода в кинематической
схеме
дв рп зп м ро
дв м зп цп ро

D зв
Т 3 Т вых Ft
Ft
2
2
Вращающие
моменты на
валах привода
Т3
Т2 n
3 1
Т1
Т2
3 2 и1
Т3
Т2 n
3 4 и2
Т1
Т2
3 2 и1

18.

5 ,5 103 0 ,275
Т3
756 Нм
2
Т3 = Твых. = 756 Нм
Т3
756
Т2
787 Нм
2
2
4 3 0 ,98 0 ,99
Т2
787
Т1
168 Нм
2 3 u1 0 ,97 0 ,99 4 ,88
Рекомендации: значения вращающихся моменты принимаются целым числом, по
правилам округления

19.

1.10 Определение частот вращения валов привода
nэл – частота вращения вала электродвигателя, об/мин,
n1 – частота вращения ведущего (быстроходного) вала
редуктора, об/мин,
n2 – частота вращения ведомого (тихоходного) вала
редуктора, об/мин,
n3 – частота вращения приводного вала, об/мин.

20.

Параметр
Последовательность соединения
элементов привода по кинематической
схеме
дв рп зп м ро дв м зп цп ро
Частота
вращения валов
привода
nэл .
n1
и2
n1
n2
и1
n3 n2
n1 nэл .
n1
n2
и1
n2
n3
и2
ДВ-двигатель, РП-ременная передача, ЗП-зубчатая передача (редуктор), ЦП-цепная
передача, РО-рабочий орган (приводной барабан, тяговая звездочка)

21.

nэл . 970
n1
373 ,08 мин-1
u2
2 ,6
n1 373 ,08
n2
76 ,45 мин-1
u1
4 ,88
n3 n2 76 ,45 мин-1
English     Русский Rules