726.50K
Category: mathematicsmathematics

Векторы в пространстве

1.

B1
A1
Векторы в
пространстве.
D1
B
Геометрия,
11 класс.
C1
A
C
D
AC1 AB AD AA1
Воробьев Леонид Альбертович, г.Минск

2.

I. Определение вектора. Основные понятия, связанные с векторами.
Как и в плоскости, в пространстве вектор определяется как направленный
отрезок:
B
A
Точка А – начало вектора, В – конец вектора. Записывают: AB или
a.
Обычную точку в пространстве мы также можем считать вектором, у которого
начало совпадает с конечной точкой. Такой вектор называется нулевым и
обозначается: 0 или AA .
0
A
Длина отрезка, изображающего вектор, называется модулем (или абсолютной
величиной) вектора, т.е.
AB AB åä.î ò ð. .
B
Естественно, что AA 0.
Векторы AB и BA являются
противоположными. Очевидно, что:
AB BA .
A

3.

Два вектора называются коллинеарными, если они лежат на одной прямой или на
параллельных прямых:
m n
Обозначение коллинеарных векторов: a
b, a c, c b.
Коллинеарные векторы, в свою очередь, бывают одинаково направленными (или
соноправленными) и противоположно направленными. В нашем случае:
a ↑↑ c – соноправленные векторы,
a ↑↓ b , c ↑↓ b
– противоположно
направленные векторы.
Два вектора называются равными, если: 1) они соноправлены; и 2) их модули
равны, т.е.
a b a ↑↑ b è a b
a
b

4.

От произвольной точки пространства можно отложить единственный вектор,
равный данному:
N
a
a MN
M
Три вектора называются компланарными, если они лежат в одной плоскости:
b
a
c
Углом между векторами называется угол между их направлениями:
a
b
a,b
Величина угла между векторами может изменятся от 00 до 1800. Подумайте, когда:
а) a,b 0 и б) a,b 1800 ?
0
Ответ: а) a ↑↑ b ; б) a ↑↓ b .

5.

II. Действия с векторами.
Векторы можно складывать – в результате получается вектор. При сложении двух
векторов применяются правила треугольника или параллелограмма:
1) При применении правила треугольника один из векторов откладывают от конца
другого, т.е. MK KF MF :
a b
a
b
2) При применении правила параллелограмма оба вектора откладывают из общей
начальной точки, т.е. MK MN MF , где F – вершина параллелограмма,
противоположная общей начальной точке векторов.
a b
a
b

6.

При сложении трех и более векторов применяют правило многоугольника:
b
a
b
c
e
d
d
a
c
e
a b c d e
Обратим внимание, что при сложении соноправленных векторов получается
вектор, соноправленный с данными и его модуль равен сумме модулей слагаемых
векторов:
a
a
b
b
a b a b
a b
При сложении противоположно направленных векторов получается вектор,
соноправленный с вектором, имеющим бóльшую длину и его модуль равен …
(подумайте, чему?):
a
a
b
b
a b
a b b a
b a

7.

Также можно найти разность двух векторов – в результате получается вектор. При
вычитании двух векторов применяется видоизмененное правило треугольника –
вначале оба вектора строятся с общей начальной точкой, затем соединяются
концы этих векторов с выбором направления к «уменьшаемому» вектору:
b
a
a b
Или: т.к. a b a b
, то можно вначале построить вектор, противоположный
вектору b , а затем оба вектора сложить по правилу треугольника.
a

b
a b

8.

Сложение векторов, как и сложение чисел подчиняется законам:
1) a b b a – переместительный закон сложения;
2) a
b c a b c – сочетательный закон сложения;
3) a 0 a ;
4) a
a 0 .
Следующее действие с векторами – умножение вектора на число k. В результате
этого действия получается вектор, причем:
k a ↑↑ a и k a k · a
2) если k<0, то k a ↑↓ a и k a k · a
1) если k>0, то
3) если k=0, то 0 ·a 0 .
a
;
;
8
a
3
0·a
3a
2a
4
a
3

9.

И еще одно действие с векторами – умножение двух векторов. В школьном курсе
геометрии изучается скалярное произведение векторов. В результате этого
действия (в отличии от предыдущих действий с векторами) получается число,
равное произведению модулей двух данных векторов на косинус угла между этими
векторами, т.е.
a·b a · b ·cos a,b.
Геометрически скалярное произведение векторов можно понимать как площадь
параллелограмма (или противоположная ей величина), стороны которого
образуются одним из данных векторов и вектором, перпендикулярным второму с
таким же модулем:
S a ·b' ·sin 900 a ·b ·cos a·b;
S a ·b' ·sin 900 a ·b ·cos a·b.
ò .å. a·b S
900
b'
b b'
b'
a
a
900
– острый угол
b
– тупой угол
b

10.

III. Координаты вектора. Действия в координатах.
Теперь рассмотрим все эти понятия и действия с точки зрения координатного
пространства. Вспомним, что любая точка пространства задается тремя
координатами А(x;y;z).
A(x1;y1;z1)
Естественно, что
Если принять вектор за параллельный
B(x2;y2;z2) перенос начальной точки A(x1;y1;z1)
в
конечную точку B(x2;y2;z2), то координаты
вектора показывают: на сколько изменяются
соответствующие координаты начальной
точки при параллельном переносе в
конечную, т.е.
AB x2 x1; y2 y1 ; z2 z1
AA 0;0;0 и BA x1 x2 ; y1 y2 ; z1 z2 .
Т.к. модуль вектора равен длине изображающего его отрезка, то:
AB
m2 n2 k 2
, где
AB m; n; k – координаты вектора.
Два вектора, заданные координатами a m1 ; n1 ; k1 è b m2 ; n2 ; k2 будут равны,
если (подумайте) …
…равны их соответствующие координаты, т.е. m1 m2 ,n1 n2 ,k1 k2 .

11.

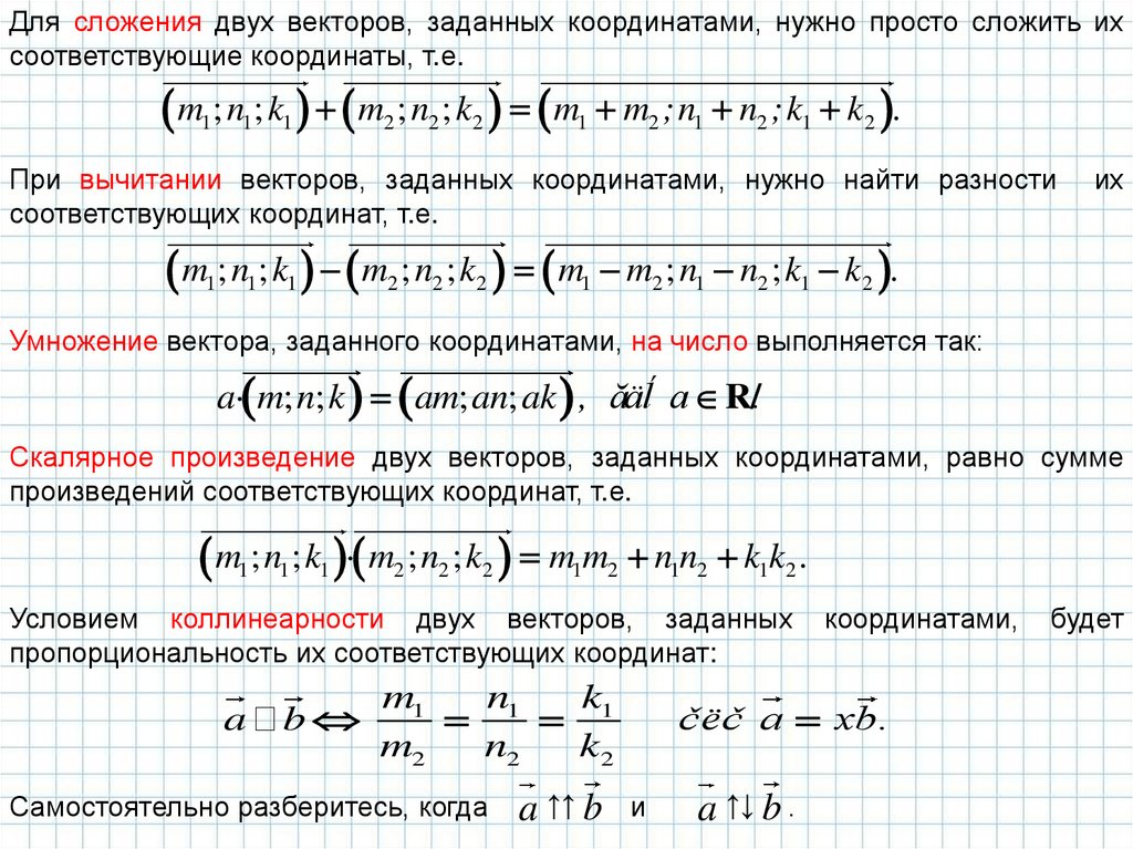
Для сложения двух векторов, заданных координатами, нужно просто сложить их
соответствующие координаты, т.е.
m1; n1; k1 m2 ; n2 ; k2 m1 m2 ;n1 n2 ;k1 k2 .
При вычитании векторов, заданных координатами, нужно найти разности
соответствующих координат, т.е.
их
m1; n1; k1 m2 ; n2 ; k2 m1 m2 ; n1 n2 ; k1 k2 .
Умножение вектора, заданного координатами, на число выполняется так:
a· m; n; k am; an; ak , ăäĺ a R/.
Скалярное произведение двух векторов, заданных координатами, равно сумме
произведений соответствующих координат, т.е.
m1; n1; k1 · m2 ; n2 ; k2 m1m2 n1n2 k1k2 .
Условием коллинеарности двух векторов, заданных
пропорциональность их соответствующих координат:
a
b
m1
n
k
1 1
m2
n2
k2
Самостоятельно разберитесь, когда
a ↑↑ b
координатами,
čëč a xb.
и
a ↑↓ b .
будет

12.

Для выяснения компланарности трех векторов необходимо, чтобы любой из этих
векторов можно было разложить по двум оставшимся, т.е.
a,b,c c x·a y·b, x, y R..
Напомним как это выглядит геометрически:
a
c
B
b
C
A
D
AC AB AD . Но AC c , AB a, AD b.
Значит, AB x·a , AD y·b c x·a y·b, x, y R..
По правилу параллелограмма:
В данном конкретном случае:
c 2a 3b , если аппликаты всех точек равны.

13.

Аналитически выяснить компланарность трех векторов, заданных координатами,
можно решая систему:
a m1 ; n1 ; k1
m3 xm1 ym2 ,
n3 xn1 yn2 , ãäå b m2 ; n2 ; k2 .
k xk yk ,
c m3 ; n3 ; k3
1
2
3
Если система имеет единственное решение, то векторы
a ,b,c компланарны.
Любой вектор пространства можно разложить по трем некомпланарным векторам,
т.е.
d x·a y·b z·c, ãäå a,b,c ; x, y,z R..
Аналитически разложение любого вектора d m4 ; n4 ; k4 по трем некомпланарным
векторам
a m1; n1; k1 , b m2 ; n2 ; k2 è c m3 ; n3 ; k3 сводится к решению
системы:
m4 xm1 ym2 zm3 ,
n4 xn1 yn2 zn3 ,
k xk yk zk ,
1
2
3
4
А решение этой системы – числа x, y и z являются коэффициентами разложения
вектора d по трем векторам a,b è c.

14.

Геометрически это означает возможность построения параллелепипеда, в котором
диагональ задается вектором
, а все три измерения – векторами,
d
коллинеарными векторам a,b è c .
a
c
b
D1
d
C1
A1
B1
D
AC1 AA1 AB AD
d x·a y·b z·c
C
A
B

15.

В прямоугольной системе координат в пространстве векторы i 1;0;0 , j 0;1;0 и
k 0;0;1 называются единичными координатными векторами (или óртами). Т.к.
эти векторы являются некомпланарными, то любой вектор пространства можно
разложить по ортам. При этом образуется прямоугольный параллелепипед, а
коэффициенты разложения – координаты данного вектора.
D1
z
C1
A1
B1
D
1
1
x
k
0
i A j1
C
B
y
AC1 AD AB AA1 x·i y· j z·k AC1 x; y; z
В данном случае x=–3; y=4; z=6, т.е. координаты вектора AC1 3;4; 6 .

16.

Умение выполнять действия с векторами и понимание вышеизложенного
материала позволяет решать некоторые геометрические задачи с помощью
векторов. Этот способ получил название векторного способа решения задач. Мы
познакомимся с ним на следующих уроках… .
S
C
A
O
M
N
B
Для любого тетраэдра: SO
1
SA SB SC
3
English     Русский Rules