Теоретические основы стеганографии
Архитектура формата
LSB-метод
Программная реализация
input.gif
12.61M
Category: informaticsinformatics

Стеганографическое_встраивание_информации_в_пространственную_область

1.

МИРЭА — Российский технологический университет
Стеганографическое встраивание информации в пространственную
область цифровых изображений формата GIF с применением метода
наименее значимого бита (Least Significant Bits, LSB)
Авторы работы:
студенты группы ККСО-01-23
Гущин Степан Вадимович,
Евлииди Яннис Георгиевич,
Пышняк Ксения Евгеньевна,
Наклёушева Надежда Михайловна.
Москва, 2025

2.

2
Введение:
Актуальность проблемы защиты информации в цифровую эпоху обуславливает постоянный
поиск новых методов и средств обеспечения конфиденциальности.
Целью данной работы является исследование возможностей стеганографического встраивания
информации в пространственную область цифровых изображений формата GIF с применением метода
наименее значимого бита. Для достижения этой цели необходимо решить следующие задачи:
Изучить теоретические основы стеганографии и классификацию методов встраивания информации;
Проанализировать архитектуру формата GIF и его особенности как стеганографического
контейнера;
Исследовать метод наименее значимого бита и его адаптацию для работы с GIF-изображениями;
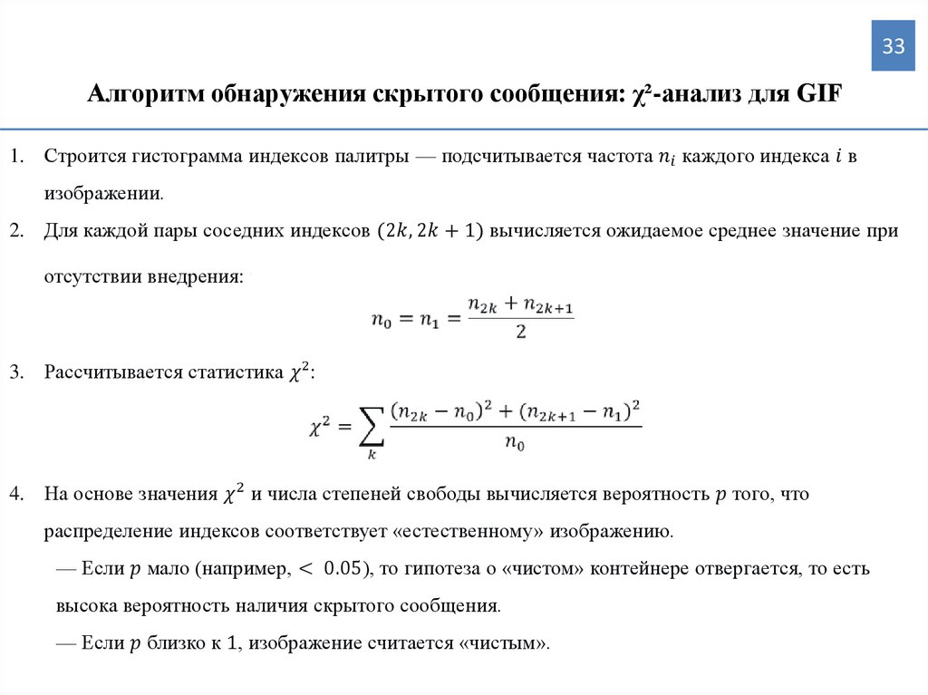
Проанализировать уязвимости LSB-метода и методы стегоанализа.
Работа состоит из трёх основных разделов: теоретические основы стеганографии, архитектуру
формата GIF и применение LSB-метода для стеганографического встраивания, а также кода,
реализующего данный алгоритм.

3. Теоретические основы стеганографии

3
Теоретические основы
стеганографии

4.

4
Стеганография
Стеганография — это наука о скрытой передаче и хранении информации таким образом,
чтобы сам факт наличия этой информации был тайной для третьих лиц или, другими словами,
наука о незаметном и надежном скрытии одних битовых последовательностей в других, имеющих
аналоговую природу.
Криптография скрывает содержимое, а стеганография стремится скрыть сам факт
передачи!

5.

5
Основные цели и области применения
Основные цели
стеганографии:
скрыть факт
коммуникации
между
отправителем и
получателем;
передать секретную
информацию так, чтобы
контейнер выглядел
корректно для внешнего
наблюдателя;
обеспечить
приемлемую
надёжность
извлечения при
сохранении
невидимости.
Области применения стеганографии охватывают: конфиденциальную передачу сообщений,
цифровые водяные знаки и маркировку объектов, аутентификацию и контроль целостности, а
также тестирование каналов связи и защиты авторских прав.

6.

6
Стегосистема
Стегосистема — это совокупность методов и алгоритмов, обеспечивающих сокрытие
информации в контейнере таким образом, чтобы изменения в контейнере были незаметными для
наблюдателя и устойчивыми к анализу. В классической структуре стегосистема включает
следующие компоненты:
сообщение (payload) — информация, которую требуется скрыть;
контейнер — объект, в который встраивается сообщение;
ключ — параметр, управляющий процессом встраивания;
стегообъект — контейнер после внесения скрытой информации.

7.

7
Структурная схема типичной стегосистемы
Анализатор
формата
Анализатор
формата
Стеганодетектор
Да
Пустой
контейнер
(контейнер–
оригинал)
Стеганокодер
Канал
скрытого
обмена
(стеганоканал)
Стеганодекодер
Заполненный
контейнер
(контейнеррезультат)
Скрываемая
информация
Конвертер
формата
Прекодер
Ключ(-и)
Отправитель
Ключ(-и)
Получатель
Нет

8.

8
Основные требования к стегосистеме:
Основные требования к
стегосистеме:
Незаметность
(imperceptibility)
Вместимость
(capacity)
Устойчивость
(robustness)
Скрываемость
(security)

9.

9
Методы встраивания
Существует
информации
в
большое
количество
различных
цифровые
изображения,
методов
отличающихся
встраивания
разными
дополнительной
особенностями.
Все
существующие методы делятся на два больших класса: методы пространственного встраивания и
методы частотного встраивания. Методы пространственного встраивания напрямую изменяют
значения пикселей изображения, в то время как методы частотного встраивания вносят изменения
в значения частотных коэффициентов, полученных после применения некоторого частотного
преобразования к матрице пикселей.
В качестве примеров методов, относящихся к пространственной группе, можно указать LSB,
LSB-matching (PM1), PVD, DE, HS, NMI и др.; к частотным — QIM, DCT-базированные и DWT-
базированные схемы, SVD-подходы и их вариации.

10.

10
Виды атак на стеганографическую систему
В большинстве случаев процесс взлома стеганографической системы описывают как цепочку
из нескольких этапов:
1. Установление факта присутствия скрытых данных.
2. Получение встроенного сообщения.
3. Изменение или подмена скрытой информации.
4. Блокирование любой передачи данных, включая скрытые каналы.

11.

11
Типы атак на стеганосистемы
Выделяют следующие типы атак на стеганосистемы:
Атака при известном заполненном контейнере;
Атака при известном встроенном сообщении;
Атака с выбранным скрытым сообщением;
Адаптивная атака с выбранным скрытым сообщением;
Атака при выбранном заполненном контейнере;
Атака при известном пустом контейнер;
Атака с выбранным пустым контейнером;
Атака на основе известной математической модели контейнера.

12. Архитектура формата

12
Архитектура формата

13.

13
Исторический обзор и основные принципы
Формат Graphics Interchange Format (GIF) был разработан специалистами компании
CompuServe под руководством Стивена Уилхайта в 1987 году. Первая версия формата, известная как
GIF87a,
уже
содержала
основные
принципы,
определившие
его
успех:
индексированных цветов и сжатие без потерь по алгоритму LZW.
Структура простейшего неанимированного GIF-изображения формата GIF89a:
использование

14.

14
Исторический обзор и основные принципы
Хронология развития формата GIF:
Год
Событие
Значимость
1987
Выпуск GIF87a
Базовая
поддержка
статических
изображений, индексированных цветов (до
8 бит), чересстрочной развертки
1989
Выпуск GIF89a
Добавление
поддержки
анимации,
прозрачности, графических управляющих
расширений, комментариев
1994
Патентные споры вокруг LZW
Компания Unisys требует лицензионные
отчисления за использование алгоритма
LZW
1999
Окончание действия патента LZW
Формат стал полностью свободным для
использования
2010-ые
Возрождение GIF
Широкое использование анимированных
GIF в социальных сетях и мессенджерах

15.

15
Архитектура и ключевые особенности
GIF относится к классу растровых форматов, использующих индексированные цвета. Архитектура
основана на нескольких фундаментальных принципах:
1.
Модель индексированных цветов.
o
Цветовую палитру — таблицу, содержащую не более 256 цветов
o
Индексные данные — матрицу значений, где каждый элемент указывает на позицию цвета в палитре
o
Глубину цвета — фиксированные 8 бит на пиксель, что определяет максимальный размер палитры
2.
Алгоритм сжатия LZW.
o
Использование адаптивного словаря кодов переменной длины
o
Начальный размер кода определяется количеством цветов в палитре
o
Эффективность сжатия достигается за счет выявления повторяющихся последовательностей
индексов.
3.
Поддержка анимации.
Многокадровость реализована через механизм последовательного отображения отдельных изображений с
заданными временными параметрами. Каждый кадр может иметь собственную палитру и параметры
отображения.

16.

16
Структура файла и основные блоки
1) Структура файла
2) Структура заголовка GIF
4) Формат записей глобальной таблицы цветов
3) Формат дескриптора логического экрана
5) Типы и коды блоков данных изображения

17.

17
Типы блоков: блок изображения
1) Структура определения изображения
2) Структура заголовка изображения

18.

18
Типы блоков: блоки расширения и завершитель файла GIF
1) Формат блока расширения
2) Типы расширения
Завершитель файла GIF
Блок завершителя отмечает конец файла и
состоит только из кода блока размером в 1 байт.

19.

19
Алгоритм сжатия LZW
Алгоритм LZW относится к словарным методам сжатия и основан на принципе замены повторяющихся
последовательностей символов ссылками на словарь.
Процесс кодирования можно представить в виде следующего алгоритма:
1.
Инициализация словаря:
Словарь инициализируется всеми возможными односимвольными последовательностями;
Для GIF это 2
English     Русский Rules