466.50K
Category: mathematicsmathematics

Лекция_06

1.

§ 4. Общее уравнение линии второго порядка
Линией второго порядка называют линию, определяемую
уравнением второй степени
Ax 2 2 Bxy Cy 2 2 Dx 2 Ey F 0 ,
A B D
где определитель B C E называют дискриминантом уравнения, а
D E F
A B
определитель
называют дискриминантом старших членов
B C
уравнения. В зависимости от значений определителей и уравнение
определяет следующий геометрический образ (табл. 2.1).
Таблица 2.1
0
0
0 Эллипс (действительный Точка
или мнимый)
Пара пересекающихся прямых
0 Гипербола
Пара параллельных прямых
0 Парабола
(действительных или мнимых)

2.

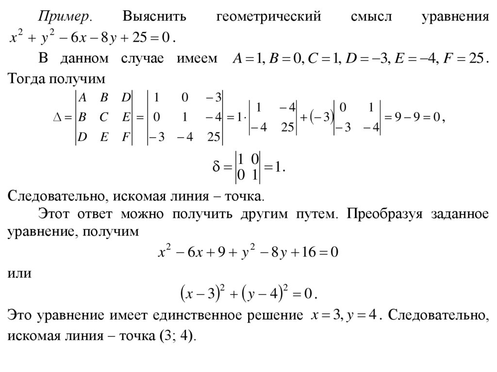
Пример.
Выяснить
геометрический
смысл
уравнения
x 2 y 2 6 x 8 y 25 0 .
В данном случае имеем A 1, B 0, C 1, D 3, E 4, F 25 .
Тогда получим
A
1
0
3
E 0
1
4 1
B D
B C
D E
F
3 4
25
1
4
4
25
3
0
1
3 4
9 9 0,
1 0 1.
0 1
Следовательно, искомая линия – точка.
Этот ответ можно получить другим путем. Преобразуя заданное
уравнение, получим
x 2 6 x 9 y 2 8 y 16 0
или
x 3 2 y 4 2 0 .
Это уравнение имеет единственное решение x 3, y 4 . Следовательно,
искомая линия – точка (3; 4).

3.

§ 5. Преобразование декартовых координат на плоскости
Координаты x, y в данной декартовой системе координат OXY
преобразуют к координатам x , y в новой декартовой системе
координат O X Y по следующим формулам.
а) При параллельном сдвиге осей координат OX и OY и перенесении
начала координат из точки O 0,0 в точку Y
Y
O x0 , y 0 (рис. 2.13):
y
y
M(x,y)
x x x0 , y y y 0 .
Пример. Уравнение окружности с
x
X
центром в точке C x0 , y0 и радиусом R y0 O
имеет вид
O
x0 x
X
x x0 2 y y0 2 R 2 .
Рисунок 2.13

4.

б) При повороте осей координат OX и OY на угол (рис. 2.14):
x x cos y sin ,
Y
M(x,y)
Y y
X
y x sin y cos .
x
Пример. При повороте осей координат OX и y
OY на острый угол новая абсцисса точки M(2;4) O
x X
стала равна 4. Найти угол .
Рисунок 2.14
Подставляя в систему уравнений
x x cos y sin ,
y x sin y cos ,
числовые данные согласно условию задачи, получим
2 4 cos y sin ,
4 4 sin y cos .
Умножим первое уравнение системы на cos , второе уравнение
умножим на sin и сложим полученные уравнения. Тогда после
сокращений получим
2 cos 4 sin 4 cos 2 4 sin 2
cos 2 sin 2 .

5.

После переноса 2 sin в правую часть уравнения получим
cos 2 2 sin .
После возведения в квадрат полученного уравнение, имеем
cos 2 4 4 sin 2 8 sin .
Избавляясь от cos по формуле cos 2 1 sin 2 , получим уравнение
5 sin 2 8 sin 3 0 ,
откуда, решая квадратное уравнение относительно sin , получим
4 16 15 4 1
sin
.
5
5
Следовательно, искомый острый угол равен arcsin 0,6 .

6.

§ 6. Полярные координаты
Говорят, что на плоскости задана полярная система координат,
если заданы (рис. 2.15):
r
M
O
u
Рисунок 2.15
1) точка O, называемая полюсом;
2) луч u, исходящий из точки O, называемый полярной осью.
Полярными координатами точки M O называют два числа:
1) полярный радиус r OM 0 ,
2) полярный угол – угол, на который следует повернуть полярную
ось для совпадения ее направления с направлением вектора OM. Угол
положителен при повороте против хода часовой стрелки, в противном
случае – отрицателен. Значение угла называют главным, если
0 2 .

7.

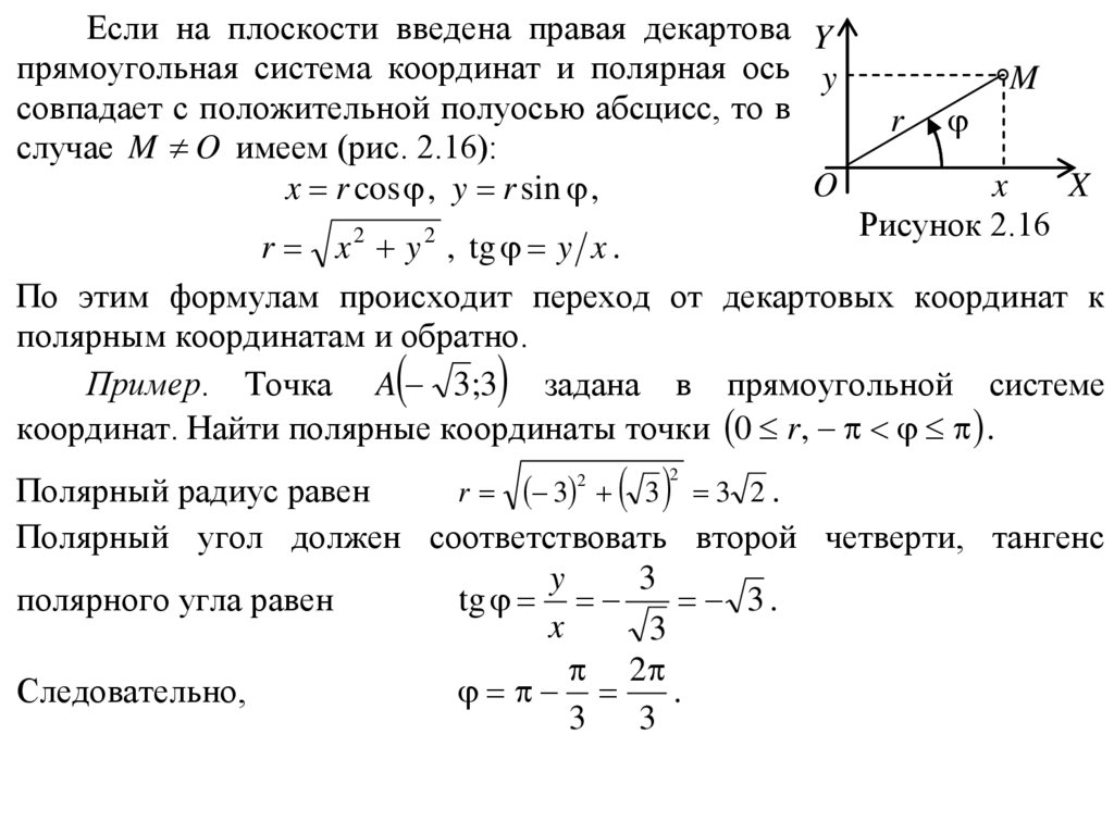
Если на плоскости введена правая декартова Y
прямоугольная система координат и полярная ось y
совпадает с положительной полуосью абсцисс, то в
случае M O имеем (рис. 2.16):
O
x r cos , y r sin ,
r
M
x
X
Рисунок 2.16
r x 2 y 2 , tg y x .
По этим формулам происходит переход от декартовых координат к
полярным координатам и обратно.
Пример. Точка A 3;3 задана в прямоугольной системе
координат. Найти полярные координаты точки 0 r, .
Полярный радиус равен
r 3 3 3 2 .
Полярный угол должен соответствовать второй четверти, тангенс
y
3
полярного угла равен
tg
3.
x
3
2
Следовательно,
.
3
3
2
2

8.

§ 7. Поверхности второго порядка
Алгебраической поверхностью второго порядка называют поверхность S,
уравнение которой в декартовой прямоугольной системе координат имеет вид
Ax 2 By 2 Cz 2 2 Dxy 2 Exz 2 Fyz Gx Hy Iz K 0 ,
где не все коэффициенты A, B, C, D, E, F равны нулю (в противном случае
поверхность S есть поверхность первого порядка – плоскость).
Приведенное уравнение может определять вырожденную поверхность –
пустое множество, точку, плоскость, пару плоскостей.
Если поверхность невырожденная, то преобразованием декартовой
системы координат ее уравнение можно привести к одному из следующих
(канонических) видов:
1) сфера: x 2 y 2 z 2 R 2 ;
x x 0 2 y y 0 2 z z 0 2 R 2 ;
x x0 2 y y 0 2 z z 0 2
x2 y2 z2
2) эллипсоид: 2 2 2 1;
a
b
c
2
a
b
x2 y2 z 2
3) однополостный гиперболоид: 2 2 2 1 ;
a
b
c
2
x x0 2 y y0 2 z z0 2 1 ;
a2
b2
c2
c
2
1;

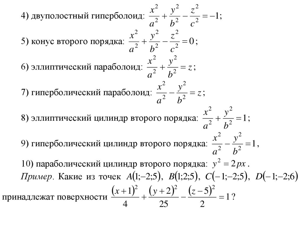
9.

x2 y2 z 2
4) двуполостный гиперболоид: 2 2 2 1;
a
b
c
x2 y2 z 2
5) конус второго порядка: 2 2 2 0 ;
a
b
c
x2 y2
6) эллиптический параболоид: 2 2 z ;
a
b
x2 y2
7) гиперболический параболоид: 2 2 z ;
a
b
x2 y2
8) эллиптический цилиндр второго порядка: 2 2 1 ;
a
b
x2 y2
9) гиперболический цилиндр второго порядка: 2 2 1 ,
a
b
10) параболический цилиндр второго порядка: y 2 2 px .
Пример. Какие из точек A 1; 2;5 , B 1;2;5 , C 1; 2;5 , D 1; 2;6
2
2
2
x 1 y 2 z 5
1?
принадлежат поверхности
4
25
2

10.

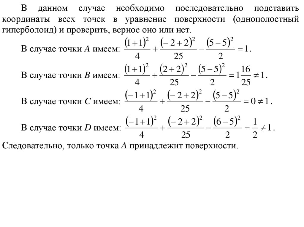
В данном случае необходимо последовательно подставить
координаты всех точек в уравнение поверхности (однополостный
гиперболоид) и проверить, верное оно или нет.
2
2
2
1 1
2 2
5 5
В случае точки A имеем:
1.
4
25
2
2
2
2
1 1 2 2 5 5
16
В случае точки B имеем:
1 1.
4
25
2
25
2
2
2
1 1 2 2 5 5
В случае точки C имеем:
0 1.
4
25
2
2
2
2
1 1
2 2 6 5
1
В случае точки D имеем:
1.
4
25
2
2
Следовательно, только точка A принадлежит поверхности.
English     Русский Rules