1.71M
Category: physicsphysics

интерф. и дифр

1.

Оптика – (от греч. optike – наука о зрительных
восприятиях) – раздел физики, в котором
изучаются оптическое излучение (свет), его
распространение и явления, наблюдаемые при
взаимодействии света и вещества.
Оптическое
излучение
представляет
собой
электромагнитные волны, и поэтому оптика – часть
общего учения об электромагнитном поле.

2.

По традиции оптику
принято подразделять на
• геометрическую,
• физическую и
•физиологическую.
2

3.

Геометрическая оптика, не рассматривая
вопрос о природе света, исходит из эмпирических
законов его распространения и использует
представление о световых лучах, отражающихся и
преломляющихся на границах сред с разными
оптическими свойствами и прямолинейных в
оптически однородной среде.
3

4.

Физическая оптика
рассматривает проблемы, связанные с процессами
испускания света, природой света и световых
явлений.
4

5.

Физиологическая оптика изучает строение
и функционирование всего аппарата зрения –
от глаза до коры мозга; разрабатывается
теория зрения, восприятия света и цвета.
5

6.

6

7.

Результаты физиологической оптики
используются в медицине, физиологии,
технике при разработке разнообразных
устройств – от осветительных приборов и
очков до цветного кино и телевидения.
7

8.

ЭМВ распространяются в пространстве,
удаляясь от вибратора во все стороны
8

9.

Движущийся с ускорением электрический
заряд испускает электромагнитные волны.
ЭМВ
представляют собой поперечные
волны и аналогичны другим типам волн.
Однако в ЭМВ происходят колебания
полей, а не вещества, как в случае волн на воде
или в натянутом шнуре.
9

10.

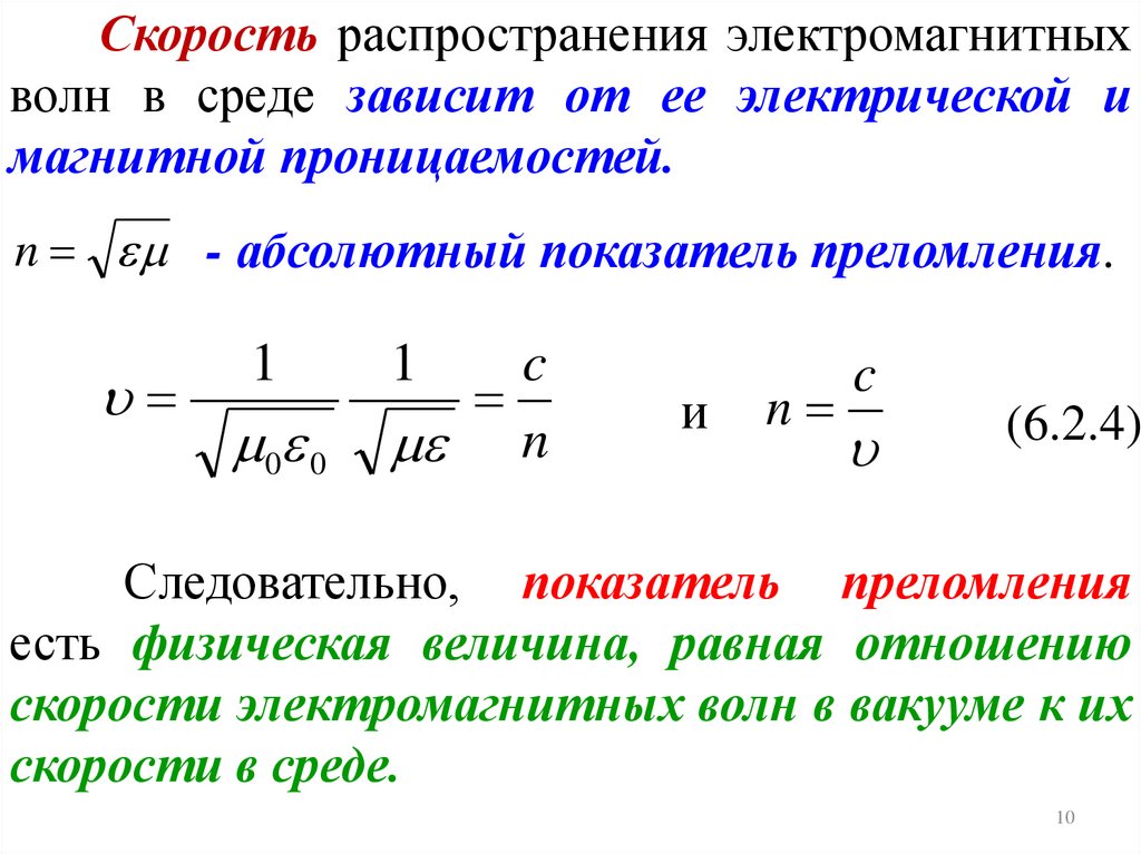
Скорость распространения электромагнитных
волн в среде зависит от ее электрической и
магнитной проницаемостей.
n - абсолютный показатель преломления.
1
0 0
1
c
n
и
n
c
(6.2.4)
Следовательно, показатель преломления
есть физическая величина, равная отношению
скорости электромагнитных волн в вакууме к их
скорости в среде.
10

11.

• векторы E Η взаимно перпендикулярны, т. к.
k и направлены одинаково;
• электромагнитная волна является поперечной;
• электрическая и магнитная составляющие
распространяются в одном направлении;
• векторы E Η колеблются в одинаковых фазах;
• в ЭМВ происходят колебания полей, а не вещества
11

12.

Вектор S направлен в сторону распространения
электромагнитной волны, а его модуль равен
энергии, переносимой электромагнитной волной за
единицу времени через единичную площадку,
перпендикулярную направлению распространения
волны.
12

13.

Оптический диапазон длин волн ограничен с
одной стороны рентгеновскими лучами, а с другой –
микроволновым диапазоном радиоизлучения.
Такое ограничение условно и в значительной степени определяется общностью
13
технических средств и методов исследования явлении в указанном диапазоне.

14.

620-780
нм
585-620
нм
575-585 нм
550-575
нм
510-550
нм
480-510
нм
450-480
нм
380-450
нм

15.

15

16.

16

17.

Интерференция двух волн на поверхности жидкости, возбуждаемых
вибрирующими стержнями
Волны распространяются в противоположных направлениях и интерферируют с
образованием стоячей волны. Красный шарик расположен в пучности стоячей
волны и колеблется с максимальной амплитудой. Параллелепипед расположен в
узле интерференционной картины и амплитуда его колебаний равна нулю (он
совершает лишь вращательные движения, следуя наклону волны)
17

18.

Интерференция поверхностных волн от двух точечных источников
В точках, для которых r2 - r1 = λ (1/2+n), поверхность жидкости не колеблется
(узловые точки (линии))
18

19.

Интерференция круговой волны в жидкости
с её отражением от стенки
Расстояние от источника до стенки r кратно целому числу полуволн, исходная
круговая волна интерферирует с волной, отражённой от стенки. Согласно пр.
Гюйгенса, отражённая волна совпадает с той, которая бы возбуждалась
фиктивным точечным источником, расположенным по другую сторону стенки
r
симметрично реальному источнику. Т.к.
кратно целому числу полуволн, то
справа от источника на оси соединяющей фиктивный и реальный источник разность
фаз будет кратна целому числу волн, и круговая волна накладывается в фазе с волной,
отражённой от стенки, увеличивая высоту гребней в интерференционной картине19

20.

Интерференция круговой волны в жидкости
с её отражением от стенки
Расстояние между точечным источником и стенкой кратно целому числу
полуволн плюс четверть волны. При этом справа от источника круговая
волна накладывается в противофазе с волной, отражённой от стенки. В
результате в широкой полосе справа от источника колебания жидкости
отсутствуют
20

21.

x1 A1 cos( t 1 )
x2 A2 cos( t 2 )
A2 A12 A22 2 A1 A2сos( 2 1 )
- амплитуда
результирующего
колебания при
сложении колебаний
направленных вдоль
одной прямой
Ox – опорная прямая

22.

Условие максимума и минимума интерференции:
•Если оптическая разность хода равна целому
числу длин волн
(7.2.3)
m 0 (m 0, 1, 2, ...)
- условие интерференционного максимума.
•Если оптическая разность хода равна полуцелому числу длин волн
0
(2m 1)
(m 0, 1, 2, ...)
(7.2.4)
2
- условие интерференционного минимума.
22

23.

3. Бипризма Френеля
Рисунок 7.7
23

24.

4. Билинза Бийе
Рисунок 7.8
24

25.

Интерференция в тонких пленках
Интерференционные полосы равного наклона
Оптическая
разность хода
с учетом потери
полуволны:
2nh cos
0
2
2h n sin
2
2
0
2
25

26.

2m
0
2
- max интерференции
(2m 1)
0
2
- min интерференции

27.

Для наблюдения интерференционных полос
равного наклона используют интерферометр
Майкельсона :

28.

28

29.

29

30.

30

31.

31

32.

32

33.

33

34.

34
English     Русский Rules