4.07M
Category: mathematicsmathematics

03 Предел функции 2023

1.

Определение предела функции по Коши
Определение предела для функции f ( x) ,
определенной на множестве X
Символическая запись
x x0
lim f x p
x x0
x x0
lim f x p
x x0
lim f x p
x x0
lim f x p
f x p при
x x0
0 x x0
0
0
0 x x0
x x X ,
x x0 0
x
x
x
x
lim f x p
x
x
lim f x p
x
x
x x0
x x0
x x0
0 x x0
f x p 0 при
x
0
x
x x0
f x p 0 при
x
x
x
x
x X ,
0
x
x x0
x x0
x
0
0
f x p
0 x x0
x x0 0
x
0 f x p
x
x
0 x x0
0
0
x
0
x X ,
0 x x0
x x0 0
x
f x p 0
x
x
1

2.

Определение предела функции по Коши
Определение предела для функции f ( x) ,
определенной на множестве X
Символическая запись
x x0
lim f x
x x0
x x0
lim f x
x x0
lim f x
x x0
lim f x
f x при
x x0
0 x x0
E 0
0
0 x x0
x
x X ,
x x0 0
x
x
x
x
lim f x
x
x
lim f x
x
x
x x0
lim f x
x x0
0 x x0
x x0
lim f x
x x0
lim f x
x x0
lim f x
f x при
x x0
E 0
x
E 0
0
0 x x0
x
x X ,
x x0 0
x
x
x
x
lim f x
x
x
lim f x
x
x
x x0
lim f x
x x0
0 x x0
x x0
lim f x
x x0
lim f x
x x0
lim f x
f x при
x x0
x
x
x
lim f x
x
lim f x
x
x
E 0
0 x x0
x
E 0
f x E
x
E 0
0
f x E
x X ,
x x0 0
x
f x E
x
x
2

3.

Определение предела функции по Гейне
Символическая запись
lim f x S
x x0
lim f x S
x x0
lim f x S
x x0
f x S
при x x0
f x S
при x x0
f x S
при x x0
lim f x S
f x S
при x
lim f x S
f x S
при x
lim f x S
f x S
при x
x
x
x
Примечание: S
Определение предела для функции f ( x) ,
определенной на множестве X
n xn X ,
xn x0 ,
lim xn x0 и n xn X ,
n
xn x0 ,
n xn X ,
xn x0 ,
xn
n xn X
lim f xn S
n
lim xn и n xn X ,
n
xn 0
n xn X ,
xn 0
, , .
3

4.

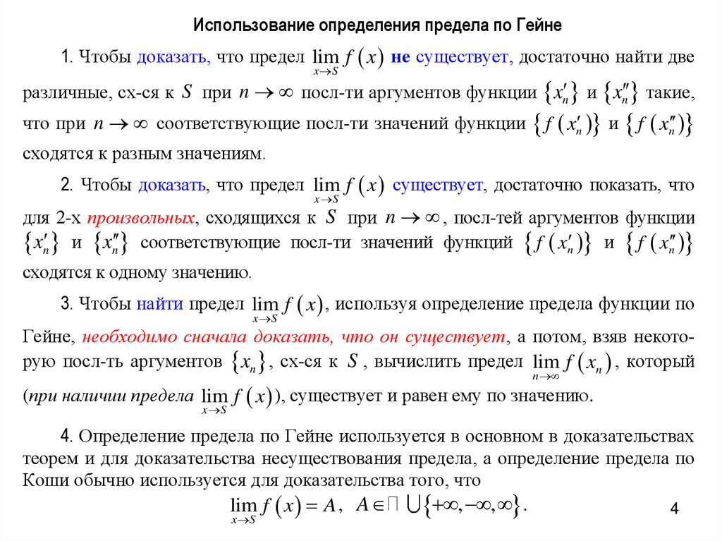
Использование определения предела по Гейне
1. Чтобы доказать, что предел lim f x не существует, достаточно найти две
x S
различные, сх-ся к S при n посл-ти аргументов функции xn и xn такие,
что при n соответствующие посл-ти значений функции f xn и f xn
сходятся к разным значениям.
2. Чтобы доказать, что предел lim f x существует, достаточно показать, что
x S
для 2-х произвольных, сходящихся к S при n , посл-тей аргументов функции
xn и xn соответствующие посл-ти значений функций f xn и f xn
сходятся к одному значению.
3. Чтобы найти предел lim f x , используя определение предела функции по
x S
Гейне, необходимо сначала доказать, что он существует, а потом, взяв некоторую посл-ть аргументов xn , сх-ся к S , вычислить предел lim f xn , который
n
(при наличии предела lim f x ), существует и равен ему по значению.
x S
4. Определение предела по Гейне используется в основном в доказательствах
теорем и для доказательства несуществования предела, а определение предела по
Коши обычно используется для доказательства того, что
lim f x A , A
, , .
4
x S

5.

СУЩЕСТВОВАНИЕ ПРЕДЕЛА ФУНКЦИИ В ТОЧКЕ
Теорема 3.1. Пусть функция f : X
монотонна на открытом множестве
, (ограниченном или неограниченном). Тогда
для возрастающей и
для убывающей и
неубывающей функции
невозрастающей функции
lim f x inf f x ,
x ,
x
f x sup f x ,
xlim
x ,
lim f x sup f x ,
x ,
x
f x inf f x .
xlim
x ,
Теорема о пределе композиции функций. Пусть для функций y x и x t
существуют пределы lim x t S x и lim y x S y , причем если S x
t St
x S x
которой окрестности предельного значения St t St x t S x . Тогда
lim y x t S y lim y x .
t St
, то в не-
x Sx
Теорема Коши о существовании предела функции в точке. Пусть x0 –
предельная точка множества A и f : A . Конечный предел функции f в точке
x0 существует тогда и только тогда, когда
0
0 0 x1 , x2 B x0 ,
A
f x2 f x1 .
5

6.

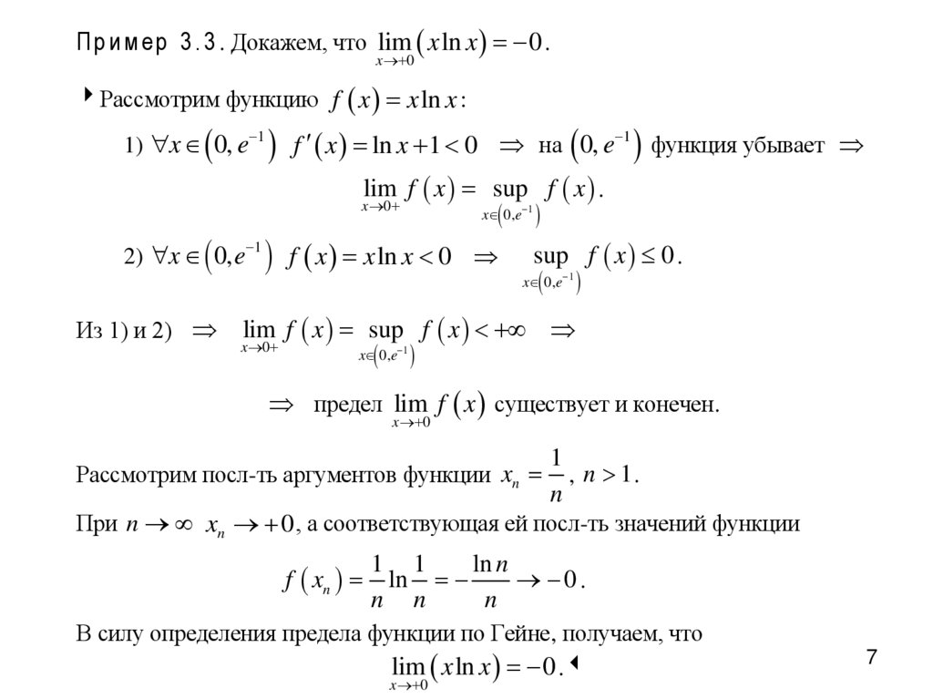
П р и м е р 3 . 3 . Докажем, что lim x ln x 0 .
x 0
Рассмотрим функцию f x x ln x :
1) x 0, e
1
f x ln x 1 0 на 0, e функция убывает
1
lim f x sup f x .
x 0
2) x 0, e
Из 1) и 2)
1
x 0, e 1
f x x ln x 0
sup f x 0 .
x 0, e 1
lim f x sup f x
x 0
x 0,e 1
предел lim f x существует и конечен.
x 0
Рассмотрим посл-ть аргументов функции xn
1
, n 1.
n
При n xn 0 , а соответствующая ей посл-ть значений функции
f xn
1 1
ln n
ln
0 .
n n
n
В силу определения предела функции по Гейне, получаем, что
lim x ln x 0 .
x 0
7

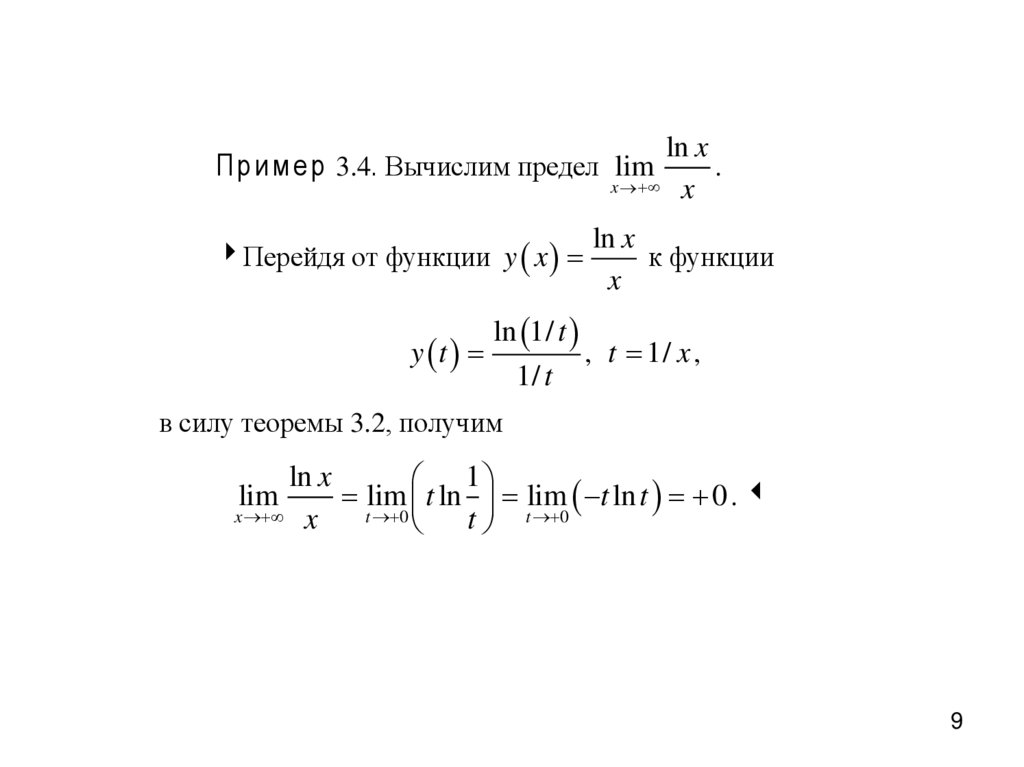
7.

ln x
П р и м е р 3.4. Вычислим предел lim
.
x x
Перейдя от функции y x
y t
ln 1/ t
1/ t
ln x
к функции
x
, t 1/ x ,
в силу теоремы 3.2, получим
ln x
1
lim t ln lim t ln t 0 .
x x
t 0
t t 0
lim
9

8.

sin x
1.
x 0
x
Первый замечательный предел: lim
M
A
x
0
2
ON cos x , MN sin x , AB tg x .
1
1
1
S OMA sin x , Sсект. OMA x , S OAB tg x .
2
2
2
Так как S OMA Sсект. OMA S OAB , то sin x x tgx .
Докажем, что x 0, sin x x tgx .
B
1
N
2
x
1
sin x
1 (3.7).
или cos x
x
sin x cos x
sin x
sin x
lim cos x lim
lim 1 lim
1.
x 0
x 0
x
0
x
0
x
x
sin y
Пусть x ,0 . Тогда, из (3.7), положив y x , получим: cos y
1.
y
2
sin x
sin y
1.
Так как cos y и
– четные функции, то cos x
x
y
sin x
sin x
lim cos x lim
lim 1 lim
1.
x 0
x 0
x
0
x
0
x
x
sin x
sin x
sin x
12
lim
1, поэтому lim
1 .
Итак, lim
x 0
x 0
x 0
x
x
x
Так как x 0, sin x 0 , то 1

9.

Следствия первого замечательного предела
Формулировка
Доказательство
arcsin x
1
1. lim
x 0
x
arcsin x y arcsin x,
y
lim
lim
1
x 0
y
0
x
sin y
x sin y
tgx
1
2. lim
x 0 x
lim
arctg x
1
3. lim
x 0
x
arctg x y arctg x,
y
lim
1
lim
x 0
y
0
x
tg y
x tg y
4. lim x ctg x 1
lim x ctg x lim
x 0
tgx
sin x 1
lim
1
x 0 x
x 0
x cos x
x 0
x
1
x 0 tgx
2sin 2 x / 2
2sin 2 x / 2 1
1 cos x
1 cos x 1
lim
lim
lim
5. lim
2
2
2
2
x
0
x
0
x
0
x 0
2
x
x
x
2
4 x / 2
13

10.

x
1°. x .
1
Второй замечательный предел: lim 1 e .
x
x
[ x]
x
[ x ] 1
x
1
1 1
1
1
1
1
1
1
1
[ x] 1
[ x] 1 x [ x] [ x]
n
n
n 1
1
1
1
lim 1 e lim 1
lim
n 1 e
n
n
n
n
1
n
n
1
N1 N n N1 1
e ;
n
1
0
n 1
1
N 2 N n N 2 1 n e .
x
n
1
1
Тогда n max N1 , N 2
и
e 1
e
e
1
n
1
n
Если x max N1 , N 2 1 N , то x N 1.
[ x]
x N
1
e 1
[ x] 1
n 1
e .
[ x ] 1
1
1
1 1
x [ x]
x
.
e .
Таким образом, получили
x
1
0 N x N 1 e
x
x
1
lim 1 e .
x
x
14

11.

2°. Рассмотрим случай x . Положим y x , тогда
1
1
lim 1 lim 1
x
y
x
y
x
y
y 1
lim
y
y
y
y 1
y
1
1
1
lim
lim 1
lim 1
1
e.
y y 1
y
y
y 1
y 1
y 1
y
y
x
Соединяя вместе 1° и 2°, получаем: lim 1
x
1
e .
x
15

12.

Следствия второго замечательного предела
Формулировка
1. lim 1 x
1/ x
x 0
2. lim
x 0
3. lim
x 0
y
e
log a 1 x
x
ln 1 x
x
Доказательство
1
ln a
1
1
1
1/ x
lim 1 x y lim 1 e.
x 0
y
x y
loga lim 1 x
1/ x
x 0
1/ x
lim log a 1 x lim
x 0
x 0
log a 1 x
x
C другой стороны
log a lim 1 x
1/ x
x 0
log a e
1
.
ln a
16
.

13.

СРАВНЕНИЕ ФУНКЦИЙ. СИМВОЛЫ ЛАНДАУ
Пусть для функций f x и g x , определенных на множестве X , в некоторой окрест-
ности предельного значения S множества X справедливо представление f x x g x .
Тогда:
Обозначение
f x O g x
в указанной
окрестности
f x O* g x
при x S
f x
g x
при x S
Определение
« f x ограничена по сравнению с g x в окрестности S », если
c такое, что для всех x из указанной окрестности
x c
« f x одного порядка с функцией g x при x S », если
lim x c 0
x S
« f x и g x эквивалентны при x S »
или « f x и g x асимптотически равны при x S », если
lim x 1
x S
f x o g x
при x S
« f x при x S является бесконечно малой по сравнению с g x », если
lim x 0
x S
17

14.

З а м е ч а н и е 1 . Запись x S указывает на то, что рассматриваемое
свойство имеет место лишь в некоторой окрестности предельного значения S (ни о каком пределе здесь речи нет).
З а м е ч а н и е 2 . Если g бесконечно мала и f o g n при x S ,
то говорят, что f является бесконечно малой порядка n относительно
бесконечно малой g .
З а м е ч а н и е 3 . Свойства функций «быть функциями одного порядка» и «быть эквивалентными функциями» являются симметричным свойствами, а свойство одной функции быть «О большим» относительно
другой уже не симметрично. Например, x 2 O x при x 0 , но
x O x 2 при x 0 .
18

15.

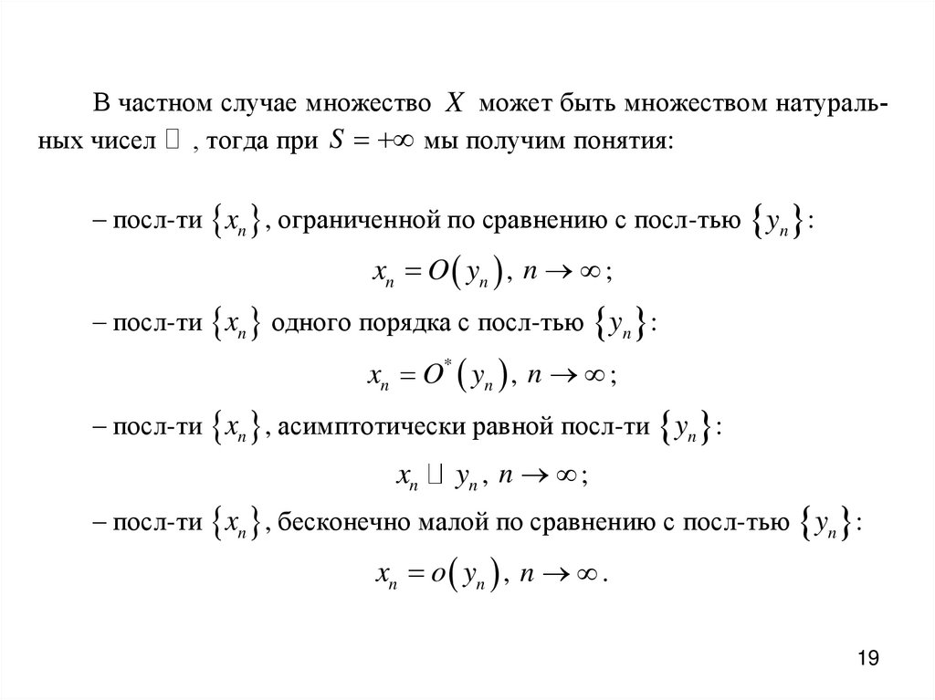
В частном случае множество X может быть множеством натуральных чисел , тогда при S мы получим понятия:
– посл-ти xn , ограниченной по сравнению с посл-тью yn :
xn O yn , n ;
– посл-ти xn одного порядка с посл-тью yn :
xn O* yn , n ;
– посл-ти xn , асимптотически равной посл-ти yn :
xn
yn , n ;
– посл-ти xn , бесконечно малой по сравнению с посл-тью yn :
xn o yn , n .
19

16.

З а м е ч а н и е . Равенства с символами O и o не являются равенствами в обычном смысле этого слова. Так, если
1 o при x S ,
2 o при x S ,
то было бы ошибкой считать, что 1 2 , как это было бы в случае обычных
равенств.
Например, при x 0 x 2 o x и x3 o x , но x 2 x3 . Аналогично, если
f O f g O f при x S ,
то было бы ошибкой сделать заключение, что f g .
Отметим, для некоторых формул равенства с этими символами могут оказаться
справедливыми не только при чтении слева направо, но и справа налево.
Это связано с тем, что один и тот же символ O f или o f может обозна-
чать разные конкретные функции. Символы O f или o f , по существу, означают целый класс функций, обладающих определенными свойствами (класс функций, ограниченных в некоторой окрестности точки S по сравнению с функцией
f x , и класс функций, бесконечно малых по сравнению с f x при x S ),
поэтому было бы правильнее писать не O f или o f , а соответственно
O f или o f . Но это привело бы к существенному усложнению вычислений по формулам, в которых встречаются символы O и o .
20

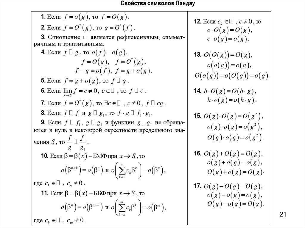
17.

Свойства символов Ландау
1. Если f o g , то f O g .
2. Если f O* g , то g O* f .
3. Отношение
является рефлексивным, симметричным и транзитивным.
4. Если f g , то o f o g ,
f O g , f O* g ,
f g o f , f g o g .
5. Если f g o g , то f
g.
6. Если lim f c 0 , c
, то f
x S
c.
7. Если f O* g , то c , c 0 , f cg .
8. Если f f1 и g g1 , то f g f1 g1 .
9. Если f f1 , g g1 и функции g , g1 не обращаются в нуль в некоторой окрестности предельного знаf1
f
чения S , то
.
g g1
10. Если x – БМФ при x S , то
m
o o и o ck k o n ,
k n
где ck , cn 0 .
n k
n
11. Если x – ББФ при x S , то
o o
n
где ck
, cm 0 .
n k
m
и o ck k o m ,
k n
12. Если ck , c 0 , то
c O g O g ,
c o g o g .
13. O O g O g ,
o o g o g ,
O o g o O g o g .
14. h O g O h g ,
h o g o h g .
15. O g O g O g 2 ,
o g o g o g2 ,
O g o g o g2 .
16. O g O g O g ,
o g o g o g ,
O g o g O g .
17. O g O g O g ,
o g o g o g ,
O g o g O g .
21

18.

Основные асимптотические разложения
xn
x 2 x3
xn
e 1 x
...
o xn
2 3!
n!
n 0 n!
x
1 x 2n 1
x
x
x
sin x 1
x ...
o x2n 2
3! 5!
2n 1 !
2n 1 !
n 0
2 n 1
n
3
n
5
1 x
x2n
x2 x4
cos x 1
1
...
o x 2 n 1
2! 4!
2n !
2n !
n 0
n
ln 1 x 1
n 1
1 x 1
2n
n
n 1
n 1
n
xn
x 2 x3
n 1 x
x
... 1
o xn
n
2
3
n
1
n 1 x
n
n!
1 n 1 n
1 2
1 x
x ...
x o xn
2
n!
22

19.

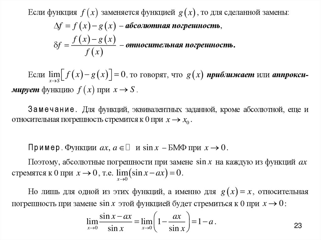
Если функция f x заменяется функцией g x , то для сделанной замены:
f f x g x – абсолютная погрешность,
f x g x
– относительная погрешность.
f
f x
Если lim f x g x 0 , то говорят, что g x приближает или аппроксиx S
мирует функцию f x при x S .
З а м е ч а н и е . Для функций, эквивалентных заданной, кроме абсолютной, еще и
относительная погрешность стремится к 0 при x x0 .
П р и м е р . Функции ax, a
и sin x – БМФ при x 0 .
Поэтому, абсолютные погрешности при замене sin x на каждую из функций ax
стремятся к 0 при x 0 , т.е. lim sin x ax 0 .
x 0
Но лишь для одной из этих функций, а именно для g x x , относительная
погрешность при замене sin x этой функцией будет стремиться к 0 при x 0 :
sin x ax
ax
lim 1
1 a .
x 0
x
0
sin x
sin x
lim
23

20.

ПРЕДЕЛ ПОКАЗАТЕЛЬНО-СТЕПЕННОЙ ФУНКЦИИ
u x
lim u x
v x
x S
v x
, u x 0
exp lim v x ln u x .
x S
lim u x
lim v x
lim u x
b 0
c
bc
0
неопределенность 1
0
c 0 (или )
0
c 0 (или )
0
неопределенность 00
c 0 (или )
c 0 (или )
0
0
неопределенность 0
x S
0 b 1
1
b 1
0
x S
v x
x S
24

21.

НЕОПРЕДЕЛЕННЫЕ ВЫРАЖЕНИЯ
Всего существует семь неопределенных выражений, условно характеризуемых символами:
0
,
0
,
0 ,
, 1 ,
00 ,
0 .
Непосредственное применение теорем о свойствах пределов и теорем
о бесконечно малых и бесконечно больших функциях не дает возможности вычислить такие пределы. В этих случаях для вычисления пределов –
раскрытия неопределенностей – необходимо преобразовать выражение
так, чтобы получить возможность его вычислить.
Примеры
25

22.

Метод выделения
главной части функции
32

23.

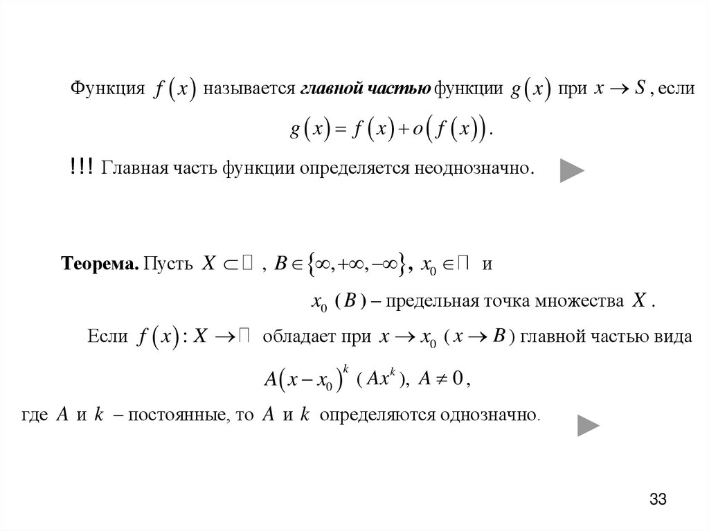
Функция f x называется главной частью функции g x при x S , если
g x f x o f x .
! ! ! Главная часть функции определяется неоднозначно.
Теорема. Пусть X
, B , , , x0
и
x0 ( B ) – предельная точка множества X .
Если f x : X
обладает при x x0 ( x B ) главной частью вида
A x x0 ( Ax k ), A 0 ,
k
где A и k – постоянные, то A и k определяются однозначно.
33

24.

Шкала сравнения
БМФ
x 0
Ax
x x0 , x0 0
A x x0
x
A
xk
ББФ
A
xk
k
k
A
x x0
k
Ax k
34

25.

Предел дроби
Если числитель и знаменатель имеют одинаковый порядок малости или роста,
т.е. P x Ax k , Q x Bx k при x S , то
P x
Ax k A
lim
lim k , S 0, , , .
x S Q x
x S Bx
B
Если числитель и знаменатель имеют различные порядки малости или роста,
т.е. P x Ax k , Q x Bxl при x S , то
0, k l , S , , ;
k
P x
Ax
0, k l , S 0;
lim
lim l
x S Q x
x S Bx
, k l , S 0;
, k l , S , , .
При этом знать значения этих порядков не обязательно.
35

26.

Теорема. Если f
g при x S , то либо
lim h x f x lim h x g x
x S
x S
либо оба эти предела одновременно не существуют (т.е. при вычислении
предела произведения h x f x один из сомножителей h x или f x
(или оба) в этом произведении можно заменить эквивалентной функцией).
З а м е ч а н и е . Одна из самых распространенных ошибок при вычислении предела некоторого выражения заключается в замене функции, не являющейся множителем всего этого выражения, на эквивалентную функцию
(чаще всего такая ошибочная замена делается в отдельном слагаемом алгебраической суммы).
«Функция от функции». Если необходимо разложить функцию,
аргументом которой также является функция, требующая разложения, то
сначала лучше разложить аргумент, а потом для самой функции выписать
слагаемые, содержащие требуемую степень.
36

27.

Символы сравнения
g
0
g o f
f
f
g
o f
0
f
f
g
1
f
g f g o g
a o bf o f , a, b , a 0, b 0
g o f o g f ,
o f o f o f ,
o x o x , , , 0, 0
при x 0 o x
min ,
39

28.

1. lim
x 0
sin sin tg 2 x 2
ln cos 3 x
при x 0
sin tg 2 x 2 0 sin sin tg 2 x 2 sin tg 2 x 2
cos 3x 1 0 ln cos 3x ln 1 cos 3x 1 cos 3x 1
при
x
0
sin tg 2 x 2
lim
tg 2 x 2 0 sin tg 2 x 2 tg 2 x 2
x 0 cos 3 x 1
2
3x
3x 0 cos 3x 1
2
при x 0
tg 2 x 2
2 2 x2
4
lim
lim
.
2
2
2
2
2
x 0
x
0
9x
9
3x
2 x 0 tg 2 x 2 x
40
2

29.

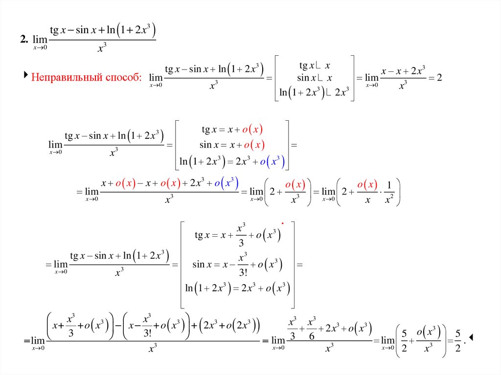
2. lim
tg x sin x ln 1 2 x3
x3
x 0
Неправильный способ: lim
tg x sin x ln 1 2 x 3
x3
x 0
tg x x
x x 2 x3
sin x x
2
lim
x 0
x3
3
3
ln 1 2 x 2 x
tg x x o x
tg x sin x ln 1 2 x
lim
sin
x
x
o
x
x 0
x3
ln 1 2 x 3 2 x 3 o x 3
3
lim
x 0
x o x x o x 2 x3 o x3
x3
o x
o x 1
lim 2 3 lim 2
x 0
x x 0
x x2
x3
3
tg x x 3 o x
tg x sin x ln 1 2 x 3
x3
lim
sin x x o x 3
3
x 0
x
3!
3
3
3
ln
1
2
x
2
x
o
x
x3
x3
3
3
3
3
x3 x3
x
o
x
x
o
x
2
x
o
2
x
2 x3 o x3
5 o x3 5
3
3!
3
6
lim 3 .
lim
lim
x 0
x 0 2
x 0
x3
x 241
x3

30.

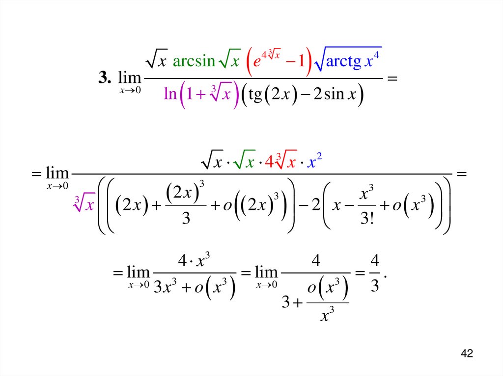
x arcsin x e
3. lim
x 0
lim
x 0
43 x
1
arctg x 4
ln 1 3 x tg 2 x 2sin x
x x 4 3 x x2
3
2
x
x
3
3
3
x 2x
o 2x 2 x o x
3
3!
3
4 x3
lim 3
lim
3
x 0 3 x o x
x 0
3
4
4
.
3
o x 3
x3
42

31.

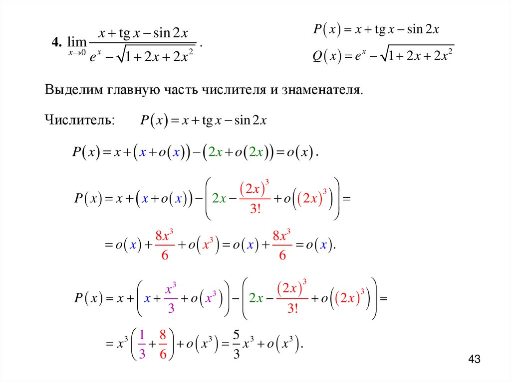
4. lim
x 0
x tg x sin 2 x
e 1 2x 2x
x
2
P x x tg x sin 2 x
.
Q x ex 1 2x 2x2
Выделим главную часть числителя и знаменателя.
Числитель:
P x x tg x sin 2 x
P x x x o x 2x o 2x o x .
3
2x
3
P x x x o x 2x
o 2x
3!
8 x3
8 x3
3
o x
o x o x
o x .
6
6
3
2
x
x3
3
3
P x x x o x 2x
o 2x
3
3!
5
1 8
x3 o x3 x3 o x3 .
3
3 6
43

32.

Знаменатель:
Q x ex 1 2x 2x2
1
Q x 1 x o x 1 2 x 2 x 2 o 2 x 2 x 2 o x .
2
1 1
1
1
x2
2 2
2
2
2 2
2 2
Q x 1 x o x 1 2 x 2 x
2 x 2 x o 2 x 2 x o x2 .
2!
2!
2
x2 x3
Q x 1 x o x3
2! 3!
1 1
1 1 1
1
1
2
1
2 2
2 2 2
2
2 2
2 3
2 3
1 2 x 2 x
2x 2x
2x 2x o 2x 2x
2!
3!
2
1 1 1
1
2
2
2 2x 2x 2 2 2
x3
3
3
3
o x
2x o x
8
3!
3!
1
2
1
x 3 1 o x 3 x 3 o x 344
.
6
2
3

33.

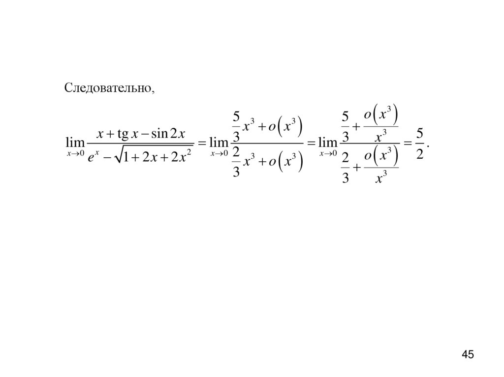
Следовательно,
3
o
x
5 3
5
x o x3
3
x tg x sin 2 x
5
3
3
x
.
lim
lim
lim
3
2
x 0 x
x 0 2 3
x
0
e 1 2x 2x
2 o x 2
x o x3
3
3
x3
45

34.

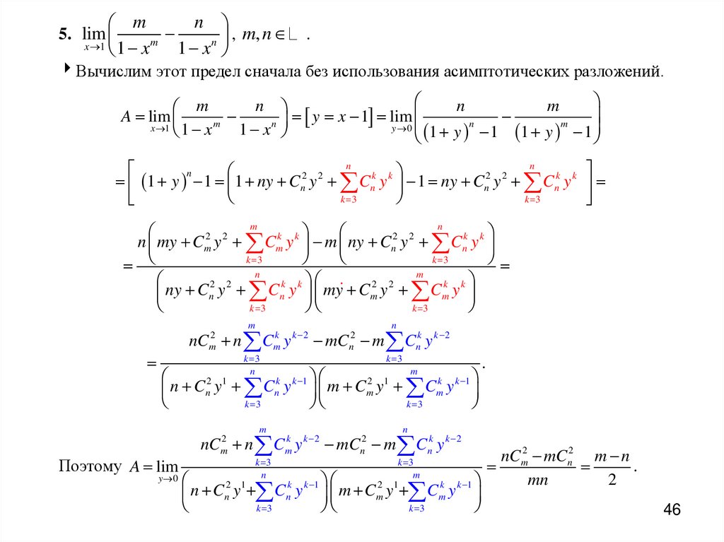
n
m
, m, n
n
x 1 1 x m
1
x
5. lim
.
Вычислим этот предел сначала без использования асимптотических разложений.
n
n
m
m
A lim
y x 1 lim
n
m
n
x 1 1 x m
y 0
1
x
1 y 1 1 y 1
n
n
n
2 2
k k
2 2
1 y 1 1 ny Cn y Cn y 1 ny Cn y Cnk y k
k 3
k 3
m
n
2 2
k k
2 2
n my Cm y Cm y m ny Cn y Cnk y k
k 3
k 3
n
m
2 2
k k
2 2
k k
ny
C
y
C
y
my
C
y
C
n
n
m
my
k 3
k 3
m
nC n C y
2
m
k 3
n
k
m
k 2
n
mC m Cnk y k 2
2
n
k 3
m
2 1
k k 1
2 1
k k 1
n
C
y
C
y
m
C
y
C
n
n
m
my
k 3
k 3
m
nC n C y
2
m
k
m
k 2
.
n
mC m Cnk y k 2
2
n
nCm2 mCn2 m n
Поэтому A lim
.
y 0
mn
2
2 1
k k 1
2
k k 1
n Cn y Cn y m Cm y Cm y
k 3
k 3
k 3
n
k 3
m
1
46

35.

При использовании символа «о-малое» это же решение будет выглядеть
следующим образом:
m
n
n
1
y
1
m
1
y
1
n
m
lim
lim
n
m
y 0
y 0 1 y m 1 1 y n 1
1
y
1
1
y
1
lim
n 1 my Cm2 y 2 o y 2 1 m 1 ny Cn2 y 2 o y 2 1
1 ny o y 1 1 my o y 1
y 0
lim
y 0
n Cm2 y 2 o y 2 m Cn2 y 2 o y 2
ny o y my o y
2 o y2
2 o y2
n Cm
m Cn
2
2
y
y
m n
lim
.
y 0
2
o y
o y
n
m
y
y
47

36.

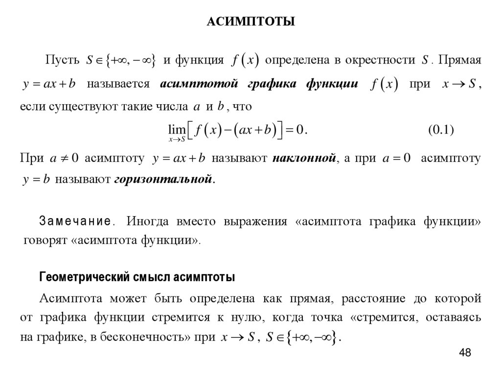
АСИМПТОТЫ
Пусть S , и функция f x определена в окрестности S . Прямая
y ax b называется асимптотой графика функции
f x при x S ,
если существуют такие числа a и b , что
lim f x ax b 0 .
x S
(0.1)
При a 0 асимптоту y ax b называют наклонной, а при a 0 асимптоту
y b называют горизонтальной.
З а м е ч а н и е . Иногда вместо выражения «асимптота графика функции»
говорят «асимптота функции».
Геометрический смысл асимптоты
Асимптота может быть определена как прямая, расстояние до которой
от графика функции стремится к нулю, когда точка «стремится, оставаясь
на графике, в бесконечность» при x S , S , .
48

37.

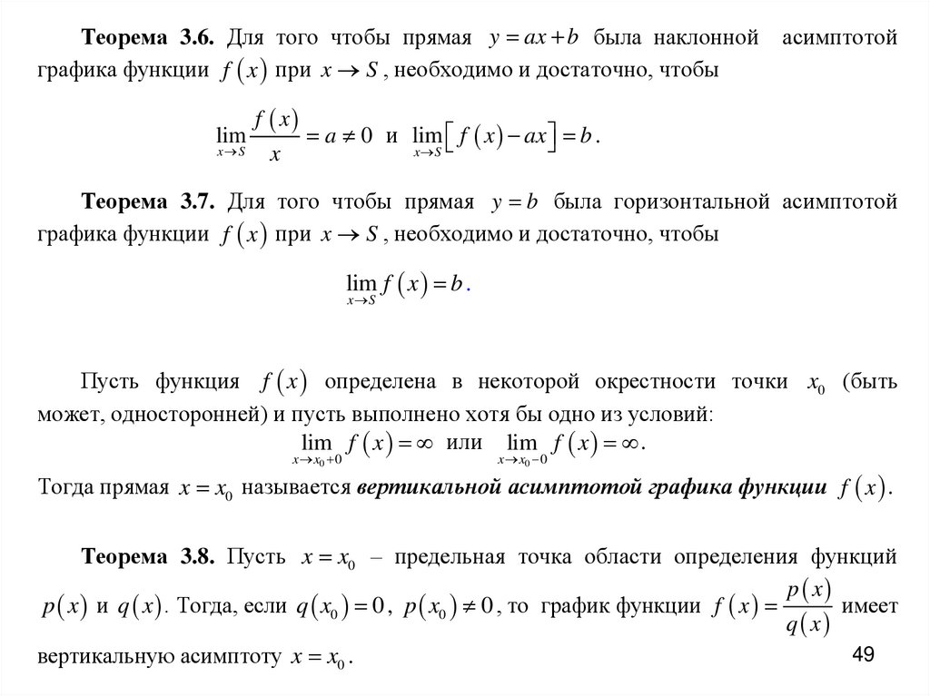
Теорема 3.6. Для того чтобы прямая y ax b была наклонной
графика функции f x при x S , необходимо и достаточно, чтобы
lim
x S
f x
x
асимптотой
a 0 и lim f x ax b .
x S
Теорема 3.7. Для того чтобы прямая y b была горизонтальной асимптотой
графика функции f x при x S , необходимо и достаточно, чтобы
lim f x b .
x S
Пусть функция f x определена в некоторой окрестности точки x0 (быть
может, односторонней) и пусть выполнено хотя бы одно из условий:
lim f x или lim f x .
x x0 0
x x0 0
Тогда прямая x x0 называется вертикальной асимптотой графика функции f x .
Теорема 3.8. Пусть x x0 – предельная точка области определения функций
p x
имеет
p x и q x . Тогда, если q x0 0 , p x0 0 , то график функции f x
q x
49
вертикальную асимптоту x x0 .
English     Русский Rules