РЕШЕНИЕ СИСТЕМ ЛИНЕЙНЫХ АЛГЕБРАИЧЕСКИХ УРАВНЕНИЙ ПО ПРАВИЛУ КРАМЕРА, МАТРИЧНЫМ МЕТОДОМ, МЕТОДОМ ГАУССА
Основные обозначения:
Методы решения СЛАУ:
Правило Крамера
Правило Крамера
Теорема (правило Крамера)
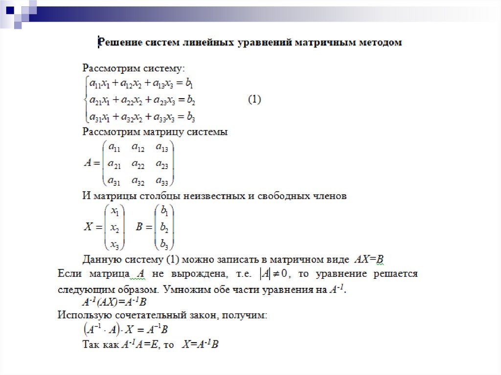
Алгоритм решения СЛАУ матричным методом:
Теорема Кронекера-Капелли
Общая схема исследования и решения систем линейных алгебраических уравнений
1.03M
Category: mathematicsmathematics

1б Презентация системы линейных уравнений различными методами

1. РЕШЕНИЕ СИСТЕМ ЛИНЕЙНЫХ АЛГЕБРАИЧЕСКИХ УРАВНЕНИЙ ПО ПРАВИЛУ КРАМЕРА, МАТРИЧНЫМ МЕТОДОМ, МЕТОДОМ ГАУССА

2. Основные обозначения:

система линейных алгебраических уравнений
(СЛАУ):
а11х1 а12 х2 ... а1n хn b1,
а х а х ... а х b ,
21 1 22 2
2n n
2
..............................................
аm1х1 аm 2 х2 ... аmn хn bm.
матричная запись СЛАУ:
где
а11
а
A 21
...
аm1
А Х=В ,
... а1n
... а2 n
основная матрица системы,
... ...
... аmn
х1
b1
х
b
2
2
X столбец неизвестных системы, B столбец свободных членов
х
n
bm
а12
а22
...
аm 2

3.

а11 а12
расширенная
а
а22
21
матрица системы: A
...
...
аm1 аm 2
однородная
СЛАУ:
... а1n
... а2 n
... ...
... аmn
b1
b2
...
bm
а11х1 а12 х2 ... а1n хn 0,
а х а х ... а х 0,
21 1 22 2
2n n
..............................................
аm1х1 аm 2 х2 ... аmn хn 0 ;
;

4. Методы решения СЛАУ:

правило Крамера;
матричный метод;
метод Гаусса

5. Правило Крамера

Решает системы n – линейных алгебраических
уравнений с n – неизвестными общего вида
а11х1 а12 х2 ... а1n хn b1,
а х а х ... а х b ,
21 1 22 2
2n n
2
..............................................,
аn1х1 аn 2 х2 ... аnn хn bn,
причем определитель основной матрицы
системы отличен от нуля.

6.

Определение. Определитель, составленный
из коэффициентов при неизвестных
системы называется главным
определителем системы, обозначается ∆:
а11 а12 ... а1i ... а1n
а21 а22 ... а2i ... а2 n
.
.... .... .... .... .... ....
аn1 аn 2 ... аni ... аnn

7. Правило Крамера

Вспомогательный определитель ∆i получается из
определителя ∆ путем замены соответствующего iго столбца столбцом свободных членов:
а11 а12 ... b1
а21 а22 ... b2
i
.... .... .... ....
аn1 аn 2 ... bn
... а1n
... а2 n
.... ....
... аnn

8. Теорема (правило Крамера)

Если главный определитель ∆ системы размерности
n n отличен от нуля, то система имеет решение, и
притом, единственное. Это решение можно найти
по формулам:
n
i
2
1
,
x1 , x2 , ... xi , ... , xn

9.

10.

11. Алгоритм решения СЛАУ матричным методом:

Вычисляем главный определитель ∆
системы, убеждаемся, что он отличен от
нуля.
2. Находим матрицу A-1, обратную основной
матрице системы.
3. Находим решение системы по формуле
1
X A B .
4. Делаем проверку, подставляя полученное
решение в исходную систему.
1.

12.

13.

Метод Гаусса решения СЛАУ
Суть метода Гаусса
Чтобы решить систему m – линейных
алгебраических уравнений с n – неизвестными
методом Гаусса, необходимо записать
расширенную матрицу системы и, используя
элементарные преобразования расширенной
матрицы системы, привести ее к трапециевидной
форме.

14.

Элементарные преобразования расширенной
матрицы системы :
1. перестановка строк (столбцов) матрицы;
2. умножение строки матрицы на действительное
число отличное от нуля и сложение с другой
строкой;
3. вычеркивание строки матрицы, все элементы
которой равны нулю;
4. вычеркивание одной из пропорциональных строк
матрицы;
5. умножение строки матрицы на число отличное от
нуля.

15.

В результате этих преобразований матрица примет
один их трех видов:
а)
б)
в)
Если матрицу можно свести к виду а) , то
система совместна и имеет единственное решение.
Если матрицу можно свести к виду б) , то
система совместна и имеет множество решений.
Если матрицу можно свести к виду в) , то
система несовместна.

16.

17.

18.

19. Теорема Кронекера-Капелли

Для того чтобы СЛАУ была совместной,
необходимо и достаточно, чтобы ранг
основной матрицы системы был равен рангу
расширенной матрицы, то есть
rang(A) = rang(А ) = r, причем, если
r = n – числу неизвестных, то система имеет
единственное решение, если r < n, то
система имеет множество решений.

20.

А
ИНТЕРПРЕТАЦИЯ ТЕОРЕМЫ
КРОНЕКЕРА-
Система неоднородная Система однородная
Ранг
КАПЕЛЛИ
АХ=В, где
АХ=0, где
m – уравнений,
m – уравнений,
n – неизвестных
n – неизвестных
Это невозможно при
b1=b2=…= bn=0, то
1.
rang(A) rang( А)
Система несовместна
есть однородная
система
rang(A) = rang( А )
Система совместна
всегда совместна
Совместна
Решение только
а) r = n
Решение единственное
тривиальное
(х1= х2= …= хn=0)
Имеются
2.
б) r < n
Решений множество
нетривиальные
решения
(решений множество)

21. Общая схема исследования и решения систем линейных алгебраических уравнений

Записываем СЛАУ в матричном виде.
2. Выписываем расширенную матрицу системы.
3. Находим ранг основной и расширенной матриц системы:
а) если ранги матриц различны, то система несовместна;
б) если ранги матриц равны, причем r = n, где n – число
неизвестных, то система совместна, имеет единственное
решение, которое может быть найдено с помощью
методов: правила Крамера, матричного метода, метода
Гаусса;
в) если ранги матриц равны, но r < n, то система совместна,
имеет множество решений, которое можно найти только
методом Гаусса, вводя r – базисных переменных и n –
свободных переменных.
1.

22.

23.

24.

25.

Спасибо за внимание!!! =)
English     Русский Rules