Тепловлажностная обработка воздуха в УКВ
5.08M

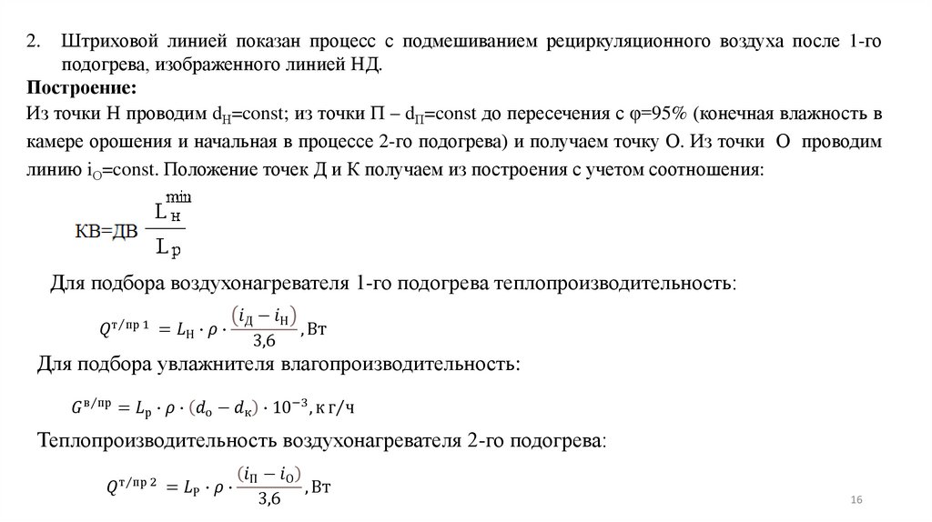
Лекция_3

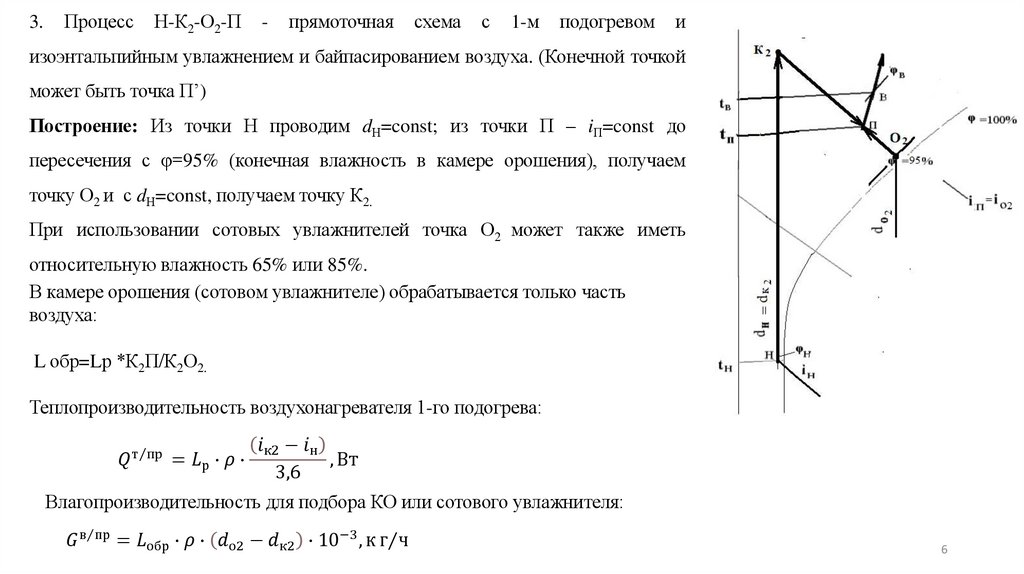
1.

Санкт-Петербургский государственный
архитектурно-строительный университет
кафедра теплогазоснабжения и вентиляции
Кондиционирование воздуха и холодоснабжение
Тема 3
Тепловлажностная обработка
воздуха в УКВ
Уляшева Вера Михайловна
д. т. н., профессор, профессор

2. Тепловлажностная обработка воздуха в УКВ

Процессы обработки воздуха на i-d диаграмме позволяют определить последовательность
элементов УКВ и нагрузки (теплопроизводительность, холодопроизводительность, расход водывлагопроизводительность)

3.

1. Процессы тепловлажностной обработки
воздуха в УКВ в холодный период года
За расчетную точку принята точка В
минимальными параметрами – tв min и φ в min
с
После
построения
процесса
изменения
состояния воздуха в помещении (луч процесса с
угловым коэффициентом ε) и нахождения
расчетного
воздухообмена
определено
положение параметров приточного воздуха –
точка П или П’.
В
зависимости
от
используемых
тепломассобменных
аппаратов
возможно
реализовать следующие схемы обработки:
3

4.

Прямоточная схема в холодный период года
1. Процесс Н-К-П – прямоточная схема с 1-м подогревом и
изотермическим увлажнением.
Построение: Из точки Н проводим dН=const, из точки П –
tП=const (Или П’). На пересечении получаем точку К,
соответствующую конечным параметрам процесса нагрева.
1-й подогрев процесс НК – теплопроизводительность
English     Русский Rules