946.97K

Лекция_4

1.

Санкт-Петербургский государственный
архитектурно-строительный университет
кафедра теплогазоснабжения и вентиляции
Кондиционирование воздуха и холодоснабжение
Тема 4
Массообмен в аппаратах СКВ
Уляшева Вера Михайловна
д. т. н., профессор, профессор

2.

Классификация массообменных аппаратов
Современные конструкции массообменных аппаратов различаются:
– по виду процесса тепломассообмена и, соответственно, используемой среде увлажнители
могут реализовывать: изоэнтальпийное, изотермическое и политропное увлажнение;
– по конструктивному исполнению могут быть выполнены в виде оросительных
(форсуночных камер); пневмофорсуночных и пневмоакустических распылителей;
пластинчатых и роторных насадочных увлажнителей; насадочных и дисковых орошаемых
увлажнителей; бесфорсуночных, турбо– и вентиляторных, терморадиационных и
ультразвуковых увлажнителей; орошаемых нагревателей–увлажнителей; паровых форсуночных
увлажнителей и др.; Тип поверхности – постоянная, переменная
Далее независимо от вида процесса ТМО:
– по виду тепломассообменного пространства для контакта воздуха и воды в увлажнителе:
воздушный объем, объем насадки, щелевое пространство, пространство над поверхностью
воды;
– по месту установки увлажнителя: в кондиционере, камере, воздуховоде и помещении;
– по режиму работы: круглогодичные, сезонные (для холодного периода), периодического
действия;
– по возможности совмещения с другими процессами: совмещенные с нагреванием, с
утилизацией теплоты и др.;
2

3.

Классификация массообменных аппаратов
Вид
увлажнения
процесса
Изоэнтальпийный
Увлажнение-охлаждение
Вид увлажнения
Принцип контакта
Тип поверхности
Место установки
Эффективность
Точность поддержания
φ
Система управления
Изотермичес
кий
Политропный
Увлажнение-нагревание
Водяное
насадочный
Паровое
терморадиаци ультразвуковой
онный
Постоянная
Секция
форсуночный
Переменная
Воздуховод
форсуночный
Переменная
Помещение
Средняя E≤0,70
Высокая E>0,70
Обычная
Δφ=±(7÷10)
Повышенная Δφ=±(3÷5)
Непрерывное
Дискретное
3

4.

– по способу управления и управляемым параметрам: неуправляемые и управляемые
непрерывно и дискретно, расходом воздуха, воды или пара, поверхностью контакта, временем
периодической работы увлажнителя;
– по удельным энергозатратам.
Как показывает опыт эксплуатации увлажнительных камер центральных кондиционеров,
наибольшее практическое использование получили два типа увлажнителей: изоэнтальпийные
и изотермические (паровые). Паровые увлажнители имеют простую конструкцию и
обеспечивают отсутствие болезнетворных бактерий и минеральных частиц, минимальные
эксплуатационные расходы, быстрое смешивание водяных паров с воздухом, точность
регулирования относительной влажности. Основным недостатком паровых увлажнителей
является повышенное энергопотребление (до 1 кВт на 1 кг/ч пара), что связано с
необходимостью компенсации скрытой теплоты. Изоэнтальпийное увлажнение экономичнее
парового. Но при этом предъявляются особые требования к качественному составу воды,
независимо от вида увлажнительных камер.
4

5.

Для обеспечения адиабатного (изоэнтальпийного) увлажнения воздуха применяются
контактные аппараты, общим признаком которых является тепловлажностная обработка при
непосредственном контакте с водой или водным раствором. Изоэнтальпийный процесс может
быть использован не только для увлажнения воздуха в холодный период года, но и для
охлаждения его в теплый период.
Недостатки контактных аппаратов – усложненность их водоснабжения, наличие
дополнительных емкостей (поддонов, баков) для воды, возможность бактериологического
загрязнения воды и воздуха. Наибольшее распространение среди контактных аппаратов
получили форсуночные камеры и сотовые увлажнители. Форсуночные камеры широко
используются в практике кондиционирования воздуха и имеют ряд достоинств, таких как
простота изготовления, возможность реализации различных процессов обработки воздуха,
малое аэродинамическое сопротивление. В то же время форсуночные камеры имеют
следующие недостатки: большие габариты и занимаемая площадь помещения, металлоемкость,
несовершенство распределения воды, низкая интенсивность тепломассообмена, вторичное
загрязнение воздуха микрофлорой, большой перерасход электроэнергии на распыл воды (по
сравнению с аналогичным по эффективности насадочным аппаратом).
5

6.

В настоящее время стали широко применятся альтернативные виды контактных
аппаратов, в частности сотовые увлажнители, которые отличаются следующими
достоинствами: малые габариты, низкая металлоемкость, пониженный коэффициент
орошения по сравнению с форсуночной камерой, сниженные затраты электроэнергии на
подачу воды.
В качестве основного недостатка следует отметить необходимость обеззараживания и
обессоливания воды и повышенное аэродинамическое сопротивление. Рассмотрим методы и
технические средства для осуществления тепловлажностных процессов в вышеуказанных
аппаратах.
Контактная поверхность потока воздуха с водой создается за счет орошения водой или
ее раствором поверхности насадки. Существуют разнообразные типы насадок, которые
можно в зависимости от способа создания обобщить следующим образом:
– насадка со свободной укладкой материала;
– укладка по заданной геометрической форме;
– связанный материал с постоянной формой каналов.
6

7.

Основными требованиями к материалам насадки являются развитая микроструктура,
хорошая смачиваемость, сохранение формы и поверхности, развитая поверхность,
коррозионностойкость, постоянство свойств в процессе эксплуатации, невысокая стоимость.
Насадка должна иметь большую удельную поверхность, малое аэродинамическое
сопротивление, достаточную механическую прочность и долговечность, устойчивость к
солям и примесям, быть простой в изготовлении.
При использовании насадки со свободной укладкой материала применяют тонкие
гигроскопичные материалы, что уменьшает глубину насадки, но ограничивает и ее высоту
из–за возможного проседания материала. В современных аппаратах используют насадки из
гигроскопичного материала, упакованного в пакеты, для орошения которых используют
перфорированный лоток. Давление насоса зависит, главным образом, от высоты установки
лотка. Применение гигроскопичного материала обеспечивает высокую эффективность
адиабатного увлажнения (Eа=0,8) при малых коэффициентах орошения (B=0,1– 0,2).
7

8.

Для повышения эффективности и обеспечения компактности аппаратов с орошаемыми
насадками одним из методов служит метод создания водовоздушной эмульсии, используемый
в аппаратах пенного типа.
Отечественными и зарубежными учеными исследованы различные орошаемые насадки с
материалами, такими как мипласт, сетчатые насадки.
Мипласт, получаемый спеканием частиц поливинилхлоридной смолы, отличается
химической стойкостью, низкой стоимостью, легкой утилизируемостью. Недостатком его
является малая общая пористость (38 – 42%). На основе этого материала созданы
конструкции аппаратов, позволяющие обеспечить значение Eа=0,8 –0,9.
Пластинчатые пленочные увлажнители с орошаемой насадкой представляют собой
пакеты вертикальных пластин. Основным преимуществом являются компактность, высокие
объемные коэффициенты теплоотдачи и практически полное отсутствие срыва капельной
влаги с орошаемых поверхностей при скорости движения воздуха до 10–12 м/с. Для
повышения интенсивности процесса и уменьшения габаритов камеры используют
гофрировку пластин.
8

9.

Тепло– массообмен при испарении жидкости
Рассмотрим процесс тепло – массообмена при испарении жидкости в двухкомпонентную
парогазовую среду. Как известно, испарение жидкости с поверхности происходит из–за
теплового движения молекул жидкости. Молекулы, имеющие энергию, достаточную для
преодоления сил сцепления, вылетают из поверхностного слоя жидкости в окружающую
среду. Часть молекул отражается к поверхности, где происходит поглощение или отражение.
Некоторая часть молекул переходит в окружающую среду безвозвратно.
Коэффициент испарения – это отношение числа безвозвратно улетевших молекул пара к
общему числу испускаемых молекул. Считают, что давление пара в слое парогазовой
бинарной смеси у поверхности равно давлению насыщения при температуре поверхности
жидкости. Если вдали от жидкости газ не насыщен паром, то возникает поток вещества, всегда
направленный от поверхности испарения. При этом тепловой поток может быть направлен как
к жидкости, так и к газу. Направление теплового потока зависит от разности температур
поверхности испарения и парогазовой смеси.
9

10.

На испарение жидкости затрачивается теплота
rj п.пов
Если к жидкости подводится теплоты меньше, чем затрачивается на испарение,
то происходит охлаждение жидкости и наоборот.
Пусть в жидкости отсутствуют внутренние источники теплоты и лучистый
теплообмен.
t пов t п.г
В начальный момент времени температура жидкости
Из–за теплоотдачи и испарения температура жидкости понижается, происходит
нестационарный процесс испарения. В какой–то момент времени температуры жидкости и
парогазовой смеси будут одинаковыми. Тогда процесс теплоотдачи прекратится, но процесс
испарения будет продолжаться, что приведет к понижению температуры жидкости. Это
вызовет передачу теплоты от парогазовой смеси к жидкости. По мере понижения температуры
жидкости процесс испарения будет замедляться, а теплоотдача увеличиваться. Эти изменения
будут происходить до наступления динамического равновесия между процессами подвода
теплоты конвекцией и отводом теплоты путем испарения и последующей диффузии.
10

11.

Дальнейшее испарение будет происходить при
t пов t м
t м температура мокрого термометра
за счет теплоты, получаемой от парогазовой смеси:
( t п .г t м ) r p ( p п .пов p п .0 )
p
коэффициент массоотдачи, отнесенный к разности парциальных давлений.
Коэффициенты массоотдачи связаны соотношением
p RT
коэффициент массоотдачи, отнесенный к разности концентраций диффундирующего
вещества, м/с;
11

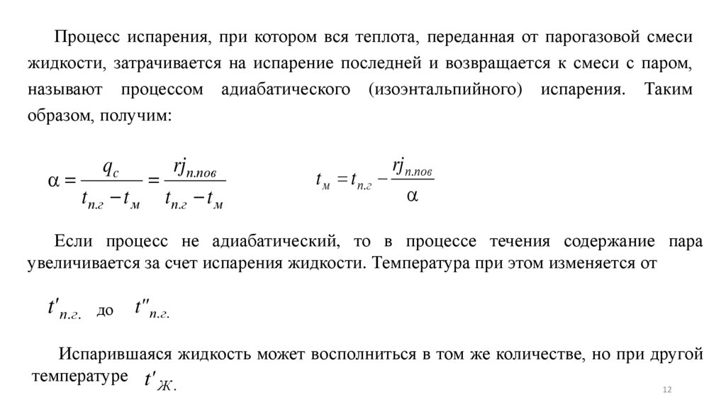
12.

Процесс испарения, при котором вся теплота, переданная от парогазовой смеси
жидкости, затрачивается на испарение последней и возвращается к смеси с паром,
называют процессом адиабатического (изоэнтальпийного) испарения. Таким
образом, получим:
qc
rj п.пов
t п.г t м t п.г t м
rj п.пов
t м t п.г
Если процесс не адиабатический, то в процессе течения содержание пара
увеличивается за счет испарения жидкости. Температура при этом изменяется от
t' п .г . до t" п.г .
Испарившаяся жидкость может восполниться в том же количестве, но при другой
температуре t'
Ж.
12

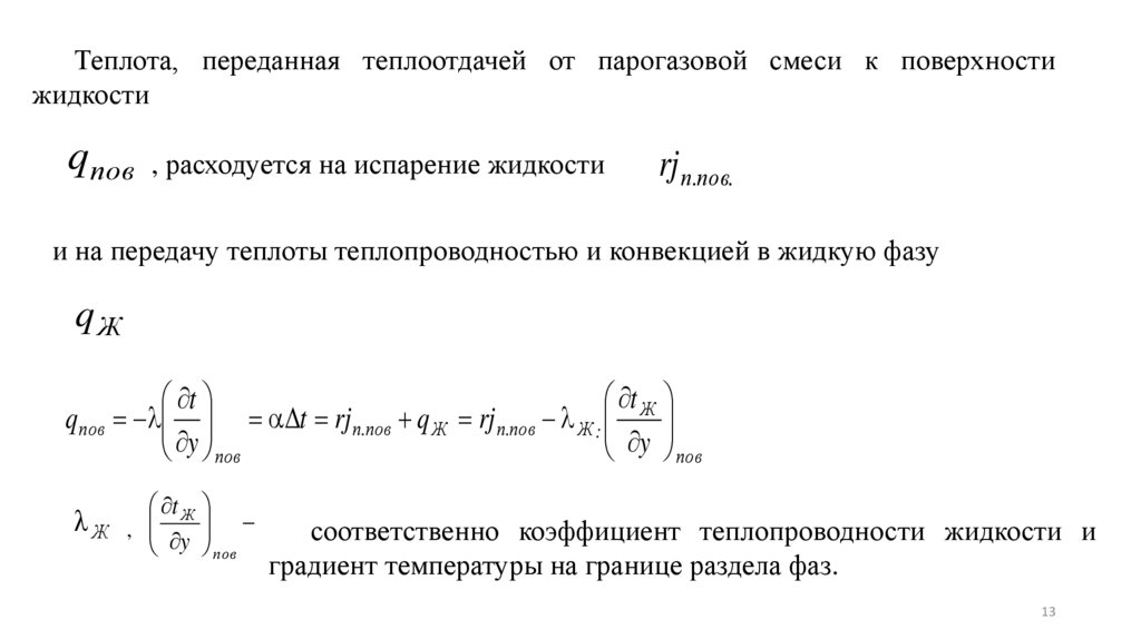
13.

Теплота, переданная теплоотдачей от парогазовой смеси к поверхности
жидкости
qпов , расходуется на испарение жидкости
rj п.пов.
и на передачу теплоты теплопроводностью и конвекцией в жидкую фазу

t
t Ж
q пов t rj п.пов q Ж rj п.пов Ж :
y пов
y пов
t Ж
y пов
Ж ,
соответственно коэффициент теплопроводности жидкости и
градиент температуры на границе раздела фаз.
13

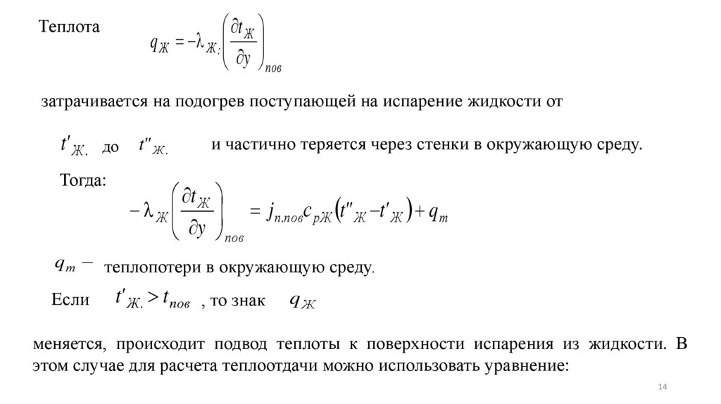
14.

Теплота
t Ж
q Ж Ж :
y пов
затрачивается на подогрев поступающей на испарение жидкости от
t' Ж . до t" Ж .
Тогда:
и частично теряется через стенки в окружающую среду.
t Ж
j п.повс pЖ t" Ж t' Ж q т
Ж
y пов
q т теплопотери в окружающую среду.
Если
t' Ж . t пов , то знак

меняется, происходит подвод теплоты к поверхности испарения из жидкости. В
этом случае для расчета теплоотдачи можно использовать уравнение:
14

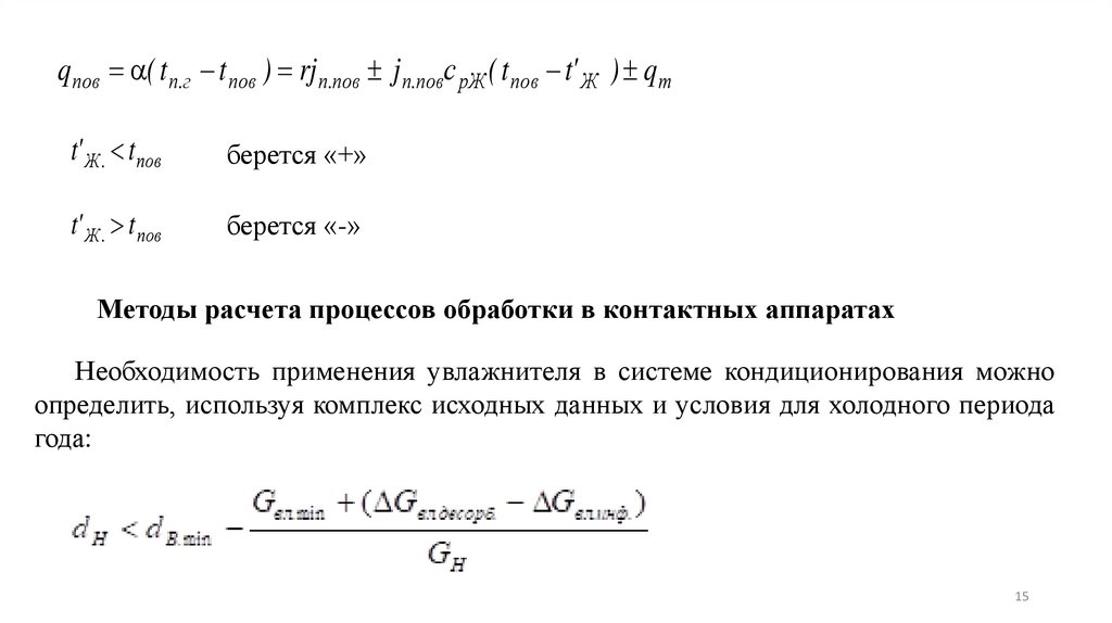
15.

qпов ( t п.г t пов ) rj п.пов jп.повс pЖ ( t пов t' Ж ) qт
t' Ж . t пов
берется «+»
t' Ж . t пов
берется «-»
Методы расчета процессов обработки в контактных аппаратах
Необходимость применения увлажнителя в системе кондиционирования можно
определить, используя комплекс исходных данных и условия для холодного периода
года:
15

16.

где d В. min – минимальное значение влагосодержания воздуха в
помещении при использовании увлажнителя;
минимальное значение влаговыделений в помещении в
период использования увлажнителя;
Gв л.десорб. –
количество влаги, десорбируемой наружными
ограждениями, которое принимают равным минимальному значению
в холодный период года по годам в процессе эксплуатации после
строительства или реконструкции здания;
Gв л.инф. –
максимальные потери влаги при инфильтрации
наружного воздуха за холодный период года с учетом параметров
наружного воздуха (температуры, направления и скорости ветра);
Gв л. min –
16

17.

GН –
расчетный расход наружного воздуха, определяемый с
учетом особенностей управления системой за режим работы
увлажнителя.
Величину
G в л.десорб. учитывают в зависимости от характеристики в первую
очередь стен здания. Для определения величины
Gв л.десорб. необходимо знать следующие характеристики:
17

18.

Существует ряд методов расчета процессов тепломассообмена в
аппаратах СКВ.
1. На основе потенциала влажности (полного неизотермического
потенциала влажности). Рассматриваются следующие поверхности
контакта:
–капли полидисперсной структуры, находящиеся в воздушном объеме;
18
– плоская поверхность (зеркало) воды;

19.

– циркулирующая водовоздушная смесь;
– плоская щелевая или объемная пористая насадка с развитой поверхностью.
В основе теории этих процессов лежит термодинамика необратимых процессов
с учетом особенностей процессов переноса теплоты и влаги в увлажнителях, при
этом движущей силой процесса влагообмена является разность потенциалов
влажности. Общее выражение для потенциала влажности жидкой фазы может быть
записано в виде:
P
i Г
где P – удельное давление; ρ – плотность; μ – химический
потенциал влаги; i сумма составляющих химического потенциала
влаги за счет присутствия в ней растворенных веществ;
Г потенциал влажности под действием гравитационного поля. 19

20.

Основными достоинствами камер увлажнения с орошаемой насадкой являются:
• относительная простота конструкции;
• дополнительная очистка воздуха от пыли и газов;
• малые затраты мощности на систему подачи воды;
• относительно малые габариты.
К основным недостаткам камер такого типа следует отнести:
• «засоляемость» и загрязняемость насадки, что вызывает необходимость ее периодической промывки;
• невозможность полного слива воды при остановленной приточной установке, что
увеличивает возможность бактериального заражения;
• неравномерное орошение насадки, что ухудшает условия увлажнения и приводит
к выносу капель;
• большую инерционность процесса увлажнения.
20

21.

Характер процессов тепломассообмена в
таких аппаратах отличается большим
разнообразием, поскольку зависит от
значительного количества факторов. Прежде
всего, это связано с гигроскопическими
свойствами материала насадки. Также
существенную роль играют такие факторы,
как геометрические параметры поверхности
контакта (форма поверхности контакта, шаг
укладки и т.д.), режимы и взаимные
направления движения воздуха и воды,
периодичность подачи воды. В камерах с
орошаемой насадкой тепловлажностная
обработка
воздуха
осуществляется
в
результате его взаимодействия с пленкой
воды, омывающей пористый материал
орошаемого слоя
На схеме обозначены параметры:
– обрабатываемого воздуха (расход,
Lв; начальные значения температуры, tн, и
влагосодержания, dн);
– воды (начальные значения расхода,
Gwн и температуры twн ).
21

22.

На схеме (рисунок а) имеет место режим
раздельного движения фаз или пленочный режим,
который можно наблюдать при малых скоростях
движения воздуха и воды. Поверхность контакта –
движущаяся пленка воды. При увеличении скорости
движения воздуха или воды возникает режим
турбулизации пленки воды (рисунок б). Это переходный
режим, который постепенно переходит в режим
эмульгирования воды (рисунок в).
а)
б)
в)
Схема движения воздуха и
воды
в
противоточном
аппарате
с
орошаемой
насадкой
Гидродинамику
пленочного
течения
характеризуют:
– режим течения пленки;
– толщина пленки и время течения пленки;
– профиль поверхности и ее геометрические
характеристики;
– смачивамость материала насадки;
22
– плотность орошения.

23.

Выявлено, что стекающая пленка сохраняет устойчивость при ламинарном
режиме, а при турбулентном происходит «захлебывание» и унос капель влаги. При
противотоке и перекрестном токе поток воздуха тормозит поток воды, что
способствует нарастанию толщины пленки при увеличении скорости воздушного
потока.
Эмпирическая зависимость для турбулентного течения в межпластинчатом
пространстве:
Для интенсификации процесса в орошаемых насадках одним из направлений
служит изменение формы канала за счет составных пластин.
В орошаемых насадках реализуется различный режим течения. Ламинарный
безволновой имеет место при небольших плотностях орошения и условии:
где Gw– расход воды, м3/с; P – смоченный периметр
канала или насадки, м.
23

24.

Нижний предел определяется условиями устойчивости пленки и зависит от
смачиваемости материала. При малых размерах толщины пленки, соизмеримых с
размерами выступов на поверхности материала, имеет место капиллярно–
гидродинамический режим. При увеличении скорости движения жидкости возникает
волнообразный режим. Режим с длинными «гравитационными» волнами называют
первый ламинарный волновой и формируется при значениях:
12 Re w 4,74 w / g
5
3
w
4
w
где σw– поверхностное натяжение жидкости, Н/м.
Верхней границе этого режима соответствует длина волны:
24

25.

Второй
ламинарный
волновой
режим
связан
с
появлением
«коротких» волн и влиянием капиллярных процессов, начинается
процесс поперечного перемешивания. Этот режим имеет следующие
границы:
25

26.

Для гравитационного безволнового стекания:
0,91 Re
1
3
w
где приведенная толщина пленки, м.
/ g sin
2
ж
1
3
где α – угол наклона выступа.
26

27.

Санкт-Петербургский государственный
архитектурно-строительный университет
кафедра теплогазоснабжения и вентиляции
Автор:
Уляшева Вера Михайловна
tgsov@spbgasu.ru
English     Русский Rules