Контактные аппараты для обработки воздуха в УКВ
2.99M
Category: industryindustry

Лекция_7

1. Контактные аппараты для обработки воздуха в УКВ

2.

Тепло- массообмен при испарении жидкости
Применение гигроскопичного материала обеспечивает высокую эффективность адиабатного
увлажнения (Eа=0,8) при малых коэффициентах орошения (B=0,1- 0,2).
Коэффициент испарения – это отношение числа безвозвратно улетевших молекул пара к общему
числу испускаемых молекул.
При этом тепловой поток может быть направлен как к жидкости, так и к газу. Направление
теплового потока зависит от разности температур поверхности испарения и парогазовой смеси.
На испарение жидкости затрачивается теплота
Пусть в жидкости отсутствуют внутренние источники теплоты и лучистый теплообмен. В начальный момент
времени температура жидкости
2

3.

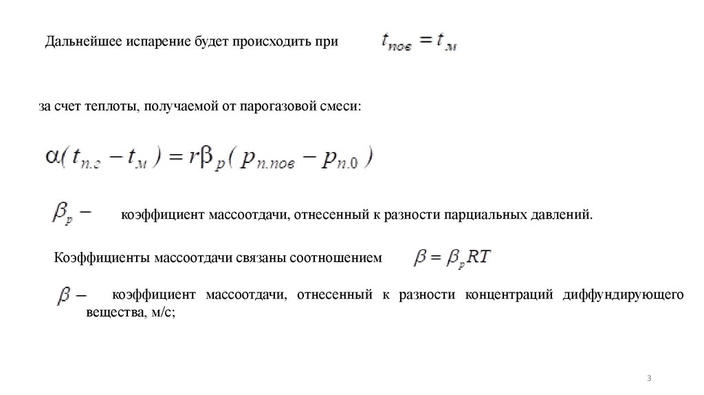
Дальнейшее испарение будет происходить при
за счет теплоты, получаемой от парогазовой смеси:
коэффициент массоотдачи, отнесенный к разности парциальных давлений.
Коэффициенты массоотдачи связаны соотношением
коэффициент массоотдачи, отнесенный к разности концентраций диффундирующего
вещества, м/с;
3

4.

Процесс испарения, при котором вся теплота, переданная от парогазовой смеси жидкости,
затрачивается на испарение последней и возвращается к смеси с паром, называют процессом
адиабатического (изоэнтальпийного) испарения. Таким образом, получим:
Если процесс неадиабатический, то в процессе течения содержание пара увеличивается за счет испарения
жидкости. Температура при этом изменяется от
до
Испарившаяся жидкость может восполниться в том же количестве, но при другой температуре
Теплота, переданная теплоотдачей от парогазовой смеси к поверхности жидкости
расходуется на испарение жидкости
4

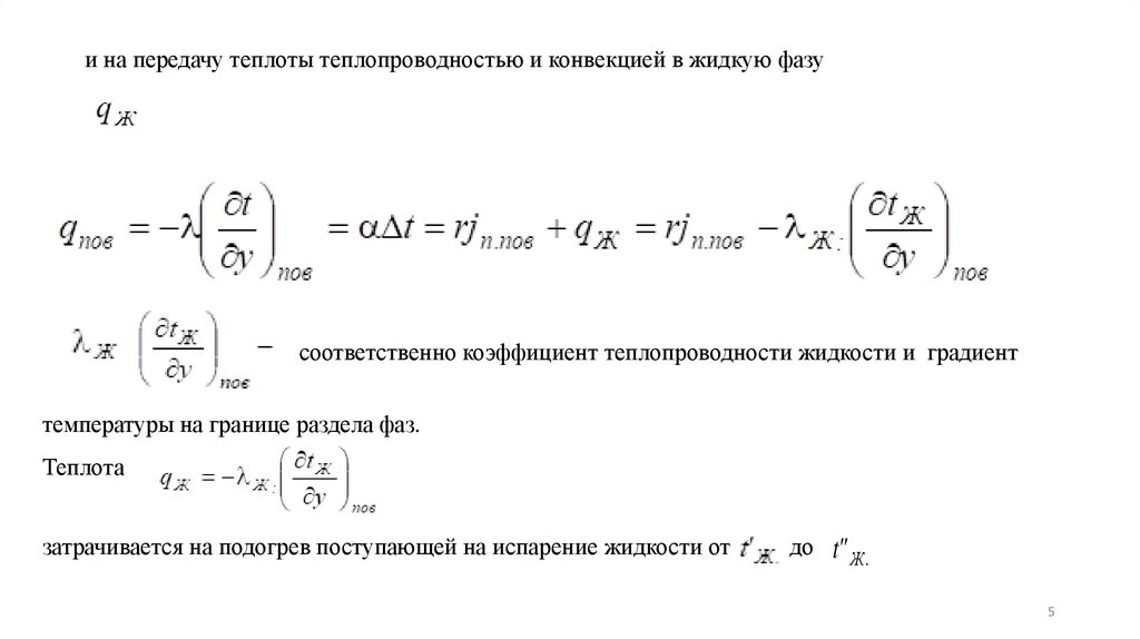
5.

и на передачу теплоты теплопроводностью и конвекцией в жидкую фазу
соответственно коэффициент теплопроводности жидкости и градиент
температуры на границе раздела фаз.
Теплота
затрачивается на подогрев поступающей на испарение жидкости от
до
t" Ж .
5

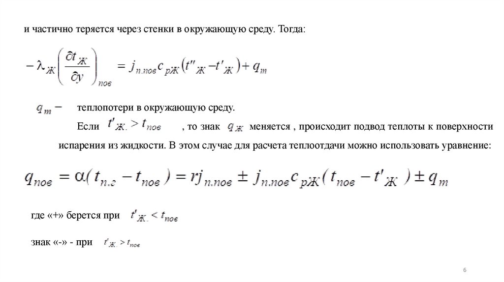
6.

и частично теряется через стенки в окружающую среду. Тогда:
теплопотери в окружающую среду.
Если
, то знак
меняется , происходит подвод теплоты к поверхности
испарения из жидкости. В этом случае для расчета теплоотдачи можно использовать уравнение:
где «+» берется при
знак «-» - при
6

7.

Методы расчета процессов обработки в контактных аппаратах
Необходимость применения увлажнителя в системе кондиционирования воздуха можно
определить, используя комплекс исходных данных и условия для холодного периода года:
минимальное значение
увлажнителя;
влагосодержания
воздуха
в
помещении
при
использовании
минимальное значение влаговыделений в помещении в период использования увлажнителя;
количество влаги, десорбируемой наружными ограждениями, которое принимают равным
минимальному значению в холодный период года по годам в процессе эксплуатации после
строительства или реконструкции здания;
учитывают в зависимости от характеристики в первую очередь стен здания.
7

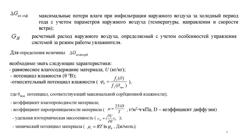
8.

максимальные потери влаги при инфильтрации наружного воздуха за холодный период
года с учетом параметров наружного воздуха (температуры, направления и скорости
ветра);
расчетный расход наружного воздуха, определяемый с учетом особенностей управления
системой за режим работы увлажнителя.
Для определения величины
необходимо знать следующие характеристики:
- равновесное влагосодержание материала, U (кг/кг);
- потенциал влажности (θ ºВ);
f1 ( )
-относительный потенциал влажности (
),
f 2 ( max )
где θmax потенциал, соответствующий максимальной сорбционной влажности);
- коэффициент влагопроводности материала;
- коэффициент паропроницаемости материала (
231D
2∙ч∙кПа, D – коэффициент диффузии)
,
г/м
T
- удельная изотермическая массоемкость ( c m ( U ) T );
- химический потенциал материала ( 1 RT ln , Дж/моль);
8

9.

- коэффициент массообмена на поверхности, разделяющей ограждение и окружающий воздух.
Существует ряд методов расчета процессов тепломассообмена в аппаратах СКВ.
Перспективный на основе потенциала влажности (полного неизотермического потенциала
влажности). Рассматриваются следующие поверхности контакта:
-капли полидисперсной структуры, находящиеся в воздушном объеме;
- плоская поверхность (зеркало) воды;
- циркулирующая водовоздушная смесь;
- плоская щелевая или объемная пористая насадка с развитой поверхностью.
Общее выражение для потенциала влажности жидкой фазы может быть записано в виде:
где P – удельное давление; ρ – плотность; μ – химический потенциал влаги;
сумма составляющих химического потенциала влаги за счет присутствия в ней
растворенных веществ;
потенциал влажности под действием гравитационного поля.
9

10.

Кроме КЦКП фирма ВЕЗА выпускает центральные кондиционеры Вероса; Компания VKT (Россия)
центральные кондиционеры VKC с любыми увлажнителями; Wiesner (Германия) и WOLF (Германия) KG/KGW
Standard, TOP c секциями орошения и паровыми увлажнителями и многие другие.
Контактные аппараты в современных УКВ используются преимущественно для изоэнтальпийного процесса.
Особенностью этих аппаратов является непосредственный контакт воздуха с поверхностью воды. Проблемы –
обеспечение требуемого качества воды (питьевая вода), значительный расход воды.
10

11.

Форсуночная
камера

один
из
наиболее
распространенных контактных аппаратов. На рисунке
приведена упрощенная схема УКВ с камерой орошения.
Чаще используют 2-хрядные камеры орошения.
Двухрядная камера орошения
1 – клапан приемный; 2 – блок приемно-смесительный; 3 воздухораспределитель для выравнивания потока; 4 – горизонтальные
водораспределительные коллекторы; 5 – клапан для регулирования
расхода воды; 6 - каплеуловитель; 7 – блок вентилятора; 8 – дренаж; 9 –
поплавковый клапан; 10 - насос; 11 – водяной фильтр; 12 – переливное
устройство; 13 - поддон; 14 – теплообменник для охлаждения воды от
холодильной машины (при работе в политропическом режиме)
11

12.

Исследования показали, что наиболее эффективными являются двухрядные камеры, в этом случае один ряд
форсунок подает воду по направлению потока, второй – против. Во избежание выноса капель воды в воздуховод
ограничивают скорость движения воздуха до 3 м/с и на выходе устанавливают каплеуловитель, представляющий
собой пакет изогнутых пластин.
Тепло - и влагообмен между воздухом и водой происходит более интенсивно в том случае, когда воздух
соприкасается не с плоской поверхностью воды, а с мелкими каплями. Объясняется это тем, что при
разбрызгивании воды достигается весьма развитая её поверхность, вступающая в контакт с воздухом. Так, при
диаметре капелек 0,1 мм общая поверхность 1 л воды составляет 60 м2. Кроме того, разность парциальных давлений
у выпуклой поверхности капли больше, чем у плоской, вследствие чего интенсивность влагообмена увеличивается.
Эффективность процессов тепломассообмена о оросительном пространстве существенно зависит от размеров
капель. В факеле орошения всегда содержатся капли малого размера (диаметр до 1 мм), которые быстро нагреваются
и достигают температуры воздуха по мокрому термометру, что приводит к их испарению и увлажнению воздуха.
Иначе говоря, в этом случае преимущественно осуществляется изоэнтальпийный процесс. Для осуществления
политропического процесса охлаждения и осушки необходимо в факеле распыла иметь капли крупного размера. В
связи с этим в современных камерах преимущественно устанавливают форсунки для осуществления только
изоэнтальпийного процесса.
12

13.

Разбрызгивание воды обычно производится специальными
форсунками, конструкции которых весьма разнообразны.
По общим конструктивным признакам форсунки
подразделяют на прямоточные, с осевым входом (тип П), и
угловые (тип У), с тангенциальным входом воды
центробежные.
Все
эти
типы
форсунок
одностороннего распыления.
являются
форсунами
За рубежом применяют центробежные
форсунки двустороннего распыления.
Раздробление воды, выходящей из отверстия
форсунки, достигается за счёт сообщения
воде одновременно поступательного и
вращательного движений.
Центробежная форсунка
1 – корпус форсунки с входным каналом; 2 – пластмассовая
пробка; 3 – выходное отверстие
Для изготовления форсунок применяют
весьма разнообразные материалы: медь,
бронзу, латунь, пластмассы и т.п. За рубежом
форсунки
изготавливают
также
из
керамических
материалов.
Выходные
отверстия форсунок того или иного типа
делают различными, причем диаметры этих
отверстий бывают от 1,5 до 6,0 мм.
13

14.

Величина диаметра выходного отверстия влияет на тонкость распыла. Чем меньше диаметр отверстия, тем
больше тонкость распыла. Отверстия диаметром менее 3,0 мм часто засоряются.
По тонкости распыла различают три категории распыления: тонкое, среднее и грубое. Имеющийся по этому
вопросу экспериментальный материал позволяет приближенно считать, что тонкое распыление дают форсунки с
диаметром выходного отверстия до 2,5 мм.
Средний распыл обеспечивают форсунки с диаметром выхода 3,0 мм.
Грубый распыл дают форсунки с диаметром выходного отверстия от 4 до 6мм.
Эффективность изоэнтальпийного процесса оценивается по коэффициенту адиабатической эффективности:
English     Русский Rules