Научно-образовательный институт фундаментальной медицины им. В.И. Покровского Дисциплина «Физика» Основы электробиологии.
Основы электробиологии
ЭЛЕМЕНТЫ ЭЛЕКТРОСТАТИКИ
Характеристики электростатического поля
Силовые линии электрического поля
Однородное электрическое поле
Напряженность поля точечного заряда
Работа в электростатическом поле
Потенциал электростатического поля и его связь с потенциальной энергией.
Потенциал поля, создаваемого точечным зарядом
Электрический диполь
Электрический диполь
Потенциал поля диполя
Напряженность поля диполя
Характеристики электрического поля
Поведение диполя во внешних электрических полях
Литература для изучения и самоподготовки. 1. Перцов С.С., Муслов С.А., Корнеев А.А., Синицын А.А., Зайцева Н.В. Конспекты
16.79M

Лекция_7_Основы_электробиологии_Напряженность_Потенциал_Дип_lm35Ty7

1. Научно-образовательный институт фундаментальной медицины им. В.И. Покровского Дисциплина «Физика» Основы электробиологии.

Научно-образовательный институт
фундаментальной медицины им. В.И. Покровского
Московский государственный
медико-стоматологический
университет им. А.И. Евдокимова
Синицын А.А., доцент кафедры нормальной физиологии и
медицинской физики, к.б.н.
Зайцева Н.В., доцент кафедры нормальной физиологии и
медицинской физики, к.пед.н.
Муслов С.А., профессор кафедры нормальной физиологии и
медицинской физики, д.б.н.
Корнеев А.А., доцент кафедры нормальной физиологии и
медицинской физики, к.ф.-м.н.
.
Дисциплина «Физика»
Основы электробиологии.
Электрическое поле и его
характеристики

2. Основы электробиологии

3.

4. ЭЛЕМЕНТЫ ЭЛЕКТРОСТАТИКИ

5. Характеристики электростатического поля

6. Силовые линии электрического поля

Линии напряженности электростатического поля – линии, касательные к
которым в каждой точке поля совпадают по направлению с вектором
напряженности поля.
Направление линий соответствует направлению силы, действующей на
положительный заряд

7. Однородное электрическое поле

Что бы с помощью линий напряженности можно было характеризовать
не только направление, но и значение напряженности электростатического поля
Их проводят с определенной густотой:
Число линий пронизывающих единицу площади поверхности, перпендикулярную
линиям напряженности, должно быть равно модулю вектора напряженности.
Однородное поле – вектор напряженности в любой точке постоянен по модулю
и направлению.
Линии напряженности однородного электрического поля параллельны между
собой и должны быть пропорциональны вектору напряженности

8. Напряженность поля точечного заряда

9. Работа в электростатическом поле

Работа сил поля по перемещению точечного заряда q0 на элементарном перемещении dl

10. Потенциал электростатического поля и его связь с потенциальной энергией.

Потенциал поля в данной точке равен по определению:
Потенциал поля в данной точке равен потенциальной энергии единичного
положительного заряда, помещенного в эту точку (потенциальная энергия заряда
на бесконечности при этом принимается равной 0).
Связь между напряженностью и потенциалом:
Этот вектор по модулю и направлению дает наибольшую скорость изменения функции φ. Таким образом вектор напряженности
электростатического поля по модулю и направлению соответствует наибольшей скорости изменения его потенциала. В частных случаях:
-для выделенного направления l:
-для центрального поля:
-для однородного поля:

11. Потенциал поля, создаваемого точечным зарядом

12. Электрический диполь

13. Электрический диполь

14. Потенциал поля диполя

15. Напряженность поля диполя

16. Характеристики электрического поля

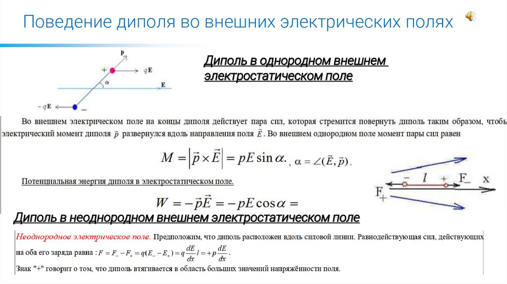
17. Поведение диполя во внешних электрических полях

Диполь в однородном внешнем
электростатическом поле
Диполь в неоднородном внешнем электростатическом поле

18. Литература для изучения и самоподготовки. 1. Перцов С.С., Муслов С.А., Корнеев А.А., Синицын А.А., Зайцева Н.В. Конспекты

лекций по медицинской и
биологической физике. Учебное пособие. Для студентов стоматологического и лечебного факультетов медицинских
вузов. М.: МГМСУ, 2017. – 175 с.
2. Перцов С.С., Синицын А.А., Зайцева Н.В., Муслов С.А., Корнеев А.А. Учебно-методическое пособие: «МЕДИЦИНСКАЯ
ФИЗИКА: ФИЗИЧЕСКИЕ ОСНОВЫ БИОАКУСТИКИ. ЭЛЕКТРОБИОЛОГИЯ». МГМСУ, 2021.-89с.
3. А.Н. Ремизов. Медицинская и биологическая физика. М.:ГЭОТАР-Медиа, 2016- 647 с.: ил.
English     Русский Rules