2.21M

Задача_1a_ВУнаR_ИмпульсСингулярная

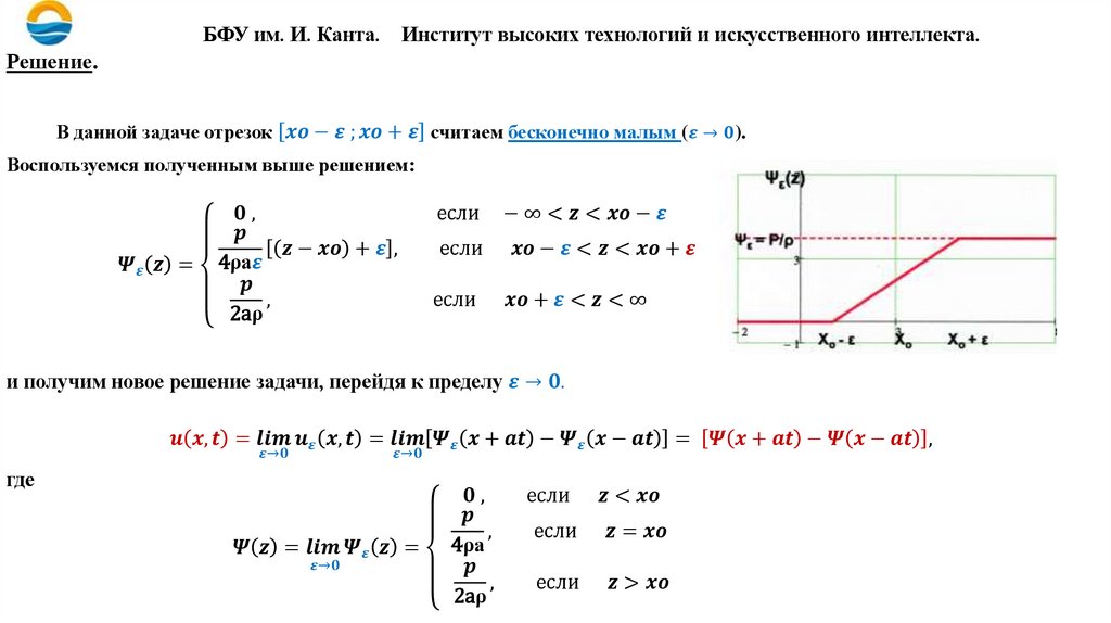
1.

БАЛТИЙСКИЙ ФЕДЕРАЛЬНЫЙ УНИВЕРСИТЕТ ИМЕНИ ИММАНУИЛА КАНТА
УРАВНЕНИЯ МАТЕМАТИЧЕСКОЙ ФИЗИКИ
Решение
задачи Коши для одномерного
однородного и неоднородного
волнового уравнения
на прямой с финитными
сингулярными.
функциями.
(eps-прямоугольник).

2.

БФУ им. И. Канта.
Институт высоких технологий и искусственного интеллекта.
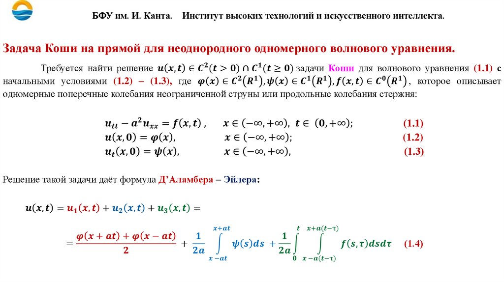
Задача Коши на прямой для неоднородного одномерного волнового уравнения.
Требуется найти решение
English     Русский Rules