617.82K
Category: physicsphysics

Лекции 5 ОИКС

1.

Лекции № 8, 9
Элементы и узлы лазерных устройств.
Оптические модуляторы и дефлекторы
Модуляцию и отклонение лазерного излучения осуществляют либо за счет
изменения свойств или параметров модулирующей среды (показатели
преломления и отражения), либо за счет изменения граничных условий
(пространственная ориентация границ раздела сред, геометрических размеров
сред и т.д.), и производят при помощи внешних полей (электромагнитных,
ультразвуковых, электрических или магнитных, температурных и т.д.).
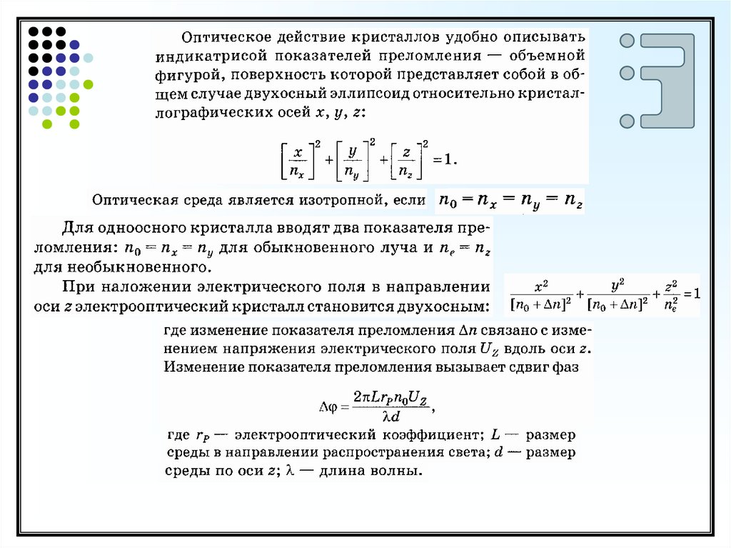
Электрооптический модулятор представляет собой оптическую среду, в
которой под действием электрического поля происходит изменение показателя
преломления.
В зависимости от типа симметрии анизотропной среды и ориентации
электрического поля к оптической оси различают два эффекта:
1. линейный электрооптический эффект – эффект Поккельса (достигается в
монокристаллах без центра симметрии);
2. квадратичный электрооптический эффект – эффект Керра (достигается в
жидкостях и кристаллах, которые обладают центром симметрии).

2.

3.

Поперечный (а) и продольный (б) эффект Поккельса

4.

5.

Квадратичный эффект Керра
Наведенное двойное лучепреломление возникает
за счет образования анизотропной среды, причем
направление оптической оси совпадает с
направлением приложенного поля.
Сдвиг фаз
Магнитооптические модуляторы
Оптические среды, в которых изменение свойств
происходит под действием магнитного поля.
Известен магнитооптический эффект Фарадея,

6.

Акустооптические модуляторы
Оптические среды, в которых изменения оптических свойств
происходят под действием звуковой волны, распространяющейся в
среде. В этом случае изменение звукового давления вызывает
z
изменение показателя преломления
n n0 n cos t 2
зв

7.

1. Дифракция на тонкой фазовой решетке (дифракция Рамана-Ната)
характерна для отражения или преломления света на границе раздела
сред, деформированной поверхностной акустической волны (ПАВ) или
на слое толщиной L зв с периодическим изменением показателя
преломления. Когда световая волна проходит оптическую среду,
волновой фронт на выходе оказывается промодулированным по фазе, что
дает много интерференционных максимумов в дальней зоне:
sin m sin 0 m
зв
Интенсивность максимумов для m-ого порядка при 0 0 задается
отношением J m J и определяется модифицированной функцией Бесселя:
0
Jm
2 n
Im 2 ;
l
J0
n
При отражении: 2
, - амплитуда поверхностного гофра.
2. Дифракция на объемной фазовой решетке – дифракция Вульфа-Брегга.
С увеличением ширины акустического пучка и частоты звука,
амплитудная модуляция начинает преобладать над фазовой модуляцией,
поскольку обусловлена интерференцией света, отраженного от среды с
неоднородным показателем преломления.
При sin
2 l
; 2 1
2 зв
зв
Интерференция световых колебаний приводит к существованию одной
дифрагированной волны с волновым вектором k d . В области дифракции
Брегга выполняется условие фазового синхронизма для падающей волны
с вектором ki , дифрагированной волны с k d и волнового вектора k зв
акустической волны: k d k i k зв

8.

Оптико-механические модуляторы
English     Русский Rules