465.50K
Category: mathematicsmathematics

Лекция_09

1.

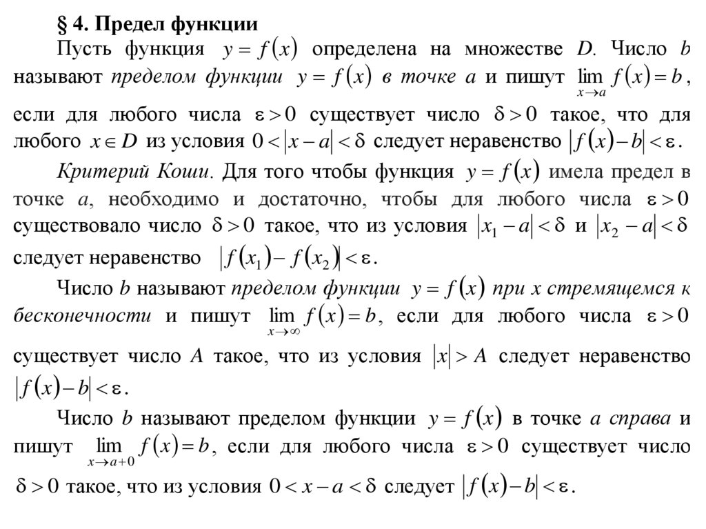
§ 4. Предел функции
Пусть функция y f x определена на множестве D. Число b
называют пределом функции y f x в точке a и пишут lim f x b ,
x a
если для любого числа 0 существует число 0 такое, что для
любого x D из условия 0 x a следует неравенство f x b .
Критерий Коши. Для того чтобы функция y f x имела предел в
точке a, необходимо и достаточно, чтобы для любого числа 0
существовало число 0 такое, что из условия x1 a и x2 a
следует неравенство f x1 f x2 .
Число b называют пределом функции y f x при x стремящемся к
бесконечности и пишут lim f x b , если для любого числа 0
x
существует число A такое, что из условия x A следует неравенство
f x b .
Число b называют пределом функции y f x в точке a справа и
пишут lim f x b , если для любого числа 0 существует число
x a 0
0 такое, что из условия 0 x a следует f x b .

2.

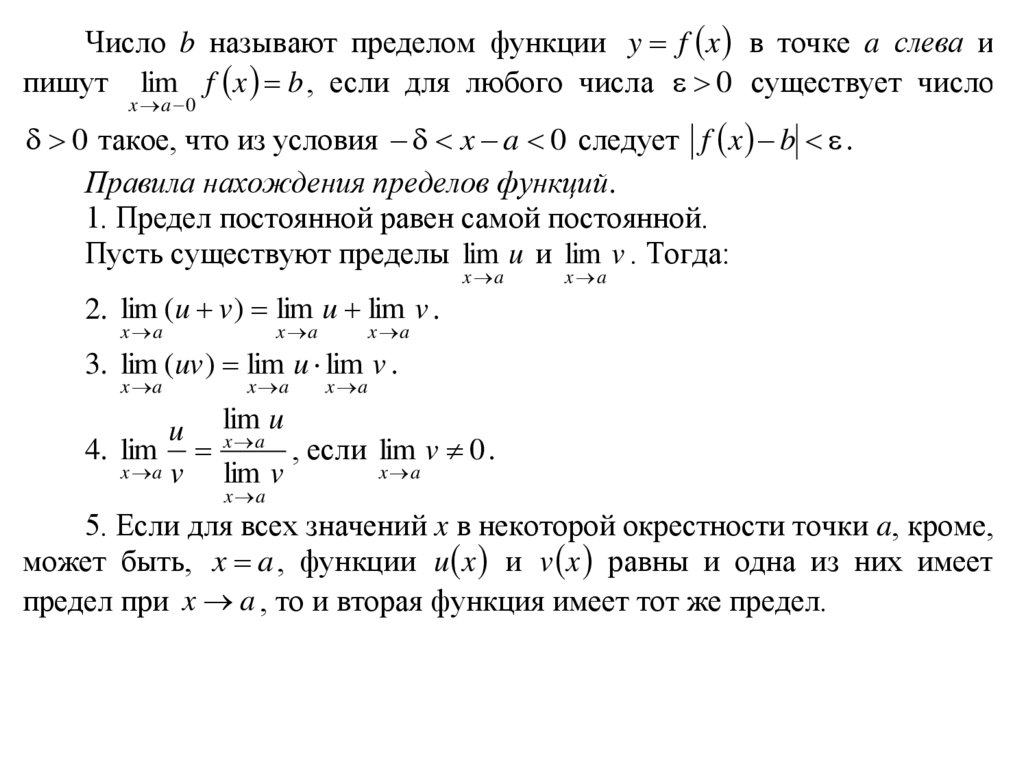
Число b называют пределом функции y f x в точке a слева и
пишут lim f x b , если для любого числа 0 существует число
x a 0
0 такое, что из условия x a 0 следует f x b .
Правила нахождения пределов функций.
1. Предел постоянной равен самой постоянной.
Пусть существуют пределы lim u и lim v . Тогда:
x a
x a
2. lim (u v ) lim u lim v .
x a
x a
x a
3. lim (uv ) lim u lim v .
x a
x a
x a
u
u lim
x a
4. lim
, если lim v 0 .
x a v
x a
lim v
x a
5. Если для всех значений x в некоторой окрестности точки a, кроме,
может быть, x a , функции u x и v x равны и одна из них имеет
предел при x a , то и вторая функция имеет тот же предел.

3.

Два замечательных предела:
sin
1) lim
1 , угол выражен в радианах.
0
x
1
2) lim 1 e 2,71828 .
x
x
При вычислении пределов с иррациональными выражениями
используют приемы: а) введение новой переменной для получения
рационального выражения; б) перевод иррациональности из знаменателя
в числитель и наоборот.
3 4 x
Пример. Вычислить lim
.
x 81 9 x
3 4 x
Если подставить значение x 81 в выражение
, то получим
9 x
0
неопределенность вида . Перейдем к новой переменной y 4 x . Если
0
x 81, то y 3 . Тогда получим
3 4 x
3 y
3 y
1
1
lim
lim
lim
lim
.
x 81 9 x
y 3 9 y 2
y 3 3 y 3 y
y 3 3 y
6

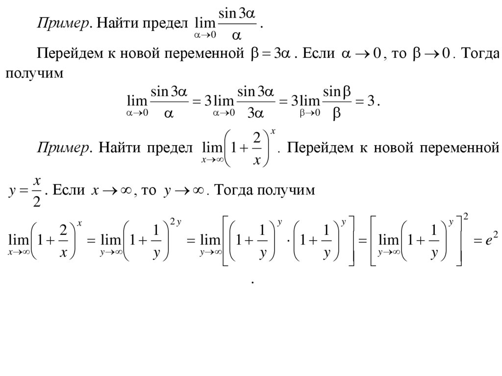
4.

sin 3
Пример. Найти предел lim
.
0
Перейдем к новой переменной 3 . Если 0 , то 0 . Тогда
получим
sin 3
sin 3
sin
lim
3 lim
3 lim
3.
0
0
0
3
x
2
Пример. Найти предел lim 1 . Перейдем к новой переменной
x
x
x
y . Если x , то y . Тогда получим
2
2y
y
y
y 2
x
2
1
1
1
1
lim 1 lim 1 lim 1 1 lim 1 e 2
x
y
y
x
y
y
y y
y
.

5.

Асимптотой кривой называют прямую линию, к которой
неограниченно приближается точка кривой при удалении ее по кривой в
бесконечность.
Если lim f x , то прямая линия x a есть вертикальная
x a
асимптота кривой y f x .
3
Пример. Кривая y
имеет вертикальную асимптоту x 1 .
x 1
f x
Если существуют конечные пределы
lim
k и
x или x x
lim
f x kx b , то прямая y kx b – асимптота. В этом
x или x
случае если k 0 , то прямая y b – горизонтальная асимптота, если
k 0 , то прямая y kx b – наклонная асимптота.
x2 1
1
Пример. Кривая y
x
имеет наклонную асимптоту
x
x
y x и вертикальную асимптоту x 0 .

6.

§ 5. Непрерывность функции в точке
Функцию f x называют непрерывной в точке a, если:
1) функция f x определена в точке a и ее окрестности;
2) существует конечный предел функции lim f x (т.е. существуют
x a
и равны односторонние пределы lim f x и lim f x );
x a 0
x a 0
3) Предел функции в точке a равен значению функции в этой точке:
lim f x f a .
x a
2
непрерывна в точке x 3 , поскольку:
x 1
1) функция определена в точке x 3 , так как f 3 1 ,
2) существует lim f x f 3 1, lim f x f 3 1 ,
Пример. Функция f x
x 3 0
3) lim f x f 3 1.
x 3
x 3 0

7.

Точку х0, в которой не выполняется, по крайней мере, одно из
условий непрерывности функции y f x , называют точкой разрыва
функции. Точки разрыва функции делят на точки разрыва первого и
второго рода.
Точку х0 называют точкой разрыва первого рода функции
y f x , если в точке х0 существуют конечные пределы функции слева
lim f x A1 и справа lim f x A2 и не выполняется какое-нибудь
x x0 0
x x0 0
условие непрерывности функции в точке. При этом, если:
а) A1 A2 , точку х0 называют точкой устранимого разрыва первого
рода;
б) A1 A2 , х0 называют точкой конечного разрыва первого рода.
Величину A1 A2 называют скачком (разрывом) функции в точке
разрыва первого рода.
Все остальные случаи разрыва функции называют точками разрыва
второго рода.

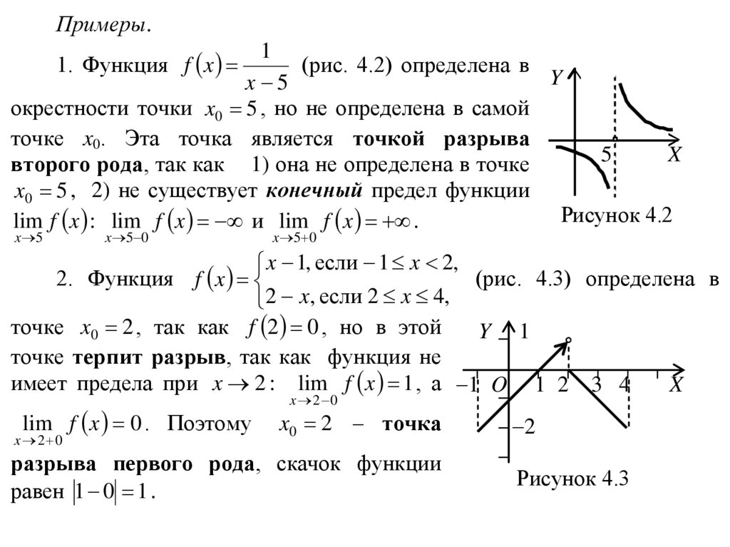
8.

Примеры.
1
(рис. 4.2) определена в
Y
x 5
окрестности точки x0 5 , но не определена в самой
точке x0. Эта точка является точкой разрыва
5
X
второго рода, так как 1) она не определена в точке
x0 5 , 2) не существует конечный предел функции
Рисунок 4.2
lim f x : lim f x и lim f x .
1. Функция f x
x 5
x 5 0
x 5 0
x 1, если 1 x 2,
2. Функция f x
(рис. 4.3) определена в
2 x, если 2 x 4,
точке x0 2 , так как f 2 0 , но в этой
Y 1
точке терпит разрыв, так как функция не
имеет предела при x 2 : lim f x 1 , а 1 O 1 2 3 4
X
lim f x 0 . Поэтому
x 2 0
x 2 0
x0 2 – точка
разрыва первого рода, скачок функции
равен 1 0 1 .
2
Рисунок 4.3

9.

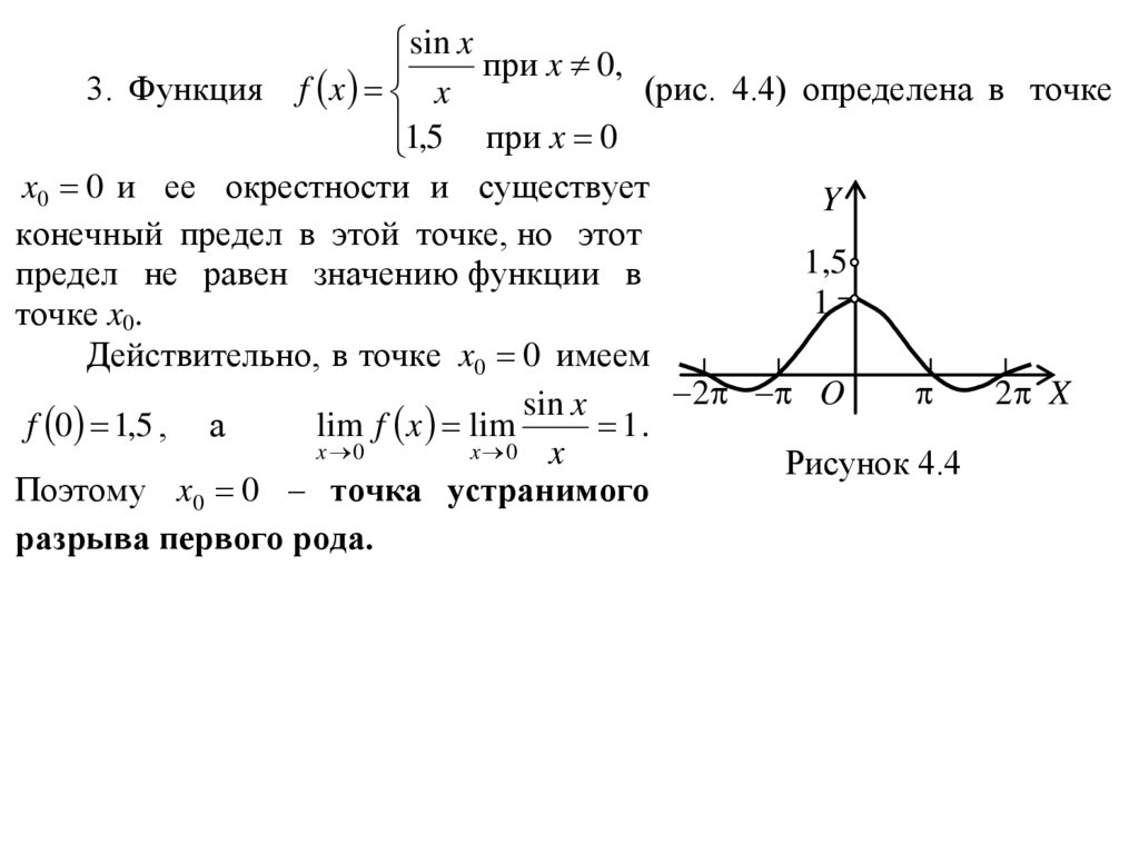
sin x
при x 0,
3. Функция f x x
(рис. 4.4) определена в точке
1,5 при x 0
x0 0 и ее окрестности и существует
Y
конечный предел в этой точке, но этот
1,5
предел не равен значению функции в
1
точке x0.
Действительно, в точке x0 0 имеем
2 O
2 X
sin x
f 0 1,5 , а
lim f x lim
1.
x 0
x 0 x
Рисунок 4.4
Поэтому x0 0 – точка устранимого
разрыва первого рода.
English     Русский Rules