753.56K
Category: mathematicsmathematics

Предел функции

1.

Предел функции
mathvideourok.moy.su

2.

1
Вернемся к lim 0
n n
Числовая последовательность
это частный случай числовой функции.
1
Если мы будем рассматривать y , то
x
1
lim 0
x x
Что это означает ?
1
Построим схематически график y
x

3.

График прижимается к оси ох .
1
y
x
Прямая у 0
является горизонтальной
асимптотой
y 0
Значит рассматривая
функцию у f ( x )
и вычисляя
у lim f ( x) b,
x
то у b - горизонтальная
асимптота

4.

y
у b
y f ( x)
x
0
a
Если дана функция y f ( x) на (- ; a], то
ее горизонтальная асимптота
у lim f ( x) b
x

5.

y
y f ( x)
y b
0
x
a
Если дана функция y f ( x ) на [a; ), то
ее горизонтальная асимптота
у lim f ( x) b
x

6.

y
y f ( x)
0
x
y b
Если дана функция y f ( x) и одновременно
выполняются соотношения
у lim f ( x) b и у lim f ( x) b,
x
то их можно
x
объединить y lim f ( x) b
x

7.

Пределы вычисляются по тем же правилам.
3
2 2
2
2x 3
x
lim 2
lim
2
x
x x 4
4
1 2
x
Функцию у f ( x) наз. непрерывной в т. х а
если выполняется соотношение
lim f ( x) f (a)
x a
Мы перешли к пределу функции в точке
1). lim( x 2 x 5x 3) 1 2 5 3 7
3
x 1
2

8.

sin x
sin 2
0
2). lim
x 2
2 4
x 4
x2 9
( x 3)( x 3)
x 3
3). lim
lim
lim
x 3
x 3 4 x 12
x 3
4( x 3)
4
6
1,5
4
Работая с дробями математики заметили
sin1
0,84147
1
sin 0,1
0,99833, значит
0,1
sin x
lim
1
x 0
x

9.

Приращение
аргумента.
Приращение функции.

10.

y
y f ( x)
f ( x1 )
y
f ( x0 )
x
x
x0 x1
x x1 x0 наз. приращением аргумента
f y f ( x1 ) - f ( x0 ) наз. приращением
функции
т. к. x1 x x0
0
y f ( x x0 ) f ( x0 )

11.

1). Найти приращение функции y x 2
при переходе от х0 1 к х1 1,1
решение :
у f ( x1 ) f ( x0 ) 1,12 12 1, 21 1 0, 21

12.

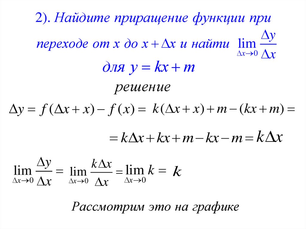
2). Найдите приращение функции при
y
переходе от х до х х и найти lim
x 0 x
для у kx m
решение
y f ( x x) f ( x) k ( x x) m (kx m)
k x kx m kx m k x
y
k x
lim
lim
lim k k
x 0
x 0 x
x 0 x
Рассмотрим это на графике

13.

y
y kx m
f ( x1 )
f ( x0 )
y
x
x0 x1
x
y
tg
k
x

14.

y
2
3) Найти lim
для функции у х
x 0 x
решение
у f ( x x) - f ( x) ( x x)2 x 2
x 2 xx x x x 2 xx
2
2
2
2
x 2 xx
( x 2 x)
lim
lim
x 0
x 0
x
2
2x
Ответ : 2х
English     Русский Rules