2.96M
Category: mathematicsmathematics

Л1,2_ТЙКС_повна

1.

1

2.

КИЇВСЬКИЙ НАЦІОНАЛЬНИЙ УНІВЕРСИТЕТ
імені ТАРАСА ШЕВЧЕНКА
Кафедра інформаційних систем та технологій
ТЕОРІЯ ЙМОВІРНОСТЕЙ та КОМП'ЮТЕРНА СТАТИСТИКА
Викладачі: Володимир ДРУЖИНІН; Ганна ТЕРЕЩУК
2025

3.

Загальний обсяг навчальної дисципліни - 120 год., в тому числі:
Лекцій – 24 год.
Практичних занять - 20 год.
Лабораторних занять - 14 год.
Консультацій – 2 год.
Самостійної роботи – 60 год.
Форма заключного контролю - іспит

4.

1

5.

2

6.

ЛЕКЦІЯ № 1,2: «Ймовірність випадкової події: означення ймовірності,
умовні ймовірності, формула повної ймовірності, формула Байєса.
Послідовність незалежних випробувань. Формула Бернуллі. Теореми
Лапласа»
3

7.

1. Ймовірність випадкової події: означення ймовірності, умовні ймовірності,
формула повної ймовірності, формула Байєса.
Розділ математики, що вивчає загальні закономірності випадкових
явищ (незалежно від їх конкретної природи),називається теорією
ймовірностей.
!!! Одним з основних понять теорії ймовірностей є поняття події.
4

8.

ПОДІЄЮ називається будь-який факт, що може відбутися в результаті
деякого випробування (дослідження, випробування).
*** Усі події можна поділити на достовірні, неможливі і випадкові.
ДОСТОВІРНА (або вірогідна) подія – така подія, яка обов’язково
відбудеться при виконанні деяких умов.
!!! ПРИКЛАД. При підкиданні яблука воно обов’язково упаде на
підлогу.
УМОВА Експеримент проводиться не у
невагомості. При
підкиданні яблука в космічному кораблі невідомо, куди вона упаде. Отже,
при наявності сили тяжіння подія «підкинуте яблуко падає на підлогу» є
достовірною.
5

9.

НЕМОЖЛИВА подія – така подія, яка ніколи не відбудеться при
заданих умовах.
!!! Подія «падіння яблука на стелю» при наявності сили тяжіння є
неможливою.
!!! Наведіть свої приклади випадкових подій
ВИПАДКОВА подія – така подія, яка може з’явитися, а може і не
з’явитися в результаті випробування.
ПРИКЛАД. При падінні монета може впасти гербом догори, а може
цифрою. Подія «падіння монети гербом догори» – випадкова подія.
!!! Наведіть свої приклади випадкових подій
6

10.

СУМІСНІ події – такі події, поява однієї з яких не виключає
можливості появи іншої в одному й тому ж випробуванні.
!!! Наведіть свої приклади сумісних подій
НЕСУМІСНІ події – такі події, поява однієї з яких виключає
можливість появи іншої.
!!! Наведіть свої приклади несумісних подій
7

11.

!!! В теорії ймовірностей розглядаються не тільки окремі елементарні
події, але і їхні сукупності.
ГРУПА (система) подій – результат дослідження, що включає в себе
кілька окремих елементарних подій.
*** Наприклад, при грі в спортлото результати залежать від шести
виграшних номерів, тобто від групи із шести подій.
8

12.

Група НЕСУМІСНИХ подій – така група, у якій події попарно
несумісні.
Приклад. Гральний кубик. Події «випадання цифри 1», «випадання
цифри 2», ..., «випадання цифри 6» попарно несумісні, тобто ці події
утворюють групу несумісних подій.
Група СУМІСНИХ подій – така група, у якій сумісні принаймні дві
події.
Приклад. При киданні кубику група подій «випадання 2» і «випадання
простого числа» є сумісною групою, тому що події «випадання 2» і
«випадання простого числа» – сумісні.
!!! Наведіть свої приклади групи несумісних подій
9

13.

ПОВНА група подій – така група, коли в результаті дослідження
обов’язково настає хоча б одна з подій.
ПРИКЛАДИ.
1. При киданні монети «випадання герба» і «випадання цифри»
утворюють повну групу.
2. При киданні грального кубика «випадання парної цифри, цифри 1,
цифри 3, цифри 5» – повна група.
3. Група «випадання непарної цифри, цифри 2, цифри 4» – неповна,
тому що ще може випасти цифра 6.
10

14.

ПРОТИЛЕЖНИМИ називаються дві несумісні події, що
утворюють повну групу.
ПРИКЛАД.
1. Події «випадання герба» і «випадання цифри» – протилежні;
2. При пострілах по мішені події «влучення» і «промах» є
протилежними.
11

15.

Означення ймовірності
*** Як і в ряді інших наук (наприклад, в геометрії ), вихідні дані в теорії
ймовірностей носять аксіоматичний характер.
Зокрема, таким є означення ймовірності події. Існує кілька означень
ймовірності, з чого вже можна зробити висновок, що жодне з них не є
остаточним.
Класичне означення ймовірності:
Ймовірністю події А називається відношення числа наслідків, що сприяють
появі події А, до загального числа всіх можливих наслідків випробування:
де Р(А) – символ ймовірності події А, а М і N – кількість сприятливих і
можливих наслідків, відповідно.
12

16.

УВАГА!!! Класичне означення придатне тільки у випадку рівноможливих,
єдино можливих і несумісних наслідків випробування, кількість яких обмежена.
В інших випадках таке визначення не підходить і некоректне його
застосування може призвести до невірного результату.
Для випадку нерівноможливих наслідків застосовується статистичне
означення ймовірності.
*** Припустимо, що проводиться серія випробувань з n досліджень, в яких
подія А мала місце (відбулася) в m випадках
(0 ≤ m ≤ n).
13

17.

Відносною частотою події А в серії випробувань називається
відношення числа випробувань, у яких з’явилася подія, до загального
числа проведених випробувань
!!! Різниця між класичним означенням ймовірності і відносною
частотою.
Класична ймовірність визначається до випробування як відношення
гіпотетичних, передбачуваних величин.
Відносна частота обчислюється після випробування, як відношення
реальних зафіксованих величин.
14

18.

Зрозуміло, що відносна частота події може мінятись від однієї серії випробувань до
іншої. Але якщо збільшувати число випробувань усередині кожної серії, то результати
будуть розрізнятися між собою не дуже істотно, групуючись біля деякого цілком
визначеного числа.
!!! При необмеженому зростанні числа випробувань відносні частоти стають
майже однаковими для різних серій іспитів.
Саме цей факт покладений в основу статистичного означення ймовірності події.
Статистичною ймовірністю випадкової події називається стале
число, біля якого групуються відносні частоти появи цієї події в міру
збільшення числа випробувань.
ПРИКЛАД.
15

19.

Геометричне означення ймовірності
Нехай S1 – область можливої появи результату випробування, S2 – область
можливої появи події А, причому в будь-якій точці області S1 можливість появи
результату досліду є однаковою.
Ймовірністю Р(А) випадкової події будемо називати відношення міри області
S2 можливої появи події А до міри області S1 можливої появи результату
випробування
!!! При цьому міра області визначається як довжина, площа або об’єм
геометричної фігури, яку утворює область, залежно від того, де саме проводяться
випробування: на прямій, на площині чи у просторі.
16

20.

Властивості ймовірності
1. Ймовірність достовірної події дорівнює одиниці.
Дійсно, якщо подія достовірна, то вона обов’язково відбудеться в результаті
випробування, тобто число сприятливих наслідків дорівнює числу всіх можливих наслідків.
Отже,
2. Ймовірність неможливої події дорівнює нулю.
Дійсно, оскільки подія неможлива, то число сприятливих наслідків обов’язково
дорівнює нулю. Отже,
3. Ймовірність випадкової події є невід’ємне число, не більше за
одиницю.
Дійсно, випадкова подія може відбутися або не відбутися, отже
17

21.

!!! Використовувати вказані властивості слід обережно, особливо у
випадках, коли обчислення проводяться з деякою точністю, достатньою для
практичних потреб.
!!! Якщо ймовірність події близька (практично дорівнює) одиниці, це ще не
означає, що подія є достовірною.
!!! Якщо ймовірність події практично дорівнює нулю, це ще не означає, що
подія є неможливою.
ПРИКЛАД. Нехай в урні знаходиться 10000 куль, одна з яких чорна. Подія «поява
чорної кулі» не є неможливою, однак, якщо ми захочемо обчислити частоту появи цієї кулі,
то ми можемо зробити велику кількість дослідів, і в жодному з них чорна куля не
з’явиться. Ми зробимо правильний висновок, що ймовірність появи чорної кулі буде
практично дорівнювати нулю, але висновок «поява чорної кулі – подія неможлива» був би
неправильним.
Аналогічно, при польотах космічних кораблів ймовірність зустрічі корабля з
метеоритом практично дорівнює нулю, однак така подія не є неможливою.
18

22.

Елементи комбінаторики
При використанні класичного означення ймовірності кількість наслідків
випробування може бути досить великою і її визначення прямим підрахунком
викликає певні труднощі.
!!! В таких випадках можна скористатися відомими формулами для
кількості сполук різних видів.
Сполуками називаються групи елементів, об’єднаних за будь-якою ознакою.
Розрізняють кілька видів таких об’єднань.
ВИДИ сполук
Розміщення – це сполуки, кожна з яких містить k елементів, узятих з числа n
заданих, які відрізняються між собою або самими елементами, або їх порядком
(послідовністю).
Кількість розміщень позначається символом
19

23.

Кількість розміщень обчислюється за формулою
де n!=1·2·3·4 ·... · (n–1)·n (читається «n-факторіал»).
Перестановки – це сполуки, які відрізняються тільки порядком елементів
(тобто це окремий випадок розміщень, коли
n=k
Кількість перестановок із n елементів позначається Рn і обчислюється за
формулою
20

24.

Сполучення – це такі сполуки, кожна з яких містить k елементів, узятих з
числа n заданих, і які відрізняються між собою тільки самими елементами.
Кількість сполучень позначається
Формула для обчислення кількості сполучень має вид
!!! ВАЖЛИВО при розв'язанні завдань
Якщо для утворених підмножин важливий порядок елементів (наприклад,
при утворені слів з букв), то це повинні бути розміщення; якщо порядок
елементів не важливий (наприклад, «щасливі» цифри спортлото), то слід
скористатись формулою для обчислення сполучень.
При використанні всіх елементів множини використовують формулу
кількості перестановок.
21

25.

Алгебра подій
*** При визначенні ймовірностей складних подій може виникнути потреба в
представленні таких подій як комбінації інших, більш простих подій.
При цьому використовуються поняття суми та добутку подій.
Сумою кількох подій називається подія, яка полягає в появі принаймні однієї
з цих подій.
Якщо розглянути групу з трьох подій: А1 – студент відповідає на перше питання
екзаменаційного білета, А2 – на друге, А3 – на третє, то подія В
В=А1+А2+А3
полягає в тому, що студент відповідає принаймні на одне питання білета (тобто,
або тільки на одне якесь питання, або на будь-яких два питання, або ж на всі три
питання білету).
Подія С
полягає в тому, що студент не відповідає хоча б на одне з питань білета .
Інше позначення суми – (знак логічної суми «або», англійською мовою – «or» ).
22

26.

Добутком кількох подій називається подія, яка полягає в спільній
появі всіх цих подій.
D=А1·А2·А3 - це подія «студент відповідає на кожне з поставлених
питань»
- це подія «студент не відповідає на кожне з поставлених
питань»
*** Інше позначення добутку подій ∩ (знак логічного добутку «і»,
англійською мовою – «and»).
23

27.

!!! Крім додавання і множення, визначена ще одна дія над подіями.
Якщо настання однієї події В спричиняє появу іншої події А, то подія В
міститься в події А, позначається
*** читається «В міститься в А» ).
24

28.

*** Геометричне тлумачення алгебраїчних дій над подіями наведене на рис.
знизу, де тінню показані області, що відповідають результатам дій над подіями.
25

29.

Теореми додавання ймовірностей
Теорема 1. Ймовірність суми двох несумісних подій
дорівнює сумі ймовірностей цих подій.
26

30.

Теорема 2. Ймовірність появи однієї з кількох несумісних подій
дорівнює сумі ймовірностей цих подій.
27

31.

28

32.

Наслідок 1. Сума ймовірностей подій, що утворюють повну
групу, дорівнює одиниці.
Це твердження витікає з формули (1.11) з врахуванням того,
що поява принаймні однієї з подій, які утворюють повну групу, є
достовірною подією, ймовірність достовірної події дорівнює
одиниці.
!!! Це твердження витікає з попереднього з врахуванням
того, що протилежні події утворюють повну групу.
29

33.

Теорема 3. Ймовірність появи принаймні однієї з двох сумісних подій
дорівнює сумі ймовірностей цих подій без ймовірності їх сумісної появи.
Формула (1.13) може бути розповсюджена на випадок n сумісних подій
(також методом математичної індукції):
30

34.

Теорема 4. Ймовірність появи принаймні однієї з сумісних подій
дорівнює різниці між одиницею і ймовірністю добутку подій,
протилежних заданим.
31

35.

Теореми множення ймовірностей
Необхідні означення
Якщо поява події А не залежить від того, відбулась подія В чи ні,
то подія А називається незалежною відносно події В.
*** В іншому випадку подія А називається залежною від події В.
!!! Наведіть приклади залежних та незалежних подій
Події А1, А2,....Аn називаються незалежними в сукупності, якщо
поява кожної з них не залежить від того, відбулася чи ні будь-яка
подія чи їх комбінації.
Ймовірність появи події А, обчислена за умови настання події В,
називається умовною ймовірністю події А відносно В і позначається РВ(А)
(в деяких підручниках Р(А/В)), читається – «ймовірність появи події А за
умови появи події В».
Для незалежних подій за означенням
РВ(А) = Р(А),
32
умовна ймовірність дорівнює безумовній.

36.

*** Як і у випадку додавання подій, доведемо властивість для двох подій і
поширимо її на випадок n подій.
Теорема 1. Ймовірність добутку (поєднання) двох подій дорівнює добутку
ймовірності однієї з них на умовну ймовірність іншої.
Аналогічно
33

37.

*** Методом математичної індукції теорему можна поширити на
випадок довільного числа подій.
Теорема 2. Ймовірність добутку (поєднання) кількох подій дорівнює
добутку ймовірності однієї з них на умовні ймовірності інших подій,
обчислені в припущенні, що всі попередні події мали місце.

38.

Наслідок 1. Ймовірність добутку незалежних у сукупності подій
дорівнює добутку ймовірностей цих подій.
Наслідок 2. Якщо подія А не залежить від події В, то і подія В не
залежить від події А.
35

39.

Надійність складних систем
Надійністю називається ймовірність безвідмовної роботи пристрою чи
системи протягом певного відрізку часу.
*** В складних системах надійність всієї системи залежить від
надійності її складових.
При цьому можливі різні варіанти впливу складових на безвідмовну
роботу системи.
36

40.

Послідовним називають таке з’єднання елементів системи, при
якому для безвідмовної роботи системи необхідна безвідмовна робота
кожного елементу.
Приклад. Для правильного розв’язування задачі необхідно безпомилково вибрати
необхідну формулу і безпомилково виконати обчислення. Щоб дивитись якісне
зображення на екрані телевізора, необхідно, щоб усі його блоки були працездатними.
Якщо позначити В – безвідмовна робота системи, Аі – безвідмовна робота
кожного елементу, то подія В з’явиться, якщо одночасно з’являться усі події Аі, тобто має
місце добуток подій. Вважаючи всі події незалежними, за формулою (1.18 ) можна
записати
де n –кількість елементів в системі.
!!! Отже, при послідовному з’єднанні надійність системи дорівнює добутку
надійностей її складових.
37

41.

Рис. Послідовне з'єднання елементів в системі
38

42.

Паралельним називається таке з’єднання елементів системи, коли
для безвідмовної її роботи необхідна безвідмовна робота принаймні
одного з елементів (див. рис. знизу).
Рис. Паралельне
резервування)
з'єднання
елементів
в
системі
(гаряче
*** Якщо С – безвідмовна робота системи, Аі – безвідмовна робота і-го
елементу, то за означенням суми подій і теоремою про ймовірність суми
сумісних подій

43.

Формули повної ймовірності і Байєса
При вирішенні ряду задач по теорії ймовірностей розглядаються події, що
відбуваються разом з іншими випадковими подіями.
Приклад. Студент вчасно прийшов на заняття, приїхавши або на автобусі, або
на маршрутці, або на таксі.
Гіпотезами називаються гадані несумісні події, що утворюють повну групу.
Приклад гіпотези: Підійшов автобус (1), маршрутка (2), приватний автомобіль
(3); разом з однією з цих гіпотез відбулася подія – приїхав студент А.
Головні ознаки гіпотез: їх повинно бути більше однієї, будь-які дві з них не
можуть відбутись разом і в результаті досліду обов’язково повинна відбутися
тільки одна з них.
!!! Гіпотези позначатимо символами Н1, Н2 ,..., Нn.
40

44.

Теорема. Ймовірність події А, що може відбутися разом з однією з
гіпотез Н1, Н2, ..., Нn, дорівнює сумі добутків ймовірностей кожної з цих
гіпотез на відповідну цій гіпотезі умовну ймовірність події.
!!! Формулою (1.21) користуються, якщо відомі ймовірності гіпотез, а
треба знайти ймовірність події.
41

45.

!!! На практиці часто буває необхідним вирішувати іншу задачу –
подія (А) вже відбулась, і необхідно оцінити ймовірність гіпотези Ні за
умови, що відбулася подія А.
За теоремою множення ймовірностей
!!! Звідки отримаємо формулу Байеса (1763 рік)
42

46.

Послідовність незалежних випробувань. Формула Бернуллі. Теореми
Муавра-Лапласа.
Означення: Нехай проводиться n випробувань, в кожному з яких
ймовірність появи деякої події А є сталою і дорівнює р ( відповідно
ймовірність непояви події А є також сталою і дорівнює q = 1 – р ).
*** Така послідовність випробувань називається схемою повторних
випробувань Бернуллі (або схемою урни з поверненням, коли після
кожного виймання кулі з урни куля повертається назад; як наслідок,
ймовірність появи кулі заданого кольору не змінюється від однієї спроби
до іншої).
43

47.

ПИТАННЯ: як визначити ймовірність того, що в серії з n
випробувань за схемою Бернуллі подія А відбудеться точно k разів?
*** Слід відзначити, що для будь-якого k ймовірність елементарного
наслідку обчислюється як добуток n подій, з яких k мають ймовірність р, а інші
(n–k) множників – ймовірність q.
Оскільки вказані події є незалежними, то за теоремою множення
ймовірностей ймовірність елементарного наслідку дорівнює
!!! Кількість таких елементарних наслідків дорівнює кількості сполучень з n
елементів по k (бо порядок появи подій не є важливим), причому всі такі події
несумісні між собою, що дозволяє використати теорему додавання для
несумісних подій (формула (1.11) та отримати формулу Бернуллі).

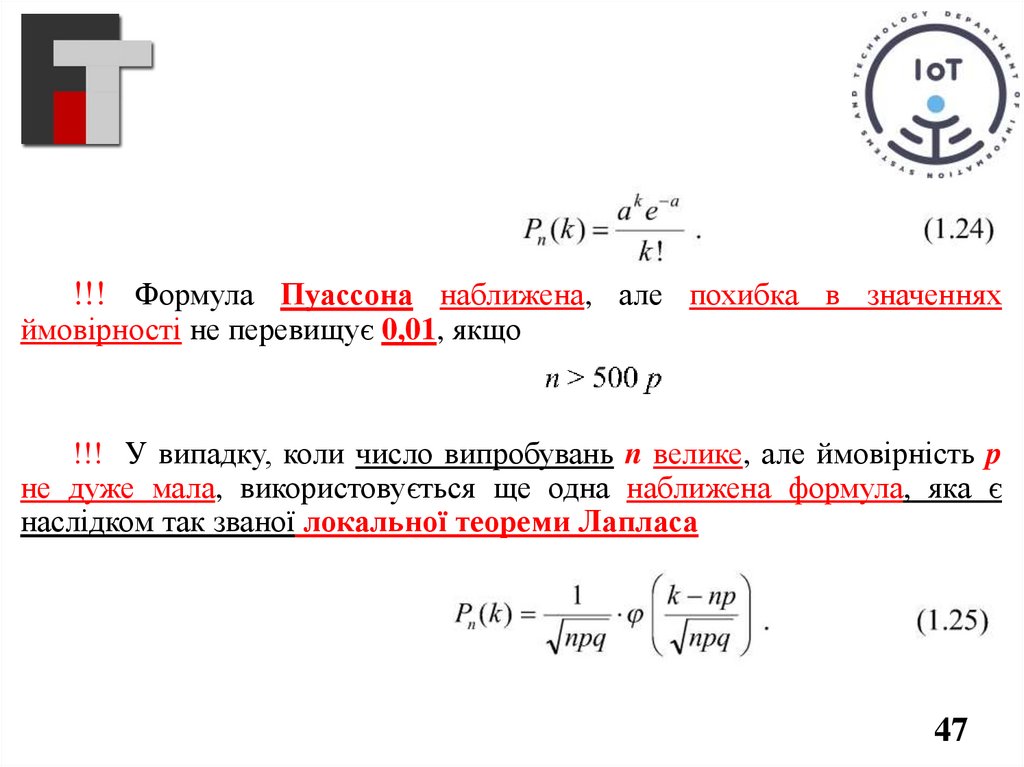
48.

!!! Формула Бернуллі слушна для будь-якого n і p, але в деяких
випадках при її використанні виникають обчислювальні складнощі.
*** Одним з таких випадків є випадок, коли ймовірність появи події
А при одному випробуванні досить мала, а число випробувань - n
велике.
Тоді зазвичай використовують формулу Пуассона, отриману як
граничний перехід формули Бернуллі за умови
45

49.

Враховуючи, що
одержимо
звідки остаточно маємо

50.

!!! Формула Пуассона наближена, але похибка в значеннях
ймовірності не перевищує 0,01, якщо
!!! У випадку, коли число випробувань n велике, але ймовірність p
не дуже мала, використовується ще одна наближена формула, яка є
наслідком так званої локальної теореми Лапласа
47

51.

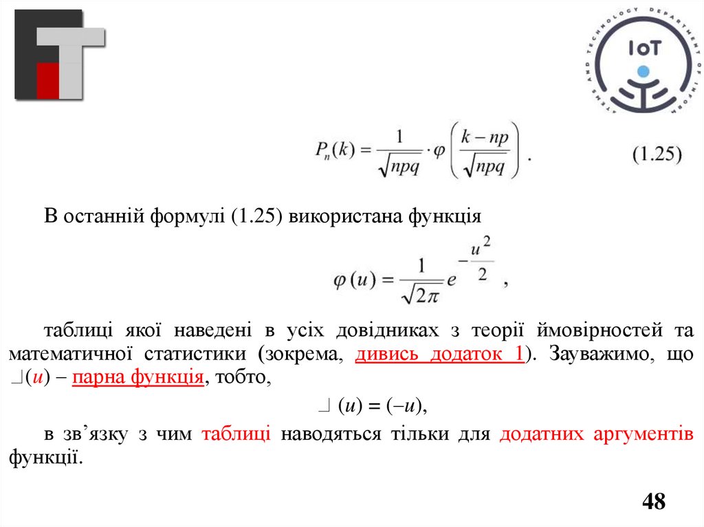
В останній формулі (1.25) використана функція
таблиці якої наведені в усіх довідниках з теорії ймовірностей та
математичної статистики (зокрема, дивись додаток 1). Зауважимо, що
(u) – парна функція, тобто,
(u) = (–u),
в зв’язку з чим таблиці наводяться тільки для додатних аргументів
функції.
48

52.

!!! Таким чином, при обчисленні ймовірності появи події А в серії з n
випробувань за схемою Бернуллі точно k разів можна використовувати
різні формули, доцільність кожної з яких зумовлюється конкретними
значеннями n і p.
*** На практиці формула Бернуллі використовується при
n < 30.
В іншому разі перевага віддається формулі Пуассона при
p < 0,1
або ж локальній теоремі Лапласа при
p > 0,1
49

53.

!!! При розгляді повторних випробувань необхідно звернути
додатково увагу і на можливість обчислення ймовірності появи події А в
серії з n випробувань від k1 до k2 разів (наприклад, не менше 20 разів, але
і не більше 40 разів ).
В цьому випадку слід скористатися теоремою додавання несумісних
подій, яка приводить до формули
!!! Як окремий випадок можна з тих же міркувань одержати формулу
для обчислення ймовірності появи події А в серії з n випробувань за
схемою Бернуллі принаймні для одного разу (подія А реалізувалася 1-н
раз за всю серію випробувань)
50

54.

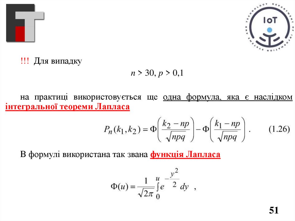
!!! Для випадку
n > 30, p > 0,1
на практиці використовується ще одна формула, яка є наслідком
інтегральної теореми Лапласа
В формулі використана так звана функція Лапласа
51

55.

!!! Таблиці функції Лапласа наведені в усіх довідниках і підручниках
з теорії ймовірностей та математичної статистики (див. додаток 2).
Функція Ф(u) – непарна функція, тому в таблицях наведені значення
Ф(u) тільки для додатних аргументів.
Якщо ж аргумент від’ємний, то використовується властивість
непарних функцій, тобто
Ф(–u) = – Ф(u).
*** Крім того, таблиці складені лише для значень u, які не
перевищують 5,00.
!!! В разі більших значень аргументу функція Ф(u) приймає значення
0,500.
52

56.

Контрольні питання
1. Коротко сформулювати предмет вивчення теорії ймовірностей.
2. Дати означення достовірної, неможливої і випадкової подій.
3. Які події називаються сумісними, несумісними?
4. Що таке повна група подій, протилежні події?
5. Дати класичне означення ймовірності, вказати межі його
застосування.
6. Дати означення і навести формули для обчислення кількості
розміщень, перестановок, сполучень.
7. Дати геометричне означення ймовірності.
8. Що таке відносна частота події. Навести статистичне означення
ймовірності.
9. Які властивості ймовірності Ви знаєте?
10. Що таке сума подій? Навести приклад.
53

57.

Контрольні питання
11. Що таке добуток подій? Навести приклад.
12. Коли одна подія міститься в іншій? Навести приклад.
13. Сформулювати і записати теореми обчислення ймовірностей
а) суми несумісних подій;
б) суми сумісних подій (два варіанти);
в) добутку незалежних подій;
г) добутку залежних подій.
14. Дати означення залежних, незалежних подій. Навести приклади.
15. Що таке умовна ймовірність?
16. Що таке надійність?
17. Яке з’єднання елементів системи називається паралельним,
послідовним?
54

58.

Контрольні питання
18. Як обчислити надійність роботи системи:
а) при послідовному з’єднанні елементів?
б) при параллельному з’єднанні елементів?
19. Що таке гіпотези? Які умови слід виконати при їх формулюванні?
20. Навести формулу повної ймовірності.
21. Записати формулу Байєса.
22. В яких випадках застосовується схема повторних випробувань
Бернуллі?
23. Записати формулу Бернуллі. В яких випадках застосовується ця
формула?
24. Записати формулу Пуассона. В яких випадках застосовується ця
формула?
25. В яких випадках застосовується локальна та інтегральна теореми
Лапласа?
55

59.

56

60.

57

61.

58

62.

59

63.

Тема наступної лекції: «Дискретні і неперервні випадкові величини
та їх розподіли. Багатовимірні випадкові величини. Умовні розподіли»

64.

Лекцію завершено, дякую за увагу!
English     Русский Rules