1.29M
Category: mathematicsmathematics

лекция 5-6 (1)

1.

Составитель: Курсакова Л.В.
преподаватель КузГТу
Прокопьевск, 2024

2.

3.

Понятие о корреляционных связях
В математике для описания связей между
переменными величинами используют понятие
функции F, которая ставит в соответствие
каждому определенному значению независимой
переменной
X
определенное
значение
зависимой переменной Y.
Поэтому полученная зависимость Y = F(X)
называется функциональной.
Эта зависимость однозначна, т.е. для
данного значения X будет существовать
единственное значение Y.

4.

В тоже время для случайных процессов связь
между переменными может быть выявлена чаще
всего только после соответствующей обработки
данных.
Допустим, например, что производится
механическая обработка заготовок типа тел
вращения на токарном станке с разной глубиной
резания s при постоянной подаче.
Очевидно, что объем снятого материала Q при
увеличении
глубины
резания
будет
пропорционально
расти.
Функциональная
зависимость объема от глубины резания выразится
уравнением Q = k・s, где k – постоянный
множитель.

5.

В действительности при изменении глубины
резания прирост объема снятого материала не
будет
точно
подчиняться
приведенному
уравнению, так как в процессе резания на резец
и деталь действуют случайные факторы в виде
динамических
возмущений,
изменяющие
значения показателей процесса, рассчитанных в
приведенном
уравнении
на
какие-то
постоянные условия обработки.
Эти постоянные условия заложены в
постоянный множитель k.

6.

К динамическим факторам резания
относятся:
- температура резания,
- износ режущей кромки резца,
- вибрации
элементов
технологической
системы и др.
Возможный график случайной зависимости
объема материала от глубины резания имеет
вид, отраженный на рис. 1.

7.

Рис. 1. Случайная (стохастическая) зависимость
переменных Q и s. 1 – линия регрессии

8.

Такого рода статистическая зависимость
между переменными величинами называются
корреляционной.
Корреляционная зависимость возникает
тогда, когда один из признаков зависит не только
от второго, но и от ряда случайных факторов
или условий, от которых зависят оба фактора.
Корреляционные
связи
не
могут
рассматриваться как свидетельство причинноследственной
зависимости.
Они
свидетельствуют лишь о том, что изменения
одного признака, как правило, соответствуют
определенному изменению другого.

9.

Виды
корреляционных
связей
между
измеренными
признаками
могут
быть
линейными и нелинейными, положительными
или отрицательными.
Возможна также ситуация, когда между
переменными невозможно установить какуюлибо зависимость.
В этом случае говорят об отсутствии
корреляционной связи.
С
целью
выявления
характеристик
корреляционных
зависимостей
применяют
корреляционный анализ.

10.

В задачи корреляционного анализа
входит:
- установление направления (положительное
или отрицательное) и формы (линейная или
нелинейная) связи между варьирующими
признаками,
- измерение тесноты связи (значения
коэффициентов корреляции),
проверка
уровня
значимости
коэффициентов корреляции.

11.

Определение уравнений регрессии
Корреляционную
зависимость
между
переменными X и Y можно выразить с
помощью уравнений типа
Y = F(x) или Xy = F(Y) ,
которые называются уравнениями регрессии.
В этих уравнениях Yx и Xy являются
средними арифметическими переменных X и Y.
Графическое выражение регрессионного
уравнения называют линией регрессии.
Линия регрессии выражает наилучшее
предсказание зависимой переменной Y по
независимым переменным X (рис. 2).

12.

Рис. 2. Линия регрессии У = F(x) и X = F(у)
в системе прямоугольных координат

13.

В
соответствии
с
уравнениями
корреляционную
зависимость
можно
выразить с помощью двух уравнений
регрессии, которые в самом простом случае
выглядят как уравнения прямой:
Y = a0 + a1X,
(1)
X = b0 + b1Y.
(2)
В уравнении (1) Y - зависимая переменная, а
X - независимая переменная, a0 - свободный
член, a1 - коэффициент регрессии, или угловой
коэффициент, определяющий наклон линии
регрессии по отношению к осям координат.

14.

В уравнении (2) наоборот X - зависимая
переменная, а Y - независимая, b0 - свободный
член, b1 - коэффициент регрессии, или угловой
коэффициент, определяющий наклон линии
регрессии по отношению к осям координат.
Если произвольно на рис. 2 изобразить линии
регрессии по уравнениям (1) и (2), то они
пересекаются в точке O(x,y) с координатами,
соответствующими средним арифметическим
значений переменных X и Y..

15.

Линия AB, проходящая через точку O,
соответствует
линейной
функциональной
зависимости между переменными Y и X, когда
коэффициент корреляции между ними rxy
равен единице.
При
этом
наблюдается
следующая
закономерность: чем сильнее связь между X и
Y, тем ближе обе линии регрессии к прямой АВ,
и наоборот, чем слабее корреляция, тем больше
линии регрессии отклоняются от прямой АВ.
При отсутствии связи (rxy =0) между X и Y
линии регрессии оказываются под прямым
углом по отношению друг к другу.

16.

Количественное
установление
связи
(зависимости) между X и Y (или между Y и X)
называется регрессионным анализом.
Главная задача регрессионного анализа
состоит:
- в определение коэффициентов a0, b0, a1, b1,
- в определение уровня значимости
полученных уравнений регрессии (1) и (2),
связывающих между собой переменные X и Y.

17.

Если до проведения регрессионного анализа
выполнен корреляционный анализ переменных и
определены коэффициенты корреляции между
ними, то легко определить коэффициенты
регрессии a1 и b1 по формулам:
где Sx, Sy - среднеквадратические отклонения,
подсчитанные для переменных X и Y
соответственно.

18.

Зная коэффициенты регрессии, можно
легко получить коэффициент корреляции:
Трудоемкость вычислений свободных членов
и коэффициентов регрессии достаточно велика,
поэтому
в
регрессионном
анализе
используются более простые методы их
определения,
базирующиеся
на
методе
наименьших квадратов.

19.

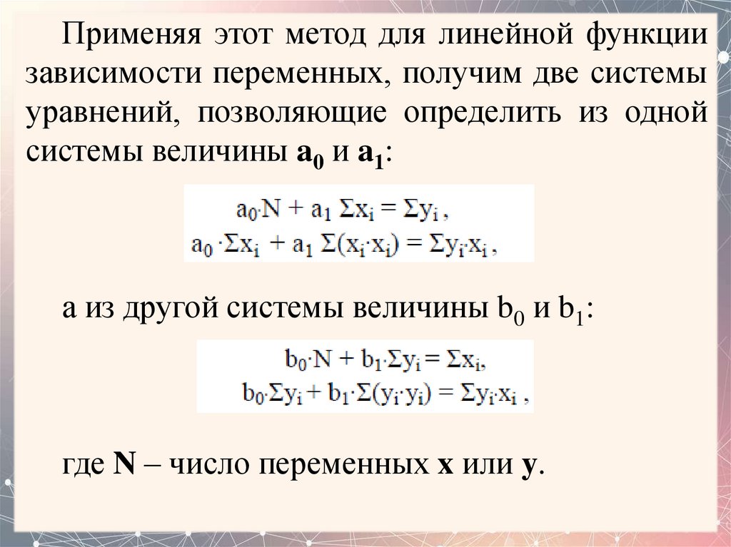
Применяя этот метод для линейной функции
зависимости переменных, получим две системы
уравнений, позволяющие определить из одной
системы величины a0 и a1:
а из другой системы величины b0 и b1:
где N – число переменных x или y.
English     Русский Rules