Поверхности второго порядка
328.00K
Category: mathematicsmathematics

L_12

1.

пропустить 1.5 страницы для примеров

2.

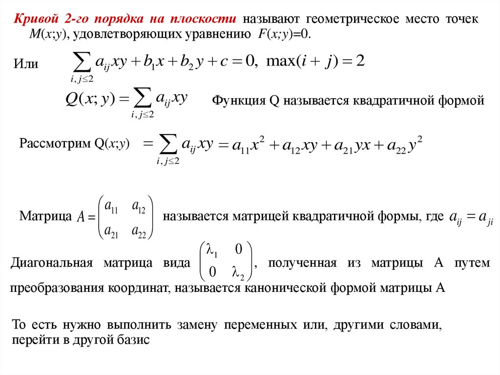
Кривой 2-го порядка на плоскости называют геометрическое место точек
M(x;y), удовлетворяющих уравнению F(x;y)=0.
Или
a xy b x b y c 0, max(i j ) 2
Q( x; y) a xy Функция Q называется квадратичной формой
i , j 2
ij
1
i , j 2
Рассмотрим Q(x;y)
2
ij
a xy a x a xy a yx a y
2
i , j 2
ij
11
12
21
2
22
a11 a12
Матрица A
называется матрицей квадратичной формы, где aij a ji
a21 a22
1 0
Диагональная матрица вида
, полученная из матрицы А путем
0 2
преобразования координат, называется канонической формой матрицы А
То есть нужно выполнить замену переменных или, другими словами,
перейти в другой базис

3.

Вопрос. Как найти эти новые координаты, т.е этот новый базис?
Очевидно, должно выполняться: АХ= X AX- X=0 (A- E)X=0
(A- E)X=0 – система линейных однородных уравнений, из которой и
найдем фундаментальную систему решений Х, они-то и будут новым
базисом, в котором квадратичная форма примет каноническую форму
Вспомним:
Определение. Матрица A- E называется характеристической матрицей
Определение. Определитель
многочленом от .
| A- E | называется характеристическим
a11
a12
a21
a22
Определение. Корни характеристического многочлена | A- E | 0 называются
собственными числами, а ненулевые решения системы (A- E)X=0
называются собственными векторами.
пропустить 1.5 страницы

4. Поверхности второго порядка

Поверхностью второго порядка называется геометрическое
место точек в пространстве, декартовы координаты которых
удовлетворяют уравнению F(x,y,z) = 0,
F(x,y,z) – многочлен степени 2.
В общем случае :
a11x2+a22y2+a33z2+2a12xy+2a13xz+2a23yz+2a10x+2a20y+2a30z+a00=0 .
Поверхности второго порядка делятся на
1) вырожденные
и
2) невырожденные
Вырожденные - это плоскости, точки и вырожденные (мнимые)
поверхности (уравнению не удовлетворяет ни одна точка
пространства).
Невырожденными
поверхности
второго
порядка
подразделяются на пять типов.
Эллипсоид,
Гиперболоид (однополосный и двуполостный),
Конус,
Параболоид
Цилиндрическая поверхность

5.

Название
поверхности
Сфера
Аналитический вид
( x x0 )2 ( y y0 )2 ( z z0 )2 r 2
M0(x0;y0;z0) – центр сферы, r – радиус
Эллипсоид
Цилиндр
Конус
( x x0 )2 ( y y0 ) 2 ( z z0 ) 2
1
a2
b2
c2
M0(x0;y0;z0) – центр эллипсоида, a, b, с – полуоси
( x x0 ) 2 ( z z0 ) 2
1 Ось l | | Oy
а)
a2 2
b2 2
( x x0 )
( y y0 )
1
2
б)
Ось l | | Oz
a
b2
( x x0 )2 ( y y0 )2 ( z z0 )2
M0(x0;y0) – вершина конуса
Эллиптический
параболоид
( x x0 )2 ( y y0 )2 2 p( z z0 )
Гиперболоид
(однополостный)
( x x0 )2 ( y y0 ) 2 ( z z0 ) 2
1
2
2
2
a
b
c
Гиперболоид
(двуполостный)
( x x0 )2 ( y y0 ) 2 ( z z0 ) 2
1
2
2
2
a
b
c
Графическое изображение

6.

x2 y
2 z, p, q 0
p q
Гиперболический параболоид
z
x
y
English     Русский Rules