Подходы к решению иррациональных неравенств
Подходы к решению иррациональных неравенств (корень нечетной степени)
Подходы к решению иррациональных неравенств
411.21K
Category: mathematicsmathematics

Иррациональные неравенства. Определение

1.

2.

Определение. Иррациональные неравенства –
это неравенства, содержащие переменную под
знаком корня.
Иррациональные неравенства решаются с
помощью перехода к равносильным
рациональным неравенствам или их системам.

3.

При решении иррациональных неравенств
необходимо помнить о следующих правилах:
1.Выражение, стоящее
неотрицательно;
под
знаком
корня
четной
степени
2.Если обе части неравенства на некотором множестве Х
принимают неотрицательные значения, то возводя обе части
неравенства в натуральную четную степень и сохранив знак
исходного неравенства, получим неравенство, равносильное
данному на Х;
3.Если обе части неравенства возвести в натуральную нечетную
степень, то всегда получим неравенство, равносильное исходному.

4. Подходы к решению иррациональных неравенств

Таблицу записать
обязательно!
Исходное
неравенство
Равносильное неравенство
или система
1
f(x) a, a 0
f(x) ≥ а2
2
f(x) a, a 0
f(x) ≥ 0
3
f(x) a, a 0
f(x) ≥ 0
f(x) а2
4
f(x) a, a 0
Нет решений ( x )

5. Подходы к решению иррациональных неравенств (корень нечетной степени)

Исходное неравенство
5
6
7
8
Равносильное
неравенство или
система

6. Подходы к решению иррациональных неравенств

Исходное
неравенство
9
f(x) g(x)
10
f(x) g(x)
11
f(x) g(x)
Равносильное неравенство
или система
f(x) ≥ 0
g(x) > 0
f(x) < g2(x)
f(x) ≥ 0
g(x) ≥ 0
f(x) ≤ g2(x)
g(x) < 0
f(x) ≥ 0
g(x) ≥ 0
f(x) > g2(x)

7.

№1. Неравенство решается по пункту 7 таблицы
№2. Неравенство решается по пункту 6 таблицы

8.

5 y 3
№3.
Неравенство решается по пункту 3
таблицы
Решение.
5–у≥0
5–y≤9
Ответ:
у≤5
y ≥ -4
[-4; 5]
у ∈ [-4; 5]

9.

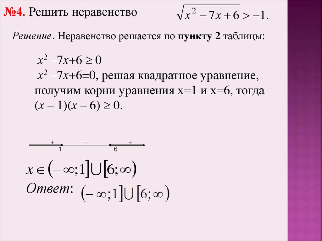
№4. Решить неравенство
х 2 7 х 6 1.
Решение. Неравенство решается по пункту 2 таблицы:
х2 –7х+6 0
х2 –7х+6=0, решая квадратное уравнение,
получим корни уравнения х=1 и х=6, тогда
(х – 1)(х – 6) 0.

+
1
+
6
x ;1 6;
Ответ:

10.

№5. Решить неравенство
x 2 3x 2
Решение. Учитывая, что правая часть неравенства
положительна,
данное неравенство равносильно неравенству:
(решаем по пункту 1 таблицы)

+
-1
+
4
x ; 1 4;
Ответ.

11.

-
№6. Решить неравенство
х 2 3х 2 х 3
Решение. Решаем по пункту 11 таблицы.
Это неравенство равносильно совокупности двух систем:
х 3 0,
2
2
х 3 х 2 ( x 3) ,
x 3 0,
x 2 3 x 2 0;
x 3 0,
2
2
x 3 x 2 x 6 x 9,
x 3 0,
( x 1)( x 2) 0;
x 3 0,
x 7 9 ,
x 3 0,
( x 1)( x 2) 0.
(решения первой системы)
-3
-3
7 9
(решения второй системы)
1
2
Объединяя решения первой и второй систем, приходим к ответу.
x ; 7 9
Ответ.

12.

x x 12 x
№7. Решить неравенство
2
Решение. Решаем по пункту 9 таблицы.
Данное неравенство равносильно системе:
x 2 x 12 0,
x 0,
x 2 x 12 x 2 ;
-3
4
0
-12
Ответ.
x 4;

13.

№8. Решить неравенство
x 4 1
Решение. Решаем по пункту 3 таблицы.
Это неравенство равносильно системе:
x 4; 5 .
Ответ.

14.

Домашнее задание
Решить неравенства:
1.
2.
3. 6 x 9 x
4. x 3 x 2 2
2
English     Русский Rules