1.63M
Category: mathematicsmathematics

Лекция 2 ч.2 Знакопеременные ряды. Функциональные ряды

1.

Специальные главы математики
Лекция 2 ч.2
Знакопеременные ряды.
Функциональные ряды.
Поторочина К.С.
Доцент ДИТиА, ИРИТ-РТФ

2.

Оценка остатка ряда
Следствие. Абсолютная погрешность при приближенном вычислении
суммы сходящегося знакочередующегося ряда по абсолютной
величине не превышает абсолютной величины первого отброшенного
элемента ряда:
|S − Sn| ≤ |an+1|.

3.

Функциональные и степенные ряды
Ряд, членами которого являются функции, называется
функциональным рядом:
Придавая аргументу х определенное значение х0, получаем
числовой ряд
который может как сходиться, так и расходиться.
3

4.

Функциональные и степенные ряды
Если полученный числовой ряд сходится, то точка х0 называется
точкой сходимости ряда;
если ряд расходится, то х0 – точка расходимости ряда.
Совокупность тех значений х0, при которых функциональный ряд
сходится, называется его областью сходимости.
В области сходимости ряда его сумма является некоторой функцией от
х: S = S(x).
Она определяется равенством
где
Sn(x) = u1(x) + u2(x) + u3(x) +…+ un(x) – частичная сумма ряда.
4

5.

Функциональные и степенные ряды
Среди функциональных рядов особую роль играют степенные ряды, т.е.
ряды, членами которых являются степенные функции:
Числа a0, a1, a2,…an называют коэффициентами ряда.
С помощью замены х − х0 =t ряд (2) приводится к виду (1).
Поэтому при изучении степенных рядов достаточно рассмотреть ряды
первого вида.
5

6.

Теорема Абеля
Область сходимости степенного ряда всегда содержит, по крайней мере, одну
точку х = 0 для ряда (1) или х = х0 для ряда (2).
Теорема Абеля.
Если степенной ряд (1) сходится при некотором значении х1, не равном нулю, то
он абсолютно сходится при всех значениях таких х, что |x| < |x1|.
Следствие.
Если ряд (1) расходится при некотором значении x = х1, то он расходится для всех
таких х, что |x| > |x1|.
6

7.

Теорема Абеля
Из теоремы Абеля следует, что существует такое число R ≥ 0, что
при |x| < R ряд (1) сходится,
а при |x| > R – расходится.
Число R называют радиусом сходимости степенного ряда, а интервал (− R; R) –
интервалом сходимости.
На концах интервала сходимости, т.е. при x = −R и x = R, ряд может как сходиться,
так и расходиться.
7

8.

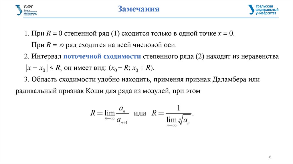
Замечания
1. При R = 0 степенной ряд (1) сходится только в одной точке х = 0.
При R = ∞ ряд сходится на всей числовой оси.
2. Интервал поточечной сходимости степенного ряда (2) находят из неравенства
|x − x0 | < R; он имеет вид: (x0 − R; x0 + R).
3. Область сходимости удобно находить, применяя признак Даламбера или
радикальный признак Коши для ряда из модулей, при этом
8

9.

Пример
Пример 1. Найти область сходимости ряда
9

10.

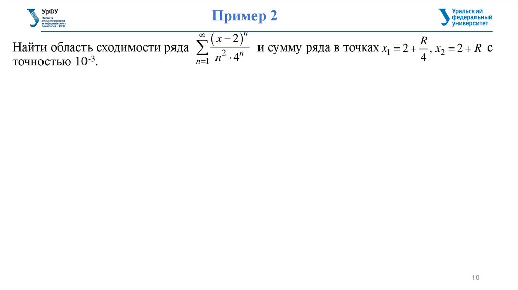
Пример 2
x 2 n
Найти область сходимости ряда 2 n
n 1 n 4
точностью 10-3.
R
4
и сумму ряда в точках x1 2 , x2 2 R с
10

11.

Оценка остатка знакоположительного ряда
n 1
n 1
Пусть даны два знакоположительных ряда an , bn и an bn n N . Тогда ряд
называют мажорирующим рядом.
bn
n 1
Теорема 1.
Остаток Rn мажорирующего ряда больше или равен остатку Rn основного ряда.
Теорема 2.
Для знакоположительного ряда, удовлетворяющего условиям теоремы об
интегральном признаке Коши (т.е. если члены ряда монотонно убывают)
применима оценка остатка:
Rn f x dx,
n
f n an .

12.

Пример
x 2
n
n 2 4n
n 1
x1 2
R
, x2 2 R
4
12
English     Русский Rules