Лишайники
Вычислите приближённое значение выражения с точностью до десятых (1 знак после запятой) без помощи калькулятора.
Практическая работа
Гимнастика для глаз
Домашнее задание
1.96M
Category: mathematicsmathematics

Квадратный корень

1.

2.

Квадратный корнь

3. Лишайники

ЛИШАЙНИКИ
В результате глобального потепления некоторые ледники
начинают таять. Спустя двенадцать лет после
исчезновения льда, на камнях начинают расти крошечные
растения, лишайники. По форме каждый лишайник
напоминает круг. Взаимосвязь между диаметром данного
круга и возрастом лишайника можно представить в виде
формулы:
где d - это диаметр лишайника в миллиметрах, а t количество прошедших лет после исчезновения льда.
Вопрос 1: Используя данную формулу, вычислите
диаметр лишайника спустя 16 лет после исчезновения
льда.

4.

Вычислите устно

5. Вычислите приближённое значение выражения с точностью до десятых (1 знак после запятой) без помощи калькулятора.

ВЫЧИСЛИТЕ ПРИБЛИЖЁННОЕ ЗНАЧЕНИЕ ВЫРАЖЕНИЯ
С ТОЧНОСТЬЮ ДО ДЕСЯТЫХ (1 ЗНАК ПОСЛЕ ЗАПЯТОЙ)
БЕЗ ПОМОЩИ КАЛЬКУЛЯТОРА.
1)1,2 2) 1,3 3) 1,5 4) 1,4

6.

Цели обучения
8.1.2.2 оценивать значение квадратного корня;
Цель урока:
Учащиеся могут
вычислять значения квадратных корней с помощью
калькулятора;
оценивать значения квадратных корней;
сравнивать значения квадратных корней

7.

Рассмотрим, как можно найти приближённые значения арифметического
квадратного корня.
х2 = 9; корни 3 и –3;
х2 = 3; корни ≈ 1,7 и ≈ –1,7;
Начнём с оценки целой части искомого корня. Будем последовательно возводить
в квадрат целые числа.
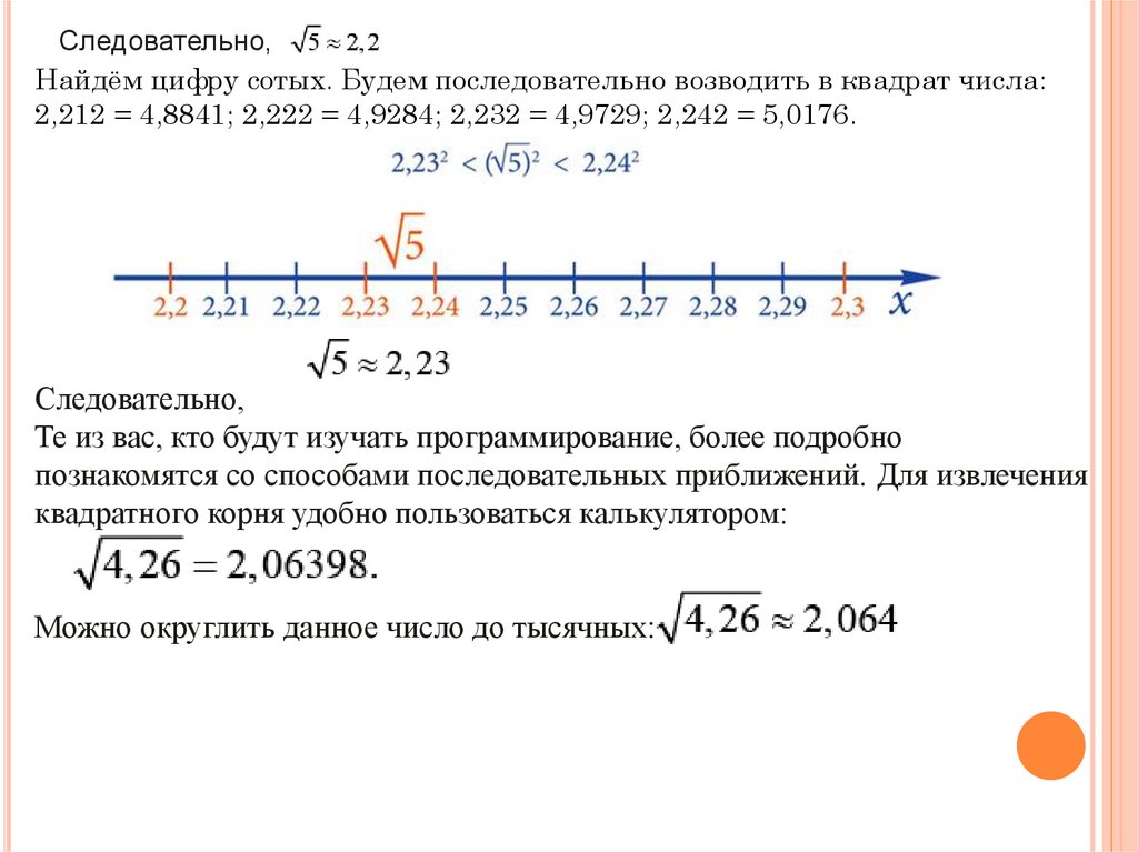
Следовательно, цифра целой части: 2.
Чтобы найти цифру десятых долей в искомом корне, будем последовательно
возводить в квадрат числа: 2,12 = 4,41; 2,22 = 4,84; 2,32 = 5,29.

8.

Следовательно,
Найдём цифру сотых. Будем последовательно возводить в квадрат числа:
2,212 = 4,8841; 2,222 = 4,9284; 2,232 = 4,9729; 2,242 = 5,0176.
Следовательно,
Те из вас, кто будут изучать программирование, более подробно
познакомятся со способами последовательных приближений. Для извлечения
квадратного корня удобно пользоваться калькулятором:
Можно округлить данное число до тысячных:

9. Практическая работа

ПРАКТИЧЕСКАЯ РАБОТА
С помощью калькулятора вычислите квадратные
корни натуральных чисел между числами 4 и 9,
ответы внесите в таблицу. Все ответы округлите до
тысячных.
Число
Квадратный корень числа
5
6
7
8

10.

11. Гимнастика для глаз

ГИМНАСТИКА ДЛЯ ГЛАЗ

12.

Индивидуальная работа на сайте bilimland

13. Домашнее задание

ДОМАШНЕЕ ЗАДАНИЕ
Маржан утверждает, что число 5 больше числа
2 2, а Айжан наоборот утверждает, что число
2 2 больше числа 5. Кто из них прав, а кто
заблуждается? Обоснуйте ответ.
English     Русский Rules