ГИДРОСТАТИКА
Дифференциальные уравнения равновесия жидкости (уравнения Эйлера)
Поверхности равного давления
Равновесие двух неоднородных жидкостей в сообщающихся сосудах
Избыточное и вакуумметрическое давление
В табл. приведены формулы для расчета момента инерции Ixо координат центра тяжести hс и центра давления hD, площади и силы P.
Эпюры давления
Давление жидкости на криволинейную внутреннюю стенку трубы
Дифференциальные уравнения равновесия жидкости (уравнения Эйлера)
Поверхности равного давления
Закон Архимеда
1.49M
Category: physicsphysics

Гидростатика. Рекомендации по изучению раздела «Гидростатика»

1. ГИДРОСТАТИКА

2.

Рекомендации по изучению раздела «Гидростатика»
Приступая к изучению гидростатики, необходимо рассмотреть состояние покоя жидкости. Выяснить,
какие две категории сил могут действовать на жидкое тело, что называется гидростатическим давлением
в точке, какими свойствами оно обладает и в каких единицах измеряется.
Уметь выводить дифференциальные уравнения равновесия несжимаемой жидкости (уравнения Эйлера),
находящейся под действием сил тяжести и инерции. Знать, какие зависимости для определения
гидростатического давления в точке получаются путем интегрирования этих уравнений. Уяснить
физическую сущность основного уравнения гидростатики, дать определение поверхности уровня и
закона Паскаля.
Следует разобраться в понятиях абсолютного и избыточного (манометрического) давлений, разрежения
и вакуума. Рассмотреть понятия пьезометрической и вакуумметрической высот, гидростатического
напора. Понять, почему гидростатический напор остается постоянной величиной для всех точек
некоторого объема неподвижной жидкости относительно выбранной плоскости сравнения. Рассмотреть
уравнение равновесия жидкости в сообщающихся сосудах.
Изучая способы и приборы для измерения гидростатического давления, выяснить, что представляет
собой пьезометр и простейший вакуумметр, в каких случаях пользуются для измерения давления
манометрами, и каких типов они бывают.
Уяснить, что представляет собой эпюра давления. Знать вывод формулы для определения силы давления
на плоские, произвольно ориентированные и криволинейные поверхности; уметь определять
местоположение центра давления. Усвоить графический и аналитический способы определения силы
давления на поверхность. Понять, в чем заключается гидростатический парадокс.
При рассмотрении условий плавания тел вспомнить закон Архимеда, познакомиться с понятиями
плавучести, плоскости плавания, ватерлинии и др.
Познакомиться с принципом действия простейших гидравлических машин гидростатической работы
(гидравлическим прессом, гидравлическим аккумулятором и др.); выяснить, какие законы гидростатики
лежат в их основе.

3.

Вопросы для самопроверки
1. Сформулировать, что такое гидростатическое давление в данной точке. Назвать его основные
свойства.
2. С помощью каких приборов измеряется гидростатическое давление?
3. Привести систему дифференциальных уравнений равновесия жидкости.
4. Написать основное уравнение гидростатики.
5. Раскрыть понятия вакуума, абсолютного и манометрического давления.
6. Привести формулу для определения силы манометрического давления на произвольно
ориентированную плоскую поверхность.
7. Написать и пояснить формулу для определения центра давления, действующего на плоскую
наклонную стенку.
8. Привести формулы для определения равнодействующей силы давления на цилиндрическую
поверхность и ее составляющих.
9. Сформулировать закон Архимеда.

4.

• Гидростатика - раздел гидравлики, в котором
изучаются равновесие жидкости и воздействие
покоящейся жидкости на погруженные в неё тела.
Одна из основных задач гидростатики – изучение
распределения давления в жидкости.
• В покоящейся жидкости всегда присутствует сила давления, которая
называется гидростатическим давлением.
• Жидкость оказывает силовое воздействие на дно и стенки сосуда,
водоема и др.. Частицы жидкости, расположенные в верхних слоях
водоема, испытывают меньшие силы сжатия, чем частицы жидкости,
находящиеся у дна.

5.

Гидростатическое давление и его свойства
• Выделим на плоскости А–В
ðñð
Ð
элементарную площадку , на
которую будет приходиться
некоторая сила Р. Если будем
уменьшать площадку таким
образом, чтобы ее площадь
стремилась к нулю, то предел
отношения силы к площади
будет называться
гидростатическим давлением в
данной точке С:
Р
р lim
0
Давление в системе СИ измеряется в паскалях: Па = Н / м2 .
Связь единиц давления в различных системах измерения такая:
100000 Па = 0,1 МПа = 1 кгс/см2 = 1 ат = 10 м

6.

• Гидростатическое давление характеризуется тремя основными
свойствами.
• Первое свойство. Гидростатическое давление направлено всегда
по внутренней нормали к поверхности на которую оно
действует.
• Силу можно разложить на две
составляющие: нормальную Рn и
касательную T к поверхности АВ.
Касательная составляющая – это
равнодействующая сил трения,
приходящихся на выделенную
поверхность вокруг точки С.
• Так как жидкость находится в покое, то
силы трения отсутствуют, т. е. T=0.
• Следовательно, сила гидростатического
давления Р в точке С действует лишь в
направлении силы Рn, т. е. нормально к
поверхности А–В. Причем направлена она
только по внутренней нормали.

7.

• Второе свойство. Гидростатическое
давление в любой точке жидкости
действует одинаково по всем
направлениям.
• Выделим в жидкости, находящейся в
равновесии, частицу в форме треугольной
призмы с основанием в виде прямоугольного
треугольника АВС.
• Заменим действие жидкости вне призмы на
ее боковые грани гидростатическим
давлением соответственно Px, Рz, Ре, кроме
этих сил на призму действует сила тяжести
dG, равная gdzdx/2 (с целью упрощения
грань dy не рассматриваем).

8.

• Так как частица жидкости находится в равновесии, в покое, то сумма
проекций всех сил, приложенных к ней, на любое направление равна
нулю, т.е.:
Sx=0; pxdz – pede sina=0,
Sz=0; pzdx - pede cosa - gdzdx/2=0.
• Подставляя dz=de sina и dx =de cosa, получим
• рx=рe
• рz=рe+ gdzdx/2.
• рx=рz=рe
• Следовательно, гидростатическое давление на наклонную грань ре
одинаково по величине с гидростатическим давлением на
вертикальную и горизонтальную грани. Так как угол наклона грани
(α) взят произвольно, то можно утверждать, что гидростатическое
давление в любой точке жидкости действует одинаково по всем
направлениям.

9.

• Третье свойство. Гидростатическое давление в точке
зависит только от ее координат в пространстве, т.е.
• р=f( х, у ,z).

10. Дифференциальные уравнения равновесия жидкости (уравнения Эйлера)

11.

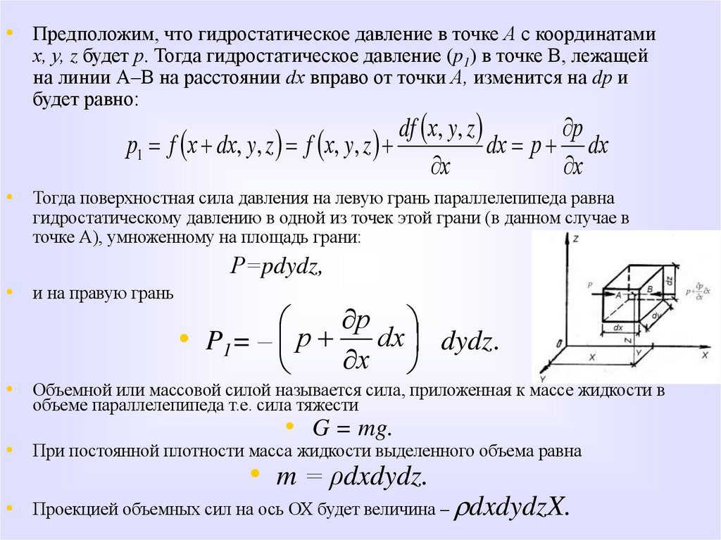
• Предположим, что гидростатическое давление в точке А с координатами
х, у, z будет р. Тогда гидростатическое давление (p1) в точке В, лежащей
на линии А–В на расстоянии dх вправо от точки А, изменится на dр и
будет равно:
df х, y, z
р
р1 f х dх, y, z f х, y, z
dх р dх
х
х
• Тогда поверхностная сила давления на левую грань параллелепипеда равна
гидростатическому давлению в одной из точек этой грани (в данном случае в
точке А), умноженному на площадь грани:
Р=pdydz,
• и на правую грань
р
• P1= – р dх dydz.
х
• Объемной или массовой силой называется сила, приложенная к массе жидкости в
объеме параллелепипеда т.е. сила тяжести
• G = mg.
• При постоянной плотности масса жидкости выделенного объема равна
• m = ρdxdydz.
• Проекцией объемных сил на ось ОХ будет величина – rdxdydzX.

12.

• Суммируя проекции всех действующих на параллелепипед сил на ось X и
приравнивая эту сумму к 0, получим:
ð
• pdydz – ð dõ
õ
dydz +rdxdydzX=0,
1 p
X
0.
r x
• откуда
• По аналогии с этим можно получить подобные уравнения для
осей У и Z:
1 p
У
0
r у
1 p
Z
0.
r z

13. Поверхности равного давления

• Поверхности равного давления, представляют собой семейство
горизонтальных плоскостей, во всех точках которой давление
одинаково.
• Свободная поверхность жидкости для ограниченного объема, т.е.
поверхность на границе жидкой и газообразной сред, в данном случае
– одна из плоскостей равного давления, на которую приложено
постоянное давление равное атмосферному.

14.

• Для нахождения величины давления р по его трем частным производным
по координатам умножим уравнения Эйлера соответственно на dx, dy, dz и
сложим:
dp
р
p
p
dx dу dz r Xdx Ydy Zdz
х
у
z
• Левая часть полученного уравнения представляет собой полный
дифференциал dр, так как гидростатическое давление – это лишь функция
координат х, у, z, т. е.
• dp=r(Xdx+Ydy+Zdz).
• - основное уравнение гидростатического давления в дифференциальной
форме.
• В правой части уравнения выражение в скобках также полный
дифференциал некоторой потенциальной функции П=П(x, у, z), частные
производные которой по координатам х, у, z соответственно равны
проекциям единичных массовых сил X, Y, Z.

15.

• Уравнение можно переписать в следующем виде:
d ,
П
П
П
dp r
dx
dy
dz П
y
z
х
• или
dp rdП
• Интегрируя уравнение получим:
p rП C
• где С – произвольная постоянная интегрирования.
• Для поверхности равного давления из уравнения dp=r(Xdx+Ydy+Zdz), при p=const,
r 0 принимая dp = 0 и тогда
• Xdx+Ydy+Zdz= 0.
• Это уравнение называется уравнением поверхности жидкости равного или
постоянного давления.
При неравномерном или непрямолинейном движении на частицы жидкости кроме
силы тяжести действуют еще и силы инерции, причем если они постоянны по
времени, то жидкость принимает новое положение равновесия. Такое равновесие
жидкости называется относительным покоем.

16.

• Если на покоящуюся жидкость действует внешняя сила, сила тяжести, тогда X = 0,
У = 0, Z = –g . В этом случае уравнение поверхности жидкости равного
давления имеет вид
– gdz = 0 или Z = С=const,
т.е. получаем поверхности равного давления, представляющие собой семейство
горизонтальных плоскостей, во всех точках которой давление одинаково.
Основное уравнение гидростатического давления в дифференциальной форме для
жидкости, находящейся под действием силы тяжести, запишется таким образом:
• dp = -rgdz, т.е.
dp
dz 0
rg
• интегрируя которое получим
• .
ð
z C const
rg
• Для двух точек одного и того же объема покоящейся жидкости уравнение можно
представить в виде:
p1
p2
z1
z2
rg
rg
• Это выражение называется основным уравнением гидростатики.

17.

Геометрическая интерпретация
основного уравнения гидростатики

18.

• Рассмотрим уравнение основное уравнение
гидростатики для точек А и В :
• z p z0 p0 , или p=p0+g (z0–z).
g
g
• где р – полное или абсолютное давление,
иногда обозначаемое как рабс,
• z и z0 – геометрические высоты расположения
точек А и В относительно произвольной
плоскости 0–0, называемой плоскостью
сравнения, gh – давление, равное весу столба
жидкости при единичной площади и высоте
h =z0–z,
p
и
p0
– высоты соответствующие
гидростатическому давлению p и p0 в точках А
и В.
С учетом глубины погружения точки A под
уровень свободной поверхности h, получим
наиболее часто встречающуюся запись
основного уравнения гидростатики:
g
g
• p=p0+gh
Высоту Н называют
гидростатическим напором.
Для данного объема жидкости
гидростатический напор
относительно выбранной плоскости
сравнения – величина постоянная:
H z
p
g
z0
p0
g
const .

19.

• С энергетической точки зрения уравнение представляет собой
постоянную величину суммы удельной потенциальной энергии положения
z и z0 и удельной потенциальной энергии давления
p
и
p0
во всех
g
g
точках покоящейся жидкости относительно плоскости сравнения.
• Из уравнения следует, что гидростатическое давление р в любой точке
жидкости и на любой глубине h зависит от внешнего давления р0 на
свободной поверхности.
• Т. е. всякое внешнее давление, действующее на свободную поверхность
жидкости, находящейся в равновесии, передается внутрь во все точки
жидкости без изменения.
закон Паскаля

20. Равновесие двух неоднородных жидкостей в сообщающихся сосудах

• Рассмотрим равновесие двух неоднородных
жидкостей покоящихся в сообщающихся
сосудах (рис ):
• p1+g1h1= p2+g2h2,
• если р1= р2=р0, т. о. g1h1= g2h2
• или h1/h2=g2/g1 .
• При неоднородных жидкостях и одинаковом
внешнем давлении в сообщающихся сосудах
уровень жидкостей обратно пропорционален
удельному весу этих жидкостей.
• Для однородных жидкостей (g1=g2)
свободная поверхность в сообщающихся
сосудах устанавливается на одном уровне
(h1=h2).

21. Избыточное и вакуумметрическое давление

• Возможны три случая (рис.):
• а) р0=рат;
• б) р0>рат;
• в) р0< рат.

22.

• Рассмотрим случай, когда р0>рат.
• Для точки А давление, действующее слева и справа:
• p0+gh= pат+ghм
• затем найдем hм

р0 рат
g
h
ghм=р0+gh-рат=р-рат=рм.
p0 pат gh
g

23.

• В инженерной практике часто давление и жидкости бывает меньше
атмосферного, т.е. р0<ратм. В этом случае манометрическое давление
будет отрицательным и называется вакуумом, а высота столба жидкости,
измеряющая вакуум, называется вакууметрической высотой hвак.
Запишем равенство давления для точки А, действующего слева и справа:
,
• тогда
p0 gh ghâàê. pàò .
hâàê
ðàò ð0 gh
g
pàò ð
g
.
• Вакууметрическое давление может изменяться от 0 до 0,1 МПа.

24.

25.

Давление жидкости на плоские и криволинейные
поверхности

26.

Определим бесконечно малую силу гидростатического
давления на элементарную площадку dw:
dp pdw p0 gh dw p0 dw ghdw
Для определения силы гидростатического давления
необходимо проинтегрировать полученное выражение по
всей площади w:
Ð ð0 dw g hdw p0 w g sin a ydw
w
w
где у – координата площадки dw.
w
Интеграл ydw представляет собой статический
w
момент смоченной поверхности фигуры относительно уреза
воды - оси О–X и равен произведению площади этой фигуры
на координату центра тяжести ус,
т. е.
ydw y w
c
w
Следовательно,
P p0 w g sin a yc w p0 w g hc w,
где hc– глубина погружения центра тяжести площади w в
жидкость.

27.

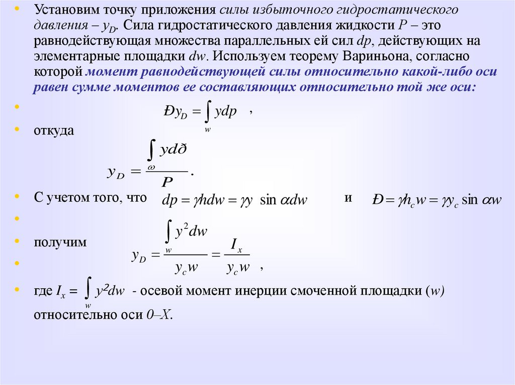
• Установим точку приложения силы избыточного гидростатического
давления – уD. Сила гидростатического давления жидкости Р – это
равнодействующая множества параллельных ей сил dр, действующих на
элементарные площадки dw. Используем теорему Вариньона, согласно
которой момент равнодействующей силы относительно какой-либо оси
равен сумме моментов ее составляющих относительно той же оси:
ÐyD ydp ,
• откуда
w
yD
ydð
P
.
• С учетом того, что dp ghdw gy sin adw
2
y
dw
• получим
I
yD w
x
yc w
yc w ,
и
Ð ghc w gyc sin aw
• где Ix = у2dw - осевой момент инерции смоченной площадки (w)
w
относительно оси 0–Х.

28.

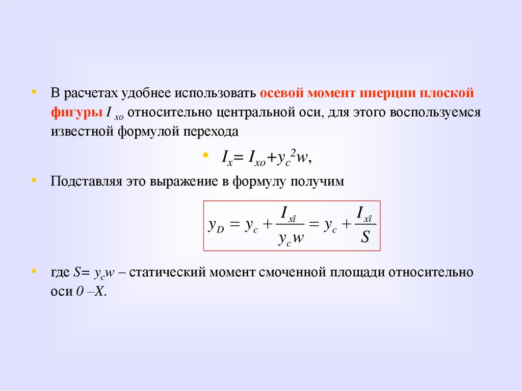
• В расчетах удобнее использовать осевой момент инерции плоской
фигуры I xо относительно центральной оси, для этого воспользуемся
известной формулой перехода
• Ix= Ixo+yc2w,
• Подставляя это выражение в формулу получим
y D yc
I xî
I
yc xî
yc w
S
• где S= ycw – статический момент смоченной площади относительно
оси 0 –X.

29.

• Для вертикальной плоской стены, когда sina=1:
hD hc
.
I x0
hc w
, так как
yD
hD
sin a
и
yc
• Т.о. для плоской прямоугольной стенки (рис.) сила
гидростатического давления будет равна:
P ghc w g
H
1
bH gbH 2
2
2
• Центр давления находится по формуле
H bH 3 / 12 2
yD
H
2 H / 2bH 3
hc
sin a

30. В табл. приведены формулы для расчета момента инерции Ixо координат центра тяжести hс и центра давления hD, площади и силы P.

В табл. приведены формулы для расчета момента инерции Ixо
hс и центра давления hD, площади и силы P.
I xо
координат центра тяжести

31. Эпюры давления

• если р0=рат , то
• Р = g hi
• если hi = 0, то р = 0, если hi = H,
то р = gН.
Давление в системе СИ измеряется в паскалях: Па = Н / м2 .
100000 Па = 0,1 МПа = 1 кгс/см2 = 1 ат = 10 м

32.

• Для горизонтально расположенной стенки, в виде
горизонтального дна сосуда, сила давления жидкости на все дно
площадью w может быть определена по формуле
• P=g wH.

33.

Давление на криволинейные поверхности
• Значение силы давления на цилиндрическую поверхность
определяется по формуле:
• P= P P
• где Рx и Рz – горизонтальная и вертикальная составляющие
2
x
силы давления.
2
z ,

34.

• После интегрирования для горизонтальной составляющей силы получим
Px ghc wx
• где wx – проекция всей цилиндрической поверхности на плоскость, нормальную к
оси 0–X, hc – глубина центра тяжести проекции wx под пьезометрической
плоскостью.
Вертикальная составляющая численно равна весу жидкости в объеме тела
давления
• Pz = γ W.
• Горизонтальная составляющая Рх проходит через центр давления проекции wx, а
вертикальная составляющая Pz проходит через центр тяжести тела давления.

35. Давление жидкости на криволинейную внутреннюю стенку трубы

• Рассмотрим давление жидкости на криволинейную
внутреннюю стенку трубы (рис.), где
– Н – напор, под которым в трубе находится жидкость с
заданной величиной rg,
– d – диаметр,
– d - толщина стенки,
– L – длина труб,
– Px – горизонтальная составляющая силы давления
жидкости внутри трубы.
• Величина Px рассчитывается по формуле
• Px= rgH Ld.
• Обозначим гидростатическое давление
• P=rgH, тогда Px рассчитывается по формуле
• Px= P Ld.

36.

• Разрывающей силе давления жидкости противодействует сила
сопротивления материала стенки М:
• М=2sрdL,
– где sр – напряжение материала на разрыв,
– d – толщина стенки,
– L – длина трубы,
– 2 – сила сопротивления действует с двух сторон.
• При условии, что система находится в равновесии, приравняем
силы давления жидкости и сопротивления материала стенки Px=М
получим:
P Ld=2sр dL
Pd=2sр d,
P=2sр d/d.
• Уравнение позволяет рассчитать толщину стенку трубопровода и
напряжение на разрыв, по которому можно подобрать материал
трубопровода.

37.

• Если жидкость находится в закрытом сосуде, передвигающемся по вертикали с
ускорением а, то проекции ускорений массовых сил в этом случае будут равны:
X=0, Y=0, Z=a – g, а уравнение поверхности жидкости равного давления
будет иметь вид
• dр=r (а - g)dz,
• интегрируя его получим:
• р=r (а - g)Z+C,
• из условия Z=0, р= p0 =C, с учетом погружения точки на глубину
• h = –z получим:
• р = p0 + r (g-а)h.
• При движении сосуда с жидкостью вниз с ускорением или вверх с замедлением
ускорения силы инерции будет уменьшать действие ускорения свободного
падения g и давление в жидкости будет меньше, чем в сосуде с жидкостью
находящемся в состоянии покоя.
• При а=g жидкость станет невесомой, т.е. во всех точках жидкости р=р0.

38. Дифференциальные уравнения равновесия жидкости (уравнения Эйлера)


Предположим, что гидростатическое давление в точке А с
координатами х, у, z будет р. Тогда гидростатическое давление
(p1) в точке В, лежащей на линии А–В на расстоянии dх вправо
от точки А, изменится на dр и будет равно:
р1 f х dх, y, z f х, y, z
Тогда поверхностная сила давления на левую грань
параллелепипеда равна гидростатическому давлению в одной из
точек этой грани (в данном случае в точке А), умноженному на
площадь грани:
Р=pdydz,
и на правую грань
df х, y, z
р
dх р dх
х
х
P1= – р
р
dх dydz.
х
Объемной или массовой силой называется сила, приложенная к
массе жидкости в объеме параллелепипеда т.е. сила тяжести
• G = mg.
При постоянной плотности масса жидкости выделенного объема
равна m = ρdxdydz.
Проекцией объемных сил на ось ОХ будет величина – rdxdydzX.
Суммируя проекции всех действующих на параллелепипед сил
на ось X и приравнивая эту сумму к 0, получим:
• pdydz – р р dх dydz +rdxdydzX=0,
х
откуда
По аналогии с этим можно получить
подобные уравнения для осей У и Z:
1 p
0.
r x
X
У
Z
1 p
0
r у
1 p
0.
r z

39. Поверхности равного давления


Для нахождения величины давления р по его трем частным производным по координатам умножим
уравнения Эйлера соответственно на dx, dy, dz и сложим:
р
p
p
dx dу dz r Xdx Ydy Zdz
х
у
z
Левая часть полученного уравнения представляет собой полный дифференциал dр, так как
гидростатическое давление – это лишь функция координат х, у, z, т. е.
• dp=r(Xdx+Ydy+Zdz).
- основное уравнение гидростатического давления в дифференциальной форме.
В правой части уравнения выражение в скобках также полный дифференциал некоторой потенциальной
функции П=П(x, у, z), частные производные которой по координатам х, у, z соответственно равны
проекциям единичных массовых сил X, Y, Z. Уравнение можно переписать в следующем виде:
П
П
П
dp r
dx
dy
dz
y
z
х
,
или
dp rdП
Интегрируя уравнение получим:
p rП C
где С – произвольная постоянная интегрирования.
Для поверхности равного давления из уравнения dp=r(Xdx+Ydy+Zdz). при p=const,
r 0 найдем dp = 0 и тогда
• Xdx+Ydy+Zdz= 0.
Это уравнение называется уравнением поверхности жидкости равного или постоянного давления.
При неравномерном или непрямолинейном движении на частицы жидкости кроме силы тяжести действуют
еще и силы инерции, причем если они постоянны по времени, то жидкость принимает новое положение
равновесия. Такое равновесие жидкости называется относительным покоем.

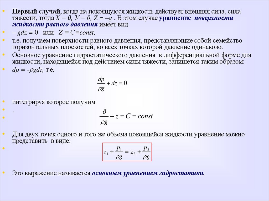
40.

• Первый случай, когда на покоящуюся жидкость действует внешняя сила, сила
тяжести, тогда X = 0, У = 0, Z = –g . В этом случае уравнение поверхности
жидкости равного давления имеет вид
– gdz = 0 или Z = С=const,
т.е. получаем поверхности равного давления, представляющие собой семейство
горизонтальных плоскостей, во всех точках которой давление одинаково.
Основное уравнение гидростатического давления в дифференциальной форме для
жидкости, находящейся под действием силы тяжести, запишется таким образом:
dp = -rgdz, т.е.
dp
dz 0
rg
• интегрируя которое получим
• .
ð
z C const
rg
• Для двух точек одного и того же объема покоящейся жидкости уравнение можно
представить в виде:
z1
p1
p
z2 2
rg
rg
• Это выражение называется основным уравнением гидростатики.

41.

• Если жидкость находится в закрытом сосуде, передвигающемся по вертикали
с ускорением а, то проекции ускорений массовых сил в этом случае будут
равны: X=0, Y=0, Z=a – g, а уравнение поверхности жидкости равного
давления будет иметь вид
• dр=r (а - g)dz,
• интегрируя его получим:
• р=r (а - g)Z+C,
• из условия Z=0, р= p0 =C, с учетом погружения точки на глубину
• h = –z получим:
• р = p0 + r (g-а)h.
• При движении сосуда с жидкостью вниз с ускорением или вверх с
замедлением ускорения силы инерции будет уменьшать действие ускорения
свободного падения g и давление в жидкости будет меньше, чем в сосуде с
жидкостью находящемся в состоянии покоя.
• При а=g жидкость станет невесомой, т.е. во всех точках жидкости р=р0.

42.


Второй случай, когда поверхность равного давления может быть наклонной.
Например, свободная поверхность бензина в железнодорожной цистерне, движущейся
горизонтально с ускорением а. К каждой частице жидкости массы m должны быть в этом случае
приложены ее вес G = mg и сила инерции, равная по величине ma. Равнодействующая этих сил
направлена к вертикали под углом α.
В этом случае единичная масса жидкости находится под действием силы тяжести Z=–g и
горизонтального ускорения силы инерции Х = –1 а (к цистерне приложена сила c ускорением
(а), а к жидкости – такая же по величине сила инерции с ускорением (– а).

43.


Составляющие массовых сил в уравнении получают значения:
Х= – а;
Y = 0;
Z= – g,
тогда уравнение свободной поверхности примет вид:
–adx – gdz = 0 или
После интегрирования уравнения получим
– ах – gz = C.
a
При x = 0; z = Н; C = –gН, тогда
Z H x.
Из вышеизложенного следует, что свободная поверхность бензина в цистерне представляет собой
плоскость с углом наклона
g
a
.
g
a arctg
Так как свободная поверхность, как поверхность равного давления, должна быть нормальна к
указанной равнодействующей, то она в данном случае представит собой уже не горизонтальную
плоскость, а наклонную, составляющую угол α с горизонтом. Учитывая, что величина этого угла
зависит только от ускорений, приходим к выводу, что положение свободной поверхности не будет
зависеть от рода находящейся в цистерне жидкости. Любая другая поверхность уровня в жидкости
также будет плоскостью, наклоненной к горизонту под углом α. Если бы движение цистерны было
не равноускоренным, а равнозамедленным, направление ускорения изменилось бы на обратное, и
наклон свободной поверхности обратился бы в другую сторону.

44.

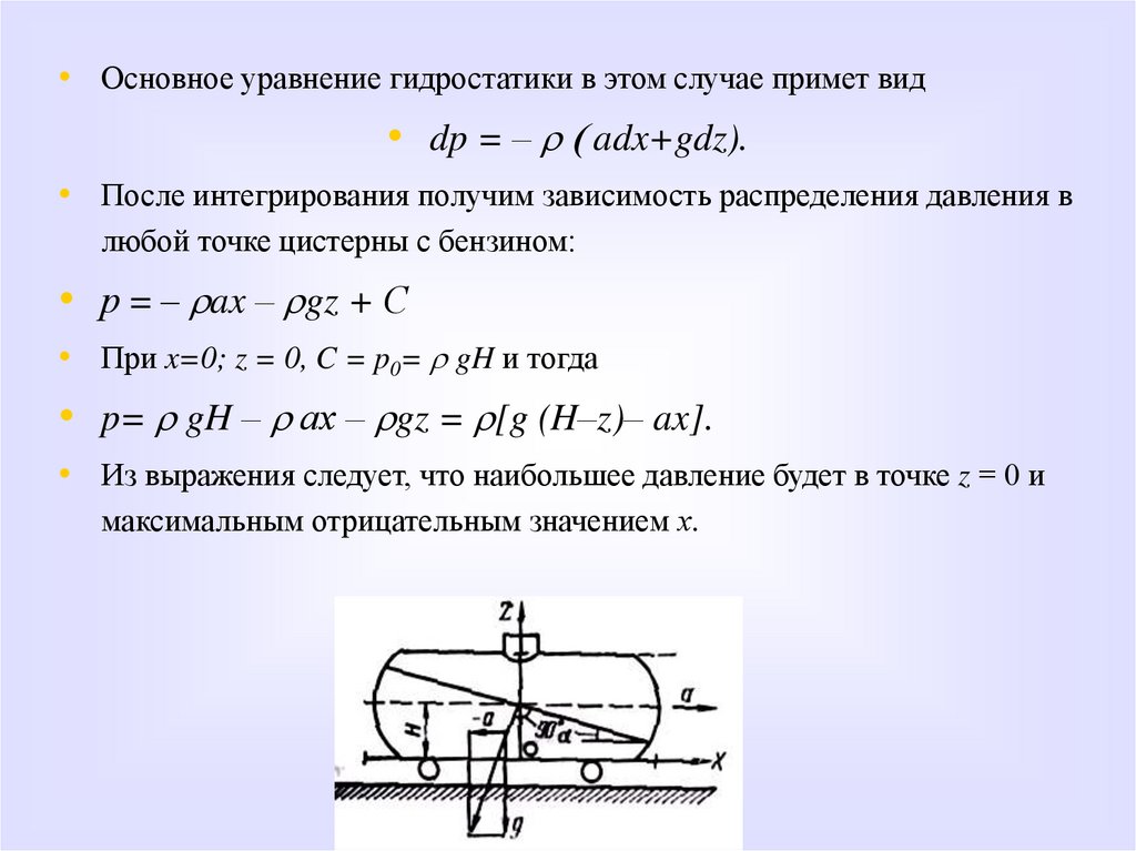
• Основное уравнение гидростатики в этом случае примет вид
• dp = – r adx+gdz).
• После интегрирования получим зависимость распределения давления в
любой точке цистерны с бензином:
• р = – rax – rgz + С
• При x=0; z = 0, C = p0= r gH и тогда
• p= r gH – r ах – rgz= r[g (H–z)– ax].
• Из выражения следует, что наибольшее давление будет в точке z = 0 и
максимальным отрицательным значением х.

45.

• Третий случай, когда жидкость находится в открытом
цилиндрическом сосуде, вращающемся вокруг его
вертикальной оси с постоянной угловой скоростью .
В этом случае на частицу жидкости массой m=1
действуют сила тяжести G= –1g, параллельная оси Z,
и перпендикулярная к оси Z центробежная сила (рис.)
F=1 2/r = 2r.
Определим проекции составляющих
равнодействующей массовых сил X, У, Z на оси x, у, z:
X= 2r cos(r ^x)= 2r x/r= 2x;
Y= 2r cos(r ^y)= 2r y/r= 2y;
Z= – g.
Подставляем эти величины в уравнение поверхности
жидкости равного давления, получим
dp=r ( 2xdx+ 2ydy-gdz). Интегрируя это
выражение, будем иметь
p=r
или p=r ( 2 r 2
2 x 2 2 ó2
gz C
2
2
• так как r2=x2+y2 .
2
gz ) C

46.

• При х=y=z=0, p=0 и C=0
2r 2
• p=r (
gz )
2
• Из уравнения видно, что при вращении сосуда наибольшее
давление будет в точках у дна и на боковых стенках сосуда.
• Уравнение свободной поверхности можно получить при р=0 из
выражения
• p=r (
2r 2
2
z
2r 2
2g
.
gz )
при r ≠0

47.


Разложим силу давления dР на две составляющие: горизонтальную dРх и вертикальную
dРz. Направим ось OY параллельно образующей (рис.).
Значение силы давления на цилиндрическую поверхность в данном случае определяется по
формуле:
Px2 Pz2 ,
P=
где Рx и Рz – горизонтальная и вертикальная составляющие силы давления.
Выделив на цилиндрической поверхности элементарную площадку dw, на которую
действует направленная по нормали элементарная сила
dP = γdw, найдем горизонтальную dPx и вертикальную dPz, составляющие силы dP;
• dPx = dP cos φ = γ hdw cos φ ;
• dPz = dP sinφ = γ hdw sin φ .
Учитывая, что dwcos φ = dwx и dw sin φ = dwz имеем
• dPx = γh dwx
• dPz = γh dwz,
где dwx – проекция элементарной площадки dw на плоскость, перпендикулярную оси O-X;
dwz – проекция элементарной площадки dw на плоскость, перпендикулярную оси O - Z.
Проинтегрировав формулу dPx = γh dwx , получим для горизонтальной составляющей
силы
dP ghdw g hdw
x
x
x

48.

• Второй случай, когда поверхность равного давления может быть наклонной.
• Например, свободная поверхность бензина в железнодорожной цистерне,
движущейся горизонтально с ускорением а. К каждой частице жидкости
массы m должны быть в этом случае приложены ее вес G = mg и сила
инерции, равная по величине ma. Равнодействующая этих сил направлена к
вертикали под углом α.
• В этом случае единичная масса жидкости находится под действием силы
тяжести Z= –g и горизонтального ускорения силы инерции Х = –1 а (к
цистерне приложена сила c ускорением (а), а к жидкости – такая же по
величине сила инерции с ускорением (– а).

49.


Составляющие массовых сил в уравнении получают значения:
Х= – а;
Y = 0;
Z= – g,
тогда уравнение свободной поверхности примет вид:
–adx – gdz = 0 или
После интегрирования уравнения получим
– ах – gz = C.
a
Z H x.
При x = 0; z = Н; C = –gН, тогда
Из вышеизложенного следует, что свободная поверхность бензина в цистерне представляет собой
плоскость с углом наклона
g
a
.
g
a arctg
Так как свободная поверхность, как поверхность равного давления, должна быть нормальна к
указанной равнодействующей, то она в данном случае представит собой уже не горизонтальную
плоскость, а наклонную, составляющую угол α с горизонтом. Учитывая, что величина этого угла
зависит только от ускорений, приходим к выводу, что положение свободной поверхности не будет
зависеть от рода находящейся в цистерне жидкости. Любая другая поверхность уровня в жидкости
также будет плоскостью, наклоненной к горизонту под углом α. Если бы движение цистерны было
не равноускоренным, а равнозамедленным, направление ускорения изменилось бы на обратное, и
наклон свободной поверхности обратился бы в другую сторону.

50.

• Основное уравнение гидростатики в этом случае примет вид
• dp = – r adx+gdz).
• После интегрирования получим зависимость распределения давления в
любой точке цистерны с бензином:
• р = – rax – rgz + С
• При x=0; z = 0, C = p0= r gH и тогда
• p= r gH – r ах – rgz = r[g (H–z)– ax].
• Из выражения следует, что наибольшее давление будет в точке z = 0 и
максимальным отрицательным значением х.

51.

• Третий случай, когда жидкость
находится в открытом
цилиндрическом сосуде,
вращающемся вокруг его
вертикальной оси с постоянной
угловой скоростью .
• В этом случае на частицу
жидкости массой m=1 действуют
сила тяжести G= –1g,
параллельная оси Z, и
перпендикулярная к оси Z
центробежная сила (рис.)
• F=1 2/r = 2r.

52.

• Определим проекции составляющих равнодействующей
массовых сил X, У, Z на оси x, у, z:
• X= 2r cos(r ^x)= 2r x/r= 2x;
• Y= 2r cos(r ^y)= 2r y/r= 2y;
• Z= – g.
• Подставляем эти величины в уравнение поверхности
жидкости равного давления, получим
• dp=r ( 2xdx+ 2ydy-gdz). Интегрируя это выражение, будем
иметь
p=r x ó gz C
2
2
2
2
2
• так как r2=x2+y2 .
2
r
2
или p=r (
2
2
gz ) C

53.

• При х=y=z=0, p=0 и C=0
• p=r (
2r 2
2
gz )
• Из уравнения видно, что при вращении сосуда наибольшее
давление будет в точках у дна и на боковых стенках сосуда.
• Уравнение свободной поверхности
можно получить при р=0 из
2 2
выражения
p=r (
r
2
• при r ≠0
z
2r 2
2g
.
gz )

54. Закон Архимеда

Существование гидростатического давления приводит к тому, что на любое тело, находящееся в жидкости или газе,
действует выталкивающая сила. Впервые значение этой силы в жидкостях определил на опыте Архимед. Закон Архимеда
формулируется так: на тело, погруженное в жидкость или газ, действует выталкивающая сила, равная весу того количества
жидкости или газа, которое вытеснено погруженной частью тела.
Сила Архимеда, действующая на погруженное в жидкость тело, может быть рассчитана по формуле:
где ρж – плотность жидкости, Vпт – объем погруженной в жидкость части тела.
Поведение тела, находящегося в жидкости или газе, зависит от соотношения между модулями силы тяжести Fт и
архимедовой силы FA, которые действуют на это тело. Возможны следующие три случая:
1)
Fт > FA – тело тонет;
2)
Fт = FA – тело плавает в жидкости или газе;
3)
Fт < FA – тело всплывает до тех пор, пока не начнет плавать, выступая частично над поверхностью жидкости
(данное утверждение верно только для жидкости).

55.

К основным понятиям теории плавания относятся следующие:
- плоскость плавания (I-I) - пересекающая тело плоскость свободной поверхности
жидкости;
- ватерлиния – линия пересечения поверхности тела и плоскости плавания;
- осадка (y) – глубина погружения низшей точки тела. Наибольшая допустимая
осадка судна отмечается на нём красной ватерлинией;
- водоизмещение – вес воды, вытесненный судном. Водоизмещение судна при полной
нагрузке является его основной технической характеристикой;
- центр водоизмещения (точ. D, рис. ) – центр тяжести водоизмещения, через
который проходит линия действия выталкивающей архимедовой силы;
- ось плавания (О О ' ) – линия проходящая через центр тяжести С и центр
водоизмещения D при равновесии тела.

56.

Для сохранения равновесия ось плавления должна быть вертикальна.
Если на плавающее судно в поперечном направлении действует
внешняя сила, например сила давления ветра, то судно накренится,
ось плавания повернётся относительно точки С и возникнет крутящий
момент Мк, вращающий судно относительно продольной оси против
часовой стрелки. После прекращения действия внешней силы судно
может вернуться в исходное положение, или опрокинуться в
зависимости от его остойчивости.
Остойчивость - способность плавающего тела, выведенного из
равновесия, возвращаться в исходное положение после прекращения
действия сил вызвавших крен.

57.

Остойчивость плавающего тела зависит от взаимного положения точек С и D.
Если центр тяжести С находится ниже центра водоизмещения D, то при
надводном плавании тело всегда остойчиво, так как возникающий при крене
крутящий момент Мк всегда направлен в сторону противоположную крену.
Если точка С находится выше точки D (рис.), то плавающее тело может быть
остойчивым и неостойчивым.
b - метацентрический радиус;
∆- эксцентриситет.
Условие остойчивости: тело остойчиво, если его метацентрический радиус
больше эксцентриситета, т.е. b > ∆.
В случае а) b > ∆ и возникший крутящий момент направлен в сторону
противоположную крену, а в случае б) имеем: b < ∆ и момент Мк вращает
тело в сторону крена, т.е. тело не остойчиво.
English     Русский Rules