Лекция 3
1.90M
Category: mathematicsmathematics

Планирование эксперимента при поиске оптимальных условий. Лекция 3

1. Лекция 3

Планирование эксперимента
при поиске оптимальных
условий

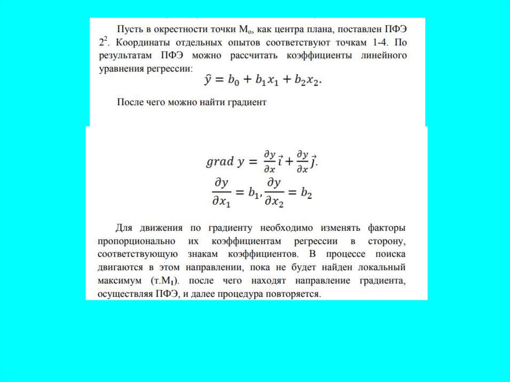
2.

3.

4.

5.

6.

P0=(2,7) f(P0)=39
P1=(1,7) f=57
P2=(1,8) f=73
P3=(1,9) f=91
P4=(1,10) f=111

7.

8.

9.

10.

11.

12.

13.

14.

15.

16.

17.

18.

19.

20.

21.

22.

Пусть начальный симплекс соответствует рисунку
Для него были получены следующие значения функции отклика:
в точке 1 – 22,
в точке 2 – 34,
в точке 3 – 26
Какая точка симплекса будет меняться на следующем шаге?
Какие у нее будут координаты?

23.

1new=(1,0.378)
English     Русский Rules