Лекция 2 Методы расчета и анализа нелинейных цепей
Методы расчета нелинейных электрических цепей
Последовательное соединение нелинейных элементов
Параллельное соединение нелинейных элементов
Смешанное соединение нелинейных элементов
Метод двух узлов
Расчет нелинейной цепи методом двух узлов
Расчет нелинейной электрической цепи методом эквивалентного генератора
Аналитические методы
Метод аппроксимации
Метод линеаризации
508.49K
Category: physicsphysics

Методы расчета и анализа нелинейных цепей. Лекция 2

1. Лекция 2 Методы расчета и анализа нелинейных цепей

1 Графический метод расчета нелинейных
цепей.
2 Расчет нелинейных цепей методом двух
узлов и методом эквивалентного генератора
3 Аналитические методы расчета нелинейных
цепей.
Литература: Кононенко, В.В. Электротехника и
электроника: учеб. пособие для вузов / В. В.
Кононенко и др. ; под ред. В. В. Кононенко. - 5-е
изд. - Ростов н/Д : Феникс, 2008. – с. 98-109.

2. Методы расчета нелинейных электрических цепей

• Графические, в виде геометрических построений на
основе заданных характеристик;
• Аналитические, основанные на том, что
характеристика нелинейного элемента выражается
приближенной аналитической функцией;
• Графо-аналитические, линейная часть цепи
описывается аналитически, а характеристики НЭ
представлены в виде графиков;
• Итерационные (численные), основаны на
приближенных способах решения алгебраических и
дифференциальных уравнений.

3. Последовательное соединение нелинейных элементов

4. Параллельное соединение нелинейных элементов

5. Смешанное соединение нелинейных элементов

Расчет таких цепей производится в следующей последовательности:
• исходная схема сводится к цепи с последовательным соединением
резисторов, для чего строится результирующая ВАХ параллельно
соединенных элементов;
• проводится расчет полученной схемы с последовательным соединением
резистивных элементов, на основании которого затем определяются токи в
исходных параллельных ветвях.

6. Метод двух узлов

7. Расчет нелинейной цепи методом двух узлов

8. Расчет нелинейной электрической цепи методом эквивалентного генератора

9. Аналитические методы

К аналитическим методам относятся:
• метод аппроксимации, когда ВАХ
нелинейного элемента заменяется
аналитическим выражением;
• метод линеаризации, когда НЗ заменяется
эквивалентной схемой, состоящего из
источника ЭДС и линейного элемента.

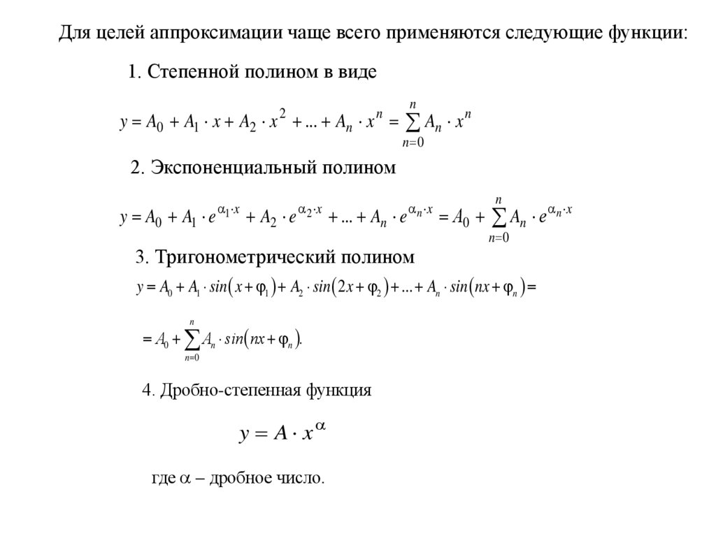
10.

Для целей аппроксимации чаще всего применяются следующие функции:
1. Степенной полином в виде
n
y A0 A1 x A2 x ... An x An x n
2
n
n 0
2. Экспоненциальный полином
y A0 A1 e
1 x
A2 e
2 x
... An e
n x
n
А0 An е n x
n 0
3. Тригонометрический полином
y A0 A1 sin x 1 A2 sin 2 x 2 ... An sin nx n
n
А0 An sin nx n .
n 0
4. Дробно-степенная функция
y A x
где – дробное число.

11. Метод аппроксимации

Задача аппроксимации решается в два этапа:
1) выбирают подходящую структуру аппроксимирующей
функции;
2) рассчитывают неизвестные коэффициенты, входящие в
аппроксимирующую функцию
- степенной полином

12. Метод линеаризации

English     Русский Rules