ПАРАМЕТРЫ И ХАРАКТЕРИТСТИКИ ПЕРВЫЧНЫХ СИГНАЛОВ
ПЕРВЫЧНЫЕ СИГНАЛЫ ЭЛЕКТРОСВЯЗИ
ПЕРВЫЧНЫЕ СИГНАЛЫ ЭЛЕКТРОСВЯЗИ
ДЕТЕРМИНИРОВАННЫЕ СИГНАЛЫ. ЭНЕРГЕТИЧЕСКИЕ ХАРАКТЕРИСТИКИ
СПЕКТРАЛЬНАЯ ПЛОТНОСТЬ НЕПЕРИОДИЧЕСКОГО СИГНАЛА
СТАЦИОНАРНЫЕ СЛУЧАЙНЫЕ ПРОЦЕССЫ (ССП)
КОРРЕЛЯЦИОННЫЕ ХАРАКТЕРИСТИКИ СП
СТАЦИОНАРНЫЕ В ШИРОКОМ СМЫСЛЕ СП.
ИНТЕРВАЛ КОРРЕЛЯЦИИ СП
ЭРГОДИЧЕСКИЕ СЛУЧАЙНЫЕ ПРОЦЕССЫ (ЭСП)
СПЕКТРАЛЬНАЯ ПЛОТНОСТЬ МОЩНОСТИ СП
ШИРИНА ПОЛОСЫ СИГНАЛА
ШИРИНА ПОЛОСЫ СИГНАЛА
ЭФФЕКТИВНО ПЕРЕДАВАЕМАЯ ПОЛОСА ЧАСТОТ СИГНАЛА
ОТНОСИТЕЛЬНАЯ ПОЛОСА ЧАСТОТ
НЕСТАЦИОНАРНЫЙ СИГНАЛ
ДИНАМИЧЕСКИЙ ДИАПАЗОН ПЕРВИЧНОГО СИГНАЛА
ОШИБКА ВОСПРОИЗВЕДЕНИЯ СИГНАЛА
ДИНАМИЧЕСКИЙ ДИАПАЗОН ПЕРВИЧНОГО СИГНАЛА
ДИНАМИЧЕСКИЙ ДИАПАЗОН КАНАЛА
ПИК-ФАКТОР
ОБЪЕМ ПС
ПОТЕНЦИАЛЬНЫЙ ИНФОРМАЦИОННЫЙ ОБЪЕМ ПС
2.21M
Category: electronicselectronics

Параметры и характеритстики первычных сигналов

1. ПАРАМЕТРЫ И ХАРАКТЕРИТСТИКИ ПЕРВЫЧНЫХ СИГНАЛОВ

2. ПЕРВЫЧНЫЕ СИГНАЛЫ ЭЛЕКТРОСВЯЗИ

Первичный сигнал
электросвязи - электрический
сигнал, получаемый на выходе
преобразователя сообщения.
Характерным для первичных сигналов - относительно
малая скорость их изменения и, следовательно,
возможность передачи по низкочастотным каналам связи
Для передачи речи - полоса пропускания канала
несколько кГц
2

3. ПЕРВЫЧНЫЕ СИГНАЛЫ ЭЛЕКТРОСВЯЗИ

Первичные сигналы
Вторичные сигналы
3

4. ДЕТЕРМИНИРОВАННЫЕ СИГНАЛЫ. ЭНЕРГЕТИЧЕСКИЕ ХАРАКТЕРИСТИКИ

Детерминированный сигнал – сигнал, мгновенное
значение которого в любой момент времени можно
предсказать с вероятностью единица
Длительность первичного сигнала Тс – интервал
времени в пределах которого сигнал существует
Мгновенная мощность,
U 2 (t )
выделяемая на сопротивлении нагрузки R :W (t )
R
Энергия сигнала: Tc
Tc
U 2 (t )
dt
E W (t )dt
R
0
0
Средняя мощность на интервале [t1 ,t2] :
t2-t1 – интервал усреднения
t2
1
U 2 (t )
Wcp (t1 , t2 )
dt
t2 t1 t1 R
4

5. СПЕКТРАЛЬНАЯ ПЛОТНОСТЬ НЕПЕРИОДИЧЕСКОГО СИГНАЛА

0;0 t Tc ;
U (t )
0; t 0; t Tc ;
Tc
S ( f ) F {U (t )} U (t )e
j 2 ft
dt | S ( f ) | e
j ( f )
;
0
U (t ) F {S ( f )} S ( f )e j 2 ft df ;
1
Tc
0
E | S ( f ) |2 df U 2 (t ) dt - энергия сигнала
| S ( f ) |2
- энергетический спектр
5

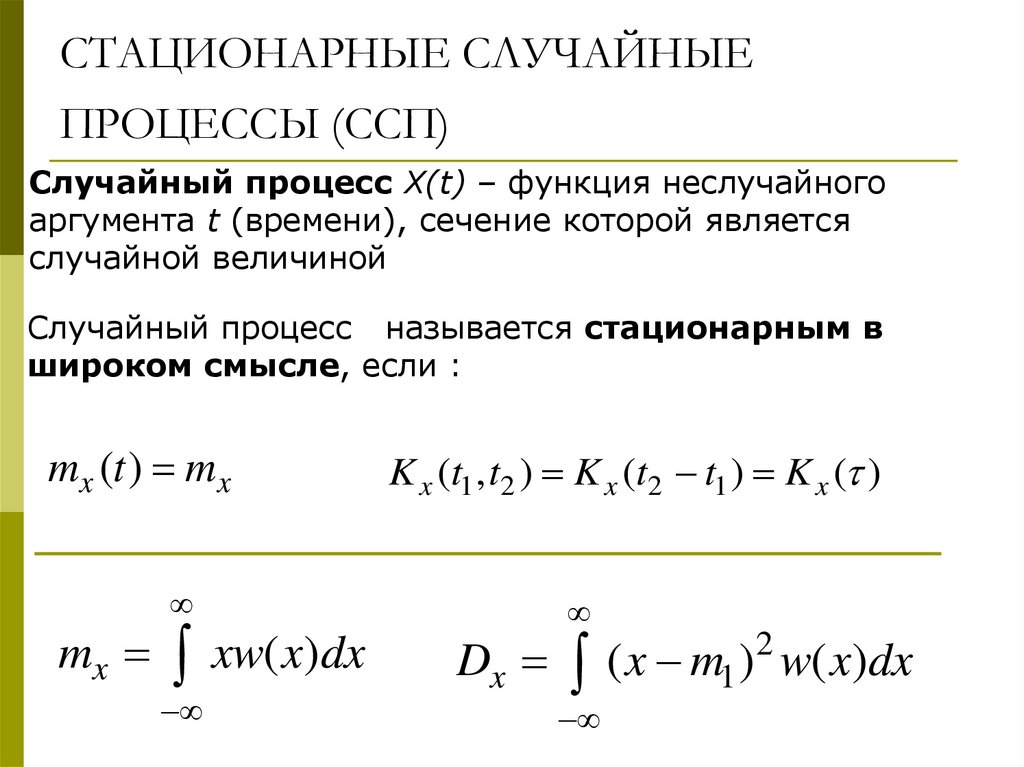
6. СТАЦИОНАРНЫЕ СЛУЧАЙНЫЕ ПРОЦЕССЫ (ССП)

Случайный процесс X(t) – функция неслучайного
аргумента t (времени), сечение которой является
случайной величиной
Случайный процесс называется стационарным в
широком смысле, если :
mx (t ) mx
mx xw( x)dx
K x (t1 , t2 ) K x (t2 t1 ) K x ( )
Dx ( x m1 ) w( x)dx
2

7. КОРРЕЛЯЦИОННЫЕ ХАРАКТЕРИСТИКИ СП

КОВАРИАЦИОННАЯ (АВТОКОВАРИАЦИОННАЯ) ФУНКЦИЯ СП
K x ( )
( x1 mx )( x2 mx )w2 ( x1, x2; )dx1dx2
КОРРЕЛЯЦИОННАЯ (АВТОКОРРЕЛЯЦИОННАЯ) ФУНКЦИЯ СП
Bx ( )
2
x
x
w
(
x
,
x
;
)
dx
dx
K
(
)
m
x
12 2 1 2 1 2 x
Нормированная корреляционная функция
K x ( )
Rx ( )
Dx
7

8. СТАЦИОНАРНЫЕ В ШИРОКОМ СМЫСЛЕ СП.

Для стационарного СП
1.
K x ( ) Bx ( ) mx2
2. K x (0) Dx
Bx (0) m2 x
Rx (0) 1
3. K x ( ) K x ( )
8

9. ИНТЕРВАЛ КОРРЕЛЯЦИИ СП

| K x ( ) | d
0
Dx
0 | Rx ( ) | d 0
Rx ( )

10. ЭРГОДИЧЕСКИЕ СЛУЧАЙНЫЕ ПРОЦЕССЫ (ЭСП)

ССП называется эргодическим в строгом смысле,
если с вероятностью единица усреднение по всей
совокупности реализаций дает тот же результат, что и
усреднение по времени:
T
mx xw( x)dx lim 1 x(t )dt
T T
0
Bx ( )
T
1
x(t ) x(t )dt
T T
x1 x2 w2 ( x1 , x2 ; )dx1dx2 lim
0
10

11. СПЕКТРАЛЬНАЯ ПЛОТНОСТЬ МОЩНОСТИ СП

Gx ( f ) F{K x ( )}
K x ( ) F 1{Gx ( f )}
W D Gx ( f )df
Мощность, заключенная в
конечной полосе частот:
f1
f2
f2
f1
W1,2 Gx ( f )df Gx ( f )df
Dx
Эффективная ширина спектра: f э
Gx ( f )df
Gx max
Gx max
1
1
f э 0
2
11

12. ШИРИНА ПОЛОСЫ СИГНАЛА

fc — частота
несущей,
Т - длительность
импульса
а) ширина полосы половинной мощности – интервал между
частотами, на которых СПМ падает по мощности в два раза
по сравнению с ее максимальным значением (на 3 дБ);
б) эффективная ширина спектра (ширина полосы
Wc
f
прямоугольного (шумового) эквивалента) Gmax
Wc –полная мощность сигнала по всем частотам
12
Gmax – максимальной значение G(f)

13. ШИРИНА ПОЛОСЫ СИГНАЛА

fc — частота
несущей,
Т - длительность
импульса
в) ширина полосы по первым нулям;
г) полоса, вмещающая определенную часть суммарной
мощности;
13

14. ЭФФЕКТИВНО ПЕРЕДАВАЕМАЯ ПОЛОСА ЧАСТОТ СИГНАЛА

Эффективно передаваемая полоса частот сигнала диапазон частот, в пределах которого сосредоточена
основная энергия сигнала (не менее 90 %)
f c f max f min
Эффективно передаваемая полоса частот канала fK –
это полоса от минимального значения частоты до
максимального, которую канал способен пропустить с
выполнением заданных требований к качеству передачи
сигнала.
Канал тональной частоты предназначен для передачи
телефонного сигнала с полосой частот 300 … 3400 Гц.
Канал звукового вещания высшего класса должен
передавать сигналы с полосой частот 30 … 15000 Гц.
14

15. ОТНОСИТЕЛЬНАЯ ПОЛОСА ЧАСТОТ

Центральная частота сигнала определяется как среднее
значение между максимальной и минимальной частотами
f 0 ( f max f min ) / 2
Относительная полоса частот:
fc
2( f max f min )
f0
( f max f min )
15

16. НЕСТАЦИОНАРНЫЙ СИГНАЛ

Wmax
Wmin
16

17. ДИНАМИЧЕСКИЙ ДИАПАЗОН ПЕРВИЧНОГО СИГНАЛА

Максимальная мощность ПС – такая величина Wmax,
которую мгновенное значение W может превзойти с
определенной достаточно малой вероятностью . Для
различных видов сигналов значение принимается
равным 10-2 …10-5.
Минимальная мощность ПС - такая величина Wmin,
которую мгновенное значение W может превзойти с
определенной достаточно большой вероятностью 1- .
Разброс мощностей первичного сигнала в конкретной
точке канала характеризуется динамическим
диапазоном :
Wmax
Dc 10lg
, дБ
Wmin
17

18. ОШИБКА ВОСПРОИЗВЕДЕНИЯ СИГНАЛА

Ошибка воспроизведения сигнала оценивается
мощностью ошибки:
W ( x x)2 w( x)dx
T
W lim ( x(t ) x(t )) 2 dt
T
0
Получатель не замечает искаженный сигнал, если
мощность ошибки не превышает некоторого допустимого
(порогового) значения W max
Динамический диапазон:
Wmax
Dc 10lg
, дБ
W max
18

19. ДИНАМИЧЕСКИЙ ДИАПАЗОН ПЕРВИЧНОГО СИГНАЛА

Динамический диапазон цифрового ПС (ЦПС):
U max
Dc 20lg
, дБ
0.5 U min
Umax – максимальное значение ПС;
Umin – минимальный возможный интервал между
соседними уровнями
Если
U min U const;
U max ( L 1) U ;
L – число уровней ЦПС
Dc 20lg 2( L 1), дБ
Пример. Для бинарного сигнала с 2 уровнями Dc=6дБ
19

20. ДИНАМИЧЕСКИЙ ДИАПАЗОН КАНАЛА

Wk max
Dk 10lg
, дБ
Wk min
Wkmax – максимальная мощность сигнала, которая может
передаваться по каналу без искажений
Wkmin – минимальная мощность сигнала, при которой
обеспечивается требуемая защищенность от помех.
20

21. ПИК-ФАКТОР

Пик-фактор-отношение максимальной мощности
сигнала к средней мощности, выраженное в дБ:
Wmax
Qc 10lg
, дБ
Wcp
Защищенность - отношение средней мощности
первичного сигнала Wcp к средней мощности помехи WП,
выраженное в дБ :
Wcp
Aз 10lg
, дБ
Wn
21

22. ОБЪЕМ ПС

Объем ПС - произведение трех физических параметров
ПС: длительности Тс, динамического диапазона Dc и
эффективно передаваемой полосы частот fС
Vc f c Tc Dc
Потенциальный информационный объем или
количество информации Iс, переносимое ПС в единицу
времени
L
I c fT pi log 2 pi , бит / с
i 1
fT- частота следования посылок (тактовая частота)
pi 1 / L
I с fT log 2 L, бит / с
22

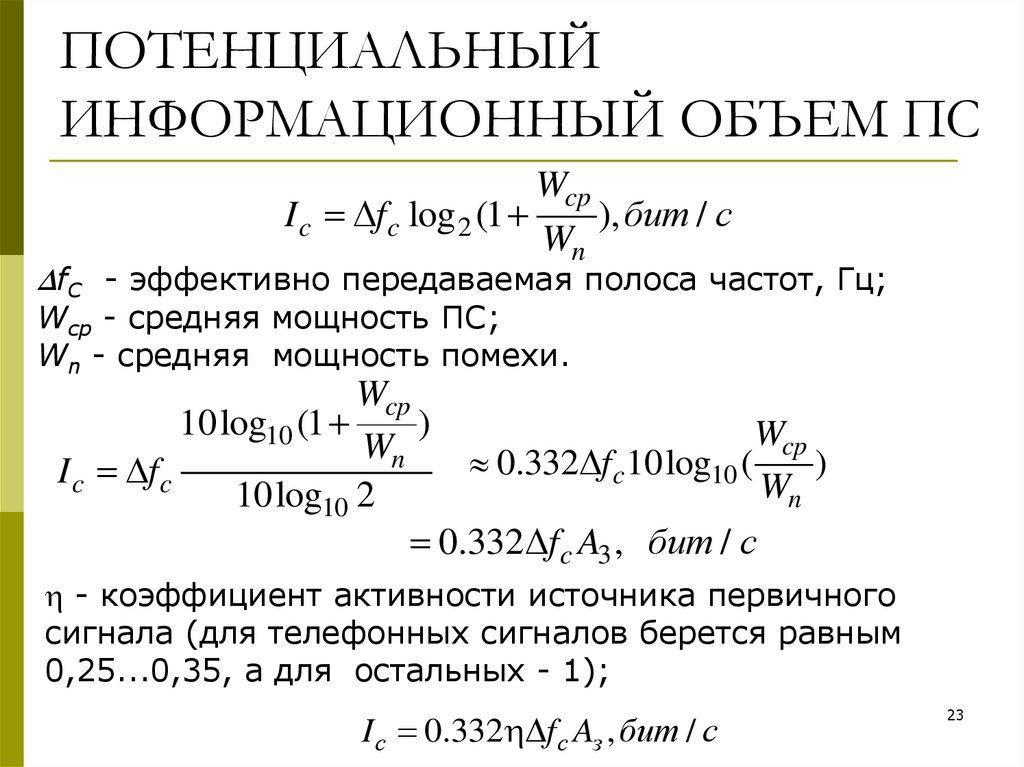
23. ПОТЕНЦИАЛЬНЫЙ ИНФОРМАЦИОННЫЙ ОБЪЕМ ПС

Wcp
I c fc log 2 (1
), бит / с
Wn
fC - эффективно передаваемая полоса частот, Гц;
Wcp - средняя мощность ПС;
Wn - средняя мощность помехи.
Wcp
10log10 (1
)
Wcp
Wn
0.332 f c 10log10 (
)
I c f c
Wn
10log10 2
0.332 f c A3 , бит / с
- коэффициент активности источника первичного
сигнала (для телефонных сигналов берется равным
0,25...0,35, а для остальных - 1);
I с 0.332 f c Aз , бит / с
23
English     Русский Rules