429.96K
Category:
mathematics
Similar presentations:
Методы и погрешности измерений. Лекция 6
Неопределённый интеграл. Метод подстановки (замены переменной)
Средства измерения, виды и методы, погрешности
Средства измерения, виды и методы, погрешности»
Относительная погрешность
Понятия «абсолютная погрешность», «относительная погрешность»
Интегрирование рациональных функций и метод неопределённых коэффициентов
Неопределённый интеграл, его свойства и методы вычисления (лекция 1)
Численное интегрирование и его погрешности. Методы прямоугольников и трапеций. Метод Симпсона. Правило Рунге. (Лекция 5)
Абсолютная и относительная погрешность
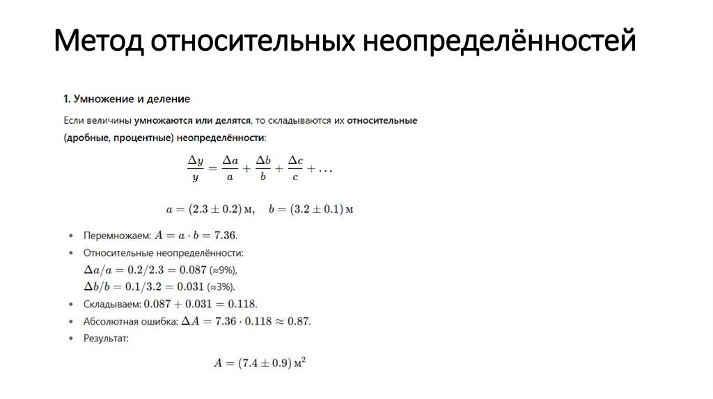
Погрешности. Метод относительных неопределённостей
1.
Погрешности
11/09/25
2.
Метод относительных неопределённостей
English
Русский
Rules