1.20M
Category: physicsphysics

Кинематиканың негізгі ұғымдары

1.

Сабақ тақырыбы: Кинематиканың негізгі ұғымдары
Сабақ мақсаты:
10.2.1.1 -жылдамдықтың уақытқа тәуелділік
графигін пайдалана отырып, теңүдемелі қозғалыс
кезіндегі орын ауыстыру формуласын қорытып
шығару;
10.2.1.2 -сандық және графиктік есептерді
шығаруда кинематика теңдеулерін қолдану;

2.

3.

4.

5.

Кинематика (гр. kіnma, kіnmatos – қозғалыс)–
механиканың, дене қозғалысының
геометриялық қасиеттерін, олардың массасы
мен әсер етуші күштерді ескермей зерттейтін
бөлімі. Классикалық механиканың бөлімі.
Ол дененің неліктен осылай қозғалатынын
түсіндірмейді, бірақ "Дене қалай қозғалады?"
деген сұраққа жауап береді. Қозғалыс
Кинематикасындағы әдістер мен тәуелділіктер
әр түрлі механизмдердегі, машиналардағы, т.б.
қозғалыстарды есептеуде, сондай-ақ динамика
есептерін шешуде пайдаланылады.

6.

Кинематиканың негізгі ұғымдары
Қозғалыс теңдеуі
Санақ жүйесі
Ілгерлімелі қозғалыс
Жылдамдық
Орын ауыстыру
Жол
Траектория
Лездік жылдамық
Үдеу

7.

Дәріс жоспары
Материялық нүкте, санақ жүйесі, орын ауыстыру,
жол ұзындығы
Жылдамдық, орташа және лездік жылдамдық
Үдеу, орташа үдеу, лездік үдеу
Түзу сызықты бірқалыпты және бірқалыпты
айнымалы қозғалыстар
Қисық сызықты қозғалыс және оның үдеулері
Айналмалы қозғалыстың бұрыштық жылдамдығы
және бұрыштық үдеуі
Дененің еркін түсу
Еркін түсу үдеуі

8.

Дененің кеңістіктегі орнын басқа бір кезкелген қозғалмайтын дене арқылы
анықтауға болатын денені санақ денесі
деп атайды.

9.

Дененің немесе материялық нүктенің кеңістіктегі
қозғалыс кезінде сызық түрінде қалдырған ізі траектория
немесе жүрген жол ұзындығы деп аталады.
Траектория түзу сызықты және қисық сызықты болады.
Жол – бұл бастапқы және сонғы нүктелердің
арасындағы траектория участкесінің ұзындығына тен
скалярлық шама S .
Нүктенің бастапқы және соңғы орнын қосатын
вектор орын ауыстыру деп аталады, ол қозғалыстың
бастапқы нүктесінен соңғы нүктесіне қарай
бағытталады.

10.

Жылдамдық
- қозғалыстың
шапшаңдығы мен
бағытын сипатайтын векторлық шама. Ол бірлік уақыт
ішіндегі жүрілген жолдың ұзындығын анықтайды.
S
.
t
м / с

11.

Радиус-вектор
деп

координаталар басынан О нүктесінен
дененің берілген нүктеге М дейін
жүргізілген векторды айтады.

12.

Лездік жылдамдық- берілген уақыт мезетіндегі дененің жылдамдығы
Жылдамдығы өзгеріп отыратын қозғалысты айнымалы қозғалыс дейміз.
Үдеу- жылдамдық векторының өзгеру шапшаңдығын сипаттайтын шама
a=∆ᴠ/∆t
[a]=м/с2
a=(v-v0) /∆t

13.

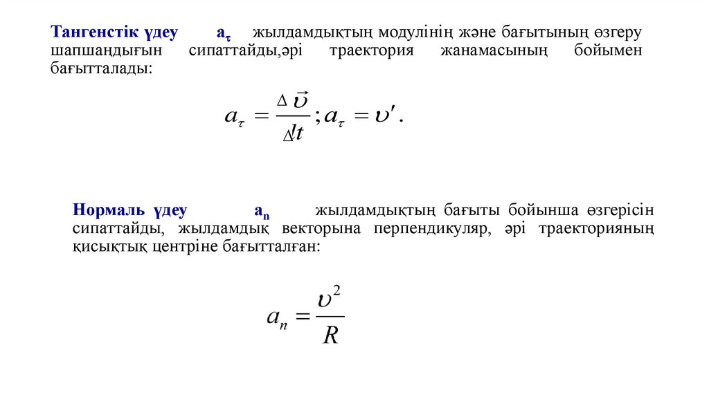
Тангенстік үдеу
а жылдамдықтың модулінің және бағытының өзгеру
шапшаңдығын сипаттайды,әрі траектория жанамасының бойымен
бағытталады:
a

d
dt

; а .
Нормаль үдеу
аn
жылдамдықтың бағыты бойынша өзгерісін
сипаттайды, жылдамдық векторына перпендикуляр, әрі траекторияның
қисықтық центріне бағытталған:

14.

Үдеудің құраушылары

15.

Қисықсызықты қозғалыста толық үдеу тангенциальдық және
нормальдық үдеулерге жіктеледі.
Нормаль үдеу a n мен тангенстік үдеу a өзара
перпендикульяр болады. Сондықтан толық үдеу осы
екеуінің векторлық қосындысына тең.
a a an .
2
2

16.

Түзу сызықты қозғалыс
an 0
Бір қалыпты үдемелі қозғалыс
Бір қалыпты шеңбер бойымен
English     Русский Rules