§3. Степенные ряды
§ 4. Разложение функции в степенной ряд
Разложение в тригонометрический ряд Фурье четных и нечетных функций с периодом Т = 2
Разложение в тригонометрический ряд Фурье четных и нечетных функций
Разложение в тригонометрический ряд Фурье четных и нечетных функций с периодом Т = 2l
Разложение в тригонометрический ряд Фурье непериодических функций, заданных на [0 ; ℓ )
2.02M
Category: mathematicsmathematics

Ряды. Глава 1

1.

Математика
Глава 1.
Ряды
Преподаватель – доцент, к.п.н.
Ефремова О.Н.

2.

§ 1. Числовые ряды
Пусть задана числовая последовательность {un}
Определение. Выражение вида
u1 + u2 + … + un + … =
un
n 1
называют числовым рядом.
При этом, члены последовательности {un} называются
членами ряда (un – общий член).
Пропустить 6 строк

3.

Если, начиная с некоторого номера N, для членов ряда
справедливо равенство
uN = uN + 1 = uN + 2 = … = 0,
то ряд называют конечным. В противном случае ряд
называется бесконечным.
Ряд ∑un называют
• знакоположительным, если un 0, n ℕ;
• знакоотрицательным, если un 0, n ℕ;
• знакопостоянным, если он знакоположительный или
знакоотрицательный;
• знакопеременным, если он содержит бесконечное число как
положительных, так и отрицательных членов.
Пропустить 6 строк

4.

Для ряда ∑un запишем последовательность
S1 = u1, S2 = u1 + u2, … , Sn = u1 + u2 + … + un , …
Числа S1, S2 , …, Sn называют частичными суммами ряда ∑un.
Определение. Ряд ∑un
существует конечный
частичных сумм { Sn }.
При этом, число
Если
называется сходящимся, если
предел последовательности его
S lim S n называют суммой ряда ∑un.
n
lim S n ( lim S n )
n
n
то говорят, что ряд ∑un
расходится и не имеет суммы.
Если S – сумма ряда ∑un , то записывают: ∑un = S .
Пропустить 15 строк

5.

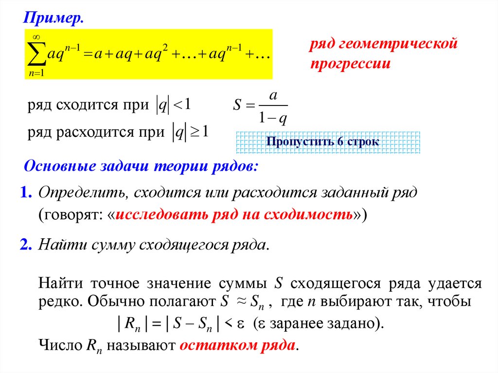
Пример.
aq a aq aq aq
n 1
2
n 1
n 1
ряд сходится при q 1
ряд расходится при q 1
S
ряд геометрической
прогрессии
a
1 q
Пропустить 6 строк
Основные задачи теории рядов:
1. Определить, сходится или расходится заданный ряд
(говорят: «исследовать ряд на сходимость»)
2. Найти сумму сходящегося ряда.
Найти точное значение суммы S сходящегося ряда удается
редко. Обычно полагают S ≈ Sn , где n выбирают так, чтобы
| Rn | = | S – Sn | < ( заранее задано).
Число Rn называют остатком ряда.

6.

Свойства числовых рядов
Теорема 1. Поведение ряда относительно сходимости не
изменится, если добавить (отбросить) конечное число
членов ряда.
Теорема 2.
Если ряд ∑un сходится и его сумма равна U,
ряд ∑vn сходится и его сумма равна V,
то а) ряд ∑cun – сходится и его сумма равна cU ( c ℝ);
б) ряд ∑(un vn) – сходится и его сумма равна U V.
Следствие
1) Если ∑un расходится, то c 0 (c ℝ) ряд ∑cun – тоже
расходится.
2) Если ряд ∑un сходится, а ряд ∑vn расходится, то ряд
∑(un vn) – расходится.

7.

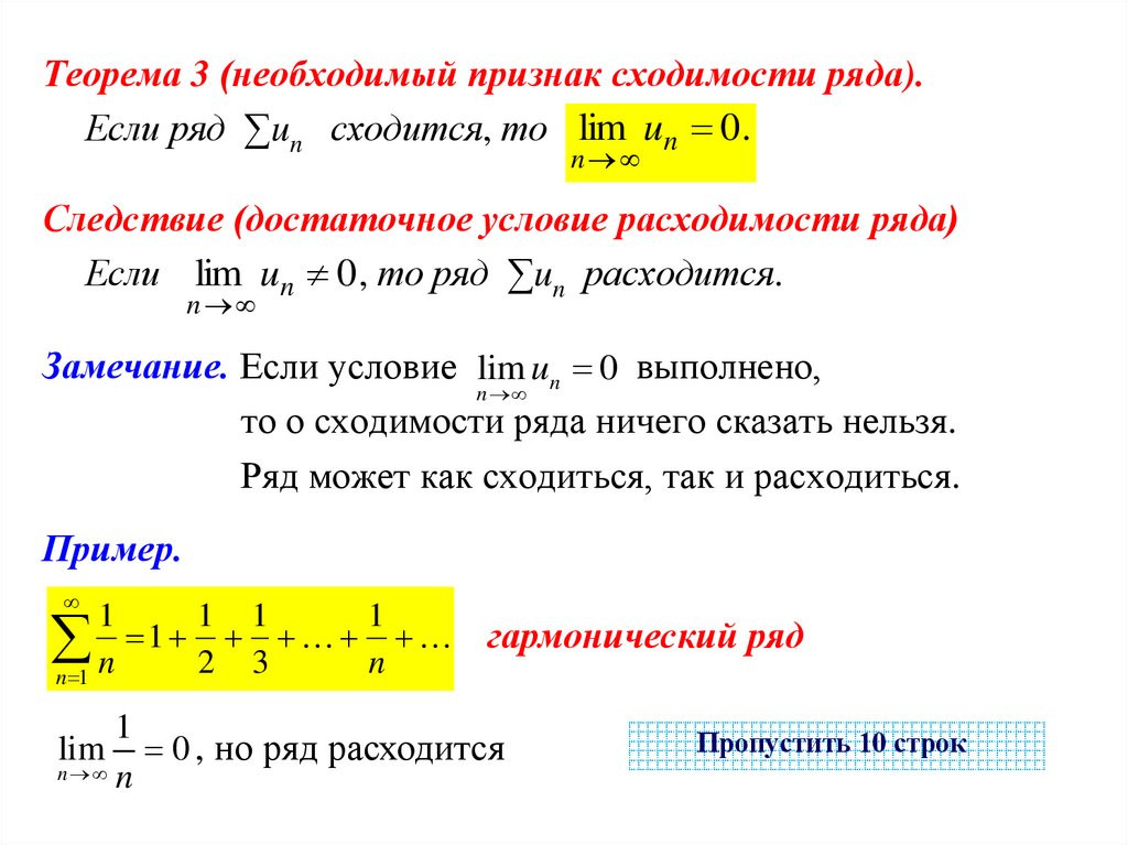
Теорема 3 (необходимый признак сходимости ряда).
Если ряд ∑un сходится, то lim un 0 .
n
Следствие (достаточное условие расходимости ряда)
Если lim un 0 , то ряд ∑un расходится.
n
Замечание. Если условие lim un 0 выполнено,
n
то о сходимости ряда ничего сказать нельзя.
Ряд может как сходиться, так и расходиться.
Пример.
1
1 1
1
1
n
2 3
n
n 1
гармонический ряд
1
lim 0 , но ряд расходится
n n
Пропустить 10 строк

8.

Признаки сходимости
знакоположительных рядов
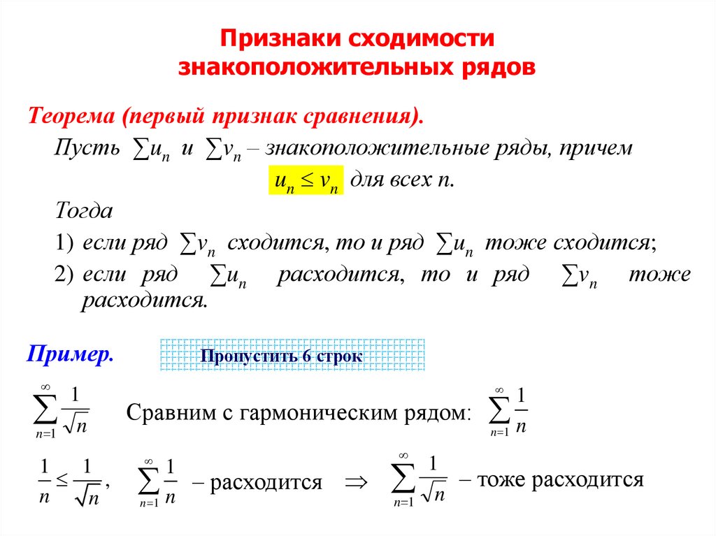
Теорема (первый признак сравнения).
Пусть ∑un и ∑vn – знакоположительные ряды, причем
un vn для всех n.
Тогда
1) если ряд ∑vn сходится, то и ряд ∑un тоже сходится;
2) если ряд ∑un расходится, то и ряд ∑vn тоже
расходится.
Пример.
1
n 1 n
1
1
,
n
n
Пропустить 6 строк
1
Сравним с гармоническим рядом:
n 1 n
1
– расходится
n 1 n
1
– тоже расходится
n
n 1

9.

Теорема (второй признак сравнения).
Пусть ∑un и ∑vn – знакоположительные ряды.
Если при n существует конечный и отличный от нуля
предел отношения их общих членов, т.е.
un
lim
k 0,
n v n
то ряды ∑un и ∑vn ведут себя одинаково по отношению к
сходимости.
Пример.
1
sin
n
n 1
Пропустить 10 строк
1
Сравним с гармоническим рядом:
n 1 n
sin n1 0
un
lim
lim 1 1 0 ведут себя одинаково
n v
n
0
n
n
1
– расходится
n
n 1
n 1
sin
1
– тоже расходится
n

10.

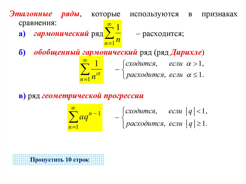
Эталонные ряды, которые
сравнения:
1
а) гармонический ряд
n
используются
в
признаках
– расходится;
n 1
б)
обобщенный гармонический ряд (ряд Дирихле)
если 1,
1
сходится,
расходится, если 1.
n
n 1
в) ряд геометрической прогрессии
aq
n 1
n 1
Пропустить 10 строк
если q 1,
сходится,
расходится, если q 1.

11.

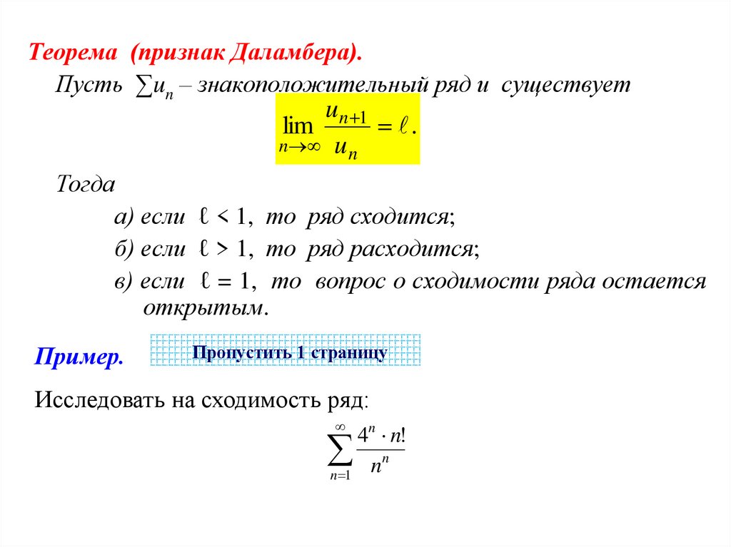
Теорема (признак Даламбера).
Пусть ∑un – знакоположительный ряд и существует
u n 1
lim
.
n u n
Тогда
а) если ℓ < 1, то ряд сходится;
б) если ℓ > 1, то ряд расходится;
в) если ℓ = 1, то вопрос о сходимости ряда остается
открытым.
Пример.
Пропустить 1 страницу
Исследовать на сходимость ряд:
4n n!
n
n
n 1

12.

Теорема (признак Коши).
Пусть ∑un – знакоположительный ряд и существует
lim n u n .
n
Тогда
а) если ℓ < 1, то ряд сходится;
б) если ℓ > 1, то ряд расходится;
в) если ℓ = 1, то вопрос о сходимости ряда остается
открытым.
Пример.
Пропустить 1 страницу
Исследовать на сходимость ряд:
1
n
n
n 1

13.

Теорема (интегральный признак Коши).
Пусть ∑un – знакоположительный ряд,
f(x) – непрерывная, неотрицательная, монотонно убывающая
на [c;+ ) (где c ℕ, c 1) функция такая, что
f(n) = un (для любого n = 1, 2, 3 …).
Тогда несобственный интеграл
c
f ( x)dx и ряд
ведут себя одинаково относительно сходимости.
Пропустить 1 страницу
Пример.
Исследовать на сходимость ряд:
1
( 1)
n 1 n
un
n c

14.

Признак сходимости
знакочередующихся рядов
Рассмотрим частный случай знакопеременных рядов.
Определение. Ряд, у которого любые рядом стоящие члены
имеют противоположные знаки, называется знакочередующимся.
Пусть1-й член знакочередующегося ряда положителен.
Тогда знакочередующийся ряд имеет вид:
u1 – u2 + u3 – u4 + … (–1)n + 1un + … =∑(–1)n + 1 un ,
где un > 0, n ℕ.
n 1
( 1)n 1un
Пропустить 6 строк

15.

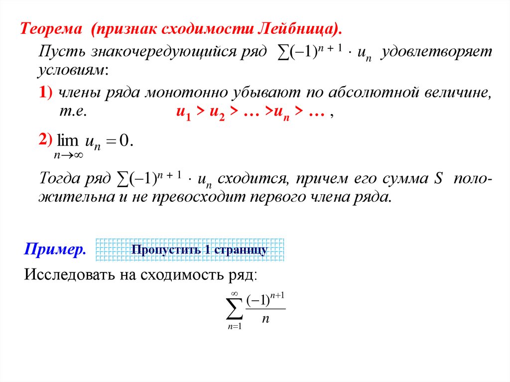
Теорема (признак сходимости Лейбница).
Пусть знакочередующийся ряд ∑(–1)n + 1 un удовлетворяет
условиям:
1) члены ряда монотонно убывают по абсолютной величине,
т.е.
u1 > u2 > … >un > … ,
2) lim un 0.
n
Тогда ряд ∑(–1)n + 1 un сходится, причем его сумма S положительна и не превосходит первого члена ряда.
Пропустить 1 страницу
Пример.
Исследовать на сходимость ряд:
( 1)n 1
n
n 1

16.

Абсолютная и условная сходимость
знакочередующихся рядов
Пусть ∑(–1)n + 1 un – знакочередующийся ряд.
Рассмотрим ряд ∑| un |.
Теорема (признак абсолютной сходимости).
Если ряд ∑| un | сходится, то ряд ∑(–1)n + 1 un тоже
сходится.
Замечание. Признак абсолютной сходимости достаточный, но
не необходимый. Т.е. существуют сходящиеся знакопеременные ряды ∑(–1)n + 1 un , для которых ∑| un | – расходится.
Определение. Ряд ∑(–1)n + 1 un называют абсолютно
сходящимся, если его ряд модулей ∑| un | сходится.
Если ряд Ряд ∑(–1)n + 1 un – сходится, а его ряд модулей
∑|un| – расходится, то ряд ∑(–1)n + 1 un называют условно
сходящимся.
Пропустить 1 страницу

17.

§ 2. Функциональные ряды
Пусть задана последовательность функций {fn(x)} с общей
областью определения D .
Определение. Выражение вида
f1 (x) + f2 (x) + … + fn (x) + … =
называют функциональным рядом.
Пропустить 6 строк
f ( x)
n 1
n

18.

Пусть x0 D . Рассмотрим числовой ряд ∑ fn(x0).
Если ряд ∑ fn(x0) сходится, то говорят, что ряд ∑ fn(x) сходится
в точке x0.
Область сходимости функционального ряда – это
совокупность значений х, при которых функции f1(x),
f2 (x), … , fn (x), … определены и ряд ∑ fn(x) сходится.
Областью сходимости чаще всего является какой-нибудь
промежуток оси ОХ.
Определение. Функция f(x), определенная на множестве D и
такая, что ее значение в любой точке x0 D совпадает с
суммой числового ряда ∑fn(x0), называется суммой
функционального ряда ∑ fn(x).
Пропустить 0,5 страницы

19.

Основные задачи теории функциональных рядов:
1. Определить область сходимости функционального ряда
Область сходимости функционального ряда D находится с
помощью признаков сходимости числовых рядов.
2. Найти сумму функционального ряда (в области сходимости).
Сумму ряда обычно находят только приближенно.
Полагают f(x) ≈ Sn(x) , где n выбирают так, чтобы
| f(x) – Sn(x) | < , x D1 ( заранее задано).

20. §3. Степенные ряды

Степенным рядом (рядом по степеням x – x0) называется
функциональный ряд вида
a0 + a1(x – x0) + a2(x – x0)2 + … + an(x – x0)n + … = an ( x x0 ) n ,
n 0
где an, x0 ℝ. Числа an называются коэффициентами
степенного ряда.
Частный случай степенного ряда – ряд по степеням x :
a0 + a1x + a2x2 + … + anxn + … =
n
a
x
n .
n 0
Будем изучать ряд ∑anxn. На общий случай результаты
переносятся заменой t = x – x0 .
Пропустить 6 строк

21.

Сходимость степенных рядов
Степенной ряд ∑ anxn всегда сходится в точке x = 0.
Теорема (Абеля).
1) Если степенной ряд ∑ anxn сходится в точке x1 0, то он
сходится абсолютно в любой точке x, удовлетворяющей
условию
| x | < | x1 |;
2) Если степенной ряд ∑ anxn расходится в точке x2 , то он
расходится в любой точке x , удовлетворяющей условию
| x | > | x2 |.
Из теоремы Абеля R > 0 такое, что ряд ∑ anxn сходится
(абсолютно) при | x | < R и расходится при | x | > R.
Число R называют радиусом сходимости ряда ∑ anxn .
Интервал (– R; R) называют интервалом сходимости ряда
∑ an xn .

22.

1 , где
R
an 1
lim
n an
или lim n an
n
Замечания.
1. Полученные формулы справедливы, если ряд ∑ anxn –
«полный» (то есть присутствуют все степени x).
2. Допускается R = 0 (ряд сходится только в точке 0) и
R = + (ряд сходится на всей числовой оси)
3. На границе интервала сходимости поведение степенного
ряда необходимо исследовать отдельно, то есть исследовать
на сходимость ряды ∑ anRn и ∑ an(– R)n .
4. Для ряда ∑ an(x – x0)n интервал сходимости имеет вид:
| x – x0 | < R (x0 – R ; x0 + R) .
Если ряд ∑ an(x – x0)n – «полный», то полученные
формулы для него тоже справедливы.

23.

Примеры.
Пропустить 2 страницы
xn
1.
n 1 n !
( x 2) n
2.
n 1
n
2
n 1
2 n 1
x
n 1
3. ( 1)
2n 1
n 1

24. § 4. Разложение функции в степенной ряд

Цель: Найти функциональный ряд, суммой которого на
промежутке Х будет заданная функция f(x).
Определение. Говорят, что функция f(x) разложима в ряд на
промежутке X, если функциональный ряд ∑ fn(x), суммой
которого на X является f(x).
Будем искать разложение функции в степенной ряд.
Задачи:
1. Найти условия, при которых функция f(x) разложима в
степенной ряд.
2. Указать этот степенной ряд.

25.

Пусть f(x) – бесконечное число раз дифференцируема в окрестности точки x0.
Определение. Рядом Тейлора функции f(x) в окрестности
точки x0 (по степеням x – x0) называется степенной ряд
вида
(n)
f ( x0 )
f ( x0 )
f
( x0 )
f ( x0 )
( x x0 )
( x x0 ) 2
( x x0 ) n
1!
2!
n!
n 0
Ряд Тейлора функции f(x) по степеням x (т.е. x0 = 0)
f (0)
f (0) 2
f ( n ) (0) n
f (0)
x
x
x
1!
2!
n!
n 0
называют рядом Маклорена.

26.

Теорема (о разложении функции в степенной ряд).
Если функция
f(x)
разлагается в степенной ряд в
окрестности точки x0, то этот ряд является ее рядом
Тейлора по степеням (x – x0).
Замечание.
Существование для функции ряда Тейлора не гарантирует
разложение функции в степенной ряд.
Сумма ряда Тейлора функции f(x) может не совпадать с самой
функцией f(x).

27.

Пусть f(x) – бесконечно дифференцируема в окрестности x0.
для f(x) можно записать ряд Тейлора по степеням x – x0.
Пусть Sn(x) – n-я частичная сумма этого ряда, т.е.
( n)
f ( x0 )
f ( x0 )
f
( x0 )
2
Sn ( x) f ( x0 )
( x x0 )
( x x0 )
( x x0 )n
1!
2!
n!
Sn(x) называют многочленом Тейлора функции f(x) по степеням (x – x0).
Пусть
Rn(x) = f(x) – Sn(x)
Rn(x) называют остаточным членом ряда Тейлора.
Теорема (необходимое и достаточное условие разложения
функции в ряд Тейлора).
Ряд Тейлора по степеням (x – x0) для функции f(x) сходится к
f(x) в некоторой окрестности точки x0
lim Rn ( x) 0 .
n

28.

Чтобы записать ряд Тейлора для функции f(x), необходимо:
1) найти область сходимости полученного степенного ряда
(использовать признаки Коши или Даламбера);
2) выяснить, будет ли суммой ряда функция f(x)
(использовать достаточные условия разложения функции в
ряд Тейлора);
3) выяснить, будет ли ряд сходиться равномерно
(по свойству степенных рядов сходится равномерно в
интервале сходимости).

29.

Стандартные разложения Маклорена
2 n 1
x3 x5
n 1 x
sin x x ... ( 1)
...
( -∞, ∞ )
3! 5!
(2n 1)!
2n
x2 x4
x
cos x 1
... ( 1) n
...
( -∞, ∞ )
2! 4!
(2n)!
n
x 2 x3
x
ln( 1 x) x
... ( 1) n 1
...
( -1, 1 ]
2
3
n
2
3
n
x
x
x
ex 1 x
...
...
2! 3!
n!
( -∞, ∞ )
m(m 1) 2 m(m 1)( m 2) 3
(1 x) 1 mx
x
x ...
2!
3!
( -1, 1 )
m
Частный случай:
x3 x5
sh x x ...
3! 5!
x2 x4
ch x 1
...
2! 4!
1
1 x x 2 x3 ...
1 x
( -1, 1 )
( -∞, ∞ )
Пропустить 2 страницы
( -∞, ∞ )

30.

§5. Тригонометрические ряды Фурье
При изучении периодических процессов целесообразно разлагать
периодические функции, описывающие эти процессы, не в степенные
функции, а в тригонометрические.
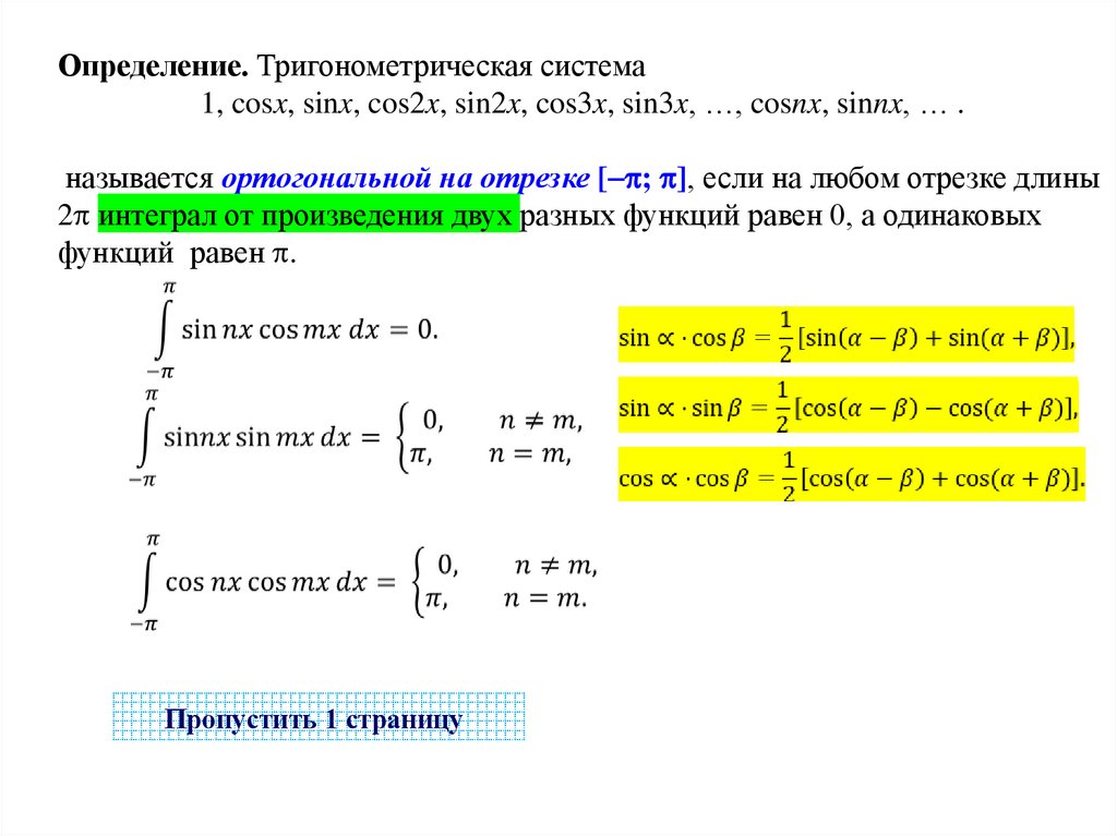
Определение. Системой тригонометрических функций называется
совокупность функций:
1, cosx, sinx, cos2x, sin2x, cos3x, sin3x, …, cosnx, sinnx, … .
Скалярное произведение двух функций f(x) и g(x) на [ ; ], заданных на
множестве непрерывных функций вводится следующим образом:

31.

Определение. Тригонометрическая система
1, cosx, sinx, cos2x, sin2x, cos3x, sin3x, …, cosnx, sinnx, … .
называется ортогональной на отрезке [ ; ], если на любом отрезке длины
2 интеграл от произведения двух разных функций равен 0, а одинаковых
функций равен .
Пропустить 1 страницу

32.

33.

Задачи:
1. Разложима ли f(x) в тригонометрический ряд?
2. Если f(x) разложима в тригонометрический ряд, то как найти его
коэффициенты?
Теорема (о разложении функции в тригонометрический ряд).
Если функция разлагается в тригонометрический ряд, то этот ряд
является ее тригонометрическим рядом Фурье.
Теорема. Если тригонометрический ряд
равномерно сходится на отрезке [ , ] и f(x) сумма этого ряда, то
коэффициенты ряда находятся по формулам:
где n = 1, 2, … .

34.

Условия Дирихле
Пусть функция f(x) периодическая функция с периодом
Т = 2 , заданная на отрезке [ ; ], удовлетворяет условиям:
1) f(x) кусочно-непрерывна, т.е. непрерывна или имеет
конечное число точек разрыва первого рода;
2) f(x) кусочно-монотонна, т.е. монотонна на отрезке [ ; ],
либо это отрезок можно разбить на конечное число
интервалов так, что на каждом интервале она будет
монотонна.
Условия 1) и 2) называются условиями Дирихле.
Пропустить 0,5 страницы (рисунок)

35.

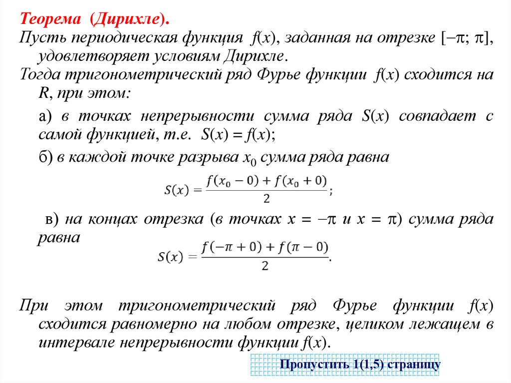
Теорема (Дирихле).
Пусть периодическая функция f(x), заданная на отрезке [ ; ],
удовлетворяет условиям Дирихле.
Тогда тригонометрический ряд Фурье функции f(x) сходится на
R, при этом:
а) в точках непрерывности сумма ряда S(x) совпадает с
самой функцией, т.е. S(x) = f(x);
б) в каждой точке разрыва x0 сумма ряда равна
в) на концах отрезка (в точках х = и х = ) сумма ряда
равна
При этом тригонометрический ряд Фурье функции f(x)
сходится равномерно на любом отрезке, целиком лежащем в
интервале непрерывности функции f(x).
Пропустить 1(1,5) страницу

36. Разложение в тригонометрический ряд Фурье четных и нечетных функций с периодом Т = 2

Разложение в тригонометрический ряд Фурье
четных и нечетных функций с периодом Т = 2
Пусть f(x) – периодическая функция, T = 2 .
1. Пусть f(x) – четная функция.
В этом случае
т.к. f(x) sinnx
нечетная функция на симметричном отрезке [ ; ].
Тогда f(x) можно разложить тригонометрический ряд Фурье:
где
n = 1, 2, … .
Говорят: «разложение в ряд по косинусам».
Пропустить 0,5 страницы

37. Разложение в тригонометрический ряд Фурье четных и нечетных функций

Пусть f(x) – периодическая функция, T = 2 .
2. Пусть f(x) – нечетная функция.
В этом случае
т.к. f(x) и f(x) cosnx нечетные функции на симметричном
отрезке [ ; ].
Тогда f(x) можно разложить тригонометрический ряд Фурье:
где
n = 1, 2, …
Говорят: «разложение в ряд по синусам».
Пропустить 0,5 страницы

38.

Пропустить 1 страницу

39. Разложение в тригонометрический ряд Фурье четных и нечетных функций с периодом Т = 2l

Пусть f(x) – периодическая, T = 2ℓ.
1. Пусть f(x) – четная функция. Следовательно, bn = 0.
Тогда f(x) можно разложить тригонометрический ряд Фурье по
косинусам:
где
2. Пусть f(x) – нечетная функция. Следовательно, а0 = аn = 0.
Тогда f(x) можно разложить тригонометрический ряд Фурье по
синусам:
где

40. Разложение в тригонометрический ряд Фурье непериодических функций, заданных на [0 ; ℓ )

Разложение в тригонометрический ряд Фурье
непериодических функций,
заданных на [0 ; ℓ )
Пусть f(x) задана на [0; ℓ) и удовлетворяет на [0; ℓ] условиям
Дирихле.
Доопределяем f(x) на (– ℓ; 0) четным или нечетным образом.
Полученную функцию f(x) периодически продолжаем на ℝ.
Ряд Фурье периодического продолжения функции f(x), рассматриваемый только на [0; ℓ), называют рядом Фурье
функции f(x) на [0; ℓ).
Пропустить 1 страницу
English     Русский Rules