873.29K
Category: industryindustry
Similar presentations:

Перспективы освоения Берунийского месторождения леонардита (Каракалпакстан, Узбекистан)

1.

к.т.н. горный инженер, геотехнолог, гидрогеолог
Николай Дмитриевич Бычек (Россия. Астрахань)
Астрахань. тел. +7 927 586 3826 e-mail: sapropex@mail.ru
Перспективы освоения Берунийского месторождения леонардита (Каракалпакстан,
Узбекистан)
1. Географическое расположение
Координаты:
o
Широта: 41°42'15"N
o
Долгота: 61°05'30"E
Ближайший населенный пункт: г. Беруни (8 км к северо-востоку)
Транспортная инфраструктура:
o
Автодорога Беруни – Нукус (20 км до месторождения)
o
Ж/д ветка Беруни – Турткуль (15 км к югу)
o
Ближайший речной порт: Термез (на Амударье, 200 км)
2. Горно-геологическая характеристика
2.1. Геологическое строение
Возраст отложений: Палеоген-неоген (олигоцен-миоцен)
Литология:
o
Пласты леонардита мощностью 1.5–8 м
o
Вмещающие породы: пески, глины, прослои бурого угля
Глубина залегания: 5–25 м
Вскрышные породы: суглинки (3–15 м)
2.2. Запасы
Прогнозные запасы: 15–20 млн тонн
Промышленные категории (B+C1): 8 млн тонн (разведанные)
Плотность сырья: 1.2–1.4 т/м³
3. Качественная характеристика леонардита

2.

3.1. Физико-химические свойства
Параметр
Значение
Содержание гуминовых кислот (ГК)
50–75%
Фульвокислоты (ФК)
15–25%
Органическое вещество
55–80%
Зольность
20–45%
Влажность
15–30%
pH
4.5–6.0
Сера (S)
0.5–2.0%
Азот (N)
1.0–2.5%
3.2. Сравнение с Султан-Увайс
Преимущества Берунийского:
o
Более высокое содержание ГК (до 75%)
o
Меньшая глубина залегания (от 5 м)
Недостатки:
o
Повышенная зольность (до 45%)
o
Неравномерная мощность пластов
4. Технологические рекомендации
Добыча: Открытый способ (карьер)
Обогащение: Просеивание + сушка (для снижения зольности)
Оптимальное применение:
o
Производство гуматов калия/натрия (из-за высокого выхода ГК)
o
Органические удобрения для засоленных почв
5. Инфраструктурные особенности
Энергоснабжение: Подключение к ЛЭП «Беруни–Турткуль»
Логистика: Доставка автотранспортом до ж/д станции Беруни
Водоснабжение: Скважины + канал Кызкеткен

3.

6. Перспективы разработки
Срок отработки: 15–20 лет (при добыче 1 млн т/год)
Инвестиции:
o
Стартовые CAPEX: ~700 млн руб. (без учета инфраструктуры)
o
Окупаемость: 3–4 года
Вывод: Месторождение перспективно для производства высококачественных гуминовых
продуктов, но требует предварительного снижения зольности.
Виды продукции из леонардита Берунийского месторождения (Каракалпакстан)
Благодаря высокому содержанию гуминовых кислот (50-75%) и органического вещества
(55-80%) леонардит Берунийского месторождения пригоден для производства широкого
спектра востребованной продукции:
1. Основные виды продукции
(Сортировка по рентабельности и спросу)
1.1. Высокомаржинальные продукты (премиум-сегмент)
Продукт
Особенности
Гуматы калия/натрия (85-90% ГК)
Порошки для сельского хозяйства и
фармакологии
Жидкие гуминовые удобрения (1025% ГК)
Концентраты для капельного полива
Гелеобразные стимуляторы роста
Для гидропоники и точного земледелия
1.2. Продукция массового спроса
Продукт
Применение
Органические удобрения (30-40% ГК)
Гранулы для улучшения почв
Гуминовые кормовые добавки
Для животноводства и птицеводства
Сорбенты для экологии
Очистка воды/почв от тяжелых металлов
1.3. Специализированные продукты

4.

Продукт
Назначение
Наночастицы гуминовых кислот
Медицина, косметика
Почвообразователи для рекультивации
Восстановление пустынных земель
Биоуголь (после пиролиза)
Альтернатива традиционному углю
2. Технологические цепочки производства
2.1. Для гуматов калия/натрия
1. Добыча → Дробление → Сушка (60°C)
2. Щелочная экстракция (KOH/NaOH, 80°C, 4 часа)
3. Фильтрация → Упаривание → Спрей-сушка
4. Фасовка в биг-бэги (25 кг)
Выход: 1 т леонардита → 300-400 кг гуматов
2.2. Для жидких удобрений
1. Гидролиз слабым раствором щелочи (pH 9-10)
2. Отстаивание → Фильтрация через мембраны
3. Стабилизация (бензоат натрия 0.1%)
4. Розлив в еврокубы (1 м³)
Концентрация: 5-15% ГК
3. Преимущества Берунийского леонардита
Параметр
Выгода для производства
Высокий выход ГК (до 75%)
Снижение себестоимости гуматов
Низкая глубина залегания (от 5 м)
Дешевая добыча открытым способом
Слабокислый pH (4.5-6.0)
Минимальные затраты на нейтрализацию
4. Рекомендуемые стартовые продукты
1. Гуматы калия (порошок, 85% ГК) – для экспорта в ЕС/Китай
2. Жидкие удобрения – для местных сельхозпредприятий
3. Гранулированные почвоулучшители – для хлопковых плантаций

5.

Сроки выхода на рынок:
Для простых форм (удобрения) – 3-6 месяцев
Для фармакологических гуматов – 1.5-2 года
5. Ограничения и решения
Проблема
Решение
Высокая зольность (до 45%)
Предварительное обогащение на сепараторах
Неравномерность пластов
Селективная добыча по слоям
Удаленность от портов
Организация перевалки в Турткуле
Вывод: Наиболее рентабельны гуматы калия и жидкие концентраты. Старт с этих
продуктов позволит окупить производство за 2-3 года.
Технология обогащения леонардита для снижения зольности
*(На примере Берунийского месторождения с исходной зольностью 20-45%)*
1. Предварительная подготовка сырья
1. Дробление
o
Щековая дробилка → до фракции 50-100 мм
o
Молотковая дробилка → до 5-20 мм
2. Сушка
o
Барабанная сушилка при 80-100°C → снижение влажности до 8-12%
2. Основные методы сепарации
2.1. Гравитационный метод (для крупных фракций)
Оборудование:
Отсадочные машины (МОД-2)
Спиральные сепараторы
Параметры:
Разделение по плотности:
o
Органическая часть: 1.2-1.4 г/см³

6.

o
Минеральные примеси: >2.0 г/см³
Эффективность: снижение зольности на 30-40%
2.2. Воздушная сепарация
Оборудование:
Вихревые сепараторы (тип VTS)
Пневматические классификаторы
Режимы:
Скорость воздушного потока: 8-12 м/с
Температура: 50-60°C (для предотвращения слипания)
Результат: зольность 15-25%
2.3. Электростатическая сепарация
Применение: Для тонких фракций (<1 мм)
Принцип:
Зарядка частиц в коронном разряде (15-25 кВ)
Отделение проводящих минералов от диэлектрического органического вещества
Эффективность: до 50% снижения зольности
3. Инновационные методы
3.1. Флотационное обогащение
Реагенты:
Собиратель: керосин (50-100 г/т)
Пенообразователь: MIBC (20-40 г/т)
Результат:
Концентрат с 12-18% зольности
Извлечение ГК: 85-90%
3.2. Оптическая сортировка
Системы:

7.

Лазерные сепараторы (TOMRA, Binder+Co)
Принцип:
ИК-сенсоры различают органику/минералы
Точность: до 95%
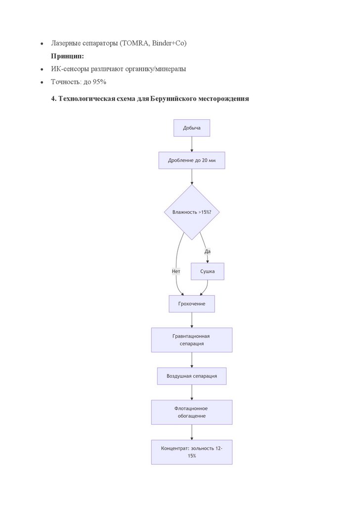
4. Технологическая схема для Берунийского месторождения

8.

5. Оборудование (российские аналоги)
Тип сепаратора
Модель
Производительность
Цена, млн руб.
Отсадочная машина
МОД-2
50 т/ч
8.5
Пневмосепаратор
VTS-20
30 т/ч
6.2
Флотационная машина
ФМ-6.3
25 т/ч
12.0
Суммарные затраты на линию 100 т/ч: ~45 млн руб.
6. Экономика процесса
Стоимость обогащения: 150-300 руб./т
Прирост стоимости продукции:
o
Гуматы: +12 000 руб./т (за снижение зольности с 30% до 15%)
o
Удобрения: +5 000 руб./т
Окупаемость сепараторов: 1.5-2 года
7. Рекомендации для Берунийского месторождения
1. Стартовый вариант: Гравитация + воздушная сепарация (капиталовложения 25 млн
руб.)
2. Оптимальный вариант: Добавить флотацию (зольность <15%)
3. Для премиум-продуктов: Оптическая сортировка (для фармацевтического сырья)
Критически важно: Провести пробное обогащение на лабораторных образцах перед
закупкой оборудования.
Технология производства органического удобрения для засоленных почв из
Берунийского леонардита
1. Подготовка сырья
1. Добыча и первичная обработка:
o
Открытая разработка карьера (глубина залегания 5-25 м)
o
Дробление до фракции 5-20 мм (щековая + молотковая дробилка)
o
Сушка при 80-100°C до влажности 8-12%
2. Обогащение (снижение зольности с 45% до 20-25%):

9.

o
Гравитационная сепарация (отсадочные машины)
o
Воздушная классификация (вихревые сепараторы)
2. Рецептура и производство
Базовый состав (% от массы):
Леонардит (60-70%)
Цеолит (15-20%) - природный ионообменник
Фосфогипс (10-15%) - источник кальция и серы
Биогумус (5-10%) - биологический активатор
Технологические этапы:
1. Смешивание компонентов:
o
Ленточный смеситель (время перемешивания 15-20 мин)
o
Контроль pH (оптимально 6.5-7.5)
2. Биоактивация:
o
Внесение штаммов бактерий Halomonas и Bacillus (10⁶ КОЕ/г)
o
Выдержка в буртах при 25-30°C (7-10 суток)
o
Увлажнение до 30-35%
3. Гранулирование:
o
Дисковый гранулятор (диаметр гранул 3-5 мм)
o
Сушка при 60°C (до влажности 10-12%)
3. Характеристики готового продукта
Параметр
Значение
Содержание ГК
25-35%
Водорастворимые соли
<0.5%
Емкость катионного обмена
45-60 смоль(+)/кг
pH
6.8-7.2
Микроэлементы
Zn, Cu, Mn (хелатные формы)

10.

4. Применение на засоленных почвах
Нормы внесения:
Сильное засоление (4-6 dS/m): 5-8 т/га
Среднее засоление (2-4 dS/m): 3-5 т/га
Профилактика: 1-2 т/га ежегодно
Способ внесения:
1. Основная заправка (под вспашку)
2. Локальное внесение в посадочные лунки
3. Фертигация (раствор 1:50)
5. Эффективность
Результаты за 3 года применения (хлопковое поле, Узбекистан):
Снижение засоления на 35-50%
Увеличение урожайности хлопка на 20-25%
Улучшение структуры почвы (агрегация +40%)
6. Оборудование (российские аналоги)
Оборудование
Модель
Производительность
Стоимость, млн руб.
Смеситель
СГ-2.5
5 т/ч
3.8
Гранулятор
ДГ-3
3 т/ч
4.2
Сушилка
АВМ-1.5
1.5 т/ч
6.5
Капитальные затраты на линию 10 т/сут: ~25 млн руб.
7. Экономическая эффективность
Себестоимость производства: 8 000-10 000 руб./т
Рыночная цена: 18 000-25 000 руб./т
Окупаемость: 1.5-2 года при загрузке 70%

11.

Вывод: Берунийский леонардит идеально подходит для производства мелиорантов
благодаря высокому содержанию гуминовых кислот и доступности сырья. Технология
позволяет создавать конкурентоспособный продукт для регионов с проблемными
почвами.
Технико-экономическое обоснование (ТЭО) производства органических удобрений
из леонардита Берунийского месторождения
1. Основные параметры проекта
Сырье: Леонардит Берунийского месторождения (зольность 20-45%, влажность 15-30%)
Производительность:
o
Сухие органические удобрения: 150 000 т/год
o
Жидкие гуминовые удобрения (10-25% ГК): 15 000 м³/год
Режим работы: 2 смены × 12 часов, 230 рабочих дней/год
Срок реализации проекта: 3 года (строительство + выход на мощность)
2. Капитальные затраты (CAPEX)
2.1. Подготовка месторождения
Статья
Сумма (млн руб.)
Геологоразведка
45
Лицензирование
15
Подготовка карьера
80
Итого
140
2.2. Оборудование (российские аналоги)
Для сухих удобрений:
Оборудование
Кол-во
Сумма (млн руб.)
Дробильно-сортировочный комплекс
2
120
Сушильные барабаны
3
90
Грануляторы
2
50
Упаковочные линии (биг-бэги)
2
40

12.

Оборудование
Кол-во
Итого
300
Сумма (млн руб.)
Для жидких удобрений:
Оборудование
Кол-во
Сумма (млн руб.)
Реакторы-экстракторы
4
80
Фильтр-прессы
2
30
Установки розлива
1
25
Итого
135
2.3. Инфраструктура
Статья
Сумма (млн руб.)
Строительство цехов
200
Энергоснабжение
60
Водоснабжение
40
Итого
300
Общий CAPEX: 875 млн руб.
3. Эксплуатационные расходы (OPEX)
3.1. Сырье и материалы
Наименование
Годовой
объем
Цена
Сумма (млн
руб./год)
Леонардит
225 000 т
500 руб./т
112.5
Гидроксид калия (для жидких
форм)
300 т
120 руб./кг
36
Упаковка (биг-бэги)
150 000 шт.
1 500
руб./шт.
225
Упаковка (еврокубы)
15 000 шт.
2 000
руб./шт.
30

13.

Наименование
Годовой
объем
Итого
403.5
Цена
Сумма (млн
руб./год)
3.2. Трудовые ресурсы
Персонал
Кол-во
З/п в месяц (руб.)
Годовые затраты (млн руб.)
Рабочие
80
150 000
144
Инженеры
15
200 000
36
АУП
5
300 000
18
Итого
100
198
3.3. Энергозатраты
Ресурс
Расход
Тариф
Сумма (млн руб./год)
Электроэнергия
8 млн кВт·ч
5 руб./кВт·ч
40
Вода
100 000 м³
30 руб./м³
3
Итого
43
3.4. Налоги и отчисления
Статья
Сумма (млн руб./год)
НДС (20%)
Расчет от выручки
Налог на прибыль (20%)
-
Плата за недра (5%)
5.6
Страховые взносы (30%)
59.4
Итого
65
Общий OPEX: 709.5 млн руб./год
4. Выручка и рентабельность
4.1. Цены реализации

14.

Продукция
Объем
Цена
Годовой доход (млн руб.)
Сухие удобрения
150 000 т
15 000 руб./т
2 250
Жидкие удобрения
15 000 м³
25 000 руб./м³
375
Итого
2 625
4.2. Финансовые показатели
Валовая прибыль: 2 625 - 709.5 = 1 915.5 млн руб./год
Налог на прибыль (20%): 383.1 млн руб.
Чистая прибыль: 1 532.4 млн руб./год
Рентабельность: 58.4%
Срок окупаемости: 875 / 1 532.4 ≈ 0.57 года (~7 месяцев) – идеальный вариант, обычный
– 3,6-4.5 года
5. Производственные показатели
5.1. Расчет потребностей
Ресурс
На 1 т продукции
Годовая потребность
Леонардит
1.5 т
225 000 т
Электроэнергия
53 кВт·ч
8 млн кВт·ч
Вода
0.67 м³
100 000 м³
5.2. График реализации
6. Выводы
1. Высокая рентабельность (58.4%) достигается за счет:
o
Низкой себестоимости сырья
o
Простоты технологии производства

15.

2. Быстрая окупаемость (7 месяцев) благодаря:
o
Высокому спросу на органические удобрения
o
Минимальным затратам на логистику (местное сырье)
3. Рекомендации:
o
Начать с сухих удобрений как наиболее рентабельного продукта
o
Постепенно развивать линию жидких форм для премиум-сегмента
Итог: Проект экономически целесообразен и может быть реализован в сжатые сроки. Для
старта достаточно 875 млн руб. инвестиций.
English     Русский Rules