Дәріс 6 .Үш топсалы жүйелердің құрылымы
Үш топсалы арка
Арка осінің теңдеуі
Реакцияларды анықтау. Аркадағы ішкі күштер
Үш топсалы аркадағы тік реакцияларды анықтау
Қию әдісі
Ішкі күштерді анықтауға арналған формулалар
Тартпа орналаскан арка
Мысалы
Аркаларды есептеуді жеңілдету үшін келесі кестені пайдаланыңыз
Үш топсалы арқа осінің тиімді түрі.
Қысым қисығының ұғымы.
512.50K
Categories: mathematicsmathematics physicsphysics

Үш топсалы жүйелердің құрылымы. Дәріс 6

1. Дәріс 6 .Үш топсалы жүйелердің құрылымы

Егер екі дене өзара топса арқылы біріктірілсе, және
жермен 2 топса арқылы бекітілсе, осындай геометриясы
өзгермейтін жүйені үш топсалы жүйе деп атайды. Егер 2
дененің осьтері түзу сызықтан құрылған болса, онда бұл
жүйені үш топсалы рама деп атайды

2. Үш топсалы арка

Егер 2 дененің осьтері қисық болса, онда бұл жүйені үш
топсалы
арқа
деп
атайды.
Арқада
арқалықтан
айырмашылығы: тік жүктеме әсерінен көлденең реакция
пайда болады. (L– аралық, f – көтеру жебесі), С- құлыпты
топса орны.

3. Арка осінің теңдеуі

Арка осінің ең көп таралған контурларышеңбер доғасы, парабола және эллипс

4. Реакцияларды анықтау. Аркадағы ішкі күштер

5. Үш топсалы аркадағы тік реакцияларды анықтау

Тік сыртқы жүктеме кезінде аркадағы тік реакциялар
қарапайым арқалық сияқты тік реакциялар статикалық
тепе-теңдіқ теңдеуден анықталады. Ол үшін сыртқы тік
жүктеме бірдей аркалықтың аралығына қолданылады және
статикалық теңдеулерден арқалықтың реакциялар тірек
қималарына қатысты моменттердің қосындысы ретінде
анықталады.

6. Қию әдісі

Ось сызығын у = у(х) белгілейік. Кез келген k қимасында
иілу момент Мk, көлденең күш Qk , бойлық күш Nk пайда
болады. Суретте ішкі күштердің оң таңбалысы
көрсетілген. Оларды қию әдісімен табуға болады.

7. Ішкі күштерді анықтауға арналған формулалар

8.

Оң жақтағы Мо – сырт күштердің әсерінен
арқаға сәйкес алынған қарапайым арқалықтың
иілу моменті:
у – арқа осіндегі таңдап алған нүктенің
ординатасы;
Н- өкшесіндегі горизонтальді реакция (керу
реакциясы).
Qо –тік күштердің әсерінен арқаға сәйкес
алынған қарапайым арқалықтың көлденең күші.
– арқа осінің таңдап алынған нүктедегі
жанамасымен х осінің арасындағы бұрыш.

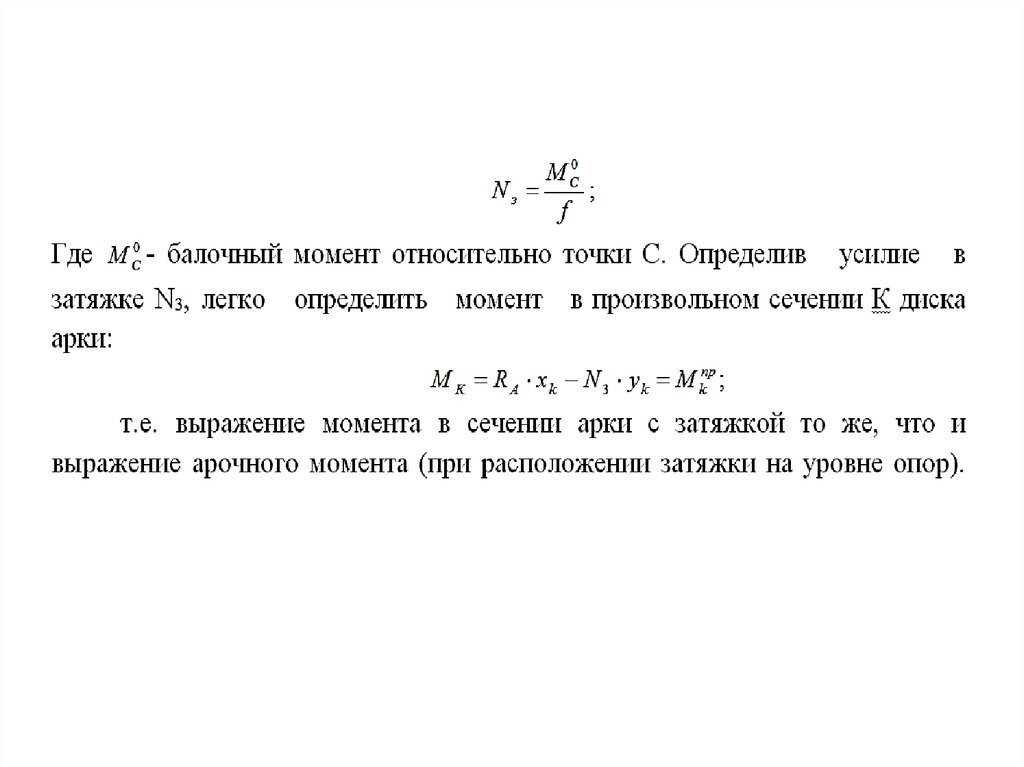
9. Тартпа орналаскан арка

Тартпа тірек деңгейінде орналаскан және
тартпа тірек деңгейнен жоғары орналаскан
аркалар. Ішкі күштердің (M,Q,N) эпюраларды
тұрғызу қажет.

10.

11. Мысалы

12.

13. Аркаларды есептеуді жеңілдету үшін келесі кестені пайдаланыңыз

14. Үш топсалы арқа осінің тиімді түрі.

Егер де барлық қималарда иілу моменттері нөлге тең
болса, онда үш топсалы арқалық осьтің түрін тиімді деп
санаймыз.
Оң жақтағы Мо – сырт күштердің әсерінен арқаға сәйкес
қарапайым арқалықтың иілу моменті, Н – керу реакциясы,
у – нүктесіндегі ординатасы.
Осы теңдеуден арқаның осінің тиімді бейнесін табуға
болады.
M M Hy
o
M0
y
H

15. Қысым қисығының ұғымы.

Егер әр қимада сол немесе оң жақтан сыртқы күштердің
әсерінен тең әсерлі векторларды тапсақ, онда күштерден
көпбұрышты салуға болды.
Күштердің көпбұрышы және тең әсерлі көпбұрыш арқылы
үш топсалы арқада кез келген қимада ішкі күштерді табуға
болады.
Егер үш топсалы арқаға таралған күш әсер етсе онда тең
әсерлі көпбұрыш тең әсерлі қисығына ауысады. Осы
қисық қысым қисығы деп аталады. Күштердің көпбұрышы
және қысым қисығы арқылы кез келген қимада ішкі
күштердің шамаларын табуға болады. Арқан көпбұрышы
қысым көпбұрышы немесе қысым қисығы деп аталады.
English     Русский Rules