562.00K
Category: mathematicsmathematics

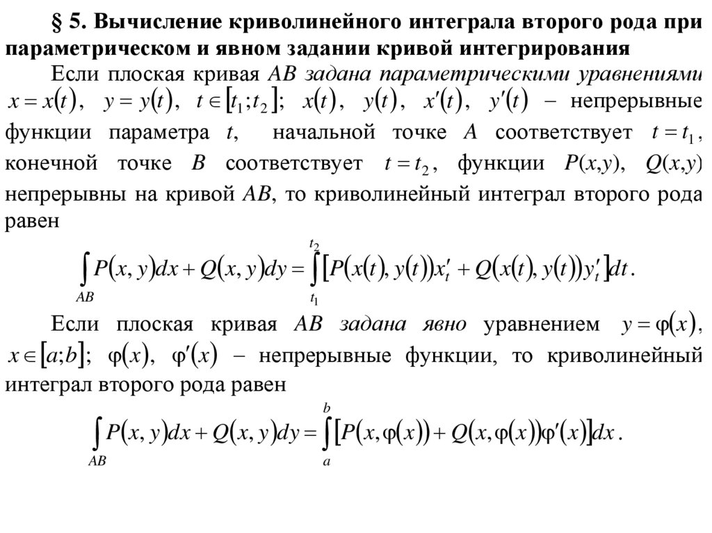
Вычисление криволинейного интеграла второго рода при параметрическом и явном задании кривой интегрирования

1.

§ 5. Вычисление криволинейного интеграла второго рода при
параметрическом и явном задании кривой интегрирования
Если плоская кривая AB задана параметрическими уравнениями
x x t , y y t , t t1 ;t 2 ; x t , y t , x t , y t – непрерывные
функции параметра t, начальной точке A соответствует t t1 ,
конечной точке B соответствует t t 2 , функции P(x,y), Q(x,y)
непрерывны на кривой AB, то криволинейный интеграл второго рода
равен
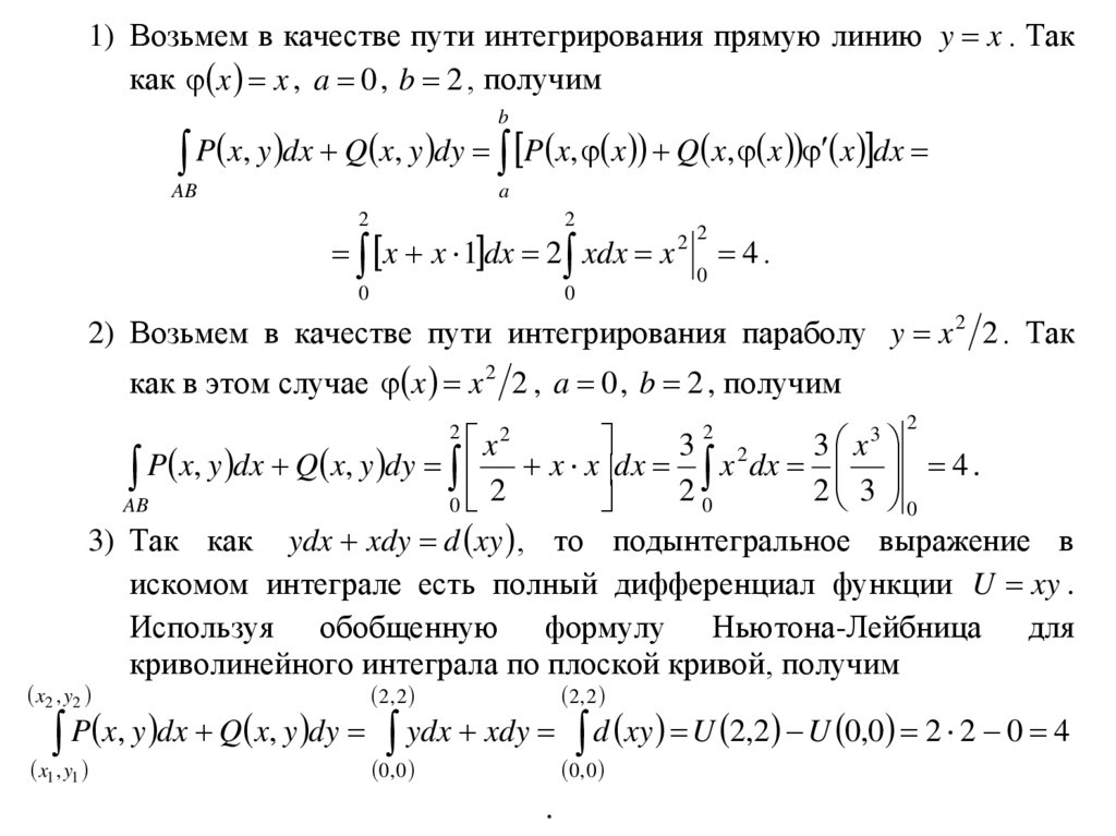
t2
P x, y dx Q x, y dy P x t , y t xt Q x t , y t yt dt .
AB
t1
Если плоская кривая AB задана явно уравнением y x ,
x a; b ; x , x – непрерывные функции, то криволинейный
интеграл второго рода равен
b
P x, y dx Q x, y dy P x, x Q x, x x dx .
AB
a

2.

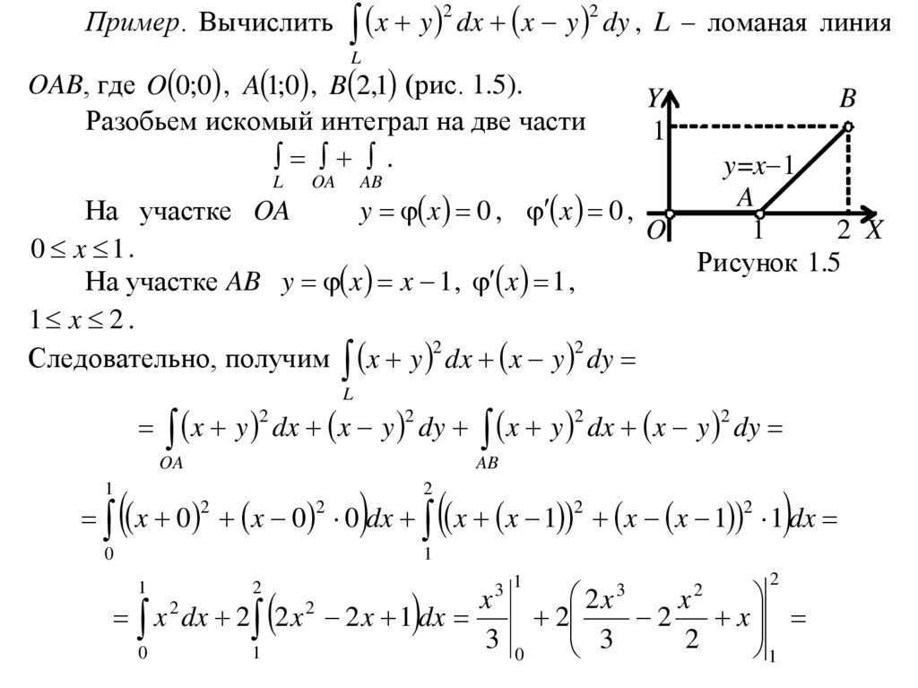
Пример. Вычислить x y dx x y dy , L – ломаная линия
2
2
L
OAB, где O 0;0 , A 1;0 , B 2,1 (рис. 1.5).
Разобьем искомый интеграл на две части
.
L
OA
Y
1
AB
На участке OA
y x 0 , x 0 ,
O
0 x 1.
На участке AB y x x 1 , x 1 ,
1 x 2.
2
2
Следовательно, получим x y dx x y dy
B
y=x 1
A
1
2 X
Рисунок 1.5
L
x y dx x y dy x y dx x y dy
2
2
2
OA
1
2
AB
2
x 0 x 0 0 dx x x 1 x x 1 1 dx
2
2
0
2
2
1
3 1
2
2x
x
x
x dx 2 2 x 2 x 1 dx
2
2
x
3 0
2
3
1
0
1
1
2
2
2
3
2

3.

1
2
1
2
16
1
2 4 2 1 1 2 3 5
3
3
3
3
3
3
Если пространственная кривая AB задана параметрическими
уравнениями x x t , y y t , z z t , t t1 ;t 2 ; причем x t , y t ,
z t ,
x t , y t , z t
– непрерывные функции параметра t,
начальной точке A соответствует t t1 , конечной точке B
соответствует t t 2 , функции P(x,y,z), Q(x,y,z), R(x,y,z) непрерывны на
кривой AB, то криволинейный интеграл второго рода равен
P x, y, z dx Q x, y, z dy R x, y, z dz
AB
t2
P x t , y t , z t xt Q x t , y t , z t yt R x t , y t , z t zt dt .
t1
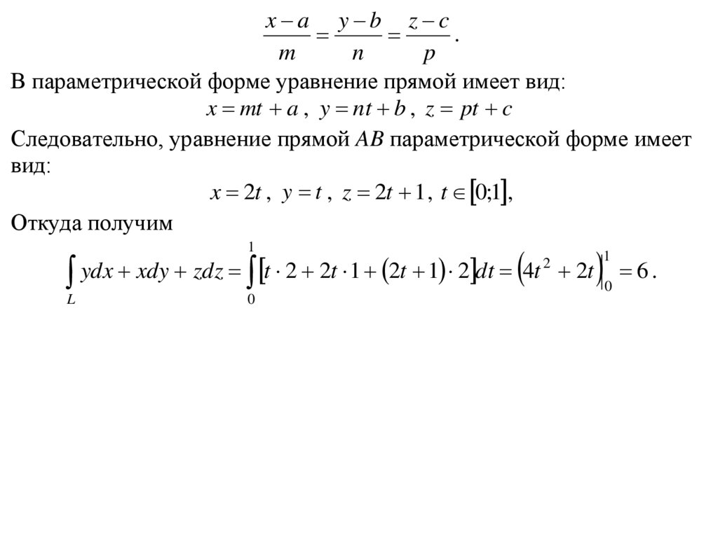
Пример. Вычислить
ydx xdy zdz , L – отрезок прямой от
L
точки A 0;0;1 до точки B 2;1;3 .
Каноническое уравнение прямой линии, проходящей через точку
M a, b, c и параллельной вектору q m, n, p , имеет вид:

4.

x a y b z c
.
m
n
p
В параметрической форме уравнение прямой имеет вид:
x mt a , y nt b , z pt c
Следовательно, уравнение прямой AB параметрической форме имеет
вид:
x 2t , y t , z 2t 1 , t 0;1 ,
Откуда получим
ydx xdy zdz t 2 2t 1 2t 1 2 dt 4t 2t 0 6 .
1
2
L
0
1

5.

§ 6. Формула Остроградского-Грина
Теорема. Если функции P x, y и Q x, y непрерывны вместе со
Q
P
своими частными производными
и
в правильной области D
x
y
на плоскости OXY, то справедлива формула Остроградского-Грина
Q P
Pdx Qdy x y dxdy ,
L
D
где L – граница области D и интегрирование вдоль кривой L
производится в положительном направлении, когда при движении
вдоль кривой L область D остается слева.
В случае неправильной области ее необходимо разбить на
конечное число правильных областей.

6.

Пример. Вычислить x 2 xy dx 2 xydy , L – Y
E
C
L
2
периметр прямоугольника с вершинами A 1;1 ,
D
L
B 3,1 , C 3;2 , E 1;2 (рис. 1.6).
1 A
B
Ограниченная прямоугольником ABCE
O
1
3 X
область D – правильная.
Рисунок 1.6
2
Полагая P x xy и Q 2 xy , согласно
формуле Остроградского-Грина имеем
2 xy x 2 xy
2
x xy dx 2 xydy x y dxdy
L
D
3
2
3
2 y x dxdy dx 2 y x dy dx y xy 1
D
1
1
2
2
1
3
x
9
1
dx 4 2 x 1 x 3 x dx 3 x 9 3 2 .
2
2
2
1
1
1
3
3
2

7.

§ 7. Условия независимости криволинейного интеграла
второго рода от пути интегрирования
Двумерный случай. Область D на плоскости OXY называют
односвязной, если для любого замкнутого контура, лежащего в этой
области, ограниченная им часть плоскости целиком принадлежит
области D.
Теорема.
Для
того
чтобы
криволинейной
интеграл
P x, y dx Q x, y dy не зависел от пути интегрирования в
L
односвязной области D, в которой функции P x, y , Q x, y , P x, y ,
Q x, y непрерывны, необходимо и достаточно, чтобы в каждой точке
области D выполнялось условие
P Q
.
y x
Если это условие выполнено, то подынтегральное выражение
P x, y dx Q x, y dy является полным дифференциалом некоторой
функции U x, y , т.е.
P x, y dx Q x, y dy dU x, y .

8.

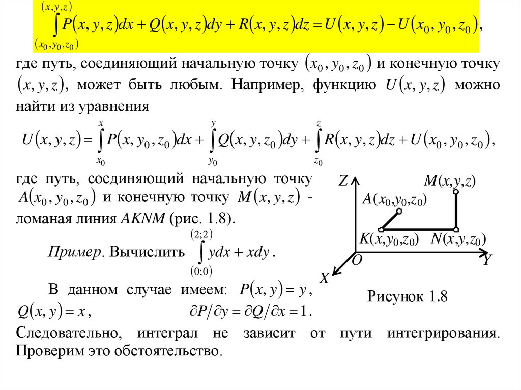
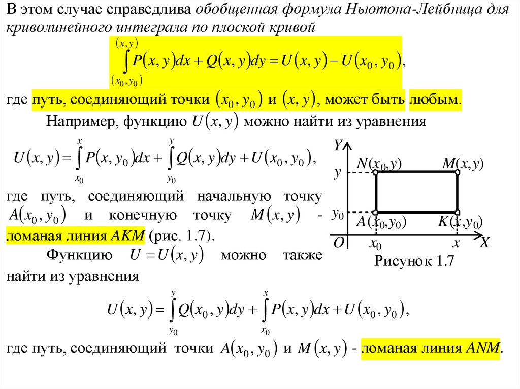
В этом случае справедлива обобщенная формула Ньютона-Лейбница для
криволинейного интеграла по плоской кривой
x, y
P x, y dx Q x, y dy U x, y U x0 , y0 ,
x0 , y0
где путь, соединяющий точки x0 , y0 и x, y , может быть любым.
Например, функцию U x, y можно найти из уравнения
x
y
U x, y P x, y0 dx Q x, y dy U x0 , y0 ,
x0
y0
Y
y N(x 0,y)
M(x,y)
где путь, соединяющий начальную точку
A x0 , y0 и конечную точку M x, y - y0 A(x ,y )
K(x,y 0)
0 0
ломаная линия AKM (рис. 1.7).
O
x0
x X
Функцию U U x, y можно также
Рисунок 1.7
найти из уравнения
y
x
y0
x0
U x, y Q x0 , y dy P x, y dx U x0 , y0 ,
где путь, соединяющий точки A x0 , y0 и M x, y - ломаная линия ANM.

9.

В этих уравнениях U x0 , y0 играет роль произвольной
постоянной C. Начальную точку x0 , y0 целесообразно выбирать так,
чтобы подынтегральные функции были наиболее простыми.
Если при этом кривая интегрирования L замкнутая, то
P x, y dx Q x, y dy 0 .
L

10.

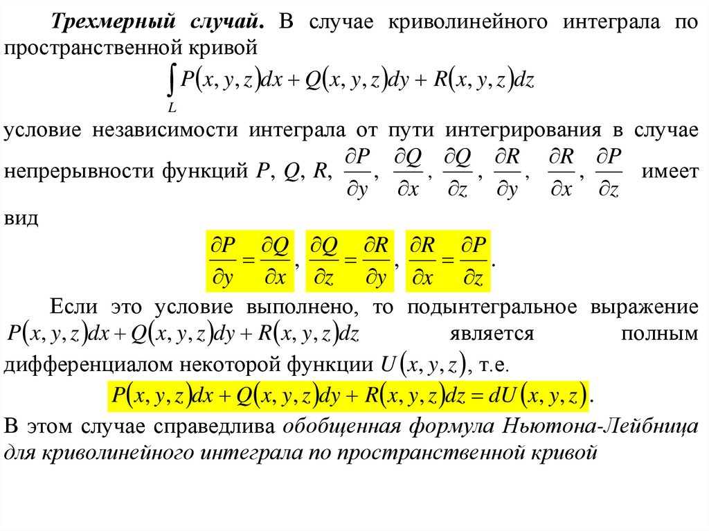
Трехмерный случай. В случае криволинейного интеграла по
пространственной кривой
P x, y, z dx Q x, y, z dy R x, y, z dz
L
условие независимости интеграла от пути интегрирования в случае
P Q Q R R P
непрерывности функций P, Q, R,
,
,
,
,
,
имеет
y x z y x z
вид
P Q Q R R P
,
,
.
y x z y x z
Если это условие выполнено, то подынтегральное выражение
P x, y, z dx Q x, y, z dy R x, y, z dz
является
полным
дифференциалом некоторой функции U x, y, z , т.е.
P x, y, z dx Q x, y, z dy R x, y, z dz dU x, y, z .
В этом случае справедлива обобщенная формула Ньютона-Лейбница
для криволинейного интеграла по пространственной кривой

11.

x, y , z
P x, y, z dx Q x, y, z dy R x, y, z dz U x, y, z U x0 , y0 , z0 ,
x0 , y0 , z0
где путь, соединяющий начальную точку x0 , y0 , z 0 и конечную точку
x, y, z , может быть любым. Например, функцию U x, y, z можно
найти из уравнения
x
y
z
x0
y0
z0
U x, y, z P x, y0 , z0 dx Q x, y, z0 dy R x, y, z dz U x0 , y0 , z0 ,
где путь, соединяющий начальную точку
A x0 , y0 , z 0 и конечную точку M x, y, z ломаная линия AKNM (рис. 1.8).
Z
2; 2
Пример. Вычислить
K(x,y0 ,z 0) N(x,y,z0 )
O
Y
ydx xdy .
0; 0
M(x,y,z)
A(x0,y0 ,z 0)
X
В данном случае имеем: P x, y y ,
Рисунок 1.8
Q x, y x ,
P y Q x 1 .
Следовательно, интеграл не зависит от пути интегрирования.
Проверим это обстоятельство.

12.

1) Возьмем в качестве пути интегрирования прямую линию y x . Так
как x x , a 0 , b 2 , получим
b
P x, y dx Q x, y dy P x, x Q x, x x dx
AB
a
2
2
x x 1 dx 2 xdx x
0
0
2 2
0
4.
2) Возьмем в качестве пути интегрирования параболу y x 2 2 . Так
как в этом случае x x 2 2 , a 0 , b 2 , получим
2
x
3 2
3 x
4 .
P
x
,
y
dx
Q
x
,
y
dy
x
x
dx
x
dx
2
20
2 3 0
AB
0
3) Так как ydx xdy d xy , то подынтегральное выражение в
искомом интеграле есть полный дифференциал функции U xy .
Используя обобщенную формулу Ньютона-Лейбница для
криволинейного интеграла по плоской кривой, получим
2
2
2
x2 , y2
2, 2
2, 2
x1 , y1
0 , 0
0 , 0
3
P x, y dx Q x, y dy ydx xdy d xy U 2,2 U 0,0 2 2 0 4
.
English     Русский Rules